89页匿名报告,戳中要害还是底气不足?
文/《财经国家周刊》记者 里雨曦
瑞幸最近这一周真是大起大落。
2月4日,美股周二收盘,瑞幸咖啡(LK.US)股价大涨15.6%,报收36.24美元。
而此前的两个交易日,瑞幸股价刚经历一番大跌。

这急剧变化背后,源自很多中概股都避之不及的做空机构——浑水。
1月31日,浑水研究披露了一份针对瑞幸的89页报告,这份匿名报告不仅质疑瑞幸财务数据,还细数了瑞幸的经营风险和经营模式弊端。
“(这份报告)声称瑞幸是个*局骗**。” 浑水表示。
浑水没有披露报告从何而来。2月3日开盘前,瑞幸在回应中坚决否认了报告所有指控,认为报告的方法有缺陷,证据未经证实,均基于毫无根据的推测和对事件的恶意解释。
做空是美股常见操作方式。浑水做空中概股,“成绩”斐然,网秦、东方纸业、绿诺科技、多元环球水务、中国高速传媒、辉山乳业……都曾倒在浑水的镰刀下。当然,也有不少失败的闹剧。
这一次,手握89页做空报告,浑水是否打到了瑞幸的七寸?
浑水摸鱼、趁火打劫?
比起以往做空安踏、好未来时的寥寥几页,此次这份匿名报告,可以说“诚意十足”。
除了89页之数,与此前仅从财报上找漏洞不同,这份报告用了一个完全不同的路数——搞调查、摆事实。
为完成这份报告,背后调查方委派了92名全职和1418名兼职调查人员,记录了981家瑞幸店铺的日客流量,覆盖了620家店铺100%的营业时间,从10119名顾客手中拿到了25843张小票,进行了10000个小时的门店录像,并且收集了大量内部微信聊天记录。
如此煞费苦心,只为了证明三件事:瑞幸财务造假、商业模式不成立、管理层已套现走人。
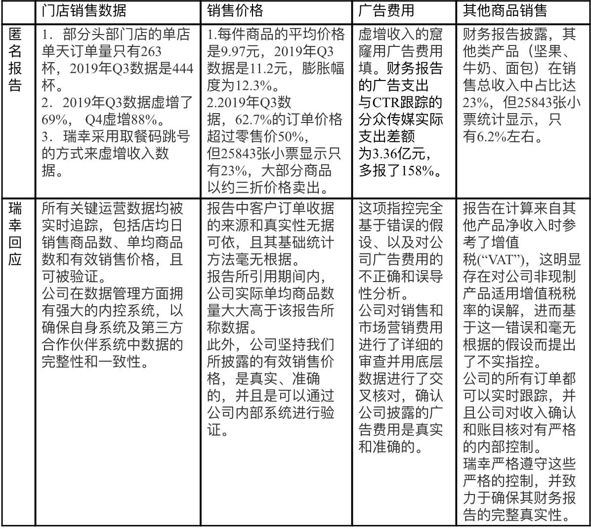
瑞幸也对匿名报告的指控一一进行了回应,最核心的财务部分较为复杂,涉及销量、价格、广告费用等等,《财经国家周刊》记者将关键内容摘要如下:

如果太长没耐心看,那么各自意思一句话总结就是——
- 匿名报告:瑞幸的销售数据、广告费用都是假的,虚高。
- 瑞幸:你胡说,我们绝对没有造假,所有数据都经得起查。
行业人士对于这一事件的看法基本分成两派。
香颂资本执行董事沈萌对记者表示,匿名报告通过比较严谨的调查分析方法,建立了对瑞幸看空的立论基础,至于是否确定造假,需要和瑞幸的回复交叉比对。但从目前看,瑞幸的回应是比较无力的,没有足够事实的回击。
“做空报告基本上招招戳中要害,瑞幸应该是没法回应的。”另一位行业人士认为,浑水此次出手,水平极高,对瑞幸做了详实的调查,而且对中国市场的惯用运作模式十分了解。
反对者则普遍认为,浑水也有心虚之处。
食品产业分析师朱丹蓬就表示,浑水这次也不能说是稳操胜券,之所以用匿名报告的形式来攻击瑞幸,也可能是底气不足,准备后续“甩锅”。
更有人猜测,趁着疫情下餐饮业陷入停滞做空中国企业,是趁火打劫,背后与国外同行竞争对手有关。
有意思的是,与浑水齐名的另一家做空机构香橼资本,第一时间发推,表示也收到了这份匿名报告,不过表态却有所区别:尊重浑水,但我们支持瑞幸,这份报告数据不准确。

回到根本:瑞幸模式靠谱吗?
除了财务数据质疑,这份报告还把矛头指向瑞幸的经营问题,直指其商业模式的五大缺陷。
报告认为,中国并非咖啡消费的核心市场,中国人95%的咖啡因摄入来源于茶叶,咖啡消费的增长仅为适度,因此,瑞幸靠烧钱补贴迅速扩张的商业模式,具有先天缺陷。

匿名报告列出的主要国家咖啡消费对比图表
瑞幸的回应很简单:该报告存在对公司业务模式和运营环境的根本性误解。
实际上,自从成立以来,关于瑞幸烧钱换市场、缺少盈利模式的争议,一直就没有断过。
数据显示,仅仅两年时间,瑞幸在国内的门店数就达到4910家,较星巴克同期门店数多出600家,成为国内门店数第一的咖啡连锁,扩张速度确实令行业惊叹。
门店数一路狂奔,亏损也居高不下。
2019年三季报显示,瑞幸前三季度净亏损为17.65亿元,同比扩大85.75%;第三季度净亏损为5.32亿元,同比扩大9.68%。有媒体计算,从创办至2019年第三季度,瑞幸已经累计亏损了34亿元。
中国政法大学特许经营研究中心主任李维华对记者表示,这种超越自身资源、*跃进大**式的盲目扩张,不是也不应该是连锁经营的正常发展方式,然而这种非正常却已经成为了一些企业的常态。
瑞幸此次回应则表态:坚定地坚持其商业模式,并有信心在未来继续受益于中国咖啡市场的强劲增长。
从目前来看,三个交易日下,瑞幸股价大跌后回升,并未像此前浑水做空的其他部分企业一样崩溃。
不过,餐饮连锁品牌战略顾问王冬明表示,餐饮企业当下面临不小的困难,尤其是直营店多、发展速度过快的企业。这是瑞幸必须应对的真实挑战。