
一、印染布瑕疵处理
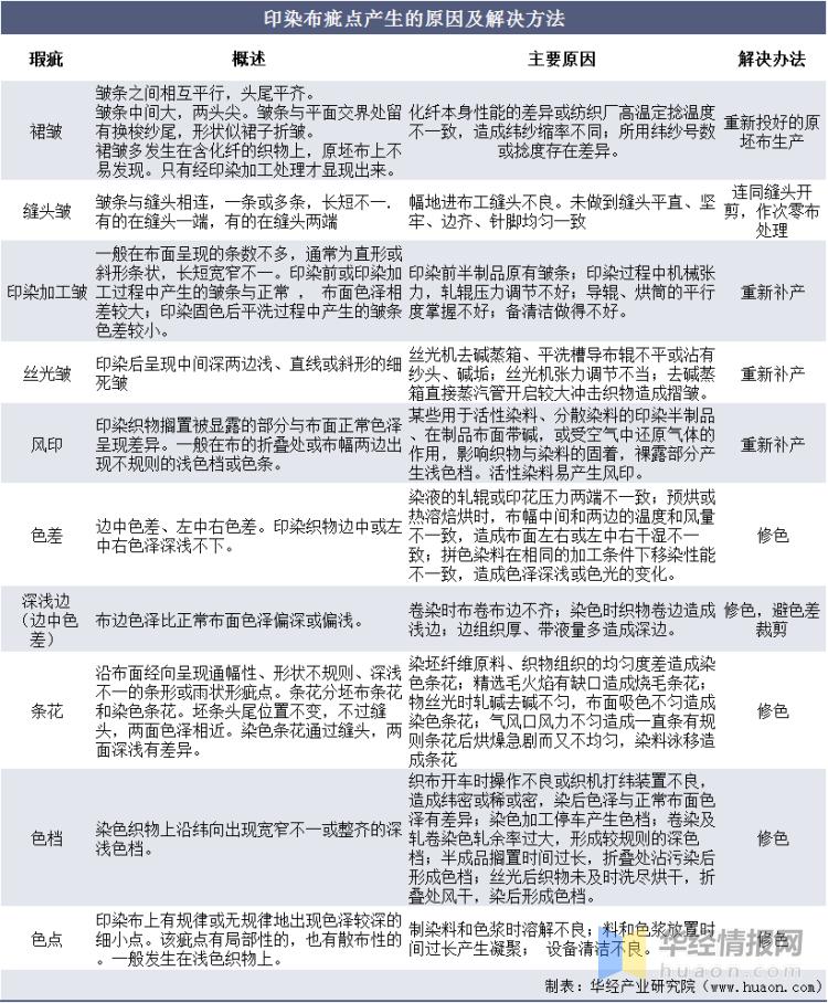
印染布在生产过程中会出现许多瑕疵,例如裙皱、缝头皱、印染加工皱、丝光皱、风印、色差、深浅边 (边中色差)、条花、色档、色点等。产生这些瑕疵的原因有很多,解决办法很多都需要重新补产。

资料来源:华经产业研究院整理
二、印染布发展现状
根据数据显示,2021年1-10月,印染行业规模以上企业印染布产量494.68亿米,同比增长17.95%,两年平均增长5.83%,两年平均增速高于前三季度0.49个百分点。2021年以来,尽管受到国内疫情局部散发、国际供需衔接不畅、国内部分省份出台限电限产政策等多重因素影响,印染行业生产仍保持了较好的增长态势,1-10月规模以上企业印染布产量较2019年同期实现两位数增长(12%),前10个月当月产量均保持在50亿米以上的较高水平,行业生产向好态势不断巩固。

资料来源:中国染料工业协会,华经产业研究院整理
印染布有纯棉染色布、纯棉印花布、棉混纺染色布和棉混纺印花布。从四种印染布的出口情况来看,纯棉印花布出口量最多,2021年1-10月出口量达到13.26亿米。出口金额最高的为纯棉染色布,2021年1-10月出口金额为24.58亿美元。出口单价最高的为棉混纺染色布,2021年1-10月出口单位为2.09美元/米。

资料来源:中国染料工业协会,华经产业研究院整理
相关报告:华经产业研究院发布的《2021-2026年中国纺织印染布市场竞争格局及投资战略规划报告》

三、印染行业上市企业——江苏联发纺织股份有限公司
江苏联发纺织股份有限公司为一家拥有轧花、纺纱、染色、织造、整理、针织、家纺、印染、制衣全产业链,热电、污水处理配套,品牌运营与仓储物流于一体的大型高新技术企业。拥有纺纱万锭生产规模,年产色织布。
从趋势来看,江苏联发印染布营业收入和总营业收入的变化趋势基本一致,仅在2020年有所不同。根据数据显示,2020年江苏联发总营业收入为38.73亿元,同比下降0.97%;印染布营业收入为7.04亿元,同比上升4.76%。

资料来源:企业财报,华经产业研究院整理
2015年以来,江苏联发印染布行业营业收入及占总营业收入比重保持稳定,基本维持在15%以上,但是2021年上半年江苏联发印染布营业收入占总营业收入的比重第一下降到10%以下,比重下降至9.55%。

资料来源:企业财报,华经产业研究院整理
四、印染布行业相关政策
印染行业是“科技、时尚、绿色”产业,尤其生态文明建设对行业发展提出了更高的要求。近年来中央及地方政府陆续颁布一系列政策法规,要求按照“建设资源节约型、环境友好型社会”的要求,持续推动印染行业的“高端、绿色、智能、集聚”发展。

资料来源:公开资料整理
华经情报网隶属于华经产业研究院,专注大中华区产业经济情报及研究,目前主要提供的产品和服务包括传统及新兴行业研究、商业计划书、可行性研究、市场调研、专题报告、定制报告等。涵盖文化体育、物流旅游、健康养老、生物医药、能源化工、装备制造、汽车电子等领域,还深入研究智慧城市、智慧生活、智慧制造、新能源、新材料、新消费、新金融、人工智能、“互联网+”等新兴领域。