广大市民朋友:
为全力保障中心城区广大市民生活必须品供给,现就有关事项公告如下:
一、生活必需品供应
1.在中心城区汉山街道办事处、中所街道办事处、大河坎镇、梁山镇范围内设置25家生活物资保供商超。


2.在中心城区汉山街道办事处、中所街道办事处、大河坎镇、梁山镇范围内设置11个应急粮油供应网点。

3.保供物资配送方式以企业平台直接配送为主,社区统计配送为辅。
(1)企业平台直接配送。居民通过微信、网上平台或电话向保供企业下订单→保供企业接单后配送生活物资到配送站点→物资接收工作小组人员将物资分发。
(2)外卖平台。*载下**“饿了么、美团外卖”APP或通过小程序直接下单提供线上配送服务商超进行物资订购,外卖员无接触配送。
(3)社区工作人员代购(针对老弱病残等特殊人群)。社区统计配送。居民通过微信或电话向网格员上报需求→网格员向社区上报需求→社区配送站点统计需求→上报对应保供企业→保供企业配送生活物资到配送站点→物资接收工作小组人员将物资分发。每个配送站点应独立建立“物资配送群”,进行信息沟通协调并解决相关事宜。
二、生活基本要素保障服务电话
1.供水服务(维修):
陕西省水务集团南郑供水公司:
办公电话:5366029 刘春武:13571621616
2.天然气服务(维修):
汉中市天然气投资发展有限公司南郑分公司:
办公电话:5693329/96777 杨小龙:13571607482
陕西津滨新能源投资发展有限公司:
办公电话:2515683 张 强:13700261031
3.供电服务(维修):
国网南郑供电分公司:
办公电话:5367362 李 斌:13992602212
大河坎中心供电所(中所):
办公电话:5377570 吴文军:13891626196
汉山中心供电所:
办公电话:5562259 郭虹亮:18700183317
梁山供电所:
办公电话:5392526 余占军:15129583999
4.灌装石油液化气服务(维修):
汉中市华峰石油液化气有限公司
办公电话:5365431 邓秀云:18909160015
汉中市鑫隆石油液化气有限公司:
办公电话:5373788 曹志刚:13484995683
5.保供加油站:

三、特需物品供应
(一)药品、防疫消杀用品
1.配送种类:心脑血管类药品,用于高血压、糖尿病、低血糖、低血钾等的急需药品和消杀防护用品(口罩、酒精、免洗洗手液、消毒水等)。不供应配送抗生素、抗病毒、退烧、咳嗽类和感冒类等“五类药品”。限制类药品、精神类药品及其他处方药品,按疫情防控规定到相关医疗机构就诊用药。


2.购买方式
(1)微信小程序和电话下单。通过美致惠大药房或派林大药房微信小程序和公布的药店联系电话选择就近药店下单(预定药品)——药店对订单预定药品审查审核,剔除不能供应配送药品(“五类药品”等)——与顾客沟通确定购买配送药品品种、数量、配送地址、结算方式方法——药店按规定调配预配送药品至社区(小区)——各小区网格员配送至小区门口,各户自行领取。
(2)社区工作人员代购(针对老弱病残等特殊人群)。联系所在社区工作人员或网格员,将所购药品名称、规格、生产厂家及数量告知,由网格员在网络平台代购并分发到住户,社区工作人员取回药品后,按居民购药登记派发药品。
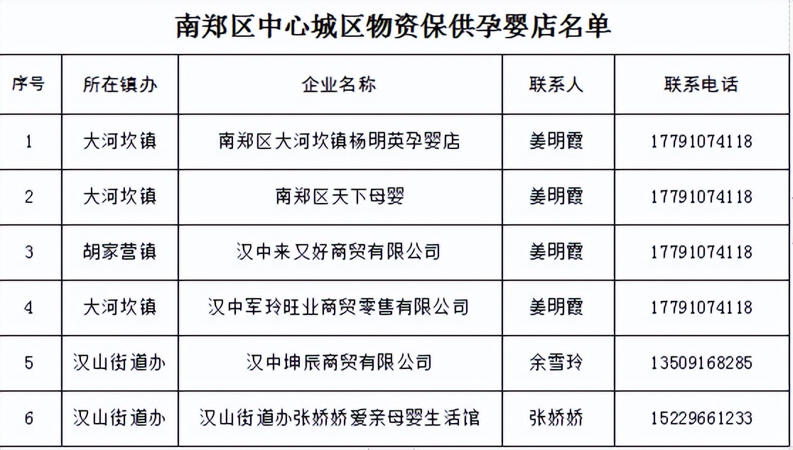
(二)孕婴用品
1.配送种类:以育婴店库存为准;

2.购买方式:可通过电话下单和社区工作人员网络平台代购 (针对行动不便的孕妇等特殊人群)的方式进行购买。
目前我区各类生活必需物资保障供应充足,请广大市民不要恐慌,理性消费。
南郑区疫情期间物资保供热线电话:
粮油类: 李亚楠 15877367373
商超、加油站、母婴用品类: 陈 琦 13379160565
药品供应类: 张少妮 13892625220
供水、天然气、液化燃气类: 王保强 13309165643
电力类: 岳鑫瑞 13772805621
通讯类: 邵 山 13892691011
汉中市南郑区新型冠状病毒感染的肺炎
疫情防控应急指挥部办公室
2022年11月27日