“今日芯声”是读芯术推出的一档简读栏目,汇聚每日国内外最新最热的AI应用资讯,敬请关注。

1、苹果进军流媒体行?腾讯优酷爱奇艺都笑出了声
前段时间苹果2019年春季发布会如期在啊史蒂夫乔布斯剧院举行。这次发布会被粉丝称为"最无聊的苹果发布会",既没有传言中的iPhoneSE2,也没有新款的iPodTouch7,史无前例地带来了一场无硬件的发布会,给果粉们带来了一系列互联网服务产品,包括了虚拟信用卡Apple Card、原创视频订阅服务Apple TV+、杂志订阅服务AppleNews+、游戏订阅服务Apple Arcade。

对此有网友表示称,不是太明智的转型啊。发布会里面阐述的三个原因就很实际啊,硬件设备就最大问题!就算你的内容服务足够多,审核全过关,谁这么犟专门去买个苹果盒子?除非大部分优质内容都是独占。这样基本不可能啊。

另外还有人称,有很大的可能苹果这些东西国内局域网都用不了,各种新闻和视频节目的审核不是开玩笑的。最重要的是问题不在审核,而是苹果的封闭平台。在家用设备跟移动设备关联越来越紧密的今天,如果不能在其它平台使用,那么占手机市场大多数的安卓用户就会放弃苹果的平台,而如果在其它平台同样可以使用,那么指望媒体业务推动硬件销售无疑就成了泡影。这事上苹果其实面临着两难——是向媒体业务倾斜,还是牺牲媒体业务支持硬件部分?

Apple在十多年前推出了Apple TV机顶盒,但直到现在,尽管多年来 一直为其电视野心苦苦挣扎,但该公司从未真正迈出下一步 。就连史蒂夫•乔布斯(Steve Jobs)也难以说服电视和电影公司像唱片公司为iTunes授权内容那样,将内容授权给苹果,而苹果从未像一些人所希望的那样,制作出一*独台**立的电视机。

2、小米自研处理器还有希望,并没有凉
在众多国产智能手机品牌中,华为手机和小米手机经常被网友们提起并对比,华为因为有自主研发的麒麟处理器,在消费者心目中的形象很高大上,而小米因为一直使用高通的骁龙处理器,被黑粉们称为“组装”机。事实上小米也有自己的处理器,不过因为首款处理器的表现不佳,在加上第二代迟迟不亮相,很多人都以为小米放弃了自研处理器。

早在2014年的时候,小米科技静悄悄地开了一家全资子公司——松果电子,结果多次尝试,小米终于在2017年推出了首款处理器——澎湃S1,澎湃S1处理器采用台积电28nm工艺,性能上与高通的骁龙625和联发科的helio P20相当,小米5C使用的就是该处理器。但由于是第一款处理器,澎湃S2的表现并不佳,被网友们一直吐槽。

之后虽然一直有新闻表示澎湃S2芯片正在生产中,每次小米发布会召开前夕,米粉们都预言澎湃S2芯片要亮相了,但从澎湃S1芯片发布到现在已经有了两年的时间,小米再没有发布新的新的处理器。

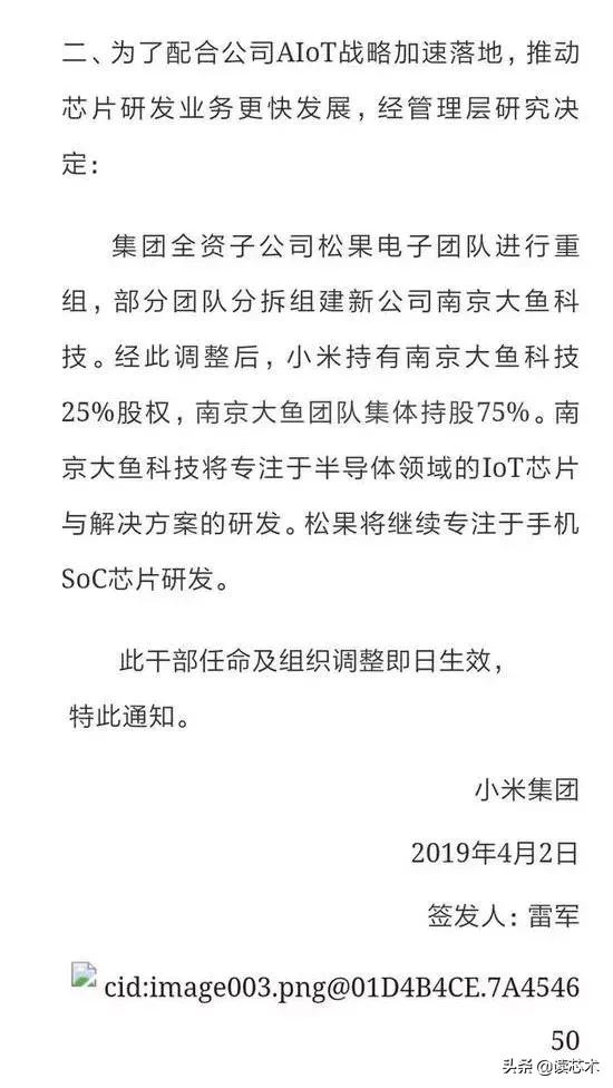
近日小米公司内部发布组织架构调整邮件,邮件显示,松果电子团队进行重组,,部分团队分拆组建新公司*京大南**鱼半导体,该公司专注于半导体领域的AI和IoT芯片与解决方案的技术研发,而松果将继续进行手机SoC芯片和AI芯片研发。看来未来澎湃S2芯片还是有希望的,小米并没有放弃自研处理器。

你看好小米自研处理器吗?你会像支持华为麒麟处理器一样支持小米的澎湃处理器吗?

3、直击汉诺威工博会,机器人技术谁家最抢眼?
4月1日至5日,全球规模最大的国际工业盛会汉诺威工博会在德国隆重举办,本次展会以“融合的工业——工业智能”为主题目,来自全球的工业巨头和德国的科技企业,重点展示了工业机器人、自动化、人工智能、5G技术、数字工厂等技术和产品,以及能源、工业生产领域的智能制造等方案。
德国作为全球工业强国,在自动化、机械制造等领域有着强大基因,不仅培育了西门子、SAP、菲尼克斯电气、库卡等闻名世界的工业企业,而且提出了工业4.0的概念,引领全球制造业向创新的模式变革。此次工博会将成为全球先进工业技术和自动化、机器人技术应用展示的重要舞台。
近年来,全球人力成本逐年上涨,制造业机器换人一触即发,同时也激发了巨大的机器人应用市场。新一代工业机器人正在结合5G、人工智能等技术,并能发挥出前所未有的能力。此次工博会上,能够看到全球最强的机器人厂商,它们来自全球各地,并带来了最新的机器人产品、技术和行业应用解决方案。
ABB机器人
全球四大家族之一的ABB集团展示了其YuMi机器人在腕表组装方面的应用方案,解释协作机器人与人类协同工作的伟大意义。此外,还有新一代电驱轨道传输系统与ABB六轴工业机器人组成的生产线解决方案。ABB将电气化、自动化、机器人和数字化等技术完美结合在一起,创造了更多智能和灵活性的智能制造解决方案。

川崎机器人
近年来,川崎机器人发展迅速,推出了六轴工业机器人、并联机器人、双手腕定位机器人等产品,并成功应用于汽车制造、电子工业等领域。展会上,川崎机器人展示了其六轴机器人的先进技术和应用方案。

欧姆龙
欧姆龙展示了新一代乒乓球机器人Forpheus,这是一款人工智能与工业机器人结合的方案,系统采用一个五轴的机械臂。欧姆龙已经将AI算法集成到机器控制,基于先进的人工智能算法,Forpheus可以预测乒乓的运动路线,从而计算出击球的线路。此外,Forpheus机器人还可以调力度和角度,而且误差在0.1毫米之内。

费斯托
作为全球自动化技术和仿生机器人领域的领先厂商,费斯托在本资展会上重点展示了未来自动化概念和仿生概念下的产品,包括采用鳍片驱动的水下机器人BionicFinWave,模块化气动轻型机器人BionicSoftArm和仿生气动软体抓手BionicSoftHand,以及工厂自动化的一些创新技术。

台达机器人
在展会上,台达展示了其SCARA机器人在点焊方面的应用,DRS40L系列机器人是一款高速、高精、高弹性的机器人,能够快速导入自动化生产线,并适用于电子制造、塑料、包装等行业。此外,台达机器人结合其先进的视觉检测软件和数据分析系统,能够进一步提升生产线的效率。

4、实地探访富士康工厂:小米9产线全开 工人加班加点
继小米4之后,4月2日,小米举行了“小米9 制造工厂媒体开放日”活动,第二次向媒体开放位于廊坊的富士康工厂,侧面回应外界对小米9产能情况的质疑。
“小米9 目前产线全开,并且采用两班倒工作机制”,富士康方面人士表示,小米9产线的生产压力很大,为了保证生产计划达标,富士康的小米9 产线已经实现全负荷运转。

4月1日,小米集团联合创始人、高级副总裁、中国区总裁王川在小米9周年米粉节中国区总裁直面会上对外披露,截止3月29日小米9系列手机供应量突破150万台。其中全球首款量产骁龙855旗舰机小米9,到3月底的供货量突破100万台,目前小米正在加紧米粉节小米9的备货。
雷军此前曾表示,“假如小米9系列首月供货不能超过百万台,我亲自到工厂拧螺丝!”如今目标达成,虽然不用去工厂拧螺丝了,但小米9线上抢购难、线下一些经销商加价售卖的的问题,依然让小米遭受众多指责。

小米9是今年2月20日小米推出的旗舰系列新机,采用高通骁龙855处理器,配备索尼4800万超广角微距AI三摄,以及全息幻彩色全曲面玻璃机身,售价2999元起。近段时间以来,因为缺货问题,小米被吐槽是“产能不足”“囤货”。搜狐科技走访富士康廊坊工厂里的“富连网”门店发现,这里小米9透明探索版现货销售,但普通版暂时缺货。
在小米9产能爬坡初期,该手机的的超广角微距三摄摄像头良品率出现了问题。“小米对镜头模组进行了结构优化设计,并且三摄均采用6P镜头模组和闭环马达,这给相机的生产带来巨大压力,初期良品率非常低”,小米手机代工厂管理手机交付高级经理 乔童虎介绍称,因为相机模组的良品率低,导致整机产能爬坡进度缓慢,尤其是小米9透明尊享版的f/1.47超大光圈7P镜头制造难度则更大。

直到3月中旬,小米逐渐解决了这一问题,3月下旬之后,小米9的产能爬坡基本上就上来了,这才最终确保小米9发售首月供货量超100万台、完成雷军对米粉们的承诺。乔童虎表示,“小米9的月产能目前已经达到一百多万台”。
据了解,廊坊富士康工厂是小米9的最大生产工厂,除此之外,南京英华达和西安比亚迪也有一部分订单,其中,英华达主要负责小米9至尊版的生产。为了保证4月9日米粉节当天的充足供货,如今,三地产线工人都在加班加点促生产。
在廊坊富士康工厂,记者看到SMT贴片加工、整机组装、加工测试、老化测试、P2i镀膜处理等小米9的一系列生产过程。车间里,“小米最牛”“我爱小米”这样的标语随处可见。小米9产线负责人表示,一台小米9完整的制造、测试过程耗时超过24小时。

在整机预组、装组过程中,为了保证小米9的品质要求,多个关键测试设备均由小米方提供的定制机械完成,比如。相机组装过程更是在无尘空间内进行,确保相机部分不落灰尘影响拍照效果。而为了保证产品品质的长期稳定性,小米9对整机采用100%全检老化测试,对系统性能、核心器件功能进行压力测试,确保每一台小米9出厂品质的可靠性。
相比于其他品牌旗舰机型,小米9还多加了一道整机P2i纳米镀膜工艺,在真空环境下利用射频电场将丙烯酸盐附着在机身表面及听筒、USB接口等处,形成一层疏水膜,可降低90%的入水量。产线负责人对记者介绍,P2i镀膜设备由P2i专门提供,专人负责维护。由于整机镀膜对于镀膜的完整度要求极高,所以每一台小米9手机都会经历镀膜和干燥两个环节,单单这一工艺,就要耗时3小时左右。
“从零件变成一部可以出厂的小米9手机,大概需要三四天时间”,富士康某车间负责人告诉搜狐科技。同时,搜狐科技记者了解到,小米9整机的良品率目前在94%左右。
