
随着市场的发展,尤其是资本的进入,即时配送领域兼并融合抱团合作的现象日益普遍,但是目前来看,很难说格局已经成型,毕竟市场规模在扩大,与此同时,快递公司等巨头也刚刚涉足本领域不久,一切尚未可知。
来源/平安证券
物流指闻整理发布
2018年8年2日,星巴克和阿里巴巴达成战略合作,共同推出外卖业务,为消费者配送旗下饮料和烘焙食品。这意味着,以后可以在饿了么、手机淘宝等APP上点星巴克外卖了。
其实,新零售、新业态的快速发展,为同城配送带来巨大增量的同时,也不断促使企业开拓新的市场空间。当下也有越来越多的企业开始强势介入城配领域,如顺丰、苏宁等。可以预见,新城配时代已来。
本篇报告作为我们新物流系列的第三篇,将重点介绍即时配送的现状、市场规模及竞争格局。
一、 外卖出现,催生大量即时配需求
即时配送是应O2O而生的物流产物,是用户通过网上平台下单,平台安排线下配送的一种新兴的物流形式。即时配送的货物不经过仓储和中转,直接是端到端的送达服务。
即时配送的服务优势就是短距离即时投递,强调一定空间范围内的时效性,是深挖现代人生活需求后提供的人性化的升级服务。
即时配送对货物配送的时效要求高于快递,大多数要求发货后在几个小时内或当日内送达,当然价格也高于快递。

外卖配送平台是出现最早的即时配送平台。外卖的出现极大的方便了人们的生活,最初外卖是以电话送餐、门店配送的形式出现的。
早在2006年下半年,中国肯德基在上海首推“肯德基宅急送”,开始涉足外送市场;2008年麦当劳的“麦乐送”诞生,开启了外送服务。随着技术进步、智能手机和互联网的普及,外卖产业也更新换代,孕育出在线外卖、第三方配送的新的外卖形式。
2008年饿了么成立,开启外卖业务。伴随饿了么出现的还有美团外卖、百度外卖等外卖应用。
伴随外卖而来的,是一个规模极大的即时配送市场。如今,饿了么、美团外卖、百度外卖等外卖平台已不仅仅只开展餐饮外卖配送业务,已经拓展自身业务线,开发了药品配送、生鲜配送、跑腿业务等多种服务,同时与零售便利店进行合作,开展生活日用品的配送务,发展成综合性的即时配送平台。
特别是2014年至2015年,一批不以外卖业务为主的即时配送平台集中上线,它们有的是以同城跑腿业务为主的即时配送平台(如闪送、达达),有的是专门配送药品的平台(如叮当快药)、有的是生鲜产品的即时配送平台,这些外卖平台的出现使得即时配送领域分工更加细化,开拓出更多的2B、2C的业务,进一步挖掘了即时配送的市场潜力。
随着此类平台的上线,相应市场逐渐被打开,即时物流行业订单量增速在2015年出现一个小高峰。

2017年同城B2C即时配送细分品类的订单份额对比显示,餐饮外卖仍是即时配送行业的重点业务,占B2C即时配送市场的比例高达64.4%。并且,从美团港股上市的招股说明书来看,从2017年到2023年,餐饮外卖有望实现31.0%的年复合增长率。

中国的餐饮外卖市场为什么成长速度如此快,且市场空间十分广阔?我们认为主要基于以下三个原因:
(1)中国的劳动力充足,价格相对低廉。餐饮外卖即时配送服务给中国创造了大量的就业机会,同时,即时配送的兴起也受益于这些充足且相对价格低廉的劳动力。
据了解,中国每单即时配送的人工成本约美国的1/5。充足的人力加剧了行业的竞争,各平台纷纷提质增速,中国每单即时配送的平均送达时间为35分钟,而美国为75分钟。
(2)互联网的兴起、移动通讯设备的普及以及移动支付方式的兴起都为开拓即时配送市场打下了坚实的基础。
(3)人们生活方式的转变也带动了餐饮外卖即时配送行业的发展。食品消费这一需求是消费者最基本的需求之一,随着生活水平的提高、外卖订单的简单便捷且成本效益高,更多的消费者选择线上订餐,人们的基本需求的实现方式得到了转化。

二、 外卖之后,新零售助力即时配送的发展
(一)传统零售商及电商求*局破**,新零售应运而生
传统线下零售有很多缺陷,如存在管理落后,物流缺失,线上流量有限、体验差的问题。
线下零售对商铺地理位置选择要求很高,租金成本高;线下零售业渠道分流,业内竞争激烈;从商品源头到消费者之间的环节过多,造成了很多人力、物力和财力上的浪费,增加的交易成本;多元化业态的铺设,大量消耗企业资金,若不能快速成为利润增长点,反而容易被业绩拖累;营销方式单一老套,缺乏对消费者的心理研究、关系维护以及需求反馈机制。

电子商务的出现带来了零售行业的变革,但随着十几年的高速发展,由于互联网和移动互联网终端大范围普及所带来的用户增长以及流量红利正在萎缩,传统电商所面临的增长“瓶颈”开始出现,以每年火爆的“双十一”为例,成交总额的增速也有下滑趋势。

传统零售商和电商巨头都有动力寻找新的零售模式,其迫切需要进行零售行业的变革,寻求新的增长点。由此,新零售应运而生。新零售是马云在 2016年提出的新概念,“新零售”概念的提出,将实现消费模式的深刻变革,其中物流的价值和重要性日益凸显。

(二)新零售带动即时物流发展
新零售的核心就是线上线下的融合,结合线上购物和线下购物的优点,增强用户的购物体验,挖掘零售行业新的增长动力。
如今,传统的大卖场、社区便利店、电商都是零售行业的参与者,也都是新零售的积极布局者。对于新零售的发展而言,很重要的一个概念就是前置仓。
所谓前置仓,就是在企业仓储的物流系统中距离门店最近、最前置的仓储物流基地,是在中心仓、城市仓之下的第三级仓储物流,也是实施仓配一体化的关键环节,其后就涉及到2B、2C的“最后一公里”配送。
前置仓的存在,使得即时配送与新零售密不可分,传统的物流配送格局由“电商平台→快递企业→消费者”转变为“电商平台→前置仓→即时物流平台→消费者”。
下面我们从生鲜商店、社区超市两种新零售运作模式来进行具体说明,阐述它们是如何与即时配送结合并推动即时物流的发展的。
生鲜商店
传统的生鲜连锁店不提供生鲜商品配送的服务,对于日益依赖电商平台的消费者来说吸引力越来越低,亟待转型。
而传统的生鲜电商虽有配送,但一般仅限有两种模式:第一种是产地(或供应商)通过冷链运输将生鲜商品运送到城市中心仓,城市中心仓再直接通过冷链运输运送给消费者。另一种是直接由产地(或供应商)通过冷链运输运给消费者。
这两种模式的缺陷也很明显,在这两种模式下生鲜商品多数为次日达或隔日达,仅少数可以做到当日达,另外早期用户密度较小,配送时效较长,造成每单物流配送成本居高不下。
新型生鲜物流平台,如每日鲜果,采用了建立前置仓的模式,在城市中心仓和终端消费者之间增设社区三公里范围内的冷库,通过冷链运输将生鲜商品从城市中心仓运往前置仓,通过即时配送将生鲜商品从前置仓运抵消费者。这样极大地缩短了从消费者下单到收货的时间,在订单密度足够大的情况下可以覆盖前置仓的构建成本。
但是,由于线上生鲜平台参与者众多(如盒马鲜生、超级物种、多点、家乐福、永辉超市等),现在还没有某家可以做到足够大的订单量,竞争激烈。
此外,在新零售模式下,生鲜电商结合了线下线上生鲜零售平台的优点,在城市中心仓和消费者之间设立新零售生鲜商店,商店既是生鲜便利店,又是前置仓,消费者可以自己来店选购,商店也增设新零售场景,给消费者提供食材加工等增值服务,又可以直接从相对应的APP上下单,生鲜产品在0.5至1小时内即可送达终端消费者。

社区超市
新零售的概念最初是由阿里提出的,我们借用阿里零售通的模式说明新零售的社区超市运营模式。
零售通是阿里新零售的重要试验田,是阿里巴巴B2B事业群针对线下零售小店推出的一个为城市社区零售店提供订货、物流、营销、增值服务的互联网一站式进货平台,通过与上游品牌商合作,利用互联网技术改造线下零售业态。2017年8月,阿里巴巴零售通首个前置仓在浙江义乌开仓。
原本社区商店的仓储物流是以城市仓为核心的,即从城市仓向便利店发货,这样一来,配送半径太大,物流成本居高不下。采用前置仓可以覆盖半径30公里以内的区域,使商品流的周转效率大大提升。
设置前置仓可以与中心仓、城市仓的仓储物流种类做差异化处理,前置仓主要放置流通性更高的快消品、生鲜食品等,中心仓、城市仓主要放置长尾商品,通过分仓设计,实现了快消品与长尾商品的有机结合,从而保证便利店在有限的空间内实现更高的效率。
便利店前置仓的设立实现了即时性消费品快速周转的需求,使得面积很小的小店也能实现商品的快速周转。

除此之外,前置仓的设立有利于满足终端消费者的即时性需求。
消费者从线上渠道购买长尾商品从中心仓发货后,最终交到消费者手中,而一些日常用品,通过智能化仓储系统,会根据消费者的地理信息自动寻找最近有货的仓配中心,实现从“城市仓+前置仓”、“门店+前置仓”以及“城市仓+门店”等不同的发货组合方式,打通线上线下的商品流,为消费者提供更精准化的配送服务。
除此之外,2018年1月10日“天猫”和“菜鸟”还联合推出“点我达”和商家基于门店发货的“定时达”服务,消费者网购下单时,可以选择从就近的实体门店发货,最快2小时即可送达,还可以预约特定时段送货。
目前屈臣氏天猫旗舰店已经开通该业务,屈臣氏在上海、广州、深圳、杭州、东莞五大城市的200多家门店变身“前置仓”,可以给3公里内的网购消费者送货。
在2018年“天猫618年中大促”之际,菜鸟宣布门店发货再下70城,目前已覆盖全国30个省100多个城市,其中屈臣氏门店增加到1000家,马克华菲、Lily、361等十大服饰品牌,以及放心大药房等药店最新接入。
至此,“菜鸟”可以宣布做到消费者网上下单,“菜鸟”楼下发货,新物流迈上“分钟级”配送时代新台阶。
可以看出,新零售的发展发掘出除了外卖之外的即时物流服务的另一大需求领域,且发展空间巨大。
干线仓配、前置仓和本地即时配送构成了“分钟级配送体系”,也将成为新物流的基础设施,发挥巨大的作用。
在新零售的场景中,物流需求的呼叫者不再是C端而是B端,因为物流也是产品,物流服务作为产品的一部分,统一由B端打包提供给C端。也就是说,对于新零售,消费场景在C端,物流场景在B端。
由市场端引发的倒逼机制促使同时服务于B端、C端的物流企业的相关领域随之发生变化,这就需要企业不断提供高批次、少批量、高时效的同城配送服务。
在这样大的商业变革之中,包括即时物流服务在内的物流服务都将面临升级变革的需求的机遇,前景可期。
三、 即时配送发展进入整合发展期,模式多样
通过前两部分的研究进行总结,我们认为,即时配送发展大概可主要分为三个阶段:
2009-2013年为探索期
外卖配送平台陆续上线,即时配送开始在摸索中改进技术、挖掘市场。
2014-2015年是爆发期
即时配送除送外卖之外的其他功能纷纷被挖掘,大量非外卖即时配送平台纷纷上线,加入即时配送市场。
2016年至今是整合期
电商巨头给即时配送平台注入大量资金,平台间也开始快速整合,即时配送市场龙头初显。
从参与主体上划分,即时配送分为B2B、B2C、C2C三种:
B2B模式
B2B模式主要是指将货物从仓库运到各中小经销商的店内,可以看作是打造服务夫妻店“前置仓”体系的一种末端物流模式。例如,京东新通路的联合仓配模式定位服务于当地3-5公里半径内京东掌柜宝客户(夫妻店)的末端物流,京东通过这一模式将快消品B2B市场的中小经销商、批发商纳入自己的体系。
B2C模式
B2C模式主要是连接商家和消费者的一种即时配送模式,B2C模式下平台主要有外卖平台(如美团、饿了么)、生鲜平台(如盒马鲜生)、医药平台(如叮当快药)以及商超平台(如天猫超市),配送的主要物品有餐类、生鲜果蔬、鲜花、常用药品、各类生活用品等。外卖是典型的B2C类型的即时配送服务,具有服务订单相对集中和固定的特点。新零售的即时快递服务与外卖基本相同,也是B2C模式为主。
C2C模式
C2C模式主要是为满足人们的紧急互送需求而生的,C2C模式下的即时配送平台主要有闪送、达达、UU 跑腿等,配送的主要物品主要有紧急文件、证件,各类生活用品,各类电子产品等。
除外卖外的即时配送服务随机性更强,附加值更高,注定依赖于中高端市场,是完全数字时代形成的新业态,与电商配送和快递都不一样。
B2B模式一般都是作为零售物流体系的一个环节开展的,所占市场份额较小。三种模式中,面向市场终端的只有两种模式——B2C模式和C2C模式。据比达咨询数据,2018年第1季度同城B2C即时配送平台在即时配送市场中依然占优势地位,占比80.4%。
随着新零售业务的发展,商超便利店对即时配送服务的需求提高,整个行业将进入了一个新阶段,这将推动 2C端业务的进一步发展。


从配送模式划上分,即时配送行业分为自营、加盟、众包三种形式:
自营配送是指即时物流配送的各个环节由平台自身筹建并组织管理的配送形式。
加盟模式可以在低成本的情况下迅速拓展服务种类,但是对加盟店的管理也会增加成本。
众包模式是依据共享经济的逻辑独立发展起来的即时快递服务,简单来说这种模式就是搭建一个平台,让闲散的劳动力自由支配时间,兼职从事快递工作取得报酬,平台从其中获得抽成。
这种模式是利用社会的物流资源内进行配送,商家用人但不用养人,模式较为轻便,便于城市快速扩张和降低成本。
如人人快递、闪送、达达、UU跑腿等就是采用这种模式。众包模式主要适用于C2C类型的即时配送市场,这类市场需求不是高频次的需求,这使得众包物流平台业务难以持续稳定增长。

随着市场的发展,即时配送平台都有向众包模式发展的趋势,众包即时直递有两种主要模式:专程直递与并单直递。
具体来说,专程直递采用专车的模式,一个快递员一次只负责递送一件包裹,待递送完成后才可以接下一单,这种模式成本较高,客单价也较高,通常16元起步,因此其服务对象偏向中高端,对服务体验更敏感,代表企业有闪送和人人。
并单直递采用的是拼车模式,根据投递时间和路线,可以一次投递多个包裹,其主要服务对象是外卖和新零售,客单价相对较低,对服务价格更为敏感,代表企业有新达达、点我达、饿了么、百度骑手等。

四、 市场规模逐步放大,行业兼并融合加速
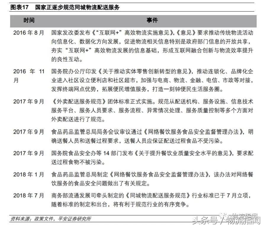
(一)同城配送走向规范,市场规模逐步扩大
随着即时配送规模的逐步扩大,近几年,国家也积极出台政策对同城物流配送服务进行规范,据悉,商务部牵头制定《同城物流配送服务规范》已经于2018年7月立项,这将进一步规范同城即时配送行业的有序竞争。

据iiMedia Research数据,中国即时配送行业用户规模超过3亿人。2017年全年,我国即时配送订单量为100亿单,按单票收入5元来算,就有500亿的市场规模,接近快递行业的一半。
中国即时配送市场还处于高速发展期,潜力很大,随着社会运行效率的提升,即时配送服务需求不断扩大,行业用户规模、人均使用次数仍有较大增长空间。

(二)即时配送行业兼并融合加速,龙头尚未可知
从2017年即时配送平台订单量来看,即时配送行业呈现三足鼎立的格局,蜂鸟配送、新达达、美团外卖稳居即时配送平台订单量的前三位,实力雄厚,占据绝对优势。

前三大巨头都与互联网巨头达成合作。
蜂鸟配送(饿了么)同阿里达成合作,在餐饮外卖领域取得市场领先地位,并通过收购百度外卖,与点我达达成战略合作,构建了完善的同城配送物流体系;美团外卖与腾讯合作,凭借美团渠道和腾讯导流优势,以大而全为目标,涵盖同城配送全部品类;新达达由京东到家和达达合并而成,整合旗下资源发力B端和C端业务。
即时配送市场规模巨大,行业目前仍处于高速成长期,吸引了诸多玩家入场,目前的市场玩家主要分为四类:
1.外卖起家的老牌即时配送业务平台;2.新兴高附加值型即时配送平台(商超、生鲜、跑腿);3.传统快递企业 4.电商巨头。
第一类是起源于外卖模式的即时配送平台(B2C)
此类平台包括饿了么的蜂鸟专送、美团的美团专送团队、百度外卖的百度骑士等,以B2C模式运营。
如今这类即时配送平台因起步早,配送制度已经比较规范,这些平台也开始将业务拓展到生鲜、药品、日用品等多个领域。2017年8月24日,饿了么宣布合并百度外卖,百度外卖成为饿了么的子公司,进行了资源整合。
外卖领域饿了么、美团外卖双雄争霸的格局基本定型。饿了么在2017年年会时提出,将打造“30分钟便利生活圈”,其即时配送已经实现全品类、全时段、全覆盖,服务范围覆盖了餐饮外卖、商超、鲜花、蛋糕、文件。
背靠百度、阿里的大数据资源支持,可更加精准定位用户需求,帮助商家合理配置资源。
饿了么现在的物流方式有三种,一是采用自营的“饿配送”,二是采用蜂鸟配送(众包、第三方代理),三是商家自送。
美团外卖也在加速扩张其即时配送业务,其服务范围覆盖了餐饮外卖、商超、生鲜果蔬、药品配送等业务,它在2017年上线“跑腿代购”业务,服务门类包括酒水、药品和日用品等。为快速开拓三四线城市的市场,美团采用“自建+加盟代理+众包”的运力组织形式,适应不同市场的需要。美团外卖依靠腾讯系的资源,多入口吸引不同层次的用户。
第二类是新兴的高附加值型即时配送平台(B2C、C2C)
此类平台包括以配送生鲜食品为主的盒马鲜生、以配送药品为主的叮当快药、以同城C2 配送为主的达达、闪送、UU 跑腿等。
以 UU跑腿为例,UU跑腿是集代买、代送、代办为一体的即时配送平台,可帮助用户解决场景化问题。2014年成立的UU跑腿从高频的同城配送场景切入,随着用户规模和品牌提升逐渐向代买、代送、代办等场景扩展,瞄准价格弹性较低的C端用户临时、紧急的配送跑腿需求。
UU跑腿以众包为主,并建立社群化的运营管理模式,优化管理效率。
第三类是传统物流企业(B2C、C2C)
快递公司开展即时配送业务有先天优势,是对原有产业线的拓展,但是快递业务和即时配送业务的运营模式和流程也有很大差别,对于快递公司来说充分利用和整合现有资源也是一个重要课题。
目前四通一达都已开通即时配送业务,除了自己招揽订单以外,还通过与餐饮商家、新零售平台等进行合作增加即时配送订单量。
我们认为,未来一旦这些传统快递企业把以往从发件人到各个分拨中心再到收件人的多层次派送模式改变,整个同城配送格局将被改变。
以顺丰为例,同城配送是顺丰2017年增长最快递的业务。2017年财报显示,顺丰同城配送同比增长636.18%,收入占比也从2016年的0.09%上升至0.51%,收入达到3.66亿元。
第四类是互联网巨头(B2B、B2C)
互联网巨头发展新零售模式,即时配送是新零售基础设施的重要部分。阿里、京东、苏宁都积极布局即时配送领域,为即时配送注入大量血液。
除了自建物流以外,互联网巨头利用自身丰富的资金优势,对各类即时配送平台进行注资,并让其为自身的配送需求服务。
即时配送前三大平台背后都有互联网公司的注资,蜂鸟配送对接阿里的资源,美团外卖背后是腾讯,新达达是达达与京东到家的结合体。
在阿里体系中,点我达、蜂鸟配送作为快速增长的即时物流平台在即时配送、末端配送方面发挥作用。
阿里早在2016年就投资了饿了么,并且在 2018年4月份正式收购饿了么;2016年7月,点我达获得阿里领头的1.5亿美元D轮融资,接入菜鸟网络城市配送体系,天猫利用菜鸟网络推出的“网上下单门店发货”的分钟级送达的服务,就是通过点我达实现线下的即时配送。
2017年7月,饿了么和点我达召开发布会,宣布点我达成为饿了么唯一众包物流合作伙伴。在京东体系中,除自建物流外,新达达在即时物流领域被寄予厚望,成为O2O战略落地的基础。2016年即时配送平台达达与京东到家合并,两者成为一家。
京东到家专注实体商超与生鲜果蔬的即时配送,后来也拓展了药品配送业务。

即时配送企业众多,分类也比较明确,随着市场的发展,尤其是资本的进入,即时配送领域兼并融合抱团合作的现象日益普遍,但是目前来看,很难说格局已经成型,毕竟市场规模在扩大,与此同时,快递公司等巨头也刚刚涉足本领域不久,一切未可知。
来源/平安证券
物流指闻整理发布
⊙文章内容为作者独立观点,不代表物流指闻立场,转载此文章需经作者同意,同时注明作者姓名及来源。