本文作者:上海何律、安徽刘律
《中华人民共和国民法典》(以下简称“民法典”)第465条第2款规定:“依法成立的合同,仅对当事人具有法律约束力,但是法律另有规定的除外。”
该条即为“合同相对性原则”的法律规定,即一般情况下,依法成立的合同仅能约束合同当事人,对于合同之外的第三人不具有法律约束力。同时,该条亦作了“但书规定”,即在法律另有规定的情况下,合同相对性原则可以被突破。
笔者结合自身的办案经历,并在法律检索的基础上,系统梳理了民事领域“突破合同相对性原则”的常见情形,以期对各位法律同行在司法实务中提升办案能力有所裨益。
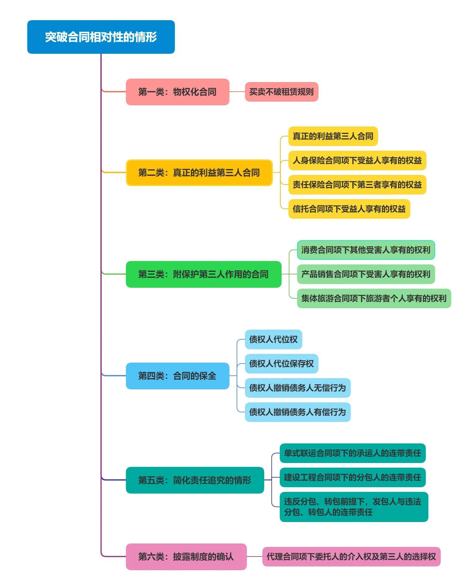
第一类:物权化合同
01.买卖不破租赁规则
法律依据: 《民法典》第725条:“租赁物在承租人按照租赁合同占有期限内发生所有权变动的,不影响租赁合同的效力。”
规则理解:
①“买卖不破租赁”规则,是指在租赁合同有效期内,租赁物因买卖、继承、赠与等原因而发生所有权变动的,租赁合同对新的所有权人有效。
- 此处的“买卖”系泛称,应作扩大解释,是指导致租赁物所有权发生变动的原因,包含买卖租赁物、继承租赁物、赠与租赁物等情形。
- 租赁物所有权的变动,应当发生在租赁物的租赁期间内。此处的“租赁期间”,包含两层含义:第一层是,在租赁合同有效期内,发生了租赁物所有权的变动;第二层是,租赁物已经交付给承租人占有,之所以有如此要求,是为了防止原房屋所有权人(亦即出租人)与承租人通过倒签《租赁合同》进而损害房屋买受人利益。
②“买卖不破租赁”规则的设立目的,主要是为了保护处于相对弱势地位的承租人的租赁权。承租人承租租赁物,是为了可以在租赁期内持续、稳定地占有使用租赁物,因此,即使租赁期内租赁物所有权发生变动,原租赁合同仍适用于新的所有权人。
③排除适用“买卖不破租赁”规则的情形
- 当事人在租赁合同中另有特别约定。即出租人和承租人在签订租赁合同时,事先约定排除适用该规则。此种情形下,当事人之间的意思自治优先适用;
- 租赁物在出租前已设立抵押权,因抵押权人实现抵押权发生租赁物所有权变动的情形。该种情形下,在租赁合同签订之前,租赁物已经依法设定抵押权,预先设定的抵押权优先于后设立的承租权,租赁物“新的买受人”可以不继续履行原租赁合同;
- 租赁物在出租前已被人民法院依法查封,因诉讼当事人实现己方权利而发生租赁物所有权变动的情形。该种情形下,在租赁合同签订之前,租赁物已预先设定了一定的权利负担,该权利负担优先于后设立的承租权,租赁物“新的买受人”可以不继续履行原租赁合同。
第二类:真正的利益第三人合同
02.真正的利益第三人合同
法律依据: 《民法典》第522条第2款规定:“法律规定或者当事人约定第三人可以直接请求债务人向其履行债务,第三人未在合理期限内明确拒绝,债务人未向第三人履行债务或者履行债务不符合约定的,第三人可以请求债务人承担违约责任;债务人对债权人的抗辩,可以向第三人主张。”
规则理解:
①真正的利益第三人合同,是指根据法律规定或者当事人约定,将合同所产生的利益归属于合同当事人以外第三人的合同。
- 第三人取得利益的前提为,需有明确的法律规定或者当事人的明确约定。即合同当事人以外的第三人取得该合同利益,其请求权基础为法律的明确规定或者合同当事人的明确约定;
- 利益第三人享有拒绝的权利。利益第三人合同是为第三人的利益而设置的,根据民法的自愿原则,即使是为他人设置利益,他人也有权拒绝;
- 利益第三人的拒绝意思表示,应当以明示方式作出。第三人如拒绝接受该利益第三人合同,应当在合理期限内以明示方式作出;未在合理期限内明确拒绝的,视为第三人接受该合同利益;
- 利益第三人享有维护己方利益的权利。债务人未向第三人履行债务或者履行债务不符合约定的,第三人可以请求债务人承担继续履行、赔偿损失等违约责任。
②利益第三人的权利限制:一般认为,第三人对债务人虽取得履行请求权,但由于其不是合同当事人,第三人一般不享有合同解除权、撤销权等。同时,债务人基于债务人地位对债权人所享有的抗辩,不应因向第三人履行而受到影响。
③利益第三人合同,本质上归属于“利他合同”,即仅为第三人设定权利,其设定的初衷多为提高交易的效率、便于真正利益主体获取合同利益等。利益第三人合同,常见于保险合同、信托合同等领域。
03.人身保险合同项下受益人享有的权益
法律依据: 《中华人民共和国保险法》第18条第3款:“受益人是指人身保险合同中由被保险人或者投保人指定的享有保险金请求权的人。投保人、被保险人可以为受益人。”
规则理解:
①人身保险,是指以人的寿命和身体为保险标的的保险。当被保险人发生死亡、伤残、疾病等风险事故时或者达到合同约定的年龄、期限时,保险人需按照保险合同约定支付保险金。
②如果人身保险合同的受益人,为该合同项下投保人、保险人之外的第三人,此时,该保险合同本质上归属于“真正的利益第三人合同”,受益人即为真正的利益第三人,受益人享有该保险合同项下的保险受益权。
04.责任保险合同项下第三者享有的权益
法律依据: 《中华人民共和国保险法》第65条第2款规定:“责任保险的被保险人给第三者造成损害,被保险人对第三者应负的赔偿责任确定的,根据被保险人的请求,保险人应当直接向该第三者赔偿保险金。被保险人怠于请求的,第三者有权就其应获赔偿部分直接向保险人请求赔偿保险金。”
规则理解:
①责任保险,是指以被保险人对第三者依法应负的赔偿责任为保险标的的保险。责任保险合同,由保险人和被保险人签订,保险标的为被保险人依法应当向第三者承担赔偿责任。
②该种情形下,第三者虽然并非责任保险合同的签订主体,但是其为因保险事故遭受直接损失的主体,如果不允许第三者直接向保险人请求赔偿保险金,将会导致保险事故相关争议的解决程序过于冗长、效率低下等。
05.信托合同项下受益人享有的权益
法律依据: 《中华人民共和国信托法》第2条:“本法所称信托,是指委托人基于对受托人的信任,将其财产权委托给受托人,由受托人按委托人的意愿以自己的名义,为受益人的利益或者特定目的,进行管理或者处分的行为。”
规则理解:
①信托,是一种财产转移和财产管理的设计,是财产的所有人(即委托人)将财产权利委托给受托人,受托人依委托人的意愿,为受益人的利益或为特定的目的,管理和处分信托财产的行为。
②如果信托合同的受益人,为信托合同项下委托人、受托人之外的第三人,此时,该信托合同本质上归属于“真正的利益第三人合同”,受益人即为真正的利益第三人,受益人享有该信托合同项下的信托受益权。
第三类:附保护第三人作用的合同
06.消费合同项下其他受害人享有的权利
法律依据: 《中华人民共和国消费者权益保护法》第49条规定:“经营者提供商品或者服务,造成消费者或者其他受害人人身伤害的,应当赔偿医疗费、护理费、交通费等为治疗和康复支出的合理费用,以及因误工减少的收入。造成残疾的,还应当赔偿残疾生活辅助具费和残疾赔偿金。造成死亡的,还应当赔偿丧葬费和死亡赔偿金。”
规则理解:
①附保护第三人作用的合同,是指特定合同,不但在合同当事人之间发生权利义务关系,同时,债务人对与债权人有特殊关系的第三人,亦负有注意、保护的附随义务,如若债务人违反此项义务,就该特定范围内的人所受的损害,亦负合同责任。[1]
②根据本条规定,如果经营者提供的产品或服务,造成作为合同当事人的消费者以及与消费者具有特定关系的第三人损害的,均应承担相应赔偿责任。此处的与消费者具有特定关系的第三人,基于本条的规定,享有突破合同相对性的请求经营者承担责任的权利。
07.产品销售合同项下受害人享有的权利
法律依据: 《中华人民共和国产品质量法》第43条:“因产品存在缺陷造成人身、他人财产损害的,受害人可以向产品的生产者要求赔偿,也可以向产品的销售者要求赔偿。属于产品的生产者的责任,产品的销售者赔偿的,产品的销售者有权向产品的生产者追偿。属于产品的销售者的责任,产品的生产者赔偿的,产品的生产者有权向产品的销售者追偿。”
规则理解:
①该种情形本质亦归属于“附保护第三人作用的合同”。本条规定项下,有权主张权利的主体为“受害人”,并非仅指产品购买者,还包括与产品购买者有特殊关系的第三人。
②另外,根据上述规定,如果产品的生产者与销售者并非同一主体,因为产品本身存在缺陷造成人身损害的,受害人既可以请求产品生产者承担责任(生产者应当对生产的产品质量负责),也可以请求产品销售者承担责任(销售者对销售的产品负有检查验收义务)。
08.集体旅游合同项下旅游者个人享有的权利
法律依据: 《最高人民法院关于审理旅游纠纷案件适用法律若干问题的规定》第2条:“以单位、家庭等集体形式与旅游经营者订立旅游合同,在履行过程中发生纠纷,除集体以合同一方当事人名义起诉外,旅游者个人提起旅游合同纠纷诉讼的,人民法院应予受理。”
规则理解:
该种情形本质亦归属于“附保护第三人作用的合同”。根据本条规定,如果旅游者在集体旅游合同履行过程中受到损害,合同签约主体可以提起诉讼,旅游者个人亦可提起诉讼,维护己方权益。
第四类:合同的保全
09.债权人代位权
法律依据: 《民法典》第535条第1款规定:“因债务人怠于行使其债权或者与该债权有关的从权利,影响债权人的到期债权实现的,债权人可以向人民法院请求以自己的名义代位行使债务人对相对人的权利,但是该权利专属于债务人自身的除外。”
规则理解:
①我国法律设立债权人代位权制度,主要是为了保护债权人的合法权益,防止债务人怠于行使其自身享有的债权或与该债权有关的从权利,进而影响到债权人到期债权的实现。代位权的设立宗旨为,防止债务人责任财产的消极减少(即债务人的责任财产原本应增加但却未增加)。
②一般情况下 ,债权人与第三人(即债务人的相对人)之间并不存在直接的法律关系,为了防止债权人恶意提起代位权之诉,影响债务人与债务人的相对人之间法律关系的稳定性与安全性,债权人行使代位权需要满足:债务人的消极行为,影响债权人到期债权的实现。
10.债权人代位保存权
法律依据: 《民法典》第536条:“债权人的债权到期前,债务人的债权或者与该债权有关的从权利存在诉讼时效期间即将届满或者未及时申报破产债权等情形,影响债权人的债权实现的,债权人可以代位向债务人的相对人请求其向债务人履行、向破产管理人申报或者作出其他必要的行为。”
规则理解:
①一般情况下,债权人行使代位权的前提之一为,其对债务人享有的债权已经到期。但在某些特殊情形下,即使债权人的债权未到期,债务人怠于行使权利的行为也可能会影响债权人的债权实现的,故法律赋予债权人代位保存权。
②根据本条规定,债权人有权行使代位保存权的条件包括:首先,债权人对债务人享有合法有效的债权,且该债权未到期;其次,债务人对其相对人享有合法有效的权利;最后,债务人的消极行为会影响债权人的债权实现(如债务人的消极行为导致债务人对其相对人享有的权利的丧失)。
11.债权人撤销债务人无偿行为
法律依据 :《民法典》第538条:“债务人以放弃其债权、放弃债权担保、无偿转让财产等方式无偿处分财产权益,或者恶意延长其到期债权的履行期限,影响债权人的债权实现的,债权人可以请求人民法院撤销债务人的行为。”
规则理解:
①我国法律设立债权人撤销权制度,主要是为了保护债权人的合法权益,防止债务人恶意处分其自身财产,进而影响到债权人到期债权的实现。撤销权的设立宗旨为,防止债务人责任财产的积极减少(即债务人的责任财产原本不应减少却实际减少)。
②根据本条规定,债权人有权撤销债务人无偿行为的条件包括:首先,债务人存在无偿处分其财产的行为,如放弃债权、无偿转让财产、放弃债权担保等;其次,债务人的无偿处分行为影响债权人的债权实现。
12.债权人撤销债务人有偿行为
法律依据: 《民法典》第539条:“债务人以明显不合理的低价转让财产、以明显不合理的高价受让他人财产或者为他人的债务提供担保,影响债权人的债权实现,债务人的相对人知道或者应当知道该情形的,债权人可以请求人民法院撤销债务人的行为。”
规则理解:
①若债务人处分其自身财产是有偿的,债务人的相对人取得利益付出了一定的代价,与债务人的无偿处分行为相比,在设计撤销权成立要件时,需要更重视对交易安全因素的考量,需要更加严格适用。
②根据本条规定,债权人有权撤销债务人有偿行为的条件包括:首先,存在以明显不合理的低价转让财产、以明显不合理的高价受让他人财产或者为他人的债务提供担保的行为;其次,债务人的行为影响债权人的债权实现;最后,债务人的相对人主观上存在恶意。第五类:简化责任追究的情形
13.单式联运合同项下的承运人的连带责任
法律依据: 《民法典》第834条:“两个以上承运人以同一运输方式联运的,与托运人订立合同的承运人应当对全程运输承担责任;损失发生在某一运输区段的,与托运人订立合同的承运人和该区段的承运人承担连带责任。”
规则理解:
①在单式联运运输中,托运人一般仅与数个承运人中的某一个承运人(多为第一承运人)签订运输合同,和其他区段的承运人之间一般并未签订运输合同。
②根据本条规定,如查明货物的毁损、灭失是发生在某一具体运输区段,该区段的承运人和签订合同的承运人承担连带责任。如此规定,有利于保障托运人的利益,同时亦简化了责任追究程序,节约了司法资源。
14.建设工程合同项下的分包人的连带责任
法律依据: 《民法典》第791条第2款规定:“总承包人或者勘察、设计、施工承包人经发包人同意,可以将自己承包的部分工作交由第三人完成。第三人就其完成的工作成果与总承包人或者勘察、设计、施工承包人向发包人承担连带责任。承包人不得将其承包的全部建设工程转包给第三人或者将其承包的全部建设工程支解以后以分包的名义分别转包给第三人。”
规则理解:
①根据本条规定,(总)承包人经发包人同意,可以将部分工程分包给其他主体,在总包与分包相结合的承包形式中,存在总包与分包两个不同的合同关系。
②为了维护发包人的利益,保证工程的质量,也为了简化责任追究程序、提高司法效率、节约司法资源,适当加重了分包人的责任,第三人(分包人)就其完成的工作成果与总承包人或者勘察、设计、施工承包人向发包人承担连带责任。
15.违法分包、转包前提下,发包人与违法分包、转包人的连带责任
法律依据: 《最高人民法院关于审理建设工程施工合同纠纷案件适用法律问题的解释(一)》第43条第2款:“实际施工人以发包人为被告主张权利的,人民法院应当追加转包人或者违法分包人为本案第三人,在查明发包人欠付转包人或者违法分包人建设工程价款的数额后,判决发包人在欠付建设工程价款范围内对实际施工人承担责任。”
规则理解:
在违法分包或者违法转包的情形下,实际施工人与发包人之间虽然并未签订建设工程合同,但为了保护实际施工人(尤其是农民工)的合法权益,也为了简化诉讼责任追究程序,本条规定,实际施工人可以突破合同相对性原则起诉发包人。
第六类:披露制度的确认
16.委托人的介入权及第三人的选择权
法律依据: 《民法典》第926规定:“受托人以自己的名义与第三人订立合同时,第三人不知道受托人与委托人之间的代理关系的,受托人因第三人的原因对委托人不履行义务,受托人应当向委托人披露第三人,委托人因此可以行使受托人对第三人的权利。但是,第三人与受托人订立合同时如果知道该委托人就不会订立合同的除外。受托人因委托人的原因对第三人不履行义务,受托人应当向第三人披露委托人,第三人因此可以选择受托人或者委托人作为相对人主张其权利,但是第三人不得变更选定的相对人。……”
规则理解:
①根据本条规定,当受托人以自己的名义与第三人签订合同,在第三人不知道受托人与委托人之间的代理关系时,为更好地保护委托人或者第三人的合法权益、解决因代理产生的合同纠纷等,赋予委托人的介入权及第三人的选择权。
②委托人行使介入权的,委托人取代受托人的地位,成为第三人的相对人。除了委托人可以行使受托人对第三人的权利外,第三人自然也可以向委托人主张其对受托人的抗辩。
③第三人行使选择权,选择委托人作为其相对人的,委托人取代受托人的地位,则第三人可以向委托人主张权利,而委托人也可以向第三人主张其对受托人的抗辩以及受托人对第三人的抗辩。

结语
突破合同相对性的情形,并非是对合同相对性原则的简单否定,而是对合同相对性原则的一种维护和补充,其立法初衷是为了弥补该原则在万千世界中适用的不足与漏洞,平衡合同当事人与第三人之间的利益、提高交易模式的便捷性等。
合同相对性原则与突破合同相对性情形,从本质上来说,二者有着共同的价值追求,实现形式正义与实质正义、一般正义与个别正义的有机统一。
法律规定浩如烟海,对法律的理解也存在差异。本文仅为笔者结合自身经验,并在法律检索的基础上,对民事领域突破合同相对性原则的个人理解与梳理,仅供大家交流参考。如文章存有不足,欢迎各位批评指正,也欢迎大家与笔者一起讨论交流。