决定记录产检的过程与经验, 希望能帮到看到文章的您。赠人玫瑰,手留余香。
首先提醒,打算在哪个医院生就在哪个建挡,而且建议就近选择较好的医院,毕竟产检项目又多,频次又高。
产检与分娩是一笔不菲的开销,若对产检报销感兴趣,可以点击自己整理的文章 2021-2022年产检报销全流程。网址是: 2022年产检生娃异地报销全流程(广州产检深圳生娃而在南昌报销)
接下来会以时间顺序更新。
首先附上一张产检全流程图片:

自2021年8月20日后怀孕,末次月经是8月9日。9月12日后通过自测多次后发现怀孕。在16日晚上开始每天都出现小量流血,白天上班期间量极少,可以忽略不计,到晚上血流量就会稍微多一点。然后9月18日去做第一次早孕检查,不用空腹去抽血,在广州中山大学三院做的。(这里建议把每次检查结果都拍照整理起来放手机产检相册文件夹里,或者上传到网盘备份好)
胎儿4周:

结果显示是已经怀孕了,且孕酮指标蛮高,但是医生鉴于流血症状还是开了黄体酮胶囊吃。
胎儿6周: 接下来几天依旧每天流少量的褐色血,网上查就是说有先兆流产症状,胎儿不稳。于是在9月20日挂急诊做了yd彩超。

结果显示子宫内有积液,问过一些朋友和网上查过也说这个情况有些人也有,而且后续子宫会吸收这些积液。医生也是说不用担心,正常工作,不要劳累,多休息。之后到9月底时流血就停止了,是个不错的好现象。看来娃保住了,开心
胎儿9周: 10月11日预约了去检测孕激素。同时开了NT检查单,留到下次检查。

结果显示孕酮激素比9月18日检查那次低了6个点,而人绒毛膜促性腺激素高了10万个点。医生建议继续吃黄体酮胶囊。
胎儿13周: 11月8日做了NT检查,首先科普下。NT检测一般是到医院做彩超, 不需要空腹 、 不需憋尿 ,彩超检查主要看胎儿颈后透明带厚度。正常情况下厚度数值小于3mm为正常,大于3mm一般提示有染色体异常可能性大,或者是唐氏儿可能性大。NT检测还得看鼻骨塌陷,如果有鼻骨塌陷NT数值增高,绝大多数考虑有染色体异常可能性大。这时进一步检测一般是做无创DNA或者羊水穿刺来检查,所以NT检查是孕早期比较重要的一个检查项目,一定在这个时期做好相关检查。

结果显示不错,单胎,胎儿正常。
11月9日终于建好档了!!!
以下是建档时做的多项检查,主要涉及到3个地方: 抽血处、尿检窗口和心电图室 。此次检查最重要的是 保持空腹 ,最令人头皮发麻的就是得 抽12管血 。(我直接没敢看了,怕自己晕血!!!)
【 抽血室提交的相关检查报告 】
第一张 血型测定

妻子血型B型,丈夫血型O型
第二张 地贫筛查
地贫筛查的整套步骤如下: 常规初步筛查(血红蛋白和血常规)~地贫基因筛查~胎儿(羊水穿刺);一步一步来,若初筛没问题,基本上就没有地贫;若初筛有问题,就考虑做地贫基因筛查。

常规初步地贫结果分析
妈妈:α型不能完全排除,但β型概率不大,建议直接筛查α型基因。爸爸:地贫基因携带概率不大,但α型、β型都有可能
处理建议: 先查妈妈的,如果妈妈不是地贫基因携带者,就不用查爸爸的了。α和β同时查需费500。只查α,需费276。
2022年2月25日(胎儿29周) 再补做地贫基因筛查

医生反馈地贫基因结果不错,没有什么问题
地贫知识科普:
静止型地贫和正常人无异,血液血分析检查不出,只有验DNA才能检出; 如果是轻型地贫,没有明显临床症状,也不需治疗; 中间型地贫,轻者轻如轻型地贫,重者要输血; 重型地贫不管是重型α地贫还是重型β地贫,都容易胎死腹中,就算出生了,绝大多数在3-6个月后有生命危险。
地贫是常染色体隐性单基因遗传病,只会遗传,不会传染。
一个正常人与一个地贫基因携带者婚配,后代有50%是地贫基因携带者,50%是正常。
如果双方都是同型(如均为α 或均为β)地贫携带者,每生一个宝宝,都有25%为重型或中间型地贫儿,50%为地贫基因携带者,25%正常。如果双方为异型(一方α,一方β)地贫基因携带者,则不会生育出地贫重型或者中间型地贫儿,无须进行产前诊断。
在这里特别提醒一句 : 若有遇到指标只要有异常的就直接问医生,以免有些医生看漏。我们地贫初步筛查11月10日出结果,后面几次检查医生都没有说啥,等年前1月17日才建议爸爸去筛查地贫。加上过年假期和疫情,导致耽搁了大概一个月。
第三张 肝功能三项+生化八项

第四张 甲状腺功能

第五张 早期唐筛(染色体异常筛查)

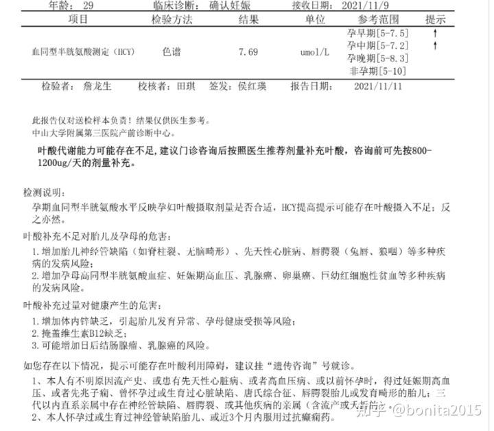
第六张 血同型(HCY)

处理结果: 未做叶酸代谢的基因检查,直接按照医生建议,将普通叶酸(0.4mg)停用,改吃爱乐维复合维生素(叶酸含量0.8mg)
第七张 尿常规

第八张 血常规1

第九张 血常规2

第十张 梅毒和艾滋病(属于政府免费筛查项目:包含梅、乙、艾)

第十一张 梅毒活跃筛查(属于政府免费筛查项目:包含梅、乙、艾)

第十二张 乙肝五项(属于政府免费筛查项目:包含梅、乙、艾)

第十三张 丙肝筛查

第十四张 遗传性疾病基因筛查

已找医生查看,大多数指标正常,可能需要注意的事项如下:
(1)叶酸代谢不足;(医生建议买爱乐维维生素吃,含叶酸0.8mg)
每次和老婆见面,晚上睡觉前都要我摸肚子感受宝宝。近期她逐渐能感受到宝宝在踢她了。那种感受像是: 手掌心能感觉到就像小鱼儿一圈一圈地游,偶尔划过你的掌心。第二种更强烈,手掌心就像一个有点儿瘪了的气球,宝宝的胎动就像把那块瘪的地方踢鼓的感觉,但是力气很小很温柔。母子连心,宝宝的一举一动都在妈妈的眼里和心里。
胎儿18周 : 2021年12月27日,做了中唐筛查。只有一项UE3指标异常,21三体综合征(先天愚型)和18三体综合征(发育畸形)都是低风险。

至于UE3指标是游离雌三醇,是胎儿胎盘单位产生的雌激素,胎儿肾上腺皮质发育不良会导致合成减少,如果是先天愚型的话,UE3会降低,但如果只是UE3偏低一点,并不能说明什么。超声能看出胎儿有无畸形,但是对于胎儿是否患有唐氏症,是无法判断的。确诊排除唐氏症只有羊水穿刺。但是低风险就没必要再做,因为羊水穿刺有风险,代价高。需要说明的一点是,UE3的单位mom值是比率值,是指孕妇的内部标记值,除以同一怀孕周正常孕妇的平均值。因为唐氏筛查UE3值是一个随时波动的数值,有的医院唐筛检查不检查UE3值。
同时我找京东互联网产科医生也证实了此事。医生表示只要监测21三体,18三体综合征是低风险,就没有什么问题。(终于长舒一口气 )
临近2022年春节过年了,已经预约好1月做一次三维彩超和糖耐。
胎儿23周 三维彩超:

1月17日做了三维彩超,单胎,23周。家人都宝宝鼻子像爸爸 。这个检查叫大排畸。科普下: 大排畸全称是中孕期胎儿超声大畸形筛查,即怀孕中期进行的超声检查,检查时间是18~24孕周,此时期是检查胎儿解剖结构和筛查胎儿畸形的最佳时期,可帮助筛查染色体异常、单基因病、先天性畸形及一些遗传综合征。
大排畸主要包括哪些项目?某些解剖结构的测量,如双顶径、头围、腹围、股骨长等;预测孕周大小;评估胎儿情况,如估测胎儿体重、判断胎位、胎儿数目、估测羊水量;观察胎盘、脐带、孕妇子宫、宫颈等情况;
胎儿解剖结构的系统检查:包括颅脑结构、颜面部、颈部、肺、心脏、腹腔脏器(肝脏、胆囊、胃肠道、肾脏、膀胱)、腹壁、脊柱、四肢(包括手和足)等。
胎儿27周: 糖耐和缺铁性贫血检查


2月15日做了糖耐和缺铁性贫血。找医生诊断情况如下:
1.血清铁蛋白: 判断是否缺铁性贫血,我的检查结果对孕妇来说偏低,直接开了补铁处方胶囊吃(多糖铁复合物胶囊),可以吃到生。
2.爱乐维复合维生素和钙片可以吃到喂完奶。
3.糖耐结果分析:糖耐用于判断妊娠糖尿病。检查报告图片里参考值是正常人的餐后一小时血糖,而 孕妇糖耐结果参考值 :空腹5.1nmol/L,餐后一小时10.0nmol/L, 餐后两小时8.5nmol/L
参照上述参考值,我老婆的检查算是通过,但是餐后一小时血糖接近临界值,医生建议孕晚期3个月要控制体重,每周增0.8-1斤。根据自己记录,1月17日到现在2月21日,在这5周内体重增加了6斤
胎儿30周: 二维彩超检查 (22年3月7日)

医生反馈: 胎儿没有问题,目前胎儿是头位,羊水量也正常。
胎儿33周: 尿常规检查 (22年4月4日)

这次是尿常规复查,这次是正常的。上次3月21日查的尿常规异常。
胎儿36周+3天: 彩超超声检查 (22年4月21日)


在4月21日前3天发现出血越来越多,从18日开始,20日做尿常规说正常,然后在21日凌晨开始出现腹痛宫缩。于是去做彩超,医生建议住院,说快要生了。(啊!一切计划都打乱了,本来待产包所有东西都买好寄娘家了,准备这几天回娘家。)
下午就开始在宝宝孕育树APP里数宫缩,发现宫缩越来越规律,就知道要生了。然后18点打电话叫救护车送往医院。在车上一直痛苦憋着,到了医院后不到20分钟就生了。宝宝早产,36周+3天,重4.7斤,身高46公分,从此贴上了低体重早产儿标签,一出生就住保温箱6天。一胎顺产,胎盘要手动剥离,很可能是怀孕初期吃了保胎药导致胎盘黏着很紧。
在医院生的那晚又重复做了很多常规检查,这些检查大部分都有指标异常,很可能和生孩子有关,所以就不再赘述。至此,本次产检全流程到了结尾。
感谢大家的耐心阅读,另外建议在怀孕期间多听医生的,需要食补就要补,需要吃钙片和维生素就坚持吃,对胎儿有好处,在孕期做好了,宝宝出生就能少受罪。如果遇到问题多去网上查询,不要过度紧张!