✎
如果你们曾经让孩子独自抱着iPad或手机观看卡通视频,他们可能已经在无意间接受了许多含有色情、*力暴**、*杀凶**、变态……的信息。
同时,就算你就陪在孩子身边,你也很难发现这些。
这就是曾经一度让国外舆论哗然的“儿童邪典视频”。现在已大规模蔓延到国内。
如果只是粗略瞄一眼画面,各种卡通人物打打闹闹,似乎不足为奇,家长们很可能,一晃而过。
只有当你仔细观看剧情,才会震惊错愕,进而感到可怕。
在这些视频舒缓的
背景音乐和“罐装笑声”中
卡通人物们却在……
喝酒

抽烟

裸露

使用利器和流血

诡异情节

✎
这就是一度在海外引起舆论哗然的“爱莎门”(ElsaGate)。“爱莎公主”(Elsa)是迪士尼动画影片《冰雪奇缘》的女主角,“门”(Gate)在西方有一种含义表示“广泛传播的丑闻”。
2017年,西方最大的视频网站YouTube的儿童频道(YouTube Kids)上,突然出现大量以卡通或儿童剧形式呈现,却表现大量色情、血腥*力暴**、恐怖、虐待等等儿童不宜情节的视频。
由于YouTube以算法自动向用户推荐视频,儿童在看正常早教内容视频时,就很容易被跳转到这些视频。
而且,这些视频往往以“早教”、“认字”、“认识形状和颜色”等等作为“搜索关键词”,配音配乐也非常舒缓友好,类似普通的儿童早教视频,甚至时常有一些儿童的“罐装笑声”。
已大规模蔓延到国内
网友呼吁举报、 企业自律和政府监管
✎
网友的努力也引起了部分视频网站的重视,爱奇艺、优酷、腾讯视频、搜狐视频、56视频等网站已经开始行动。
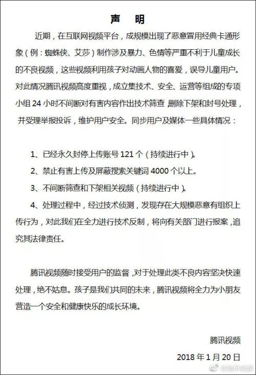
腾讯官方微博也发布了一则声明:

我们建议
18个月以下的婴幼儿最好不要看电视;18个月至2岁的孩子每天的屏幕时间也不能超过1小时。
而且在孩子看电视的时候,家长们还应该做到以下几点:
1、掌握主动权,做出每周看电视的计划,选择那些鼓励好行为的节目;
2、节目完了就关掉电视,家长要做好表率,不要沉迷于电视;
3、千万不要让电视成为保姆,宝宝更需要的是和家长之间的其他亲子活动,比如搭积木、讲绘本;
最重要的是,家长应该挑选适合的节目或视频,并跟孩子一起看,帮助孩子弄明白看的是什么内容,而不要把看电视、看动画片变成让自己脱身的方式!
本期来源 |综合整理自微信公众号“年糕妈妈”、“这里是美国”、“人民日报”、“观察者网”、“共青团中央”。