(报告出品方/分析师:华安证券 王洪岩 梁瑞)
01 公司概况:围绕医药核心,打造“医药+医美”双驱动
1.1 发展历程:深耕医药领域,转型布局医美
江苏吴中砥砺前行二十余年,坚持深耕医药行业,先后历经纺服、贵金属加工、房地产、化工业务转型,2020年以来形成以“医药+医美”为核心的发展战略,围绕医药大健康产业布局,进一步巩固提升医药产业核心地位,同时把医疗美容上游产品端等作为新兴大健康子行业重点培育,与现有医药产业形成协同和互补。

纺服+医药(1994-2009):江苏吴中成立于 1994 年,通过收购兼并吴县制衣厂、上海市服装进出口公司等校办企业进入纺服行业;1996 年成立苏州中凯生物制药厂,踏入医药领域;1999年在上海证券交易所成功上市;2010年,江苏吴中转让江苏吴中服装集团有限公司股权,剥离服装业务。期间以医药和纺服为主,贵金属、房地产、化工为辅。

医药+地产(2010-2016):2010 年,公司收购苏州隆兴置业有限公司股权,成立中吴置业。期间以医药为核心产业,房地产为重要产业,投资为辅;
医药+化工(2016-2020):2016 年,公司收购响水恒利达科技化工有限公司,布局化工行业;2019 年,公司将江苏中吴置业有限公司股权转让,剥离房地产业务;同年,响水恒利达停产;2020 年,响水恒利达签订《退出补偿协议》,将所有实物资产整体打包出售。期间以医药、化工为双主业,进一步发展以医药为核心的大健康产业。
医药+医美(2020-至今):2019年,公司发布五年发展战略规划(2020-2024)纲要,在此基础上编制了五年发展规划实施方案和战略推进的实施细则,确定“医药+医美”的发展方向;2021 年,公司成立医美事业部,设立吴中美学,战略控股尚礼汇美,取得韩国 Humedix 最新一款玻尿酸产品中国区独家代理权,收购达透医疗 51%的股权,获得 AestheFill 在中国大陆地区的独家销售代理权;2022 年,吴中美学(香港)有限公司成立,启动重组胶原蛋白相关产品的研发工作。

1.2公司管理:股权结构稳定,管理层经验丰富,股权激励共享发展成果
股权结构稳定。截止 2022Q3,公司控股股东为苏州吴中控股集团有限公司,持股比例为 17.24%,公司实控人为现任总裁、副董事长钱群英,间接持股 9.25%。旗下 13 家子公司各司其职,负责不同业务板块及“研产销”不同环节。

管理层经验丰富,具备丰富的医药研发、经营管理、投资并购经验。副总裁孙田江具有制药工程硕士、管理学博士学位以及研究员级高级工程师职称,曾任扬子江药业集团总经理助理、副总经理。
董事蒋中曾任中国建设银行浙江省分行部门负责人、北京银行杭州分行个人金融部副总经理、北银消费金融有限公司杭州分公司总经理、浙江复基控股集团有限公司执行总裁。
副总裁张帅鑫曾任中证万融投资集团任投资经理,中国远大集团健康产业基金筹备组任基金经理,海虹企业控股任行业发展投资总监,昆药集团股份有限公司副总裁,华方资本合伙人,具有丰富的投资并购、产业基金运营经验,现任《药学进展》第六届编委会编委,中国整形美容协会产业创投分会第一届理事会副会长。

完善激励机制,调动员工积极性。公司推出 2021 年限制性股票激励计划,以 3.68 元/股的价格首次授予 143 名核心技术人员和核心业务人员共计 374 万股限制性股票,占股本总额的 0.52%,占本次激励计划拟授予限制性股票总数的 90.68%,以 2021 年的营业收入和归母净利润为基数,提出在 2022-2024 年增长率不低于 10%/20%/30%的业绩考核目标。
经测算公司在 2022-2024 年营收和归母净利润增速最低分别应达到 10%/9%/8%和 9%/8%/11%。
公司通过股权激励将核心员工利益与公司深度绑定,共享公司发展成果,进一步调动员工积极性。

1.3 财务状况:业务增长受疫情影响,期待转型成果
收入端:
1999-2009 年,以“医药+纺服”为主业期间,营业收入保持强劲的增长态势,年复合增长率 22.60%。
2010-2015 年,以“医药+地产”为主业期间,营业收入有所下降,年复合增长率-2.85%。2010-2013 年,营业收入保持在历史高位(38 亿左右),增速放缓;2014 年起,房地产业市场低迷引起产品去化速度下降,公司在去库存的同时逐渐剥离房地产业务(2019 年完全剥离)。
2016-2019 年,以“医药+化工”为主业期间,营业收入进一步下滑,年复合增长率-19.13%。2016 年,医药、房地产、贵金属加工营收同比均有所增长,公司收购响水恒利达,并入合并报表,营收达到 39.89 亿元,同比+36.23%;2017 年,公司转让兴瑞贵金属公司股权,营收同比-25.79%;2018 年响水恒利达化工园区环保整治停产引起营收较大幅度下滑,同比-42.52%;2019 年,医药业务收入带动营收增长达到 21.1 亿元,同比+23.99%。
2020-2022 年,以“医药+医美”为主业期间,医药业务受新冠疫情影响经历低潮期,医美业务尚未释放,营业收入小幅下调,同比分别下降 11.29%和 5.14%;2022H1,国内疫情多点散发,产业链、供应链受到较大冲击,医药和贸易同比均有所下降,三季度业绩有所回升,1-9 月营业收入为 13.80 亿元,同比-5.96%。纵观 20 年,医药业务营收稳步增加,始终为公司业绩提供可靠支撑。

费用端:
2005-2016 年,销售费用率、财务费用率、管理费用率比较稳定。
2017-2018 年,为开拓医药业务,市场营销费用有所增加,销售费用率大幅增长至 25.18%;2019-2022Q3,销售费用率维持在 22%-25%之间。
近年来由于借款余额上升,财务费用率有逐年上涨的趋势,2022Q3 财务费用率为 3.8%。2019 年来管理费用率基本维持在 6%附近。

利润端:1999-2006 年归母净利润、毛利率、净利率呈波动下降趋势;2007 年,受宏观环境影响,服装、医药盈利水平均有所下降,经营规模扩大后管理费用、财务费用有所增长,再加上新会计准则计提资产减值准备,归母净利润为-0.64 亿元,同比-710.77%,毛利率、净利率分别下滑到 8.52%、-2.42%。
2008-2017 年,归母净利润呈上升趋势。
2008-2011 年毛利率基本稳定在 9% 附近;2012-2016 年经历了一个上升周期,毛利率提升到 11%以上;净利率基本与毛利率同向变动。
2017 年后,公司处在业务转型期,逐步剥离房地产和化工业务,归母净利润和净利率呈现处较大的波动性。2017 年,公司完成兴瑞贵金属股权转让,贵金属加工毛利率为 0.74%,剥离后公司毛利率明显提升,2019 年来毛利率基本在 30% 附近波动。

2018 年,由于对购买响水恒利达股权所产生的商誉计提大额减值准备,以及响水化工园区环保整治停产,利润有较大幅度下滑,归母净利润为-2.86 亿元(- 314.54%),净利率降至-16.59%。
2019 年,公司收到业绩补偿和转让中吴置业股权产生金额较大的投资收益,盈利状况有所改善,归母净利润和净利率转正。 2020 年,恒利达与政府和海宝物资回收分别签订《退出补偿协议》和《资产转让合同》,计提了大额资产减值准备,亏损幅度较大。
新冠疫情爆发导致诊疗服务受限,药品销售下降,医药业务利润有所下降,叠加计提信用减值损失,归母净利润为-5.06 亿元,同比-884.72%,净利率为-27.12%,再次转负。
2022Q3,受疫情影响营收不及预期。公司毛利率为 30.33%,同比+3.48pct,明显改善。公司加大医药项目研发投入使研发费用增加,股权激励使管理费用增加,财务费用也有所上升,归母净利润为-0.47 亿元(-194.81%),净利率为-3.5%。随着医美产品逐渐上市预计将享受医美产业高增长红利,带动业绩提升。

02 医美业务:降维切入医美赛道,抢占高端市场
2.1 布局医美高增长赛道,并购+自研拓展产品管线
中国医美市场规模迅速增长。
根据 Frost&Sullivan 数据显示,2021年中国医美市场规模为1892亿元,2021-2026E复合增长率为16.1%。

中国医美渗透率显著低于欧美日韩等市场,增长潜力大。2020年中国医美渗透率为2.08%,相比美国(4.79%)、韩国(8.24%)、巴西(4.28%)、日本(2.64%)等国仍有很大提升空间,随着人均收入水平及消费者教育的提高,渗透率有望快速释放。

根据美容方式不同,医美项目可以划分为手术类项目和非手术类项目。
手术类医美项目通过麻醉手术达到面部、身体的改造,具有价格高、创伤大、恢复周期长、风险高、效果显著等特点;非手术类项目又称“轻医美”,是用非手术的方式对皮肤进行治疗和护理。

轻医美市场发展迅速。由于操作更容易、恢复期更短、风险更低、效果有一定可逆性受到消费者欢迎。同时,凭借低价便捷、复制性强、产品外延性广、审批壁垒高、消费粘性大等优势在供应链各环节推动下迅速发展。
根据 Frost&Sullivan 数据显示,2021 年,中国非手术类项目市场规模达 977 亿元,2021-2026E 复合增长率达 19.4%,超过手术类项目及医美市场整体增速。江苏吴中瞄准轻医美市场,布局注射填充三大类产品。通过海外并购,拓展医美上游产品管线,推动公司产品体系化协同。
(1)2021 年 7 月,公司通过增资入股战略控股尚礼生物下属公司尚礼汇美 60%的股权,获得韩国医美企业 Humedix(汇美德斯)最新一款高端注射用含利多卡因的双相交联透明质酸钠凝胶产品(HARA 玻尿酸)中国区独家销售代理权;
(2)2021 年 12 月,全资子公司吴中美学通过增资+股权转让的方式,取得达透医 疗 51%的股权,取得韩国公司 Regen Biotech,Inc 一款聚双旋乳酸产品 AestheFill (爱塑美)在中国大陆地区的独家销售代理权。
通过技术引进、投资并购、合作研发、自主研发等手段不断夯实技术实力,打造系统化产品研发平台,逐步形成市场需求导向的新品迭代能力。
公司目前已启动重组胶原蛋白相关产品的研发工作,分别与苏州纳米微电子和浙江大学杭州 科创中心生物与分子智造研究院达成合作,并且从美国引进具有三螺旋体结构的重组Ⅲ型人胶原蛋白生物合成技术,重组胶原蛋白原料研发技术日益成熟。

公司具有药企基因,获证经验丰富,在审批中更有优势。
填充剂产品被纳入第三类医疗器械监管,新进入者面临严格的监管及较长的行政审批时间,先进入者可以形成审批壁垒。
2022 年上半年,吴中美学已取得第三类医疗器械经营许可证和第二类医疗器械经营备案凭证。
背靠注射类医美产品向消费类产品延伸,充分挖掘消费潜力。
公司在医美板块战略布局以第二类、第三类医药器械产品为核心,以功能性护肤品、药妆类、家用美容仪器为补充,降维拓展更多消费场景,产品矩阵完善,产品间互相导流,共享技术创新和品牌建设成果,打造院内+院外、高端+入门、近期+远期全场景闭环。
公司在医美大健康板块的发展逻辑:
一、通过代理权引进迅速进行市场卡位,搭建渠道和供应链体系,建立高端品牌形象。这一阶段公司选择的是在海外已经得到市场检验的头部重磅产品,凭借其多年积累的产品形象和口碑,在拓展国内市场的过程中,更容易以低成本打通渠道和供应链体系,积累自身品牌形象,避免从头做起的高成本和不确定性。
二、通过合作研发逐步形成自主研发能力。在引进产品的同时,与海外龙头企业拓展多维度合作,开发功能型护肤品、美容仪器等新产品,逐步掌握核心技术,借助药企基因实现自主创新。
三、自主研发所有产品,形成技术壁垒,根据市场变化快速完成产品迭代。在形成自主研发能力后,生产符合市场需求的产品,打造具有竞争力的产品矩阵,形成竞争壁垒。

2.2 HARA 玻尿酸:产品先锋打通渠道
玻尿酸是填充市场第一大品类。根据 Frost&Sullivan 数据显示,以销售额(出厂价)计,2021 年中国基于透明质酸的皮肤填充剂产品市场规模为 64 亿元,2017-2021 年复合增长率为 19.7%,预计 2026 年市场规模将达到 196 亿元,2021-2026 年复合增长率为 25.0%。根据分子量大小可分为大分子玻尿酸、中分子玻尿酸和小分子玻尿酸,用于填充塑性、软组织填充除皱及保湿、嫩肤改善细纹等。

海外品牌占据高端市场,国产品牌定位大众市场。玻尿酸填充产品相对技术门槛较低,市场竞争激烈,产品差异化、品牌和渠道是竞争的关键。按销售额计,前四大海外品牌控制着中国玻尿酸注射剂市场 70%以上的份额,主打高端市场。其中,韩国Humedix 排名第三,2018 年市场占比达 13.2%,龙头地位稳固,增长预期明确。国产品牌则主要瞄准大众市场,价位相对更低。
专利技术弥补交联缺点,竞争优势明显。自然状态下的玻尿酸常以游离形式存在,稳定性较弱,容易被代谢吸收,持久性较差,因此交联技术是玻尿酸的技术壁垒和竞争优势之一。
尚礼汇美引进的是Humedix新一代高端注射用含利多卡因的双相交联透明质酸钠凝胶产品,采用 Humedix 专有 HRDM 和 HiVE 交联技术,增加了黏度和弹性,减少扩散性,持久性更好,同时降低交联剂使用量,生物相容性更好,弥补了单相交联和双相交联的缺点。
HARA 玻尿酸定位“精致轻奢”,量价俱佳,与瑞蓝(中高端贵妇)和伊婉(经济实用)相比颗粒更细腻舒适性更佳、高粘度形状稳定性更佳、降解周期长持久性更佳。

2.3 AestheFill 童颜针:再生产品抢占高端市场
再生材料(胶原蛋白刺激剂)针剂以 PLLA(聚左旋乳酸)、PCL(聚己内酯)微球为主要成分,可注射于真皮层、皮下组织、筋膜层和肌肉层中,通过刺激成纤维细胞和胶原蛋白再生起到重塑和填充作用,再生产品主要包括童颜针(PLLA)、少女针(PCL)

再生针剂市场潜力大。据 Frost&Sullivan 数据显示,2021 年国内基于聚乳酸的皮肤填充剂产品市场规模为 1.1 亿元,2021-2026 年复合增长率有望达到 74.9%,预计 2026 年市场规模有望达到 18.2 亿元,2030 年有望达到 37.6 亿元。
相比传统填充材料玻尿酸具有明显优势。再生材料能够刺激皮肤再生胶原蛋白,可以被人体完全代谢掉。且效果维持时间更长,可以达到 1-2 年,效果自然,不移位、不透光、不假面。童颜针定位高端新型填充剂,定价略高于高端玻尿酸,终端售价约 16000-23000 元/ml。因此可以为下游机构留足利润空间,激励机构医生优先推荐。
再生材料在自然度和持久性上具有相对优势,随着微球制备、复配工艺的快速发展,产品可以兼顾短期和长期效果,由于其本身成本高且定位高端市场,未来可能对高端玻尿酸市场形成分流。

海外市场成熟,国内尚处起步阶段。
海外市场童颜针产品已使用超 20 年,积累了较多的临床数据和消费者口碑,三大主流童颜针产品包括 Sculptra(法国塑然雅)、AestheFill(韩国爱塑美)、DermaVeil(美国得美颜)。
国内童颜针产品尚处起步阶段,目前获批的Ⅲ类再生类填充针剂共计 3 款——艾维岚(长春圣博玛)、濡白天使(爱美客)和伊妍氏(华东医药)。
AestheFill 与竞品相比差异化优势明显。产品在海外销售多年,临床经验丰富,积累了较高的品牌认知度。AestheFill 最早于 2014 年获得 KFDA 的审批并上市销售,目前已获得欧盟 CE 认证,在全球 68 个国家和地区进行销售。
在台湾市 场短时间内形成了较高的市场占有率,居同类产品前列。产品使用前可根据注射部 位客制化注射浓度。聚双旋乳酸 PDLLA 相比 PLLA 更速溶,不易堵针,施打顺滑。多孔型微球体表面高密度结构在注射初期提供支架,内部空心多孔结构吸引纤维母细胞靠近并诱导胶原蛋白生成,兼顾短期与长期效果,异物刺激更小,有效减弱传统童颜针结节、肉芽肿等副作用。

2.4 重组胶原蛋白:逐渐打造自有技术平台
胶原蛋白是人体中含量最多的蛋白质,约占人体蛋白总量的 30%-40%,广泛分布于生物体软组织和硬结缔组织中,目前已发现的胶原蛋白有 29 种。根据获取来源可将胶原蛋白分为动物源胶原蛋白和重组胶原蛋白。目前胶原蛋白主要从动物组织中提取,Ⅰ型、Ⅱ型、Ⅲ型胶原蛋白的提取以猪牛鸡为主,Ⅰ型胶原蛋白还可以从罗非鱼、鳕鱼等鱼类中提取。
重组胶原蛋白是通过基因工程技术,将人体胶原蛋白基因进行特定序列设计、酶切和拼接、连接载体后转入工程细胞,通过发酵表达生产胶原蛋白。根据国家药监局发布的《重组胶原蛋白生命材料命名指导原则》,重组胶原蛋白分为重组人胶原蛋白、重组人源化胶原蛋白、重组类胶原蛋白三类,受限于生物合成技术,目前市场上只有重组人源化胶原蛋白和重组类胶原蛋白两类产品。



胶原蛋白广泛应用于医药、保健品、食品、化妆品领域。
在保健品食品领域常被用于功能食品、食品添加剂、食品包装材料等方面;在生物医药领域被用于血浆代用品、人造皮肤、人工血管、人工骨、支气管架等;由于具有保湿、美白、祛 斑、防皱功能被广泛应用于医美、化妆品领域,可用于填充、敷料和功能性护肤品领域,受到国际高端消费市场的欢迎。
重组胶原蛋白市场规模增长强劲,前景广阔。
近年来重组胶原蛋白市场规模不断扩大,根据 Frost&Sullivan 数据显示,2021 年中国重组胶原蛋白市场规模达到 108 亿元,预计 2022-2027 年复合增速达到 42.4%,2027 年市场规模将达到 1083 亿元。重组胶原蛋白产品应用中市场规模排名前三的是功效性护肤品、医用敷料和肌肤焕活应用。
2021 年中国重组胶原蛋白功效性护肤品市场规模为 46 亿元,预计 2022-2027 年复合增长率达 55%,2027 年市场规模将达 645 亿元。
2021 年中国重组胶原蛋白医用敷料市场规模为 48 亿元,预计 2022-2027 年复合增长率达 28.8%,2027 年市场规模将达 255 亿元。2021 年中国重组胶原蛋白肌肤焕活应用市场规模为 4 亿元,预计 2022-2027 年复合增长率达 36.5%,2027 年市场规模将达 121 亿元。

与玻尿酸填充产品相比,重组胶原蛋白的竞争优势在于皮肤修复、抗衰老和局部适应症。
重组胶原蛋白不仅能实现填充塑形,还能促进细胞再生和增殖,且效果持续时间相对较长,在眼下等动态、皮薄区域填充上具有优势。
若重组胶原蛋白支撑性得到验证,将对动物源胶原蛋白形成严重替代,对中小分子、中低交联度、局部适应症的中高端玻尿酸产品形成挤出,凭借自然度和持续性等特点或将成为填充 剂市场新的增长点,吸引更多消费者进入局部细分市场。
胶原蛋白注射填充产品获批数量较少。目前,获 NMPA 三类医疗器械认证的胶原蛋白注射产品仅 6 款,包括双美生物(肤丽美、肤力原、肤柔美)、长春博泰(肤美达)、锦波生物(薇旖美)、荷兰汉福生物(爱贝芙)。其中,肤丽美、肤力原、薇旖美、爱贝芙主要用于填充。锦波生物重组胶原制备技术居全球前列,薇旖美是其中唯一一款重组胶原蛋白填充产品。
在研产品中,巨子生物重组胶原蛋白产品较为领先,预计 2023 年开展临床阶段。江苏吴中自研重组胶原蛋白目前处于临床前阶段,将于 2023 年启动临床,有望在 2025 年上市。

江苏吴中具备推进重组胶原蛋白研发的产业基础、成熟工艺及技术团队。
中凯生物制药厂成立于 1996 年,主要生产生物制品,具有 20 余年重组蛋白药物生产经验。公司形成了集研发和生产于一体的生物工程基因药物生产基地,工艺成熟,获得了“重组蛋白提取纯化新工艺”国家发明专利技术。并且成立了胶原蛋白研究团队及专业实验室。
2022 年 4 月,公司与苏州纳米微电子达成战略合作,围绕医美高端器械和功能型护肤品进行联合研发。
7 月,与浙江大学杭州科创中心生物与分子智造研究院达成合作协议,共建“生物与分子智造研究院-吴中美学重组胶原蛋白联合实验室”,加快重组胶原蛋白研发及产业化。
8 月,首个自有品牌——婴芙源面世,推出重组胶原蛋白生物修复敷料 X 型及 M型。X型的重组Ⅲ型人源化胶原蛋白纯度高,过敏率低,浓度含量更适合亚洲肌肤,运用脂质体包裹技术,粒径均值 250nm 左右,水溶性好,吸收力强。M 型在治疗完成后的修复、抗炎、锁水方面效果显著。
10 月,吴中美学从美国引进具有三螺旋体结构的重组Ⅲ型人胶原蛋白生物合成技术,该技术目前处于研发阶段,将在工艺优化后形成产业化重组Ⅲ型人胶原蛋白生物材料,将用于开发具备支撑塑形功能的胶原蛋白填充剂,自研重组胶原蛋白产业平台原料研发技术日益成熟。
未来,重组胶原蛋白原料将应用于注射填充类产品、医用敷料、功能型护肤品和功能性食品等领域。

03 医药业务:深耕医药制造,围绕医药产业链进行拓展和延伸
3.1 覆盖研产销全产业链,打造公司核心产品群
经过整合和发展,吴中医药已经建成涵盖基因药物、化学药物与现代中药,集研发、生产和销售为一体的完整产业链。形成原料药配套生产能力强、供应链完整、生产企业质量控制能力强、药品配送网络覆盖面广等诸多优势。

3.1.1研发:构建基因药物、化学药物和现代中药的研发平台和创新体系
研发机构实力雄厚。公司建设了以省级企业技术中心、江苏省基因药物工程技术研究中心(南京)、苏州市先进技术研究院、江苏吴中苏药医药开发有限责任公司(南京)、苏州泽润新药研发有限公司和吴中医药本部为主体的研发机构。
优化研发和管理运营体系。一级组成部门研发中心下设创新药物研究所、生物医药研究所,分别负责化学与生物创新药的研发,吴中医药药物研究院负责仿制药研发,“两所一院”构成研发管理与运营体系。
公司成立药物研发分公司、筹建苏州研究二所和中控实验室以提高研发水平。同时,完善研发体系,优化产品立项和研发过程管理规程,推动项目管理更加科学合理。
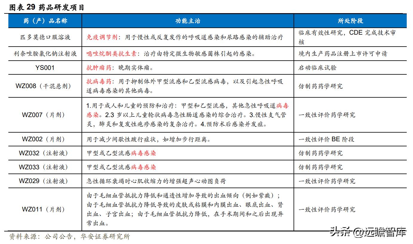
明确研发方向,专家、高校产学研一体化。公司确定了以优质仿制药、特殊制剂技术和小分子创新药 CMC 为主的研发方向。拥有 8 项国家级科技项目,17 项省级科技项目。同时,与众多专家合作,保障医药产线可持续研发能力。与高校及研究机构广泛交流,促进产学研一体化。

3.1.2生产:产品管线全覆盖,打造核心产品群
基础制药领域全面覆盖。苏州制药厂生产基地主要生产化学药物制剂、化学原料药和现代中药,中凯生物制药厂主要生产生物制品。公司获得 290+药品批文,拥有 170+药品品种,在产品种 40+,纳入国家医保目录品种 29 个,省高新技术产品 12 个。
打造核心产品集群。通过强效免疫调节剂“芙露饮-匹多莫德口服溶液”、抗病毒产品“玛诺苏-盐酸阿比多尔片”、首家通过一致性评价也是国内首创全国独家静脉用
中枢肌松药“力制同-美索巴莫注射液”、首家通过一致性评价心血管领域产品“爱怡令-盐酸曲美他嗪片”、全国独家*干粉冻**针剂型的眼科用药“洛冠-注射用普罗碘铵”、自主研发独家专利口腔疾病领域产品“连芩珍珠滴丸”、在研抗肿瘤药物 YS001 等打造核心产品集群,逐步形成以“抗感染类/抗病毒、免疫调节、抗肿瘤、消化系统、心血管类”为核心的产品群。
在骨科、免疫调节、眼科、心脑血管等细分领域市场份额居国内前列。


生产线覆盖剂型齐全,从原料药到制剂一体化布局。
生产线覆盖小容量注射剂、粉针剂、大容量注射剂、片剂、胶囊剂、口服溶液剂、滴丸剂等大部分剂型。原料药生产以内部需求为主,同时积极拓展对外业务。加强生物制剂自主创新,加快优质产品开发,主导开发了重组人粒细胞刺激因子注射液。
目前,核心领域产品已形成从原料药到制剂的一体化布局,其它产品也逐步布局原料药或制剂产品的研发线,进一步拓宽产业链。
3.1.3 销售:多样化销售模式和渠道,适应行业新业态
医药商业终端变化引发渠道分化。医改进入深水区、分级诊疗落地以及付费制度改革,将重塑以医院为绝对主体的终端格局,第二三终端、OTC 零售市场、医药电商市场将有所增长,医药消费终端的变化将带动医药商业渠道的分化、进化。
医药商业通过与大型零售药店合作、医院合作、单体药店结成联盟等多种模式扩大市场,实施差异化和多元化发展,向医药供应链综合服务商转变。同时,医药商业正迈向网络化、智能化,线下和线上零售协同发展,院外零售有望形成新增长点。
基于新业态积极调整销售模式和渠道。
公司拥有自营终端、配送、招商、OTC、电商等多种销售模式,销售渠道覆盖全国各区域内的代理商、医疗机构和零售药店等。
公司通过一系列举措推动医药业务快速适应市场变化,积极调整营销部门组织架构,推进营销管理扁平化;加大营销人员激励,开发空白市场;推动存量医院上量;广泛招聘佣金制代表、合伙人下沉到一线市场,推动一线上量。
3.2 开拓 CDMO 业务,创造业绩增长点
CDMO(Contract development and manufacturing organization,即合同研发生产组织)是一种新型的研发生产外包组织,主要为医疗生产企业以及生物技术公司的产品,特别是创新产品的工艺研发以及制备、工艺优化、注册和验证批生产以及商业化定制研发生产提供服务。

公司充分发挥产能和区位优势,积极对外发展化学制剂和生物药物的 CDMO合作业务。
公司产能丰富,其中,片剂产能 5 亿片,针剂产能 4 亿支,冻干产能 3亿千万支,口服溶液产能 2 亿支,滴丸产能 1 亿粒。
结合苏州新药研发丰富而缺乏产业化落地的状况精准布局,发挥研产销一体化优势,建设 CDMO 业务平台,打造园中园孵化或参股投资、CDMO 业务收入、商业化代理或 MHA、股权投资回报的 CDMO 业务闭环,向“研发+生产+商业化推广”的全产业链服务转变。
2022 年 1 月,吴中医药计划建设研发及产业化基地一期项目。
项目建设总投资额约 17.3 亿元,占地面积 75513 平方米,建筑面积 161390 平方米。主要建设内容包括综合办公中心、生物创新中心、质检研发中心、注射剂楼、口服制剂楼、综合制剂楼、仓库及环保处理设施等。
项目建设将符合中国及欧美 GMP 标准,并整体规划智能化工厂,采用先进适用技术实现对研发、生产、质量、设备、仓储物流管理等系统集成。项目集现代药物实验室研究、中试放大研究和商业规模化生产一体,也可以承接多剂型多品种的 CDMO 业务。
全部项目建设内容在五年内建设完成,其中主要生产车间、质检研发中心及相应配套设施开工后约三年完成建设。
项目建成达产后,将有利于公司进一步扩大生产规模,满足国内国际市场需求,同时能有效提高生产效率,提升公司可持续发展能力。

04 盈利预测及估值
盈利预测
1、医药业务和贸易业务受集采等政策影响短期承压,公司持续进行业务调整和转型,拓展 CDMO 业务。预计公司医药业务和贸易业务将逐渐企稳。
2、公司拓展医美业务,通过海外并购引入 HARA 玻尿酸和 AestheFill 童颜针产品,同时自主研发重组胶原蛋白产品。目前,公司重组胶原蛋白敷料产品婴芙源已经上市销售。AestheFill 童颜针预计2023三季度有望上市,玻尿酸和重组胶原蛋白产品在2025年将逐步推出。

估值
公司降维布局医美赛道,代理+自研产品储备丰富。未来几年医美管线产品有望陆续获批上市,产品具有市场竞争力,增长确定性较强。我们预计2022~2024年公司每股收益为-0.07/0.04/0.17元,对应 PE 为-101/163/42倍。
风险提示
1)行业政策风险:公司所处医药、医美产业均属于强监管领域。医药研发、医疗保障等政策面临重大调整,药品集中采购步入常态化、制度化;医美领域监管趋严,行业逐渐规范化。
2)产品研发注册进度不及预期风险:研发属于高收益高风险的活动,在研项目能否研制成功以及成功获批均存在不确定性。持有独家代理权的医美产品也存在获批进度不及预期的风险。
3)产品销售不及预期风险:产品临床注册获批期间市场竞争格局及市场需求可能发生变化,供应链、渠道开拓程度以及新冠疫情都将对销售业绩产生影响。
——————————————————
报告属于原作者,我们不做任何投资建议!如有侵权,请私信删除,谢谢!
精选报告来自【远瞻智库】远瞻智库-为三亿人打造的有用知识平台|报告*载下**|战略报告|管理报告|行业报告|精选报告|论文参考资料|远瞻智库