讲人话科普 (讲大道理女明星)

讲大道理女明星,讲人话科普

【新氧(微信号:soyoung111)的每篇文章都是用心原创内容,欢迎大家转到朋友圈,转载及合作请联系新氧微信~多谢合作~】

太长不看版

1.Refa(黎珐)人傻钱多速来 2.Philip reaura laser和Tria,毛孔粗大,痘坑细纹,买买买!

3.Nuface美容机理不明,不推荐

4.Tripollar最靠谱的家用射频美容仪,做不起热玛吉就买它~

上节课我们讲了产品最多的LED类美容仪,没看的小伙伴戳这里:讲人话小科普 | 去美容院会被拍,明星们都在家照光美肤你知道么

这些东西主要靠光调作用起效,技术含量最低,使用最简单。

虽然坚持做的话,会有一点效果。

尤其是对于炎性的痘痘或者皮肤敏感发红发痒的妹子,买个红蓝光照照,杀杀菌,消消炎,退退红还是比较靠谱的(因为这些在医院里也是常用的适应症,不是靠商家瞎吹出来的)。啥是炎性痘痘:讲人话小科普 | 明星不长痘,是因为他们get这些祛痘方法

而对于想抗老紧致、美白嫩肤的妹子,讲真?这些东西的效果真的弱爆了!基本可以忽略不计~

用脚趾头想都能明白,连热都不带热的,就像让皮肤咋咋咋,是不是太便宜你 了?这些都很有效果的话,你让那些花大价钱,忍者疼做热玛吉、超声刀、点阵激光的人情何以堪啊?

那对于想要抗老紧致OR美白嫩肤的妹子,到底有没有比较靠谱的家用美容仪呢?

嗯,今天,咱们就要讲到这些了——点阵激光、微电流、射频!

点阵激光对痘坑毛孔、表面细纹和色斑暗确定有效;

射频对于老化松弛和轻中度皱纹来说,算是目前专业领域里的金标准。

所以,同类型的家用美容仪也都会有相应的效果,只不过由于能量较低,作用较浅,单次效果要比专业仪器弱很多~

至于微电流嘛,就有点一言难尽了,还是仔细看全文吧~

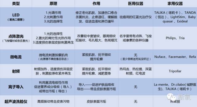
家用美容仪器分类

讲大道理女明星,讲人话科普

点阵激光

  1. 啥是点阵激光?

    其实就是激光的一种利用方式,有时又被叫做像素激光,台湾叫飞梭镭射。

    有些地方会讲像素激光和点阵激光的发射方式略有不同,说像素激光更精准什么的,实际到脸上的美容效果差别很小,主要是厂商的刻意包装,为了卖个好价钱而已,无需纠结。

    点阵激光的嫩肤原理是利用激光在治疗区打出细小的微孔,以刺激皮肤启动自我修复机制最终达到祛皱嫩肤的效果。

红色的就是激光束

讲大道理女明星,讲人话科普

2. 医用的点阵激光又分为剥脱性非剥脱性两种。

剥脱性的会从表皮到真皮浅层直接打出细孔,创伤比较大~但效果也更好(效果也跟你皮肤自身的修复能力有关)。主要用于治疗增生性瘢痕。

非剥脱性的对表皮基本没有损伤,或者只有很微小的损伤。主要用于治疗凹陷性瘢痕(比如痘坑、毛孔粗大等)。你在美容医院里接触到最多的都是这种非剥脱性的~

非剥脱点阵激光治疗后当时

讲大道理女明星,讲人话科普

3.怎么感觉点阵激光和微针好像啊?

哇,你好聪明!

没错,其实他俩的嫩肤原理是一毛一样的!

只不过,微针是靠实体针头扎出细孔(肉眼不可见,只能看到皮肤发红),而点阵激光是靠激光的热能烧出细孔,相对来说损伤更大,能量高的能看到明显的微孔,刺激作用也就更强;

另外,微针因为是带有密集针头的滚轮在脸上来回滚动,而点阵激光则是打一发换一个地儿,所以微针扎出的孔要比点阵激光密集很多,所以主要用来打开肌肤通道,然后靠涂抹的修复成分来加强再生修复的效果~

我知道你们更关心的还是两者的最终效果有啥区别

讲大道理女明星,讲人话科普

总体上说,一次点阵激光的修复效果要好于一次微针,不过同时,它的创伤和疼痛度也比微针要强~其实,在医美领域,基本都是这个规律,能量强的,效果好,但也更疼,创伤更大,恢复的更慢~鱼与熊掌的问题,自己选~

4.家用的点阵美容仪和医用的有什么区别?

主要就是能量低很多,基本没有创伤。

所以也不太疼,不需要敷表麻膏(医用的是要敷表麻的),做完后也看不到上图那样的小孔,只是会微微发红。

但也正因为能量低,效果就远不及医用仪器,所以要想达到同样的嫩肤目标,需要比医用仪器更多次的治疗。

家用点阵激光热门产品1

Philip (飞利浦)

reaura laser

产品概况

讲大道理女明星,讲人话科普

该产品基于美国Solta公司的

Fraxel激光(又叫飞梭镭射)

这是非剥脱性点阵激光的一种

也就是说它不会让皮肤气化

只是会产生一定的热凝固

以刺激皮肤启动自我修复机制

最终产生嫩肤效果

医用版飞梭镭射长这样

讲大道理女明星,讲人话科普

2

Tria

产品概况

讲大道理女明星,讲人话科普

美国品牌

做激光脱毛仪起家

现在也推出一些抗皱和祛痘的激光仪器

2008年它们的家用激光脱毛仪

就获得了FDA的认证

国内没有售卖

只能海淘或代购

它们一共有三款产品

抗老激光、脱毛激光、祛痘蓝光

其中抗皱激光的原理属于点阵激光

并且还分面部和眼部两种

讲大道理女明星,讲人话科普

(其实就是大小不同)

1

面部抗老

讲大道理女明星,讲人话科普

不知道用了多久的效果对比

讲大道理女明星,讲人话科普

2

眼部专用抗皱

讲大道理女明星,讲人话科普

不知道用了多久的对比效果

讲大道理女明星,讲人话科普

微电流

  1. 什么是微电流刺激?

    其实指的是一种肌肉电刺激技术,也称肌肉电运动技术,英文简称EMS,

    它的原理是利用脉冲电流代替人脑发出神经冲动,使肌肉收缩,产生某些生理和生化的变化。最终达到发展肌肉力量、消除训练后的疲劳,治疗肌肉软组织伤病的目的。

    所以,它本身是现代力量训练和康复医学里的一种手段。不知道怎么就跟美容仪器搭上了联系,要不是扒家用美容仪,我还真不知道有美容里还有这原理的...

    据说是个日本人把这原理搬到了美容领域...反正,在专业医美项目里,目前还没发现有啥类似的仪器(要不就是我孤陋寡闻了?)。

  2. 这种美容仪有效果吗?

    不知道啊。

    这技术本身是运动训练和康复医学里的一种手段。不知道怎么就跟美容仪器搭上了联系,要不是扒家用美容仪,我还真不知道美容里还有用这原理的...所以既找不到类似的医用仪器做参考,更找不到比较靠谱的与此相关的美容研究,只能靠猜了...

    看官方对比图是有效果的,论坛上也有很多人说有效果,应该不全是托吧?所以我猜可能有那么一丢丢的效果吧~

  3. 卧槽,那这玩意到底值不值得买?

    由于找不到权威论据,这事我也没有给不出绝对答案。

    但是,从目前的情况来看,我绝对不会买~个人认为还是那些已经在专业领域使用多年的技术比较靠谱,不管是效果还是安全性,干嘛非买这个?你觉得呢?

  4. 你这么不待见的东西,为啥还要讲?

    因为确实有几个相关产品挺火的,所以肯定不少人也被种草了,等着看这一期内容呢~况且还有被FDA认证的。虽然这种家用仪器的FDA认证在效果上来说并没有多少含金量,但至少应该还是比较安全的吧。在家用美容领域,有时候”不求无功但求无过“也是一种境界~

家用微电流美容仪热门产品1

Nuface

品牌简介

讲大道理女明星,讲人话科普

美国品牌

获美国FDA认证

官网总是打不开找不到太多信息

这家公司

号称是专业的美容技术公司

这款产品

说是世界上第一款微电流美容仪

产品官方介绍

NuFace——抗衰老技术中不可或缺的一个环节,肌肤长期重复同样的动作,使其产生“记忆”。基于微电流护肤技术,NuFACE温和地把微电流传播到每一个细胞,唤醒细胞活力,紧致面部肌肉。NuFace安全温和,可轻松恢复自然平衡,适合居家等私密空间使用。塑造面部完美曲线。NuFace针对重要部位发送温和微电流脉冲能,可消除细纹和皱纹,调理肤色,紧实肌肤,帮助肌肤重新塑造年轻质感。

官方效果对比图

讲大道理女明星,讲人话科普

网友使用感评价

使用感:有什么东西漏电了的感觉。在特别薄的皮肤(如额头)上有拉扯感.

效果:自然是有的,提升我没有看到,瘦脸暂时也没很明显,但是有一种紧致有精神的感觉,类似于,整张脸有一种“即将胖起来的时候”的那种紧致。

针对问题:

瘦脸——如果是浮肿,效果应该是立竿见影的。肥肉型应该也有用,但是需要长期坚持并且配合娇韵诗啥的。肌肉型就算了啊

松弛——坚持应该有效果。它起的这种对面部肌肉的校正效果有一定反复性,就是今天拉上去了明天还是得垮下来一点,得不停拉。当然每天十分钟也不是很困难,冬天难受一点T_T

毛孔粗大——略有效果

皱纹——无从得知。。。。

法令纹——实际上,我最大的愿望就是能够稍微消减下我的法令纹和泪沟啊!nuface应该对那种松弛和肥肉导致的法令纹有效,但是我这种还是收效甚微。所以有法令纹的朋友还是自行注射玻尿酸算了吧.....

以及一个神奇的功效:对运动后肌肉酸痛有一定缓解。

2

Refa(黎珐)

产品概况

讲大道理女明星,讲人话科普

日本品牌

原理是滚轮按摩+微电流

所以加在了微电流美容仪的分类下

讲真?这造型...

我是看一次笑一次

而且我知道我不是一个人~

再讲个真?

这货真的就是人傻钱多速来的典型

效果不会比你十元店买的类似小工具

强到哪里~

你想想啊

本来微电流美容的靠谱指数就一言难尽

而这货的微电流还是靠太阳能

那得微弱到什么地步?

然后还要卖将近两千块!

竟然还会这么火

你们确定喜欢的不是它那有点污的造型?

捂脸逃~

再看看它的官方简介

讲大道理女明星,讲人话科普

最高大上的技术

也就是靠太阳能电池板驱动的微电流了~

剩下的全是什么模仿人工揉捏手法

滚轮造型奇特之类

说来说去都跟按摩相关~

实在没啥卖点了

连防水/铂金镀层/弧形握把

都能上纲上线

怎么感觉更加印证了我的怀疑呢?

你们老实说

你们喜欢的真的不是它的造型?

总之一句话

除了那个弱爆了的微电流以外

它就是个手动按摩工具!

花两千块买个漂亮的按摩工具

土豪,我要和你做朋友~

射频

1.什么是射频?

射频指的是一定频率范围内的电磁波,英文简写RF(redio Frequency),英文全称翻译过来就是无线电波。

那电磁波又是啥?嗯,电磁辐射你听过的吧?对,电磁辐射就是这个电磁波发出来的!而射频就是频率在300KHz~300GHz的电磁波!

这是个什么概念呢?

——如果把生活中我们比较熟悉的各种电磁波按频率排序的话,从低频到高频依次是高压线、无线电波(收音机、电视机、手机等的信号)、微波、红外线、可见光、紫外线、X射线(对,就是拍X光片、地铁安检透视仪用的那种射线)、伽马射线(就是医疗上用的伽马刀的那个射线),其中无线电波和微波的频率范围就属于射频

讲大道理女明星,讲人话科普

2.射频能干嘛?

射频能量能使组织迅速地加热,就像微波炉中烹饪食物时所发生的那样

医美机构常用的热玛吉、热拉提、深蓝射频、红电波等发出的都是射频~

它们都是利用射频对组织加热,达到一定温度的话,受热部位的胶原纤维就会收缩(这是即刻的效果),温度再高一点的话,受热部位的胶原蛋白就会凝固,这就是一种损伤,这种损伤就可以激发皮肤的自我修复机制,最终实现胶原蛋白的再生,达到更持久的紧致肌肤的目的~

3.家用射频美容仪和医用的有什么区别?

主要是能量和加热深度~

能量(也就是温度),家用仪器能达到的温度要比医用的低得多,主要是保证你在家使用的绝对安全性~

加热深度也会有很大差异,家用的作用很浅表,虽然官方介绍很多都说自己可以达到4毫米,甚至更多,但实际上,有效的加热深度肯定没有这么多~

因为如果是简单的单极射频的话,想要有效温度达到4毫米甚至更深的话,那表皮可能就得有六七十度甚至更高,这样的温度绝对不可能让你在家里用(热玛吉就是典型的单极射频)~

如果是双极射频,呃,目前的技术来看,双极射频的有效加热深度根本达不到那么深啦~医用的也达不到(红电波就是双极射频)~别问我为什么,这个太复杂,我知道你们肯定懒得听啦~

家用射频美容仪热门产品

Tripollar

产品概况

讲大道理女明星,讲人话科普

这款算是目前市面上最靠谱的了

因为厂家背景很专业很有实力

是以色列 Pollogen公司的产品

这个Pollogen大家可能并不清楚

但美国科医人应该有小朋友听过

美国科医人是全球最大的激光公司,光子技术的先驱和领导者,最早研制成功强脉冲光技术,也就是大家熟知的光子嫩肤。1991年生产出世界上第一台光子仪器,最早将光子技术应用于临床皮肤治疗。

想来如果没有牛逼的市场竞争力

是肯定不会被大公司看上的

再加上这个Tripollar

使用的原理就是射频

在医美专业领域已经应用颇广

效果自然是毋庸置疑的

它有两款产品

Tripollar stop和Tripollar pose

1

Tripollar stop(紧致抗老)

讲大道理女明星,讲人话科普

由于是家用仪器

温度和加热深度会弱很多

一次治疗的效果肯定没法跟专业仪器比

要想达到医美机构的效果

需要更加经常的坚持呢~

不过好处是

也更不疼

另外

由于是射频设备

使用起来略麻烦

需要涂抹耦合凝胶

不然导电不畅的话是会电到你的哦

千万不要自作聪明

用普通护肤品代替耦合凝胶

因为护肤品干的很快

要么你不停的抹护肤品保持足够的湿度

要么你还是会被电到~

相对于一次一万的热玛吉

还有一次三千的红电波

大几千就可以把类似的仪器拿回家

如果不怕麻烦的话

它还是值得买的~

2

Tripollar pose(减围塑身)

讲大道理女明星,讲人话科普

这个东西类似专业医美机构里的超凡薇拉

所以效果也是可以确定的

只是能量弱

当然效果也弱

它的塑身原理并不是减少脂肪细胞

这点不同于抽脂

而是通过平整脂肪细胞的排列

实现减围塑身

所以

只适合肉肉很松弛的

或者抽脂术后皮肤很松弛的人使用

那些脂肪层很结实的

还是放弃吧~

即便是医用版本对你也不会有太大作用

第二期家用美容仪讲解完毕的分割线

同学们对这三种家用美容仪还有什么不明白的,留言吧~