说起千麦实业,很多人可能不了解,但说起拉杜蓝乔核桃油,一款被中国宝妈热捧的宝宝做辅食的时候用的油产品,宝妈们都炸了锅。对于宝宝用品,妈妈们慎之又慎。
“贵不在乎,只要产品食用安全,拉杜蓝乔核桃油因宣称含有DHA是法国进口的物理初榨辅食油。在妈妈圈也算是‘网红’品,购买时候又属于海外代购一小瓶250ml价格199元。可网上突然说不合格要召回,这可怎么办?孩子前后用了3瓶左右了。”
一位宝妈听说拉杜蓝乔核桃油可致癌物超标要召回的消息之后第一时间请教中国食品安全网记者。只因她3岁的女儿吃辅食以来一直在食用此款辅食油产品。
宝妈圈:这是孩子的第一口油,希望借助此事推动完善食用油检测标准
得知此事,妈妈圈的宝妈们无所适从。
很多宝妈纷纷留言呼吁索要说法,更是建立了维权群。
@若弱空蓝天:现在就想知道这产品到底有没有问题,是法国本土没问题,还是千麦实业有问题,又或者国内的都是千麦实业自己生产的?
@小珂袜子:我们的孩子怎么办?

图片|来自微博留言截图
@爱死榴莲的爆米花:吃了一瓶多了,真的关注这个事情,作为两个孩子的妈妈,我已经尽量去选择好的给宝宝,竟然栽在了核桃油上。
@tanboll123:孩子的第一口油。

图片|来自微博留言截图
@主妇一枚:希望借助于这件事,相关机构可以推动食用油中增塑剂的检测标准,杜绝后患。
回应:申报类别为非婴幼儿专用食品,已督促召回

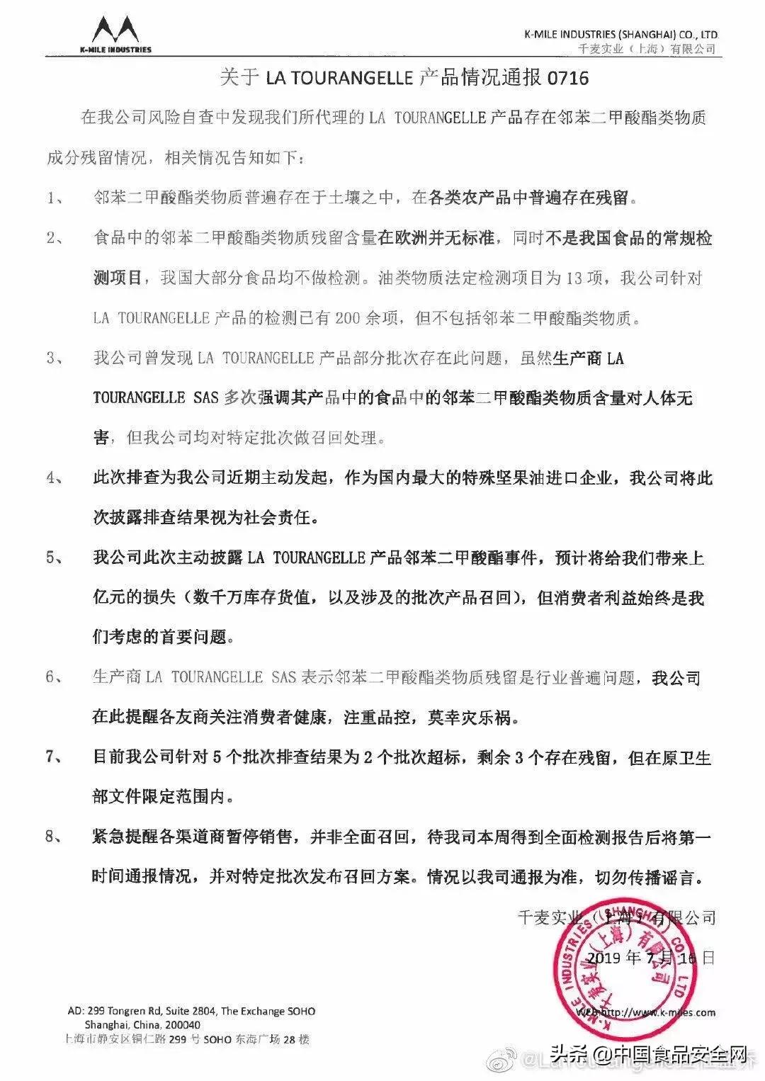
关于LA TOURANGELLE产品情况通报说明
7月16日上午,拉杜蓝乔发布声明表示,此次对进口的LA TOURANGELLE产品存在邻苯二甲酸酯类物质排查,为我公司(千麦实业)主动发起。
《中国食品安全网》记者注意到,7月16日当天,LA TOURANGELLE拉杜蓝乔官微关于此事发布了6次相关的说明:第一次自动发布了《关于此次自查》,第二次是产品情况通报,第三次发布了生产商通过“汉商律师事务所”再一次强调所有产品无质量问题,符合中国标准。再次又发布了市场监督管理部门已介入。

千麦实业严正声明
同时,7月18日 还发布了一个关于批次的严正声明。宝妈们可以自行对照查阅,批次日期可对照上图。
拉杜蓝乔表示,油类物质法定检测项目为13项,不包括邻苯二甲酸酯类物质。目前针对5个批次排查结果为2个批次超标,剩余3个批次存在残留,但在原卫生部文件限定范围内。
上述声明同时提到,15日提醒渠道商暂停销售只是风险警示,并非全面召回,在得到全面检测报告后将第一时间通报,并对特定批次发布召回方案。
《中国食品安全网》记者注意到,拉杜蓝乔微博认证信息为拉杜蓝乔(上海)贸易有限公司,而通报发布方为千麦实业(上海)有限公司。天眼查数据显示,2017年至2019年6月,共抽检检查3批次,检查实施机关为三林市场监管所,结果均显示:食品流通单位双随机检查,未发现违法违规情况。
千麦实业(上海)有限公司预计,此次主动披露将带来上亿元左右损失,但同时强调“我司将此次披露排查结果视为社会责任”“消费者利益始终是我们首要考虑的问题”。
7月18日,《中国食品安全网》记者多次致电千麦实业(上海)有限公司,无论总机与售后电话等均无人接听。
值得注意的是,7月18日,上海市静安区市场监管局对千麦实业(上海)有限公司代理的拉杜蓝乔核桃油邻苯二甲酸酯类残留情况,发布初步调查通报表示,拉杜蓝乔核桃油海关申报类别为食用油,非婴幼儿专用食品。
目前,该企业已被责令停止销售相关食品,尽快下架召回涉事产品,防范食品安全风险。

图片|来自淘宝截图
7月16日开始,拉杜蓝乔核桃油便从天猫、京东等电商平台全线下架。7月20日,《中国食品安全网》记者在淘宝国际仍可以搜到部分拉杜蓝乔产品仍在售卖。
未下架的卖家表示:本店产品的产地为美国,无任何问题,与千麦所售产品的产地和生产商不一样。
也有卖家打出公告表示,自家所售产品为法国生产的法国版,和国内总代和旗舰店所售版本并不一样,同时指责千麦作为总代理,因合同到期与品牌方冲突,波及消费者。
对于这种说法,拉杜蓝乔声明称,“我公司只检测了我们进口报关的产品,欧美直邮代购等以及其它进口商进口报关的产品情况我们无从知晓。”
监管部门:后续还会有相关的情况公示,对于落实的情况也会进一步进行公布

图片|上海静安市场监督管理部门发布的声明
针对7月17日上海静安市场监督管理部门发布的声明内容,《中国食品安全网》记者致电了上海静安市场监督管理部门相关负责人,对于召回的监督机制问题,对方表示,后续还会有相关的信息公示,对于落实的情况也会进一步进行公布。
检测数据与之前所称的5批次中,3批次有残留并不吻合
同时,《中国食品安全网》记者注意到,LA TOURANGELLE拉杜蓝乔官方微博发布了具体产品批次的检测报告信息,由第三方检测机构华测检测出具的检测报告显示,产品批次为“20190115”的拉杜蓝乔经典款核桃油可迁移性塑化剂DEHP的检出值为1.86mg/kg。

这一检出值,超过了2011年原卫生部制定的食品中DEHP最大残留量不得超过1.5mg/kg的限量值。

千麦公司发布的另一份检测报告则显示,批次为“20190417”的拉杜蓝乔黑罐baby版核桃油的DEHP检出值为1.17mg/kg,有检出,但并未超过原卫生部限值。

此外,千麦公司称“2019/1/29、2019/2/25、2019/3/13 、2019/4/11 、2019/4/17”等5个批次产品DEHP检测值“正常”。

到目前为止,其公布的检测数据,和其之前所声称的5个批次中有2个批次超标,3个批次有残留并不吻合。
所以,这些自检数据的真假,以及其经销产品的总体检测情况,仍需市场监管部门进行核验。
食用植物油中检出塑化剂,有可能有健康风险但不会造成伤害
食用植物油中检出塑化剂,是一个大概率事件。虽然国家标准要求禁止在食品中添加塑化剂,但需要注意的是,塑化剂在食品中的来源有很多方面,在食品的制作、供应过程中都可能会受到污染。
比如输送带、罐盖、储存食物的软管、手套、包装,或储存过程都可能接触到塑化剂。甚至包括一些PVC的建筑材料和材料产生的灰尘。
有些人说拉杜蓝乔核桃油的罐子为铝罐,量应该会很少,其实不尽然,塑料瓶盖以及加工制造过程中,都有可能带入。
不过从目前千麦方面提供的检测数据来看,结果并不可怕。
DEHP在国际癌症研究机构的分类中属于2B类可致癌物,也就是对动物有致癌数据,但对人类尚无致癌数据。
不过可迁移性塑化剂的过量摄入,会造成生殖毒性,干扰内分泌倒是确凿的。
国家标准中的限量要求的制定,是基于对人体摄入风险的研究,根据欧洲食品安全局的风险数据,DEHP的每日耐受量摄入量(TDI)为0.05mg/kg体重。
也就是说,每公斤体重摄入超过0.05mg的DEHP,就有可能会有健康风险。
中国国家食品安全风险评估中心给出的耐受数据,同样采纳的是欧洲食品安全局数据。
如果以一个5公斤的婴幼儿体重来算,每天摄入DEHP的耐受量则为0.25mg。
如果按照千麦公司所公布的拉杜蓝乔经典款检测数据为1.86mg/kg,那么,一个5公斤重的宝宝每日摄入量要达到130g的油,才会达到DEHP耐受值,大概要摄入120ml左右。
但日常宝宝的辅食用油一天可能也就1~3ml,也就是说,离有健康风险还差得很远。
所以,宝妈们对此并不用很担心。
通过了解,《中国食品安全网》记者发现,这个品牌的核桃油一共分三个版本:法国经典版、黑罐版、美国版。经典版和美国版又分250ml和500ml两种规格。
其中,黑罐版为“中国专供”版,比经典版贵了几十块钱,只因为其宣传是专门针对婴幼儿的。
‘网红’辅食,实则名不副实。市面上核桃油价格昂贵,但因宣传“补充DHA”、“让宝宝更聪明”等“补脑”功效而受到妈妈们的追捧,常被用于婴幼儿的辅食。但核桃油的营养价值真的高么?
清华大学生物化学硕士、美国普度大学食品工程博士、著名科普作家云无心曾发科普文明确提到,DHA是大脑发育需要的营养成分,但核桃油并不含有DHA。核桃油中含有一定量的亚麻酸(而且含量其实也并不高),跟DHA都是“欧米伽3多不饱和脂肪酸”,但它转化为DHA的能力非常低,几乎可以忽略。“婴儿并不需要特殊的油”。
中国食品安全网新闻线索E-mail:wwwcfsncn@163.com
新闻热线:010-63703068
特别说明
2018年9月5日,国家网信办为《中国食品安全网》颁发互联网新闻信息服务许可证。《中国食品安全网》成为唯一获得国家新闻资质的中国食品安全中央网络媒体。
本号定位为:调查食品安全黑幕,传播食品健康知识。让人民吃得放心!
为更多人的健康安全,请关注转发!