01
因为相信大家的微信里都会有那么一两个做微商和代购的朋友。包括我们很多企业老板,也都会利用微信、朋友圈做一些宣传推广,或者通过微商的形式进行传播销售。

不过!对于在这样的现象即将有所改观。因为最近国家对微商、代购正式出手了!
在经历了五年立法和四次审议修改后,《中华人民共和国电子商务法》正式通过!将于2019年1月1日正式实施!
消息一出,就有网友担心,自己通过代购平台或个人购买韩国的化妆品、欧美大牌包包、国外奶粉……是不是就买不到了?
而对于做电商代购商家、微商的朋友可能会更加忧心,因为这可能是对事业的一次大的冲击。
肯定的答案是:以后会代购、微商这一块将受到严格的监管,一旦违规最高罚款200万!因此如果有这些经营方式的企业或个人都要注意了。

给大家划划重点:
1、不管是什么代购,都需要营业执照,还要是采购国和中国双方的营业执照;
2、需要缴纳税务,*税偷***税漏**需承担刑事责任。
02
很多人可能会说,我不是微商,也不做代购。但是你平时会不会在朋友圈里发广告呢?
注意了,以后朋友圈发广告也不是那么随便的了。从现在开始可多了一个专业名词称呼“电子商务经营者”。
什么是电子商务经营者呢?按照法律法规上的解释是这样的↓ ↓

直接点理解就是:淘宝、京东等电商平台上的代购、微信朋友圈里的微商、在直播平台中卖东西的博主,都属于电子商务经营者!
因此,无论你的企业的销售渠道是在第三方电商,还是视频直播,或者朋友圈里,那你都属于这个固定管控的范围内!
国家以后将如何管理“电子商务经营者”?
1. 必须进行登记
《电商法》第十条明确规定,电子商务经营者应当依法办理市场主体登记。但是,个人销售自产农副产品、家庭手工业产品,个人利用自己的技能从事依法无须取得许可的便民劳务活动和零星小额交易活动,以及依照法律、行政法规不需要进行登记的除外。

2. 必须依法纳税
过去的代购和微商都是在朋友圈或是通过熟人介绍,进行私下的交易,很多人都没有履行纳税义务。
但以后,这一情况将改变,《电子商务法》第十一条规定,电子商务经营者应当依法履行纳税义务,并依法享受税收优惠。依照前条规定不需要办理市场主体登记的电子商务经营者在首次纳税义务发生后,应当依照税收征收管理法律、行政法规的规定申请办理税务登记,并如实申报纳税。

新的《电商法》出台后,不仅进一步规范了电商、代购、微商这一类的销售行为,目的将这一类经营行为纳入政府监督管控之下,就是给消费者打造了一个安全健康透明的消费环境、并促进市场的发展。
03
对企业经营者来说,我们尤其是要注意这些信号:
1.更要严把产品质量关!
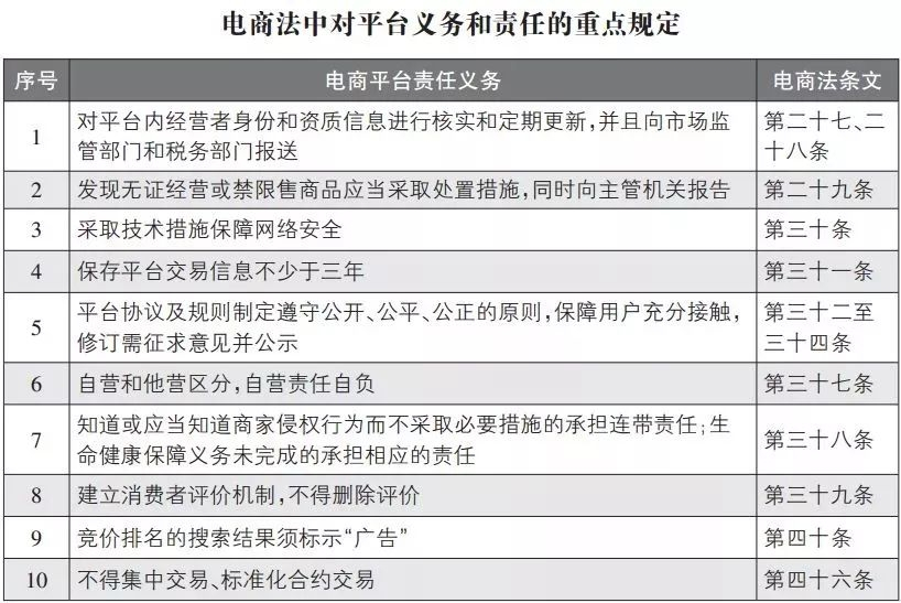
《电商法》实施以后规定电商平台承担“连带”责任,也就是说如果平台上卖家的商品有问题,比如奶粉是假的、红酒是假冒的、化妆品是假的等等,那么平台也得承担责任。这样以后企业在电商平台卖东西、开店铺,平台方的审核也必将更加严格买东西。
2. 严禁“刷好评”、“删差评”
《电商法》规定:电子商务经营者不得以虚构交易、编造用户评价等方式进行虚假或者引人误解的商业宣传,欺骗、误导消费者。
简单来说,就是禁止“刷好评”、“删差评”,否则将面临最高50万元的罚款!
3.不得无故拒退押金

《电商法》第二十一条规定,电子商务经营者按照约定向消费者收取押金的,应当明示押金退还的方式、程序,不得对押金退还设置不合理条件。消费者申请退还押金,符合押金退还条件的,电子商务经营者应当及时退还。
新规出来了,看似更严格,但其实对企业未免不是一件好事:
1.朋友圈、电商网络平台也不再是一个“法外之地”了
企业商家的推广宣传一定要对内容负责。不宣传虚假、未经证实、粗制滥造的内容,另外也要注意:不要夸大宣传,讲究实事求是为宜。而且朋友圈推广更是禁止宣传伪劣、虚假的产品信息,后果很严重。
这对市场环境的净化是一大利好,而且诚实守信的企业商家得到了保护。
2.利于企业正常竞争,环境更加透明
此新规一出,必然会清理出去一大批不合规定的代购、微商,这对很多正规企业的正常合理合法的推广环境是大为有利的。
而且很多电商平台对于“评价”的管理更为严格了,这相当于是鼓励企业能够把精力放在产品和服务的打造上,而不是拼命刷好评这种不利于行业发展的非良性竞争形态。
总之,新规对我们企业经营者提出了更高的要求,总结起来就是,不管在什么渠道和平台,企业都要对言行负责、对产品负责、对消费者负责!