关注风云之声
提升思维层次
导读
对付新型冠状病毒出现的种种所谓特效药,谁只是轰动一时,却终究名不副实?谁又真正蕴藏希望,经得住科学的重重检验走到最后?本文一一为您整理解答。
注:风云之声内容可以通过语音*放播**啦!读者们可*载下**讯飞有声APP,听公众号,查找“风云之声”,即可在线收听~
“
本文背景:
本文最初发布于公众号:化学科普园地,由中科大科技传播协会团队根据网络新闻和相关文献整理完成,无任何利益相关,文中如有错漏,欢迎批评指正!
”
01
v
_
双黄连口服液

1月31日晚,新华社发布消息称,经过上海药物所和武汉病毒所联合研究,初步发现中成药双黄连口服液可抑制新型冠状病毒(2019-nCoV)。继而,引发了民众连夜排队买药,双黄连口服液被一抢而空。


"发现中成药 双黄连口服液 可用于治疗新型冠状病毒感染肺炎"
人民日报第二天一早就发布特别提醒:目前该发现仍是初步研究,普通人请勿自行服用双黄连口服液。

"抑制 不等于预防和治疗"

此事在网上引发了广泛讨论,许多生物、医药专业的大学生、研究生和更专业的研究人员立即指出,该“专报信息”声称29日晚上开始到30日凌晨便完成了抗病毒测试,事实上,如此短的时间连细胞培养、观察和仪器测定都不够!
2月1日,发布该消息的中科院上海药物所、武汉病毒研究所回应称,向媒体提供的内容准确无误,结论基于实验室体外研究,下一步还需通过进一步临床研究来证实。

" 结论基于实验室体外研究,下一步还需通过进一步临床研究来证实 "
根据中国临床试验注册中心的公开信息,双黄连口服液相关临床实验已获伦理委员会批准,实验已开始实施。

http://www.chictr.org.cn/showproj.aspx?proj=49051
02
v
_
金银花

1月31日,据南京日报报道,*京大南**学张辰宇教授团队研究发现,金银花等植物中富含的miRNA,有靶向和抑制新型冠状病毒的潜力,可用于新冠病毒的早期预防和治疗。
然而第二天,在接受中国之声的媒体采访时,团队成员之一的*京大南**学生命科学院教授陈熹回应说,金银花等植物抑制新冠状病毒的潜力还未完全证明,正在申请临床试验,其安全性、有效性都要进行评估。

"...潜力还未完全证明,..."
据悉,南京日报最初报道张宇辰研究团队研究的文章已被删除。
03
v
_
抗 SARS 病毒药物

早在1 月 24 日,冠状病毒研究专家、德国吕贝克大学教授罗尔夫·希尔根菲尔德携带两种*制剂抑**抵达中国,以测试它们对新型冠状病毒的作用。
非典期间,希尔根菲尔德在 SARS 冠状病毒的药物研究领域做出了重要贡献,而他此次携带的两种*制剂抑**正是当时针对 SARS 病毒研制的。

" 罗尔夫·希尔根菲尔德 "
由于新型冠状病毒与 SARS 病毒在蛋白酶有 96% 的相似度,希尔根菲尔德认为,他所携带的*制剂抑**有潜力应用于抵抗本次的新型冠状病毒。不过,他也表示还需要很长的研发过程,包括进行动物和临床试验。
04
v
_
沐舒坦

1月21日,中科院在《中国科学:生物科学》英文版在线发表了一篇论文,该研究通过生物学分析发现,ACE2分子是武汉新型冠状病毒感染的关键分子,通过结合ACE2分子有可能影响武汉新型冠状病毒感染人体细胞的过程。

http://engine.scichina.com/doi/10.1007/s11427-020-1637-5;slug=fulltext
基于这一发现,1月25日,据中国科学报报道,北京大学基础医学院的王月丹、初明团队采用自主研发的人工智能药靶筛选系统,从2674种已上市的药物以及1500种中药提取物进行了药物筛选,发现13种潜在的ACE2结合剂,其中沐舒坦是常用药,安全性高,建议在临床治疗中予以考虑和关注。
沐舒坦是一种呼吸道润滑祛痰剂,受到《儿童呼吸安全用药专家共识》、《普通感冒规范诊治的专家共识》以及《咳嗽的诊断与治疗指南》推荐,临床上常用于急慢性支气管炎、支气管哮喘、术后咳嗽困难等疾病的治疗。
然而,沐舒坦的相关讨论目前仍处于预测阶段,尚未开始真正的临床研究。
05
v
_
CR3022抗体药物
_
1月28日,复旦大学应天雷团队在预印本网站bioRxiv在线发表了一项研究,首次报告SARS病毒特异性人类单克隆抗体CR3022可以与新冠病毒S蛋白受体结合位点(RBD)有效结合。CR3022的表位在新冠病毒RBD中不与ACE2结合位点重叠。因此,CR3022有潜力被单独或与其他中和抗体组合开发作为候选疗法,用于预防和治疗新冠病毒感染。


预印本未经过同行评议制度的考验,可靠性存疑。而1月28日至今,未能找到有关SARS病毒单抗的其它消息。
钟南山2月2日接受记者采访时表示,现有至少7个针对病毒RNA聚合酶或蛋白酶的小分子药物,包括上述CR3022抗体药物,都处于不同临床研究阶段。
2月4日,上海市新型冠状病毒肺炎医疗救治专家组于上海市(复旦大学附属)公共卫生临床中心召开新型冠状病毒诊治方案会议,提出将推进CR3022抗体药物的临床前及临床试验。
06
v
_
克里芝
(洛匹那韦 利托那韦片)

克里芝可能是最早进入人们视线的新冠药物。北京大学第一医院呼吸和危重症医学科主任王广发,是卫健委第一批派往武汉的专家组成员,之后他本人也被确诊感染了新冠病毒。
1月23日,王广发在接受中国新闻网采访时透露,一种抗艾滋病病毒的药物——洛匹那韦/利托那韦片(商品名:克力芝)对他很有效。王广发表示,很多病人一般需要一周到两周,病情才能逐渐控制和好转,而他只用了一天时间,体温就降下来了。这一言论立即引发大众对该药的广泛关注。
1月23日,国家卫健委印发《新型冠状病毒感染的肺炎诊疗方案(试行第三版)》,其中明确了在抗病毒治疗措施中,“可试用洛匹那韦/利托那韦每次 2 粒,一日2次。但药物的有效性、安全性仍然需要进行进一步的临床研究。”。

"一种抗艾滋病病毒的药对我很有效"
在中国临床试验注册中心检索发现,1月23日,武汉市金银潭医院(武汉市传染医院)就已经启动了洛匹那韦和利托那韦联合治疗新冠病毒感染的肺炎的随机对照试验ChiCTR2000029308。具体信息如下:

http://www.chictr.org.cn/showproj.aspx?proj=48684
国外也传来相关消息,2月2日,据泰国卫生部称,一名感染了新冠病毒的中国女性在接受抗艾滋病病毒药物洛匹那韦/利托那韦+抗流感药物奥司他韦的抗病毒鸡尾酒疗法治疗后,48小时内病情迅速好转,病毒检测结果也由阳转阴。消息传到国内,不少人倍感振奋。
然而,
2月2日晚,湖北召开的新闻发布会上,武汉金银谭医院(即先前开展洛匹那韦/利托那韦相关实验的医院)院长张定宇提到:克力芝似乎对早期重症患者有效,能够减缓患者发展成重症和危重症的可能,但证据不强烈。且克力芝会产生胃肠道不良反应及肝功能损害等,需警惕药物副作用。
目前,洛匹那韦/利托那韦仍在《新型冠状病毒感染的肺炎诊疗方案(试行第五版)》推荐的抗病毒药物中。
2月4日,据长江日报消息,中国工程院院士、国家卫健委高级别专家组成员李兰娟团队表示,抗艾滋病药物克力芝对治疗新型冠状病毒感染的肺炎效果不佳,且有毒副作用。

http://www.cjrbapp.cjn.cn/p/157341.html
07
v
_
瑞德西韦

1月31日,国际顶尖医学期刊《新英格兰医学杂志》在线发表了一篇关于美国首例新型冠状病毒感染者的病例诊疗过程以及临床表现的文章,让一种叫Remdesivir(瑞德西韦)的抗埃博拉病毒药物备受关注。

https://www.nejm.org/doi/full/10.1056/NEJMoa2001191#
1月19日,一名35岁的男子在武汉探亲返美后,被确诊新冠病毒。经隔离治疗后,患者病情持续加重。入院第7天,医生决定尝试未获批用于任何疾病的抗病毒药物瑞德西韦。结果,用药第二天患者的临床症状出现立竿见影的改善,发烧等症状消失,咳嗽减轻,无需吸氧,氧饱和度也恢复到了94%-96%。

发病后及住院期间的症状和最高体温变化情况
瑞德西韦Remdesivir能够抑制依赖RNA的RNA合成酶(RdRp),最初是吉利德针对埃博拉病毒开发的药物。由于冠状病毒里同样有RdRp,所以推测其对冠状病毒也有效。由于其对付埃博拉病毒效果不佳,吉利德已转向开展针对其他冠状病毒感染的临床前研究,包括SARS和MERS。
2020年1月Nature 发表的一篇文章对比了核苷酸药物瑞德西韦与蛋白酶*制剂抑**克立芝治疗MERS冠状病毒的疗效。

细胞学实验证明Remdesivir比克立芝更好。(P1)
动物实验证明可以remdesivir可以显著抑制MERS冠状病毒复制和肺部损伤。(P2/P3)
同时相对于克立芝和干扰素,remdesivir能更好地起到保护肺的作用。(P4)
向下滑动
∇
P1

P2

P3

P4

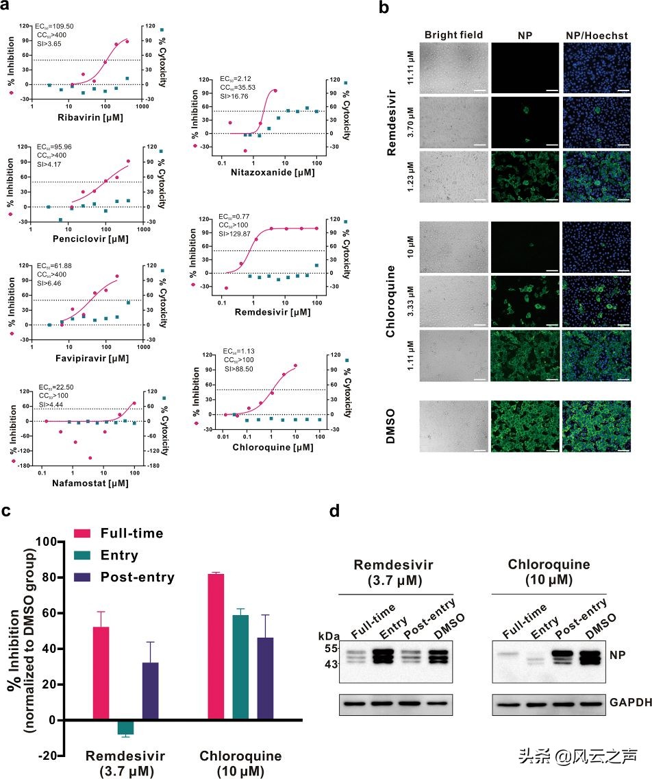
2月4日,中科院武汉病毒所、军事医学科学院毒物药物研究所在《Cell Research》杂志上在线发表了一项研究,发现瑞德西韦和氯喹( 氯喹 下面再说)在体外控制新冠病毒感染方面非常有效。

在瑞德西韦成功治愈美国新冠肺炎患者的案例出现之后,此次体外细胞实验首次证实瑞德西韦能有效抑制新冠病毒。
向下滑动
∇
研究共测试了7种常见的抗病毒相关药物。在Vero E6细胞上,瑞德西韦(Remdesivir, GS-5734)对2019-nCoV的半数有效浓度EC50=0.77μM,选择指数SI大于129(EC50 = 0.77 μM; CC50 > 100 μM; SI > 129.87);磷酸氯喹(Chloroquine)的EC50=1.13μM,SI大于88 (EC50 = 1.13 μM; CC50 > 100 μM, SI > 88.50) ,说明上述两种药物在细胞水平上能有效抑制2019-nCoV的感染,其在人体上的作用还有待临床验证。

在新冠病毒疫情爆发的2019年12月,新英格兰医学杂志发表了Remdesivir的2期临床实验结果,证明这个药物长期使用是安全的。

https://www.nejm.org/doi/full/10.1056/NEJMoa1910993
_
_
·2月4日下午,国家卫健委召开新闻发布会,对外宣布瑞德西韦的这一批药物已经抵达国内。
_
_
·2月5日,中国工程院副院长、中国医学科学院院长王辰做客《新闻1+1》接受白岩松采访时表示,(我们)对瑞德西韦抱有一定希望,或者说,抱有“比较大的希望”,但需要进一步的临床观察来确定其疗效。
_
_
·2月6日晚,抗病毒药物瑞德西韦临床试验已在武汉金银潭医院启动。临床试验的入组患者共计761例。研究将执行随机双盲试验,以评价药物的有效性和安全性。
互联网上关于这一药物短时间内已在761位患者身上“全部显效”的说法甚多。负责该药物临床试验的中日友好医院副院长曹彬教授在回答记者询问时说:“临床研究今天才开始,怎么可能知道结果?”他强调,科学研究需要时间。
_
_
·2月7日,湖北省肺炎疫情防控工作新闻发布会上,省医疗救治组专家组组长赵建平在发布会上表示,关于瑞德西韦,临床使用暂无明显的不良反应,其他标准治疗也在推进。抗疟疾老药氯喹“同样有效”。
_
_
·专利检索显示,Remdesivir最早化合物专利为WO2012012776A1,申请日2011.07.22,该类专利有效期为20年,计算日期从申请日开始,因此大约在2031年专利到期。

中科院武汉病毒已申报药物瑞德西韦的“用途专利”,表示发现其新的用途,申报程序上没有冲突,不构成侵权。类似“旧药新用”例子还不少——“伟哥”万艾可最初为治疗心脏病而生,但后来在临床中被发现具有治疗男性疾病的重要用途。
武汉病毒所关于申请的专利的说明中提到:对在我国尚未上市,且具有知识产权壁垒的药物瑞得西韦,我们依据国际惯例,从保护国家利益的角度出发,在1月21日申报了中国发明专利(抗2019新型冠状病毒的用途),并将通过PCT(专利合作协定)途径进入全球主要国家。如果国外相关企业有意向为我国疫情防控做出贡献,条件允许且双方同意的情况下,我们将暂不要求实施专利所主张的权利,希望和国外制药公司共同协作,为疫情防控助力。
首都医科大学校长饶毅表示:武汉病毒所拿到专利才可以免费给国人使用,从而避免其他人或机构拿到专利后进行牟利的可能性。所以,病毒所申请专利不能断认为是在抢钱,还需看以后如何授权使用。
病毒所的专利最后是否会被批准尚未可知。
2月12日,上市公司博瑞医药发布公告,近日成功仿制开发了瑞德西韦原料药合成工艺技术和制剂技术。公司已经批量生产出瑞德西韦原料药,瑞德西韦制剂批量化生产正在进行中。
08
v
_
磷酸氯喹

2月4日,中科院武汉病毒和军事医学科学院毒物药物研究在《Cell Research》上发表的研究中显示,体外细胞实验中,除了瑞德西韦,研究人员发现磷酸氯喹在抑制新冠病毒上同样有效。 氯喹是一种广泛使用的抗疟疾和自身免疫性疾病药物,近年来也被看作潜在的广谱抗病毒药物。除了抗病毒活性外,氯喹还具有免疫调节活性,可在体内协同增强其抗病毒作用。
研究发现,瑞德西韦(EC50值0.77μM)和磷酸氯喹(EC50值1.13μM)可以在非常低的浓度下,阻断新型冠状病毒感染细胞。(注:EC50即为杀死50%的病毒所需要的药物浓度,这个指标越小,越可能最终成为临床使用的药物。)
氯喹作为一种安全使用了70多年并且非常便宜的药物,如果经证实对新冠肺炎有效,极有可能在治疗优先度上优于瑞德西韦。
检索中国临床试验注册中心发现,2月3日,中山大学孙逸仙纪念医院已开启氯喹治疗新冠肺炎的临床疗效研究(ChiCTR2000029542 );2月4日,武汉大学人民医院启动羟氯喹治疗新冠肺炎的疗效研究(ChiCTR2000029559)。

09
v
_
法匹拉韦

科技部生物中心副主任孙燕荣在4日下午国家卫健委召开的新闻发布会上透露说,除瑞德西韦之外,还发现了磷酸氯喹、法匹拉韦,以及中成药中一批具有抗病毒活性的上市药物。
法匹拉韦Favipiravir是由日本福山化学有限公司原研的病毒RNA聚合酶口服*制剂抑**,可抑制病毒复制。法匹拉韦被认为除流感病毒外,还可以对抗其他多种RNA病毒,如HIV、SARS、埃博拉等。
但是据CELL报导体外细胞实验显示,法匹拉韦抗新型冠状病毒感染效果不如瑞德西韦和磷酸氯喹。
向下滑动
∇
多种药物对2019-nCov体外实验结果

浙江大学医学院附属第一医院已于2020年2月4日登记将法匹拉韦用于新型冠状病毒肺炎的临床试验。
10
v
_
阿比朵尔、达芦那韦

据长江日报报道,2月4日,中国工程院院士、国家卫健委高级别专家成员李兰娟团队,在武汉公布治疗新冠肺炎的最新研究成果。该团队发现,阿比朵尔、达芦那韦能有效抑制冠状病毒。
阿比朵尔是前苏联药物化学研究中心研制的非核苷类抗病毒药物。过去几年,不少研究显示阿比朵尔在体外模型中对SARS -CoV以及MERS-CoV等冠状病毒有一定的抑制活性。
达芦那韦则是一种用于艾滋病预防和治疗的抗逆转录病毒药物,由西安杨森制药有限公司研发,2018年7月23日已在中国正式获批上市。
体外细胞的初步测试发现:
·实验组为 10-30 微摩尔浓度的阿比多尔,对照组为未经处理的药物,两者比较下,阿比多尔能有效地抑制冠状病毒达到 60 倍,并且显著抑制病毒对细胞的病变效应。
·实验组为 300 微摩尔浓度的达芦那韦,对照组为未经处理的药物,两者比较下,达芦那韦能显著抑制病毒复制,抑制效率高达 280 倍。
这里说明的浓度,按学术惯例应该就是EC50的浓度,即杀死50%病毒所需要的药物浓度,一般越小越好。与瑞德西韦(EC50值0.77μM)和磷酸氯喹(EC50值1.13μM)相比,阿比朵尔(EC50值10~30μM)、达芦那韦(EC50值300μM)的数据并不算出众。

目前达芦那韦已经在武汉大学中南医院申请了第三期临床,很快会入组启动。
不过,李兰娟院士强调,这两种药物均为处方药,患者需要在医生的指导下才能服用。李兰娟院士团队成员、浙江援鄂重症救治组领队、浙大一院副院长陈作兵则介绍,这两种药物已经在浙江省新型冠状病毒感染的肺炎患者中使用,下一步计划用这两种药物替代其他效果欠佳的药物。
目前,李兰娟建议将阿比朵尔、达芦那韦列入国家卫健委《新型冠状病毒感染的肺炎诊疗方案(试行第六版)》。
目前出现的新冠药物主要针对三个靶点:

_
_
1
聚合酶*制剂抑**,如瑞德西韦、法匹拉韦,阻止病毒复制;

_
_
2
蛋白酶*制剂抑**,如克里芝(洛匹那韦/利托那韦),阻止病毒产生正常的蛋白;

_
_
3
S蛋白抗体,如CR3022,阻止病毒进入细胞。
目前看来,瑞德西韦是最有潜力的“种子选手”,正在进行三期临床实验,但预计要到4月底才能结束实验。
氯喹,法匹拉韦的相关临床实验也已经启动,希望能有不错的结果。

新药研发有其自身的规律,一种新药从设计到最后上市使用,通常要经历长达十年的时间,前后投入数十亿美元,又往往是千里挑一,来者多,胜者少。

目前,中国临床试验注册中心和clinicaltrials.gov登记显示的新冠肺炎(2019-nCoV)临床研究项目已超过90项。

中国临床试验注册中心可检索到的新型冠状病毒研究项目已有97项
如果最终瑞德西韦的临床实验能够成功,便是为我方挑得一件威力惊人的宝器,这场“战疫”的胜利将来得更快、更干净。
但是此刻,我们也已经看到,我国在新药研发上与国际先进水平存在一定差距。从“中国制造”到“中国创造”的漫漫长路,仍需我们坚持不断努力前行!

背景简介:本文2020年2月9日发表于微信公众号 化学科普园地 (盘点那些新冠病毒“特效药”,看看谁能走到最后?),风云之声获授权转载。
责任编辑:祝阳