01
奶粉又出问题了,看得人揪心。
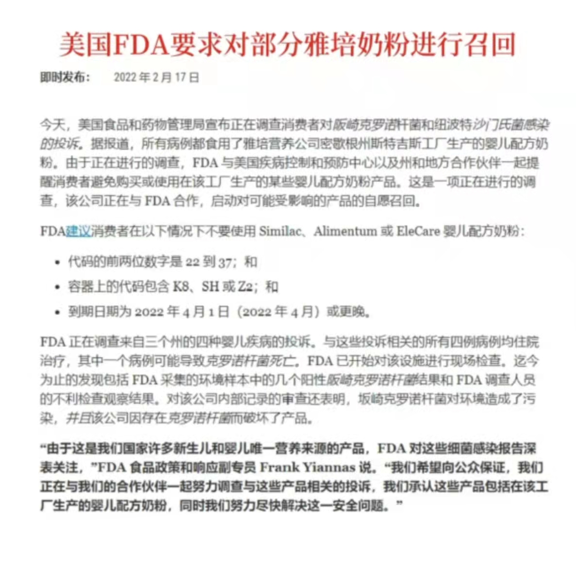
2月18日,美国食品和药品监督管理局宣布,调查4名婴儿感染克罗诺杆菌和沙门氏菌的事件投诉。这4名儿童的共同点是均使用了雅培的奶粉,品牌包括Similac、Alimentum、EleCare。

建议消费者暂不购买和使用涉事企业下列婴幼儿配方奶粉产品代码,前两位是数字22~37的容器上,代码包含K8、SH或Z2的,保质期为2022年4月1日以及更晚的。

雅培奶粉并不是小品牌,在中国有很多消费者购买,所以这需要很多的宝爸宝妈多关注相关新闻,多自查自己家的奶粉有没有问题。
看到婴幼儿产品出问题,总是比大人更担心一些。
奶粉几乎是婴幼儿唯一的摄入能量来源,如果奶粉出了问题,抵抗力低下的婴幼儿很容易有生命危险。
克罗诺杆菌对免疫力低下的人群可引起各种侵袭性疾病,如果是早产儿或婴幼儿被感染会引起很严重的症状,发病率低,但是病死率很高;沙门氏菌感染会引发伤寒,可能会出现肠出血肠穿孔等严重并发症……
而无论是什么症状,都不是一个婴幼儿能够承受得起的。
关乎婴幼儿的健康,必须加强监管和重视。
02
婴儿产品产业链极其庞大,但是许多领域都值得深究。
去年12月份,黑龙江省消费者协会对网络平台上售卖的80款哺乳服进行了检验,可是结果不尽人意,总体不合格率为40%,也就是说每5件中就有两件不合格,这几率可真是太大了。

大家都知道,纺织用品分为ABC三类, 只有A类的纺织用品才能让婴幼儿使用。是否可以贴身使用、染色牢度、甲醛含量、是否含有致癌物芳香等等规则,都影响着纺织物品是否安全。

但凡有一项不合格,都会对婴儿的身心健康产生威胁。
无论是什么样的商品,商家都会尽全力地宣传,其中不可避免会有夸大虚假宣传,这需要家长非常细心地观察和把关,防止不合格的产品被使用在自己的孩子身上。
毕竟充满爱意十月怀胎拼尽全力生下的孩子,不该被无良商家影响。
消费者作为被动承受的一方,即使再精心选择商品也有几率会踩坑,要想从根本上杜绝这个问题,行业规范是必须要立起来的。
相关部门应该多进行抽查检测,婴幼儿的身心健康不该被疏忽和蒙混过关,生产劣质产品的商家和门店及时关停和整顿。
03
无论是涉事奶粉还是不合格的哺乳衣,我们都能发现一个共同点:购买渠道不唯一。
海关总署核查了雅培奶粉的销售渠道,产品没有通过一般贸易输华,意思是说在中国消费市场有广大消费者依靠代购、海淘等方式来购买美版奶粉。
哺乳衣的购买同样如此,在不同的网店上购买,价格不一,质量自然也不同,产品参差不齐,无法保证质量。
有时候我们会为了方便或者是优惠来选择在网上购买吃穿用品,但是对于婴幼儿的用品应该格外注意和谨慎。
线上购买无法保证质量,有时候看似是旗舰店,但也有真假产品混卖的现象发生,除了赌运气之外,我们没有其他办法来保证发来的一定是真货。
但是只要出现一次失误,很有可能就会造成无法弥补的伤害。
尽量少用朋友圈代购或者是海淘等没有相关资质证书的人来帮助购买产品,我们与屏幕那边的人素不相识,能看到的信息也是他在朋友圈里的展示内容。
没有第三方保证,也没有相关约定约束,仅仅依靠信任来维系买卖关系,其实是很脆弱的,能在线下店铺实地购买就亲自去买,能查到相关资料就多搜集一些…
小心无大错。
品牌种类这么多,没有必要在一棵树上吊着。
孩子的身体最重要。