
原文标题:2022年中国泡沫玻璃行业分析,“双碳”背景下,能源结构调整叠加城镇化进程加快推动行业快速发展「图」
一、概述
1、定义
泡沫玻璃又称发泡玻璃或多孔玻璃,是一种由碎玻璃、发泡剂、改性添加剂和发泡促进剂等,经过细粉碎和均匀混合后,再经过高温熔化,发泡、退火而制成的无机非金属玻璃材料。具有防火、防水,无毒、耐腐蚀、防蛀,不老化,无放射性、绝缘,防磁波、防静电,机械强度高,与各类泥浆粘结性好的特性。是一种性能稳定的建筑外墙和屋面隔热、隔音、防水材料。
2、分类
按原料的不用,泡沫玻璃可分为钠钙硅泡沫玻璃、熔岩废渣泡沫玻璃、硼硅酸盐泡沫玻璃;按用途的不同,泡沫玻璃可分为隔热泡沫玻璃、吸声泡沫玻璃、屏蔽泡沫玻璃、清洁泡沫玻璃。
泡沫玻璃的主要分类

资料来源:公开资料整理
二、产业链分析
1、产业链
行业产业链上游为原材料环节,主要包括废玻璃、发泡胶、改性剂、促进剂等;中游为泡沫玻璃生产供应环节;下游广泛应用于石油化工、煤化工、空气分离、城市建筑、轨道交通等行业的绝热节能。
泡沫玻璃行业产业链示意图

资料来源:公开资料整理
2、下游端分析
建筑业是我国国民经济支柱产业之一,同时也是泡沫玻璃最主要的需求领域之一。随着我国城市化进程的推进,住宅、办公楼、商业用房等领域的房地产开发建设投入增加,将为建筑保温材料市场提供更大的市场需求。据资料显示,2015-2019年期间,我国房屋新开工面积逐步回升,2020年开始受疫情影响,新开工面积有所下滑,到2021年我国房屋新开工面积为19.89亿平方米,同比下降11.4%。
2015-2021年中国房屋新开工面积及增速情况

资料来源:国家统计局,华经产业研究院整理
三、行业现状
1、产能
由于泡沫玻璃良好的防火、防水、耐化学腐蚀、防蛀、不易老化、导热系数低、机械强度高等性能,使得其在工业设备、储罐管道绝热节能及建筑节能领域得到广泛应用,行业规模迅速发展。据资料显示,2021年我国泡沫玻璃产能达100万立方米,同比增长5.3%,产能主要分布在河北、江苏、浙江、河南、安徽、兰州等地。随着未来环境保护要求趋严,以及新的应用领域开拓,泡沫玻璃的市场需求将持续增长。
2015-2021年中国泡沫玻璃行业产能及增速情况

资料来源:中国绝热节能材料协会、中国建材报,华经产业研究院整理
2、产量
从产量方面来看,2019年我国泡沫玻璃产量为60万立方米,2020年受疫情影响产量下降至55万立方米,2021年产量回升至60万立方米。
2019-2021年中国泡沫玻璃产量及增速情况

资料来源:中国绝热节能材料协会、中国建材报,华经产业研究院整理
3、出口贸易
我国泡沫玻璃行业主要以出口贸易为主,出口规模远大于进口规模。随着近年来我国泡沫玻璃行业的快速发展,我国泡沫玻璃出口形势向好。2020-2021年期间,受疫情影响,出口规模大幅下滑,截至2022年10月,我国泡沫玻璃出口量为9.27万吨,同比增长36.9%;出口金额为2.32亿美元,同比增长65.7%。
2017-2022年10月中国泡沫玻璃出口规模情况

注:统计口径为海关编码“70169090”,下同
资料来源:中国海关总署,华经产业研究院整理
从出口分布来看,2022年1-10月我国泡沫玻璃出口金额中,占比前三的地区分别为中国香港、韩国和美国,占比分别为14.57%、12.95%和12.76%。
20222年1-10月中国泡沫玻璃出口金额地区分布情况

资料来源:中国海关总署,华经产业研究院整理
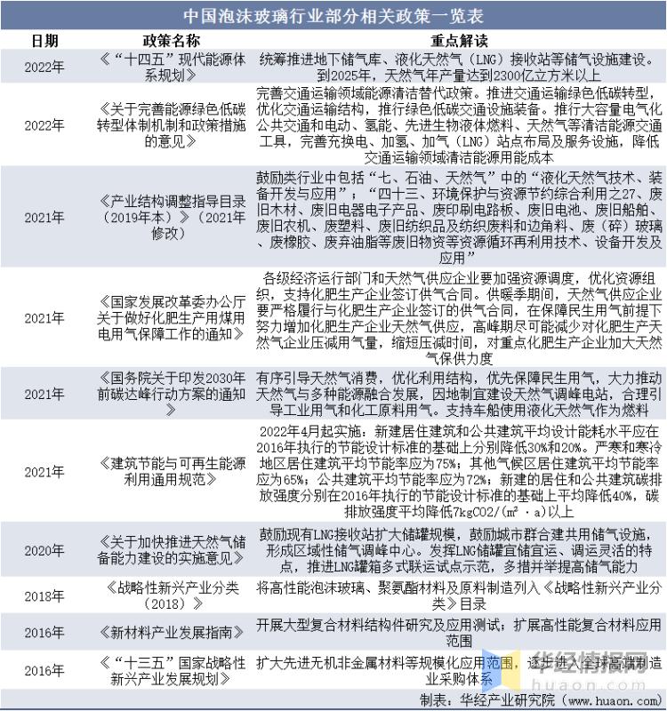
四、相关政策
泡沫玻璃是我国绝热节能材料行业的重要组成部分,为了促进行业的发展,国家有关部门陆续出台了一系列政策及法规,为行业的发展提供了良好的政策环境。
中国泡沫玻璃行业部分相关政策一览表

资料来源:公开资料整理
五、竞争格局
1、市场格局
我国泡沫玻璃企业存在规模小、数量多的特点,且行业内高水平管理人才和技术人才相对短缺,在规模上、技术上以及管理上与国外成熟企业存在差距。目前,泡沫玻璃行业主要龙头企业有美国欧文斯科宁公司、浙江振申绝热科技股份有限公司和德和科技集团股份有限公司。
泡沫玻璃行业主要龙头企业及相关介绍

资料来源:公开资料整理
2、重点企业
德和科技集团股份有限公司成立200年,公司专注于高性能绝热节能材料研发、生产、销售以及安装服务,是中国早期泡沫玻璃生产企业之一,同时也是国内为数不多泡沫玻璃质量可以达到美标标准的生产商之一。据资料显示2021年公司泡沫玻璃产能达26万立方米,产量达18.78万立方米,销量达17.94万立方米。
2019-2021年德和科技泡沫玻璃生产情况

资料来源:公司公报,华经产业研究院整理
六、发展趋势
1、LNG市场需求向好推动行业发展
根据《加快推进天然气利用的意见》,明确要求加快推进天然气利用,提高天然气在我国一次能源消费结构中的比重,逐步将天然气培育成为我国现代清洁能源体系的主体能源之一,到2020年,天然气在一次能源消费结构中的占比力争达到10%左右,到2030年,力争将天然气在一次能源消费中的占比提高到15%左右。由此可见,在政策的大力推动下,未来我国天然气消费量将不断增加,带动LNG需求的增长。而泡沫玻璃作为LNG的主要保冷隔热材料,在LNG接收站、LNG船新建热潮下,市场将持续火热。
2、城镇化持续推进促进行业发展
城市化的不断推进,持续提升的固定资产投资拉动了公共基础设施建设和房地产业的发展,催生了增量的保温建材需求。同时,近年来我国更加注重建筑保温材料的防火性、阻燃性,国内保温材料市场已出现明显变化,而泡沫玻璃作为上述条件的绿色保温材料,市场需求也将不断增长,发展前景十分广阔。
3、绿色发展背景下行业有望快速发展
随着我国经济社会的不断发展,对于生态环保的要求逐步提高,“生态优先、绿色发展”逐渐成为提升我国制造业核心竞争力的关键要素,对绝热材料绿色发展提出新要求,也带来了新机遇。“十四五”期间,通过推动行业绿色改造,淘汰落后技术、工艺和设备,提高资源能源利用效率和主要废弃物资源化利用等,形成节约资源和保护环境的产业结构。而使用废玻璃作为主要原材料的泡沫玻璃产品,可以实现废旧物品回收利用,实现绿色环保可持续发展。在此背景下,行业有望迎来快速发展。
原文标题:2022年中国泡沫玻璃行业分析,“双碳”背景下,能源结构调整叠加城镇化进程加快推动行业快速发展「图」
华经产业研究院对中国泡沫玻璃行业发展现状、行业上下游产业链、竞争格局及重点企业等进行了深入剖析,最大限度地降低企业投资风险与经营成本,提高企业竞争力;并运用多种数据分析技术,对行业发展趋势进行预测,以便企业能及时抢占市场先机;更多详细内容,请关注华经产业研究院出版的《2022-2027年中国泡沫玻璃行业市场运行现状及投资战略研究报告》。