4月21日,人社部公布 “2020年第一季度全国招聘求职100个短缺职业排行”。

100个短缺职业中,各类数量分别如下:
生产制造及有关人员(44个)
社会生产服务和生活服务人员(34个)
专业技术人员(15个)
办事人员和有关人员(4个)
*党**的机关、国家机关、群众团体和社会组织、企事业单位负责人(2个)
不便分类的其他从业人员(1个)
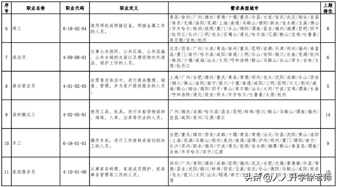
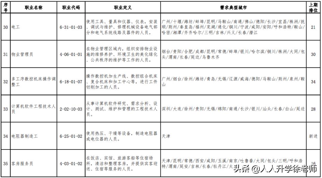
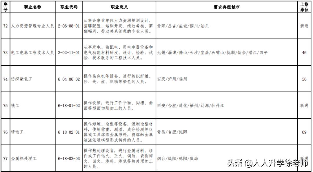
具体而言,短缺职业排名前十名的职业是营销员、快递员、餐厅服务员、保安员、包装工、焊工、保洁员、商品营业员、装卸搬运工、车工。
值得一提的是,“营销员”连续三期稳居第1位,“快递员”由上期(2019年第四季度)第13位跃居本期排行第2位,本期“家政服务员”“房地产经纪人”“收银员”等3个职业退出前十。
来看完整排行:
















迫切需要!16个新职业诞生
3月,人力资源社会保障部与市场监管总局、国家统计局联合向社会发布了16个新职业:
智能制造工程技术人员
工业互联网工程技术人员
虚拟现实工程技术人员
连锁经营管理师
供应链管理师
网约配送员
人工智能训练师
电气电子产品环保检测员
全媒体运营师
健康照护师
呼吸治疗师
出生缺陷防控咨询师
康复辅助技术咨询师
无人机装调检修工
铁路综合维修工
装配式建筑施工员


这是自2015年版《中华人民共和国职业分类大典》颁布以来发布的第二批新职业。
迫切需要!新职业具有这些特点
此批公布的新职业主要集中在新兴产业和现代服务业两个领域,具有以下几个特点:
一是生产制造和建筑领域的技术革新催生出新职业。
在制造业领域,由于技术革新,智能制造、工业互联网取得了长足发展,智能制造工程技术人员、工业互联网工程技术人员等新职业随之出现,相关从业人员增长较快。在建筑领域,出台《绿色建筑行动方案》,装配式建筑技术广泛使用,装配式建筑施工员数量大幅增加。伴随高铁、无人机行业的快速发展和人们环保意识的增强,铁路综合维修工、无人机装调检修工和电气电子产品环保检测员等新职业应运而生。
二是现代服务业的快速发展孕育出新职业。
以现代科学技术特别是信息网络技术为主要支撑的现代服务业快速发展,新的商业模式、服务方式和管理方式不断涌现。在物流行业,以提高管理质量和效率为目标,对整合产品设计、采购、生产、销售等全过程高效协同的供应链管理从业人员的需求逐步增加。随着大量连锁经营模式的出现,有别于传统店长的连锁经营管理从业人员也逐步增多。近年各类电商的迅猛发展,专职外卖、生鲜、药品、代购等网约配送员大量涌现。伴随着人工智能和信息技术的发展,孕育了人工智能训练师、虚拟现实工程技术人员和全媒体运营师等新兴职业。
三是健康照护服务的大量需求派生出新职业。
随着居民收入水平的提高、人口老龄化进程的加快,健康检测、康复照护等需求更加专业化、精细化,且量大面广,健康照护师的出现将为众多消费群体提供更加优质的服务。为老年人、残疾人、伤病人等功能障碍者提供康复辅助器具及无障碍改造的咨询、适配、使用指导等专业服务人员远远不足,康复辅助技术服务行业的发展势在必行。随着我国生育政策的逐步放开,对新生儿的健康问题越来越重视,出生缺陷防控咨询师将对优生优育发挥积极作用。很多呼吸系统疾病患者在医治过程中出现呼吸困难甚至危及生命,通过外在的设施设备帮助病患渡过困难期尤为重要,专职的呼吸治疗师已经成长为一个迫切需要的职业。
大量新职业从业人员为疫情防控作贡献
在新冠肺炎疫情防控中,大量新职业从业人员发挥职业特长,奋勇拼搏,为疫情防控作出了积极贡献。
人社部官网发文《新职业,助力新冠肺炎疫情防控》,为这些新职业“点赞”!
参与生命救治和健康维护
这批发布的“呼吸治疗师”较为典型。“呼吸治疗师”的工作十分特殊,主要是根据病理和生理特点,为呼吸功能不全的患者提供各类呼吸支持治疗和气道管理等临床操作技术,这些技术也是治疗新冠肺炎的重要生命支持手段。目前,大量“呼吸治疗师”深入一线参与到救治防控工作中,日夜奋战,高效地协助医生给患者特别是危重患者提供个性化的呼吸治疗,制定合适、优质的治疗方案,提升危重患者的救治成功率。在危重患者院内、院外转运过程中,“呼吸治疗师”维持呼吸机等设备的正常工作,观察患者生命体征,发挥了不可或缺的作用。“呼吸治疗师”作为专业人员在完成一线救治工作的同时,还为参与新冠肺炎患者救治的其他非呼吸治疗专业的医护人员进行现场短期而有成效的呼吸治疗培训。在病患者的康复过程中,还有大量“健康照护师”也在积极为病患者提供健康照护和生活照料,为其提供清洁卫生、合理饮食等服务,协助病患按时服药、治疗,对改善患者身体状况和加速患者康复起着重要作用。
服务疫情防控生产生活
加强定点医院、集中隔离点等基础设施建设是集中收治新冠肺炎患者、解决人员隔离的重要举措。这些医院或是重新建设,或是利用现有空间改造而成。如采取传统建筑方式,在短时间内难以完成建设任务。在实际建设过程中,承建单位采用了模块化、装配式建筑技术,及时完成了这些医院的建设,极大地缩短了建设时间。在此期间,大量“装配式建筑施工员”在构件安装、进度控制等方面发挥了重要作用。此外,为了避免接触感染,一些智能机器人投入使用,为患者送药送餐,进行远程看护、测温巡查等工作,有效减少人员交叉感染、提升病区隔离管控水平,“人工智能工程技术人员”“人工智能训练师”等工作人员在智能产品的研究、开发、人机交互设计中付出了大量努力。一些社区创新启用无人机在高空进行广播播报,宣传防控知识,劝导人员不要聚集,有效助力社区工作者基层防疫,无人机的正常工作和运转离不开“无人机驾驶员”“无人机装调检修工”的支持。在确诊病患密切接触者和感染线索寻找,以及联防联控、群防群控等工作中,大数据、人工智能和无人机也发挥了不可或缺的作用,这些背后均有“大数据工程技术人员”“云计算工程技术人员”等工作者的身影。
适应居家办公生活需要
疫情防控期间,为减少人员聚集,居家办公成为一种常见的工作方式。随着经济社会发展,居家办公也将成为重要的工作方式。很多从事与信息技术相关的工作都可以实现在线办公,如“电子竞技运营师”“电子竞技员”等一些新职业就非常适合居家办公。与此同时,信息技术的快速发展为居家办公提供可能,为居家办公学习生活提供技术支持的人员,如“虚拟现实工程技术人员”“物联网工程技术人员”等相关从业人员也会有更加广阔的发展前景。此外,为保障居家办公学习生活需要,“供应链管理师”“网约配送员”等新职业从业人员在物资配送、生活用品送达等方面为广大群众提供了方便快捷高效服务。
附16个新职业的详细信息:
智能制造工程技术人员
定义:从事智能制造相关技术的研究、开发,对智能制造装备、生产线进行设计、安装、调试、管控和应用的工程技术人员。
主要工作任务:
1.分析、研究、开发智能制造相关技术;
2.研究、设计、开发智能制造装备、生产线;
3.研究、开发、应用智能制造虚拟仿真技术;
4.设计、操作、应用智能检测系统;
5.设计、开发、应用智能生产管控系统;
6.安装、调试、部署智能制造装备、生产线;
7.操作、应用工业软件进行数字化设计与制造;
8.操作、编程、应用智能制造装备、生产线进行智能加工;
9.提供智能制造相关技术咨询和技术服务。
工业互联网工程技术人员
定义:围绕工业互联网网络、平台、安全三大体系,在网络互联、标识解析、平台建设、数据服务、应用开发、安全防护等领域,从事规划设计、技术研发、测试验证、工程实施、运营管理和运维服务等工作的工程技术人员。
主要工作任务:
1.研究、设计网路互联与数据互通、共享等解决方案并指导工程实施;
2.研究、开发、应用工业大数据的采集技术、工业机理模型和高级数据分析挖掘技术;
3.研究、设计、开发、调测、推广工业互联网应用平台和应用型工业APP ;
4.规划、设计、部署工业互联网安全系统,监控、管理和保障工业互联网网络、平台及数据安全;
5.规划、运营产业链和供应链资产数据,指导资源配置、协同生产和柔性生产、设备健康和能耗管理;
6.构建、调测、维护工业互联网网络,监控相关信息,动态维护网络链路和网络资源;
7.提供工业互联网术语解释、技术咨询与工程实施指导。
虚拟现实工程技术人员
定义:使用虚拟现实引擎及相关工具,进行虚拟现实产品的策划、设计、编码、测试、维护和服务的工程技术人员。
主要工作任务:
1.虚拟现实软件产品策划、场景设计、界面设计、模型制作、程序开发、系统测试;
2.设计、开发、集成、测试虚拟现实硬件系统;
3.研究、应用虚拟现实体系架构、技术和标准;
4.管理、监控、维护并保障虚拟现实产品的稳定和安全运行;
5.提供虚拟现实技术相关的技术咨询、技术培训和技术支持服务。
连锁经营管理师
定义:运用连锁经营管理工具及相关技术,进行业态定位、品类管理、营销企划、顾客服务、视觉营销等工作,负责门店运营业务管理的人员。
主要工作任务:
1.设计连锁体系,厘清总部与门店权责,规划门店运营模式;
2.分析门店经营数据,制定经营目标与计划并组织实施;
3.调研商圈特征,拓展新门店,进行业态定位与品类结构调整;
4.负责商品的进货、销售和储存,策划门店促销活动并组织实施;
5.设计门店动线,负责布局规划与商品陈列的落实;
6.设计门店服务体系,培训、激励一线营业人员,做好顾客服务工作;
7.负责维护门店外围关系,处理与门店相关的其他事务;
8.管控门店日常运作,对门店业绩进行评估与优化;
9.负责商品安全管理工作,组织开展门店及商品安全自查。
供应链管理师
定义:运用供应链管理的方法、工具和技术,从事产品设计、采购、生产、销售、服务等全过程的协同,以控制整个供应链系统的成本并提高准确性、安全性和客户服务水平的人员。
主要工作任务:
1.实施销售和运作计划,进行库存管理,协调供给与需求关系;
2.制定采购策略,对供应商进行整合与评估;
3.负责生产和服务设施选址与布置,实施精益生产;
4.负责运输网络设计与管理,协调仓储规划与运作,实现产品和服务的高效交付与回收;
5.制定供应链信息技术决策,运用数字化技术管理客户、内部供应链、供应商及交易;
6.运用供应链绩效管理工具及方法,对供应链进行评估与改进;
7.提供供应链技术咨询和服务。
网约配送员
定义:通过移动互联网平台等,从事接收、验视客户订单,根据订单需求,按照平台智能规划路线,在一定时间内将订单物品递送至指定地点的服务人员。
主要工作任务:
1.通过移动智能终端接收、验视、核对客户订单,包括但不限于数量、尺寸、规格、颜色、保质期、价格、地址;
2.分类整理订单物品,编排递送顺序;
3.按照客户要求及网络平台智能规划的配送路线,在一定时间内将订单物品递送至指定地点;
4.处理无人接收、拒收、破损等递送异常情况;
5.处理客户投诉及其他递送诉求。
人工智能训练师
定义:使用智能训练软件,在人工智能产品实际使用过程中进行数据库管理、算法参数设置、人机交互设计、性能测试跟踪及其他辅助作业的人员。
主要工作任务:
1.标注和加工图片、文字、语音等业务的原始数据;
2.分析提炼专业领域特征,训练和评测人工智能产品相关算法、功能和性能;
3.设计人工智能产品的交互流程和应用解决方案;
4.监控、分析、管理人工智能产品应用数据;
5.调整、优化人工智能产品参数和配置。
本职业包含但不限于下列工种:
数据标注员 人工智能算法测试员
电气电子产品环保检测员
定义:从事电气电子产品的整机、元器件、材料等环保检验、检测、监测、分析及数据处理,并利用检测结果改进产品环保设计、生产工艺、供应链环保溯源管理,以及环保检测新方法开发的技术及管理服务人员。
主要工作任务:
1.研究并应用电气电子产品环保法规、标准、检测方法、检测仪器设备装置;
2.规划、设计、建置电气电子产品检测实验室,评估、校准、维护环保检测设备;
3.开发、确认、验证新的环保检测方法,参与相关检测标准制定;
4.组织内部检验测试单位能力比对;
5.制定产品环保检验、检测、监测方案,进行产品材料、设计、生产工艺的禁/限用物质风险评估;
6.根据标准或规范进行样品的采集、拆分和制样等前处理,使用检测仪器设备对样品的禁/限用物质进行检验、检测、监测及分析;
7.对样品检测数据进行处理、分析、结果符合性判定,形成记录或出具报告;
8.分析并利用检验、检测和监测结果,制定产品环保设计、生产工艺及供应链产品环保符合性溯源管理的改进方案。
全媒体运营师
定义:综合利用各种媒介技术和渠道,采用数据分析、创意策划等方式,从事对信息进行加工、匹配、分发、传播、反馈等工作的人员。
主要工作任务:
1.运用网络信息技术和相关工具,对媒介和受众进行数据化分析,指导媒体运营和信息传播的匹配性与精准性;
2.负责对文字、声音、影像、动画、网页等信息内容进行策划和加工,使其成为适用于传播的信息载体;
3.将信息载体向目标受众进行精准分发、传播和营销;
4.采集相关数据,根据实时数据分析、监控情况,精准调整媒体分发的渠道、策略和动作;
5.建立全媒体传播矩阵,构建多维度立体化的信息出入口,对各端口进行协同运营。
健康照护师
定义:运用基本医学护理知识与技能,在家庭、医院、社区等场所,为照护对象提供健康照护及生活照料的人员。
主要工作任务:
1.观察发现照护对象的常见健康问题及疾病(危急)症状,提出相应预防、康复及照护措施,或提出送医建议;
2.观察发现照护对象的常见心理问题,提供简单心理疏导及支持性照护措施;
3.照护老年人生活起居、清洁卫生、睡眠、日常活动,提供合理饮食及适宜活动,提供预防意外伤害安全照护,为临终老人提供安宁疗护措施;
4.照护孕产妇生活起居,根据个体身心特点,提供合理营养、适当运动的健康生活照护,促进母乳喂养及产后康复;
5.照护婴幼儿生活起居与活动,提供喂养、排泄、洗浴、抚触、睡眠、生长发育促进及心理健康照护措施;
6.照护病患者生活起居、清洁卫生、日常活动,提供合理饮食及适宜活动,按医嘱督促、协助照护对象按时服药、治疗;
7.为照护对象家庭提供整洁生活环境、合理营养膳食及健康常识普及。
本职业包含但不限于下列工种:
医疗护理员
呼吸治疗师
定义:使用呼吸机、肺功能仪、多导睡眠图仪、雾化装置等呼吸治疗设备,从事心肺和相关脏器功能的评估、诊治与康复,以及健康教育、咨询指导等工作的人员。
主要工作任务:
1.运用肺功能检查、多导睡眠图、心肺运动检查、呼吸力学、血气分析等设备及技术方法,进行心肺和相关脏器生理与功能的监测及评估,制定呼吸治疗方案;
2.评估和管理需要呼吸支持的患者,维护呼吸机等相关设备,保障呼吸机等设备的规范化使用;
3.负责人工气道管理与自然气道维护的个体化计划的制定与实施;
4.负责雾化吸入、气道湿化、气道廓清等其他呼吸治疗方案的制定和实施;
5.负责患者院内外转运或急救中呼吸治疗安全的保障工作;
6.负责呼吸康复的管理、指导与咨询,进行戒烟指导和呼吸健康宣教工作;
7.参与呼吸治疗相关技术与设备的研究、开发和推广。
出生缺陷防控咨询师
定义:从事出生缺陷防控宣传、教育、咨询、指导以及提供出生缺陷发生风险的循证信息、遗传咨询、解决方案建议、防控管理服务及康复咨询的人员。
主要工作任务:
1.为咨询对象提供包括环境、遗传等因素的出生缺陷发生风险的循证咨询建议,提供医学检查和就医建议;
2.对出生缺陷检测、治疗与康复、病患家庭的重点人群再生育等提供咨询建议;
3.为咨询对象提供出生缺陷临床表现和可能采取的干预措施及预后情况的咨询,并提供心理疏导;
4.为咨询对象、病患家庭提供出生缺陷相关的防控、保障等社会资源信息;
5.进行出生缺陷防控社会宣传,普及出生缺陷防控相关知识。
康复辅助技术咨询师
定义:根据功能障碍者的身体功能与结构、活动参与能力及使用环境等因素,综合运用康复辅助技术产品,为功能障碍者提供辅助技术咨询、转介、评估、方案设计、应用指导等服务的人员。
主要工作任务:
1.为功能障碍者提供康复辅助技术产品咨询与服务转介;
2.评估功能障碍者的身体结构和功能、活动和参与、环境因素以及个人因素,提出康复辅助技术产品适配方案,以及个人和公共环境改造方案;
3.指导康复辅助技术产品适配方案、个人和公共环境改造方案的实施;
4.指导功能障碍者使用康复辅助技术产品,并进行效果评价;
5.为功能障碍者提供辅助技术产品保养和简单维修知识及简易康复指导服务,对用户进行随访;
6.开展社区居民的康复辅助技术服务科普和宣教。
无人机装调检修工
定义:使用设备、工装、工具和调试软件,对无人机进行配件选型、装配、调试、检修与维护的人员。
主要工作任务:
1.根据无人机的产品性能等相关要求,对无人机进行配件选型、制作及测试;
2.按照装配图等相关要求,使用专用工具进行无人机的整机装配;
3.使用相关调试软件和工具,进行无人机系统和功能模块的联调与测试;
4.使用专用检测仪器及软件进行无人机各系统检测、故障分析和诊断;
5.使用相关工具,根据故障诊断结果进行无人机维修;
6.使用专用检测工具和软件对修复后的无人机进行性能测试;
7.根据维护保养手册,对无人机各功能模块进行维护保养;
8.编制无人机设备装配、测试、检修维修等报告。
铁路综合维修工
定义:对铁路线路、路基、桥涵、隧道、信号、牵引供电接触网及附属设备进行检测、施工、养护、维修的人员。
主要工作任务:
1.负责铁路线路、路基、桥涵、隧道及附属设备的巡视检查、日常养护、值班值守、应急处置、施工配合等;
2.负责铁路现场信号设备的巡视检查、日常养护、值班值守、应急处置、施工配合等;
3.负责铁路牵引供电接触网设备的巡视检查、日常养护、值班值守、应急处置、施工配合等;
4.负责铁路现场信号设备、牵引供电接触网设备的数据采集、整理及综合分析;
5.负责铁路基础设施巡检、基础设施设备养护现场作业安全防护等。
本职业包含但不限于下列工种:
铁路网线维修工 铁路信线维修工
装配式建筑施工员
定义:在装配式建筑施工过程中从事构件安装、进度控制和项目现场协调的人员。
主要工作任务:
1.编制装配式建筑预制构件现场安装方案;
2.负责预制构件现场堆放;
3.负责现场构件定位放线、标高测定、吊装、安装、调平、校正;
4.负责构件的临时支撑;
5.负责外墙、内墙构件的砂浆密封和套筒灌浆连接;
6.负责构件吊装后的吊点切割和抹平;
7.负责构件表面预埋件凹槽部位的处理;
8.负责施工现场进度的控制和有关单位的沟通协调。