refa美容仪到底是不是智商税 (refa美容仪曝光)

《美妆头条 》新媒体

近几年,家用美容仪市场开始爆发。但随着越来越多的入局者加入,家用美容仪市场的乱象也开始涌现。

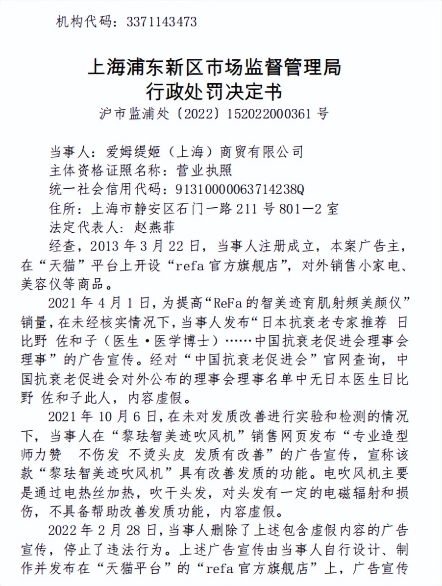
近日,上海市市场监督管理局官网新增一条处罚信息,ReFa(黎珐)美容仪关联公司爱姆缇姬(上海)商贸有限公司(以下简称“爱姆缇姬”)因发布虚假广告,被浦东新区市场监督管理局罚款45万元。

refa抗衰老,refa美容仪抗衰老

01

“抗衰老专家”查无此人

refa美容仪被罚45万

沪市监浦处〔2022〕152022000361号处罚决定书显示,2021年4月1日,为提高“ReFa的智美迹育肌射频美颜仪”产品销量,在未经核实情况下,爱姆缇姬发布“日本抗衰老专家推荐 日比野 佐和子(医生·医学博士)……中国抗衰老促进会理事会理事”的广告宣传。经过对“中国抗衰老促进会”官网查询,中国抗衰老促进会对外公布的理事会理事名单中无日本医生日比野 佐和子此人,内容虚假。

refa抗衰老,refa美容仪抗衰老

此外,2021年10月6日,在未对发质改善进行实验和检测的情况下,爱姆缇姬在“黎珐智美迹吹风机”销售网页发布“专业造型师力赞 不伤发 不烫头皮 发质有改善”的广告宣传,宣称该款“黎珐智美迹吹风机”具有改善发质的功能。而电吹风机主要是通过电热丝加热,吹干头发,对头发有一定的电磁辐射和损伤,不具备帮助改善发质功能,内容虚假。

针对以上两项违规宣传问题,上海市浦东新区市场监督管理局最终依法对其处以“责令在相应范围内消除影响”和“罚款 450000 元”的处罚。

refa抗衰老,refa美容仪抗衰老

公开资料显示,ReFa(黎珐)为日本株式会社MTG旗下的美容仪品牌,其中国关联公司爱姆缇姬(上海)商贸有限公司成立于2013年,为株式会社MTG 100%控股。

02

家用美容仪乱象频发

近年来,我国家用美容仪高速增长,根据前瞻产业研究院的数据,2021年中国家用美容仪市场规模大约为100亿人民币,预计到2025年,该数据将达到251-374亿人民币。中国正在成为全球家用美容仪最重要的市场。

从消费端来看,家用美容仪正在被越来越多的消费者所熟知并接受。《2022家用美容仪认知及抗老消费行为调研》显示,95%的受访消费者已经知晓家用美容仪,其中52%有购买意向。在对家用美容仪的认知调查中,消费者对射频技术的认可度最高的,占比高达64%。

庞大的消费市场和广阔的前景,吸引了越来越多的品牌入局,例如国外知名品牌雅萌、飞利浦、松下以及上文提到的ReFa(黎珐)等等,早在几年前便开始布局中国家用美容仪市场。此外,近两年国货新锐美容仪品牌也渐势崛起,CosBeauty可思美、BIOLAB听研、Femooi飞莫、AMIRO觅光等品牌先后获得资本融资,成为家用美容仪市场的后起之秀。

refa抗衰老,refa美容仪抗衰老

然而在高歌猛进的同时,家用美容仪市场也乱象频发,各种不成熟的技术,以及虚假宣传,让不少消费者望而生畏,不敢轻易尝试。

今年,7月29日,国家市场监督管理总局缺陷产品管理中心就曾发布了一条召回信息,内容显示,由于初普牌第一代Stop Eye家用射频美容仪在使用过程中可能因长时间停留在同一位置,或过于缓慢移动,出现设备探头温度过高现象,极端情况下存在皮肤烫伤的安全隐患,因此新基石(深圳)科技有限公司决定将该产品召回。

据了解,此次召回的产品为2020年3月至2021年9月期间进口的一代射频美容仪,召回数量涉及18.2215万台。

而早在2020年10月,央视新闻频道就曾报道,《每周质量报告》针对市场上10款美容仪进行测评,测评结果显示,市场热销的包括Refa、雅萌Yaman、Notime等6款美容仪存在诸多问题,其中包括美容仪与皮肤接触部分的重金属镍释放量超标、导入导出功能无明显效果、皮肤清洁效果不如手洗、LED光电功能无效等。揭开了美容仪夸大宣传、效果不佳、存在安全隐患等诸多问题。

一位尝试使用过多款家用美容仪的用户告诉记者,家用美容仪价格并不低,知名品牌往往要上千。但是大多数效果都不尽如人意,与其宣传的效果相距甚远。

北京医疗美容仪器厂家李先生表示,家用美容仪虽然更方便,适合随身携带,居家使用,但效果与医疗美容仪器相差甚远。往往会给用户造成效果不佳,夸大宣传的感觉。

03

亟需加强监管

家用美容仪是指采用非侵入式和非破坏式的形式将激光、射频、超声和离子等能量应用于调节和护理人体皮肤的仪器,其特点是副作用和刺激性小。其护理功效主要是通过作用于不同的皮肤层来解决相对应的肌肤问题,例如表皮皮肤(祛痘、祛斑等)、真皮层(紧致除皱、刺激胶原蛋白再生等)、皮下脂肪层(减脂瘦身等)等。

值得关注的是,长期以来,家用美容仪在我国都是被划分为家用电器类进行管理的。此外,针对家用美容仪一直以来也缺乏统一、有效的标准,这也是导致家用美容仪市场混乱,产品效果不一的一大原因。

某美容仪品牌相关负责人表示,由于缺乏有效的监管,家用美容仪长期处于医疗美容器械和家用电器的灰色地带。事实上这两大品类的监管规范都不完全适合家用美容仪,家用美容仪是应用于人体的,但风险并没有医疗美容器械那么高,操作也无需那么专业,因此,亟需一套更有针对性的监管方法。

好在,相关部门也已经关注到家用美容仪市场的乱象,开始逐步加强对市场的监管。2021年4月16日,国家药监局发布关于征求《射频美容类产品分类界定指导原则》(征求意见稿)意见的通知。其中提到,符合《医疗器械监督管理条例》有关医疗器械含义的射频美容类产品,应按照医疗器械管理。

refa抗衰老,refa美容仪抗衰老

而今年,家用美容仪也将迎来团体标准。在不久前召开的2022年第四届亚洲肌肤抗衰峰会上,中国非公立医疗协会皮肤委员会主任委员、华山医院资深教授郑志忠透露,预计在今年年底前,由中国非公医疗机构协会专业委员会牵头,雅萌等企业参与制定的家用美容仪团标会正式发布。

郑志忠表示,“团标发布后,可以把国内美容仪的生产和使用规范化,避免不合格企业生产不合格的产品,更好的发挥产品功效,避免一些副作用对消费者造成伤害。”

期待在团标发布以及未来市场监管进一步收紧后,家用美容仪市场乱象能够遏制,进入规范、健康的发展阶段。

本期记者:黄翠芬

编辑:黄友枝

监制:陈山花