
01
学校简介

浙大宁波理工学院坐落于“书藏古今、港通天下”的历史文化名城、国际港口城市——浙江省宁波市。学校前身为浙江大学宁波理工学院,成立于2001年6月;2020年,经教育部批准转设为 “浙江省管理、宁波市举办、浙江大学支持”的全日制公办普通本科高校 。办学20年来,学校弘扬浙江大学“求是创新”精神和浙东学术文化精髓,走内涵建设道路,实现跨越式发展。2013至2019年,连续7年位居国内同类院校排行榜第一名,近两年位列软科中国大学排行榜主榜全国第251位、256位。
学校现有教职工870余人,其中:两院院士3名,各类市级以上人才工程人选194名,研究生导师和博士生导师195人,在校本科生1万余人,研究生近300人,形成以本科教育为主,研究生教育、继续教育相辅的完整教育体系。学校现有11个学院,省部级及以上学科专业平台27个,建有浙江省博士后工作站,形成以工科为主,理、文、法、经等相互支持、协调发展的学科专业体系。学校现有各类联合研究机构30个,形成立足区域、面向全国,政、产、学、研相结合的社会服务体系。2022年外源科研到款总经费1.5亿元。
当前,学校按照 “立足宁波、依托浙大、放眼全球” 发展思路,全面建设“省内一流,全国百强”高水平创新性应用型大学,全方位提高办学层次和办学水平。
浙大宁波理工学院热忱欢迎海内外优秀人才加盟,携手事业发展,共创美好未来。
02
引进人才的基本要求
热爱教育事业,理想信念坚定,师德高尚,学风正派,治学严谨,具有良好的合作精神,身心健康,全职到岗工作。

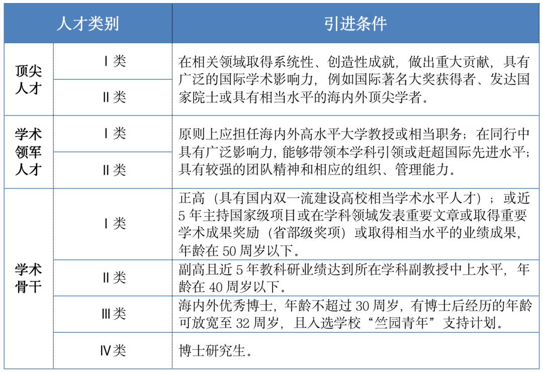
03
人才引进类别及引进条件

04
招聘岗位
2023年高层次人才(教师)需求计划汇总表
商学院

联系人及联系方式
许老师:+86-0574-88229082
+86-15888587621
red_sophine@163.com
传媒与法学院

联系人及联系方式
李老师:+86-0574-88229580
+86-13362171586
likaigeng@nbt.edu.cn
马克思主义学院

联系人及联系方式
刘老师:+86-13819420983
+86-0574-88229093
413586370@qq.com
外国语学院

联系人及联系方式
卢老师:+86-18069196929
+86-0574-88130030
yh@nbt.edu.cn
材料与工程学院

联系人及联系方式
陈老师:+86-0574-88130161
+86-18857401268
chenchen1005@nit.net.cn
机电与能源工程学院

联系人及联系方式
凌老师:+86-0574-88130109
+86-18258175202
1609899639@qq.com
信息科学与工程学院

联系人及联系方式
杜老师:+86-0574-88229505
+86-13645740127
nbtxxxy@163.com
计算机与数据工程学院

联系人及联系方式
胡老师:+86-0574-88229217
+86-17855846846
nana.hu@nbt.edu.cn
土木建筑工程学院

联系人及联系方式
沈老师:+86-0574-88229507
+86-13566592896
tjxy@nbt.edu.cn
生物与化学工程学院

联系人及联系方式
陈老师:+86-574-88130130
+86-13586827124
ytsen@nbt.edu.cn
设计学院

联系人及联系方式
韩老师:+86-0574-88229570
+86-15058040889
han.zimeng@nbt.edu.cn
启新学院

联系人及联系方式
何老师:+86-057488130166
+86-18867878269
hmr@nbt.edu.cn
数字化设计与制造学科群

联系人及联系方式
凌老师:+86-0574-88130109
+86-18258175202
1609899639@qq.com
智慧化港口与服务学科群

联系人及联系方式
孙老师:+86-18969814688
sunjiaying@nbt.edu.cn
05
人才引进待遇

01
提供宁波市事业编制岗位。
02
提供长三角地区具有行业竞争力的薪酬待遇;根据个人情况可获得宁波市安家费、购房补贴和学校提供的购房补贴、科研启动费等,总额不低于100万元,详见《高层次人才引进待遇表》;对于紧缺学科或特别情况的,待遇可面议。待遇均为税前,扣税政策按宁波市有关规定执行。
03
学术骨干III类人才,入选校内“竺园学者”培养计划,额外提供特岗津贴5万元/年,资助期3年,总计15万元。
04
符合条件的引进人才可申请浙江大学等高校联培研究生指导教师资格及博士后合作导师资格。
05
可协助解决过渡性住房及子女入学、入托等。
06
博士后师资纳入学校人事管理范围,薪酬、社会保险及福利待遇等比照校内事业在编同类人员对待,不提供宁波市事业编制岗位。在站工作期满考核合格出站后,可选择留校工作,办理正式入编手续。

备注:应聘上述高层次人才须对应符合最新《宁波市人才分类目录》的人才认定标准,方能享受宁波市的安家补助及购房补贴。
06
应聘方式

请将个人简历(包括个人基本信息、学习和工作经历、主要学术成果等)发送至: zrsc@nbt.edu.cn ,邮件标题为 “姓名+专业+应聘学院” 。
07
垂询方式

联系人:陈老师、黄老师
联系电话: +86-0574-88229992
+86-0574-88229082 +86-18057420501
学校网址: www.nbt.edu.cn
电子邮箱:zrsc@nbt.edu.cn
通讯地址:宁波市钱湖南路1号,浙大宁波理工学院人事处(行政楼512办公室)
浙大宁波理工学院期待您的加入!