关店巨头倒闭名单 (关店亏损百亿是真的吗)

关店200家巨额亏损的原因,关店亏损百亿是真的吗

编 辑:正风

来 源:正和岛

时间回到1998年,彼时,一位服装代理公司的小老板正在被难以扩张的市场弄得焦头烂额,业绩无法提升,发展空间见顶,一时间又没有什么好的解决办法,一众压力下,他选择去法国旅居一段时间,以排解心中的困惑与无奈。

我们知道,做服装生意的人多多少少都受过些美学与文化的熏陶,或许是这一缘故,来到法国后,他便把暂住地定在一个名为La Chapelle(译名:拉夏贝尔)的小街旁,一个充满着法国文化风情的传统小街。

这一次旅行也的确改变了他的人生轨迹,在这里,他灵感突然涌现,想着如果将法国浪漫和时尚的文化内涵与中国人的服装设计相结合,市场前景应该会相当广阔,于是一个带着些许法国风情的女装品牌“拉夏贝尔”就这样诞生了。

16年后他又带着一手创办的拉夏贝尔成功上市,不到2两,企业便达到了70多亿的市值,自此,可谓是风光无限,他便是俘获了众多少女心的知名女装品牌拉夏贝尔创始人邢加兴。

只不过在这个夏天,邢加兴所面对的情况与之20年前相比,似乎更为艰难,而其一手创办的拉夏贝尔,也显得颇为狼狈。

具体发生了什么?我们可以一同来看看。

01.

拉夏贝尔迎来了“至暗时刻”

事情还要从一则短消息说起。

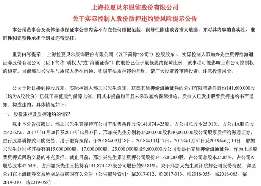
8月6日晚,拉夏贝尔披露公告称,控股股东、实际控制人邢加兴质押给海通证券的1.416亿股A股股份已低于最低履约保障比例,因未提前购回且未采取履约保障措施,已构成违约。

据悉,邢加兴的持股质押比例也已接近100%,质押爆仓可谓在所难免。

关店200家巨额亏损的原因,关店亏损百亿是真的吗

拉夏贝尔称,鉴于质权人海通证券已发出邢加兴有限售条件股票质押违约书面通知,如不能采取有效化解质押风险的措施,质权人有权依照约定进行违约处置,可能影响上市公司控制权的稳定。

看似突如其来的爆雷消息,其实在不久前发布的半年度业绩预告中便已见端倪。

7月30日晚,拉夏贝尔公布了半年度业绩预亏公告,公告称:

经财务部门初步测算,预计公司2019年上半年归属于上市公司股东的净利润为-4.4亿元至-5.4亿元,较2018年上半年下降约286.6% 至329.0%。

预计公司2019年上半年归属于上市公司股东的扣除非经常性损益的净利润为-4.9亿元至-5.9亿元,较2018年上半年下降约364.5%至418.5%。

与此同时,公司境内线下经营网点较2018年底净减少2400余个。

也就是说半年的时间里,拉夏贝尔亏了将近6个亿,无论从净利润下滑程度还是亏损金额来看,这都是拉夏贝尔上市以来最差的一份财报。而亏损的原因,公司称是受国内大众服饰零售市场持续低迷和主动优化线下渠道结构的双重影响。

拉夏贝尔还称,因外部融资环境发生变化,报告期内持续归还银行借款,对其2019年春、夏货品下单、上新等产生了一定负面影响。

但实际上,拉夏贝尔的亏损从去年就开始了。

其财务数据显示,2017年,公司营收89.99亿元,归母净利润为4.99亿元,同比下降6.29%;2018年,公司营收101.76亿元,归母净利润却为-1.6亿元,同比大降132%,是其上市后首次出现亏损。

关店200家巨额亏损的原因,关店亏损百亿是真的吗

此外,年报数据还显示,2018年,拉夏贝尔的短期借款高达19.12亿元,而账上货币资金仅6.05亿元,存货却高达25.34亿元,另外还有3.31亿元的长期借款。

2019年第一季度,拉夏贝尔的归母净利润达到975.1万元,当时公司曾预测其半年度净利润降幅可能会超过50%,但从预测数据来看情况却远超预期,可以说拉夏贝尔很不乐观。

关店200家巨额亏损的原因,关店亏损百亿是真的吗

02.

断臂求生,每日关店13家

其实,在服装行业,拉夏贝尔曾一度是平民时尚的代表。

2014年10月9日,彼时被称作“中国版ZARA”的拉夏贝尔在香港联交所主板上市。2017年9月,在多次闯关A股后,拉夏贝尔终于顺利登陆上交所,成为国内首家A+H股上市服装公司。

但自此之后,拉夏贝尔便在疯狂买买买的并购道路上一路狂奔。

面对市场,邢加兴始终信奉“不开新店就意味着*退倒**”,2015年以后,拉夏贝尔就基本停止内部新培育品牌,转而通过投资合作的方式拓展新品牌,当年便在国内新增了1006家零售网点,这是ZARA、H&M等国际快时尚品牌新增门店数量的十几倍。

在邢加兴看来,一个连锁经验的服装品牌如果要获得成功,稳定性很重要。他曾在媒体专访中表示:“我们这个行业有这样一个定义:一、做到一定年限,可能就会比较稳定。二、做到一定规模,也会比较稳定。

这两者缺一不可,如果一个服装品牌一出来一下子做得非常好,但没经历过风浪,没有积累很多经验,可能会比较不稳定;如果做了很长时间,规模一直上不去也是很麻烦的事。”

可以说,拉夏贝尔自上市以来募集的超过20亿资金几乎都用在了门店的扩张上,以至于公司的门店数从2012年的1800多家,快速增长到2017年的9400多家,达到了自身巅峰。品牌阵营也从过去的3个拓展到20多个,涵盖女装、男装、童装。

与此对应的是,公司的营收规模从29.1亿元,增至90亿元,并在2018年突破百亿元,但这之后便遭遇了连续的亏损,直至今天这番境地。

境况糟糕的拉夏贝尔随后也开启了接连甩卖资产的回血之路。

在拉夏贝尔在半年度业绩预测公告中我们看到,公司主动采取了收缩调整策略,并聚焦于高价值业务,截至2019年6月底,境内线下经营网点较2018年底的9269个净减少了2400余个。以此计算,今年上半年,拉夏贝尔日均关店数量超13家。

不过,按常理来说,加速关闭门店虽然会导致营收出现一定程度的下滑,但理论上来说成本应该也会随之减少。然而,2018年年报显示,拉夏贝尔的销售费用高达60.32亿元,同比增长38.51%;管理费用5.04亿元,同比增长29.51%;财务费用5246.5万元,同比增长216.42%。

在面对监管部门的质疑时,拉夏贝尔将原因总结为:社会平均工资上涨导致员工费用上升,待摊费用摊销因关闭低效门店加快摊销,行业竞争激烈,增加商场活动导致商场费用上升等。

然而,原因真的是这样吗?

关店200家巨额亏损的原因,关店亏损百亿是真的吗

​03.

这才是拉夏贝尔的真正问题

其实,拉夏贝尔与其把原因归结到各项费用的提高,不如认真来反思下自身的产品是不是出了问题。

纵观这几年拉夏贝尔的风格、发展路线和消费者评价,当年的平民时尚的拉夏贝尔已经变得既不“亲民”,也不“时尚”了。拉夏贝尔虽然一直以“ZARA”为标杆,并学习ZARA打造了众多子品牌,但是质量和设计却难以跟上。

如今,在多数消费者心中,拉夏贝尔给人的感觉莫过于“价不配位”,性价比不高。许多产品质量堪忧,服装都是一些流行元素拼接而成,缺少设计感,款式千篇一律,另外有的产品甚至存在抄袭现象,复刻和换标产品极多,产品价格一直虚高不下,甚至不少网友戏称:拉夏贝尔衣服请在打五折时购买。

另外,随着优衣库、H&M、ZARA等一系列快消品牌打开中国市场,陆陆续续一系列外来快消品牌都看准时机蜂拥而至,加速抢占中国服装市场,拉夏贝尔要在一众服装品牌中确立主要市场地位仍需要时刻警惕后来居上的服装品牌。

说白了,拉夏贝尔想要翻身,除了在财报上“甩掉包袱”外,更专注于产品,提高公司运营效率才是正路。如果不能正视短板,从根本上去解决问题,留给邢加兴的,或许也只有劣汰而退这一条路了。

参考资料:

《突然宣布"爆仓"!"中国版ZARA"彻底凉了?巨亏5亿,密集关店2000多家!》 中国基金报

《拉夏贝尔上市后的盛宴 邢加兴难扭粗放式经营痛点》 投资者报

《3个月关店1600多家,曾疯狂扩张的拉夏贝尔挺不住了?》