在上篇报道中,我们了解到了修正甄羲在过去这一年来走了怎样的发展之路,以及与之存在合作关系的纽臣目前的代理制度。在本篇报道中,我们将要具体来探究一下修正甄羲名下的这款果蔬饮料到底被宣传具有了哪些功效,以及相关代理制度该如何解读。

减脂产品,普通食品

目前,修正甄羲在自家商城里上架的只有一款产品,就是上文提到过的修正甄羲果蔬复合饮料。

据修正甄羲的商城首页显示,在纽臣商城里售价为268元的这款产品在该商城的售价仅为188元。
该产品最主要的卖点就是具有减脂、排油、瘦身的功效,即“由内排出多余油脂,清除身体垃圾毒素,促进肠道营养吸收,燃烧脂肪提高代谢。”

宣传材料标记出来的另外的五点作用也同样引人侧目:1、调节肠胃蠕动;2、润滑肠道环境;3、清肠通便、排出毒素;4、促进消化吸收;5、增加免疫力。

(图片来源于微信公众号“修正甄羲”)
表明上述产品具有减肥排油功效的图文,也同样见诸于经销商发布的微博中。


(图片来源于经销商微博)
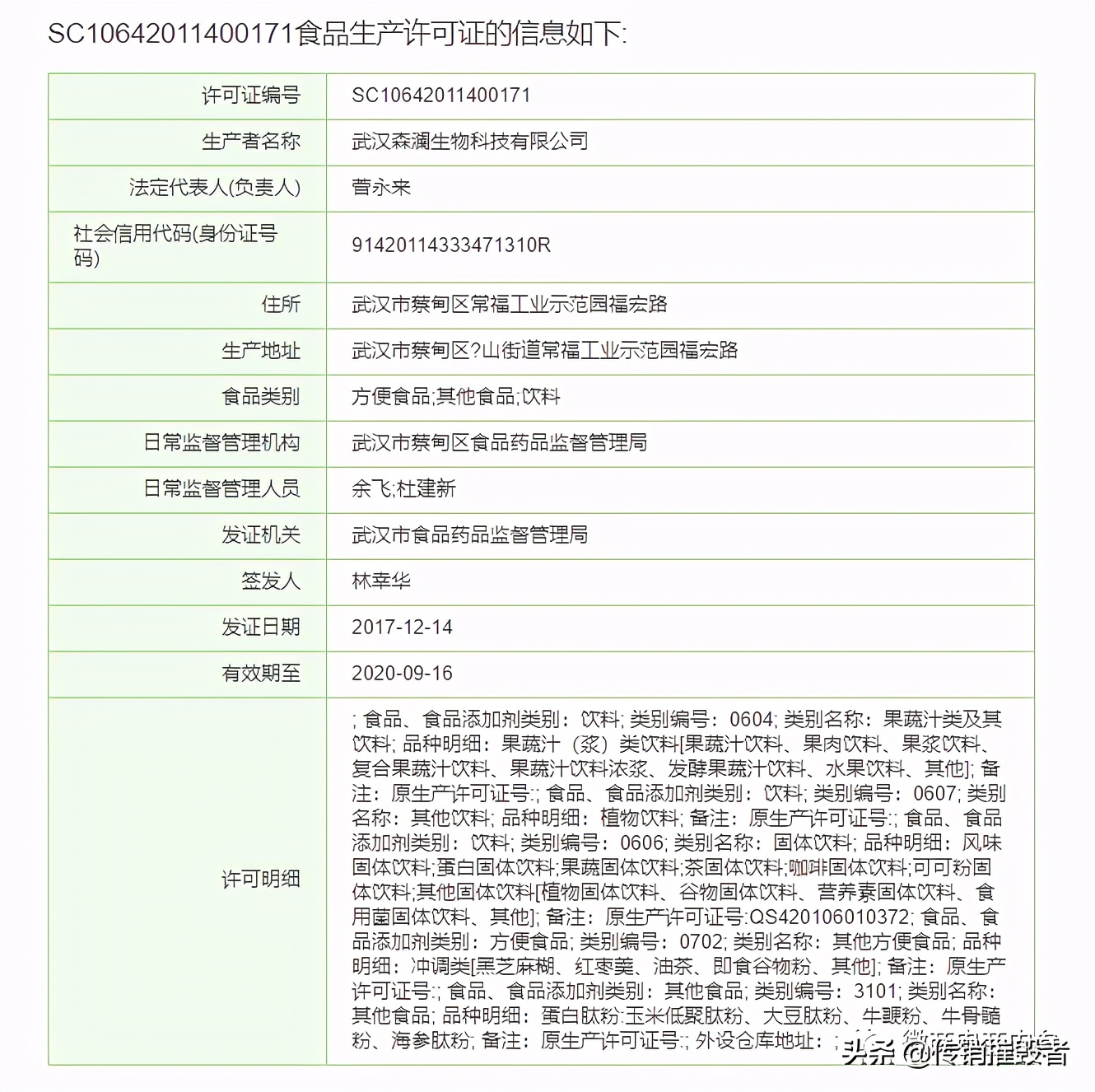
那么,这款产品真的对于减脂瘦身有着很好的效果吗?实际上,该产品的生产许可证号为SC10642011400171。经查,该许可证对应的食品类别为“方便食品;其他食品;饮料”,生产厂家为武汉森澜生物科技有限公司。结论显而易见,该款产品只是普通食品,不能宣传任何保健功能或治疗疗效。

而这款产品宣称的“增强免疫力、促进消化、清肠通便、减脂排毒”等都是保健功能。毫无疑问,普通食品对外宣传具有各种功效的行为都将涉嫌虚假宣传。《食品安全国家标准预包装食品标签通则》也规定食品不应标注或暗示具有预防、治疗疾病作用的内容,非保健食品不得明示或者暗示具有保健作用。

当非保健食品广告宣传保健功能时,可依据《广告法》第九条第(十一)项的规定以及《食品安全法实施条例》规定禁止的情形对其定性。食品广告宣传保健功能,是对其性能和功能的一种描述。《广告法》第二十八条第二款第(二)项规定,商品的性能、功能与实际情况不符,对购买行为有实质性影响的,可以认定为虚假广告。非保健食品广告宣传保健功能,是对食品本身性能和功能的虚假描述,容易引起消费者的误解,可以虚假广告对其定性。《广告法》第四条指出:“广告不得含有虚假或者引人误解的内容,不得欺骗、误导消费者”。
药品价格315网的看法也无外其中。

说完了产品本身,再来了解一下该产品的成分,据资料介绍,该产品的成分有双孢菇粉、综合果蔬发酵液、超浓缩乳酸发酵原液、绿咖啡粉、左旋肉碱、低聚异麦芽糖。

不同的成分被包装出了不同的功效:综合果蔬发酵液有20种植物成分,可以深层净化体内环境;超浓缩乳酸发酵原液可以平衡菌群紊乱、助好菌海量增生;绿咖啡粉可以分解脂肪、抑制糖类吸收;左旋肉碱可以降低体重、促进脂肪转化;低聚异麦芽糖可以改善腹泻便秘、提升机体免疫力等。

图片来源于微信公众号“修正甄羲”
以上资料存在通过宣传该产品成分的功效,进而暗示产品本身具有其他功效的行为。我国《广告法》相关条例指出,广告以虚假或者引人误解的内容欺骗、误导消费者的,构成虚假广告。对商品的性能、功能、产地、用途、质量、规格、成分、价格、生产者、有效期限、销售状况、曾获荣誉等信息,或者服务的内容、提供者、形式、质量、价格、销售状况、曾获荣誉等信息,以及与商品或者服务有关的允诺等信息与实际情况不符,对购买行为有实质性影响的就属于违规的宣传行为。
除此之外,在互联网上还存在不少通过使用“修正甄羲果蔬复合饮料”实现减肥瘦身的“真实”案例。
比如两天瘦了两斤的例子。

还有夫妻俩一起喝的案例,一个25天瘦了13斤,一个18天瘦了10斤。

甚至还有在饭前喝了两袋,瘦了三斤的例子。

(图片来源于网络)
显然,这些案例的出现,还将涉及使用他人名义保证或以暗示方法使人误解其效用的行为。我国《广告法》第56条规定明确提到,违反本法规定,发布虚假广告,欺骗、误导消费者,使购买商品或者接受服务的消费者的合法权益受到损害的,由广告主依法承担民事责任。广告经营者、广告发布者不能提供广告主的真实名称、地址和有效联系方式的,消费者可以要求广告经营者、广告发布者先行赔偿。关系消费者生命健康的商品或者服务的虚假广告,造成消费者损害的,其广告经营者、广告发布者、广告代言人应当与广告主承担连带责任。
揭底制度,四级代理

文章的最后,我们再来关注一下修正甄羲所推行的代理制度。关于具体的模式内容,经销商阿宁(化名)分享如下:
一、修正甄羲的代理从低到高一共分为四级,分别是VIP、特约经销商(C)、大区经理(B)、官方股东(A),只要拿货的价格达到相应的金额即可。

二、费用配比:
1、订单提成:6%,订单提成遵循谁受益谁给钱的原则;
2、个人服务提成1:6%,当被服务人进货时,服务人在合同有效期内可获得总部发的服务提成;
3、个人服务提成2:8%,完成既定的考核任务后,可以获得公司相应比例的提成用于补贴服务人推广的费用;
4、区域提成:2%,完成既定的考核任务后,可以获得公司相应比例的提成用于补贴服务人推广的费用。

、除了VIP,特约经销商(C)、大区经理(B)、官方股东(A)这三个级别还另有提成可拿。(具体如下表)


其中,特约经销商的收入可分为零售提成和订单提成,假设特约经销商一天零售2盒,全年服务3个特约经销商,则全年收入为76942元。

大区经理的收入可分为零售提成、批发利润还有订单提成。假设大区经理一天零售3盒,全年服务4个特约经销商和3个大区经理,则全年收入为223100元。

官方股东的收入可分为零售提成、批发利润、订单提成、个人服务提成1和个人服务提成2。假设官方股东一天零售5盒;全年服务20个特约经销商,且每个特约经销商出货一天2盒;服务10个大区经理,且每个大区经理出货1500盒;服务6个官方股东,且官方股东每年按首次进货总额进货2次,则全年收入为1628704元。




后 记

随着社会经济的不断进步和物质生活的极大丰富,人们生活水平要求不断提高,大多数人也越来越注重外表形象,因此,打着减肥瘦身旗号的产品也开始变得愈发受到欢迎。但与此同时,减肥行业内的乱象频生,种种虚假宣传事件的屡屡曝出,也正在极大地伤害着从业者的感情和消费者的权益,因而,在相关部门加强监管的同时,食品生产经营者一定要切实履行主体责任,消费者也要不断增强消费安全意识,提升辨别食品、保健食品欺诈和虚假宣传行为的能力。
至于以“在修正中甄羲,在甄羲中修成”为品牌价值的修正甄羲在今后会如何发展?对此,微商电商内参将继续保持关注。