

以展示和交流石材业新工艺、新设备、新理念和弘扬石文化享誉业界的石材盛会——由云浮市人民政府与广东省文化厅、中国国际贸易促进委员会广东省委员会联合举办的第十五届云浮国际石材科技展览会暨第九届云浮石文化节(以下均统称“云浮石展会”)将于10月18日在云浮市云城区思劳镇佛山(云浮)产业转移工业园盛大开幕。


以下是一份石展会攻略:
展会开放时间
2018年10月18日(星期四) 8:30-17:30
2018年10月19日(星期五) 8:30-17:30
2018年10月20日(星期六) 8:30-17:30
2018年10月21日(星期日) 8:30-16:00
展会入场须知
1、参展商:所有参展商在展览会任何时间(包括布展、展期和撤展)必须佩戴参展商证方可进入展馆。参展商证不得转让他人使用,否则现场保安有权没收并不再重新办理证件。组委会保留发放参展商证的权利。
2、专业观众:此次展览会为专业展览。组委会将发放邀请函给相关行业的观众,进场参观。18岁以下人士须在成年人陪同下方可入场参观,展期闭馆前30分钟谢绝入场。
展会位置及交通
云浮市位于广东省中西部,西江中游以南。东紧接珠江三角洲,西靠桂东南,是粤西地区和西江流域的重要交通枢纽。市区距肇庆60公里,距广州160公里,水路距香港177海里。本次展会地址位于云城区思劳镇324国道广东佛山(云浮)产业园,交通便利,毗邻广云高速思劳出口。
从外地前往云浮,可自驾车前来也可以到广州转乘班车前来。
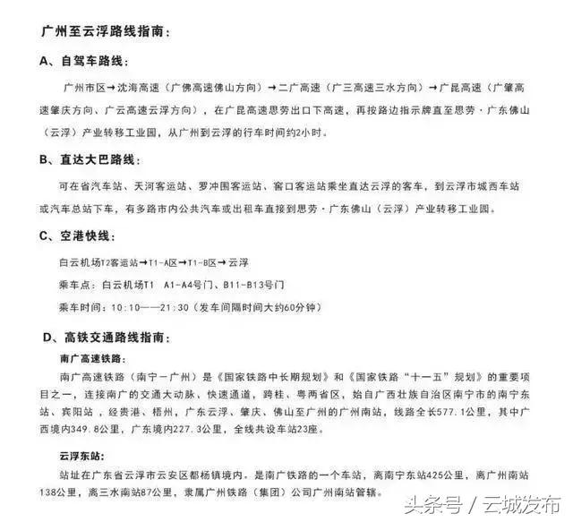
A、自驾车路线:广州市区→沈海高速(广佛高速佛山方向)→二广高速(广三高速三水方向)→广昆高速(广肇高速肇庆方向、广云高速云浮方向),在广昆高速思劳出口下高速,再按路边指示牌直至云浮国际石展会,从广州至云浮的行车时间约2小时。
B、空港快线:白云机场到达大厅A区4、11号门和B区3、5、12号门购票→云浮候机楼,可在云浮候机楼→白云机场出发大厅19号门。
C、高铁快线:南广高铁 云浮东站

(点击看大图↓)


展位平面图





编辑:晓玉
来源:云浮发布
编审:勇荣 楚艺
云城发布投稿箱:ycmtxx@126.com