疫情期间
有一些商家在打“擦边球”
抓住民众存在的恐慌心理
推出一些号称消毒杀菌、
抗病毒、增强免疫力的产品
靠这种商品堂而皇之收“智商税”
各位铁粉
钱别花在这些地方
↓↓↓
日本消毒卡
曾经“日本制造”是高科技的象征,可如今网上很多“日本制造”开始走向收“智商税”的道路……最近,一种来自日本的“消毒卡”成了“网红”。在网购平台,这款“消毒卡”月销量高达上千件。

这种“消毒卡”又叫“杀菌卡”“防护卡”,有多种牌子,价格在50~100元左右,大多是卡片状,号称佩戴在胸前或装在口袋内,可持续散发二氧化氯,随时随地净化使用者周围半径50厘米内的空气,隔离细菌、病毒、雾霾、烟味、花粉等,一张卡片有效期30天。
北京化工大学副教授袁智勤3月初在中国科学技术协会、国家卫生健康委等部门主办的“科学辟谣平台”上,刊登了一篇《谣言:使用二氧化氯贴片能预防新型冠状病毒,且无毒无害》文章。
文章指出:“这则传言系谣言,不可信,切勿使用二氧化氯贴片贴在身上预防新型冠状病毒,会严重伤害身体。”“若将二氧化氯贴片贴在身上,会在身体周围产生较高浓度的二氧化氯。若可产生100ppm二氧化氯,则远超ACGIH规定阈值,对人体伤害极大。
文章最后,袁智勤表示:“二氧化氯贴片贴上之后可以在身体周围形成一个‘保护屏障’,辅助拦截病毒感染,纯属谣言。”
三价银离子消毒喷雾
一种名为“三价银离子消毒喷雾”的产品同样受到追捧。这种产品声称,杀菌效率是酒精的60000倍,同时具备长久抑菌和抗病毒作用。一喷即成膜,和口罩搭配使用,喷于口罩内外侧,紧急情况下可直接喷口鼻。只要在产品中加入普罗大众听不懂的化学元素,就一定能营造出一种高端科技感。

清华大学化学博士孙亚飞在接受新华社采访时表示,目前市面上还没有见到真正与三价银离子相关的产品。银离子确实有一定的抑菌、杀菌效果,但病毒与细菌不同,杀菌并不等同于能够杀灭病毒。目前,尚无权威机构证实银离子对新冠病毒的作用。
美国环保局(EPA)还将银的毒性划归为单剂量毒性类、刺激毒性Ⅲ类。对成人是无毒安全的,但婴幼儿各器官发育尚不成熟,有可能受到一定的影响,因此,不建议自行给孩子使用。
消毒精油
在网购平台搜索关键词“精油 病毒”,会跳出众多打着“抗病毒”广告语的产品。其中一款名为“XXX罗文莎叶精油”的商品在图片和商品名称中都标示了“抗冠状病毒”的宣传语,一瓶5ml的精油售价69元,已有数十笔交易记录。
有人说,口罩上抹精油,说是精油小分子能穿透病毒包膜杀死病毒。
清华大学化学博士孙亚飞在接受新华社采访时表示,“有一些精油确实有杀菌抑菌的作用,但没有任何证据表明其对病毒有效。”
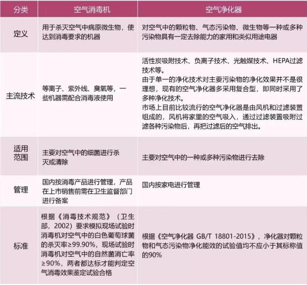
空气消毒机
有很多商家卖一种叫做“空气消毒机”的产品,从100多到上千元不等,声称能够除菌除病毒,保护家人健康、避免感染。不过,空气消毒机和此前防雾霾的空气净化器又有什么区别呢?
空气消毒机和空气净化器在技术和标准等方面都有所区别:

上海疾控中心官方微信公众号发布的一篇《空气消毒机?空气净化器?看上去差不多嘛》一文中介绍,空气消毒机主要是针对空气中的自然菌。
值得注意的是,有些空气消毒机,比如臭氧消毒机和使用化学消毒剂喷雾消毒的机器在运行时产生的化学成分大量吸入会对人体造成一定的危害,消毒机运行时室内应为无人状态,人员必须远离现场,等机器运行结束后一段时间再进入。一般不建议在预防性空气消毒时采用,应是以开窗通风为主。
提高免疫力的保健品
除了杀菌消毒的噱头,还有不少保健品从消费者自身入手,号称“提高免疫力”,这类保健品和益生菌也成为人们追捧的“防疫灵药”。通常这些保健品还打着“德国进口”“日本原装”等进口旗号。
有什么药物可以提高免疫力,预防感染?
2月28日,国务院联防联控机制就新冠肺炎防控和治疗发布会上,北京大学第一医院感染疾病科主任王贵强表示,现在没有特别明确的药物能够真正使免疫力上调,还是要通过均衡饮食、适当运动、良好心态来提高整体免疫水平。
大家不要盲目吃各种保健品或各种药物,因为可能有药物性损伤的风险。对于各种病原微生物的感染,如果肌体的免疫状态很好是可以有效地抵御病毒感染。
防静电服能隔绝病毒
近日,网上还流传“如果要出门,外面穿防静电服可以更好的防护新冠病毒”的说法。

防静电服没有过滤、阻隔病毒或微细颗粒的功能层!
2月27日在国科学技术协会、国家卫生健康委等部门主办的“科学辟谣平台”上刊登了一篇《谣言:穿防静电服能隔绝新型冠状病毒》文章,文章中东华大学纺织学院副教授吴海波解释,用于新型冠状病毒防护的口罩或防护服主要是通过具有过滤、阻隔病毒或微细颗粒的非织造材料层来达到核心防护作用。
然而,防静电服没有过滤、阻隔病毒或微细颗粒的功能层。当载有病毒的微细颗粒通过非静电吸附的方式,如气流传输、飞沫传播,接触到防静电服装表面后,病毒或微细颗粒仍可能穿过防静电服接触到人体。因此,外面穿着防静电服,不能达到更好地防护新型冠状病毒的效果。
稿件来源:健康时报 广州日报 新晚报