
小红花测评说:
秋季,宝宝更容易感冒发烧,烧得温度不太高的情况下,许多妈妈会使用退热贴做物理降温。
那么,哪一款退热贴的物理降温效果更好,宝宝贴着更舒服呢?
去年今日,小红花测评曾发布过8款退热贴的测评,
(回顾:8款儿童退热贴6小时实测,这几款最后竟成“保温贴”!)
上次的测评样品,小红花测评是从线下药店购买的。
测评发布之后,有些宝妈反馈说没囊括电商平台上的热销品牌。
所以,刚好时隔一年,小红花测评再来一次更新版的测评。
这次增补了网上热销的品牌,与上次测评的前三名重新进行PK。会有新的发现吗?
目录
1. 测评样品:增补5款退热贴
2. 测评指标:退热效果、使用性能、感官评定
3. 退热效果:植护、小林表现优秀
4. 使用性能:三精有残留、润本黏力强
5. 感官判定:日系产品做工更精致
6. 总评:推荐植护、小林
推荐产品:

据电商平台销量,以及宝妈们的陆续提议,小红花测评增补了5款,加上上次测评排名前三的产品:小林、泰邦、小羚羊,共8款,均宣称适用于2岁以内的婴幼儿。
8款样品中,小林和DecoDeco Cool(后称Deco)两款为日本进口品牌,剩余的6款都为国产品牌。

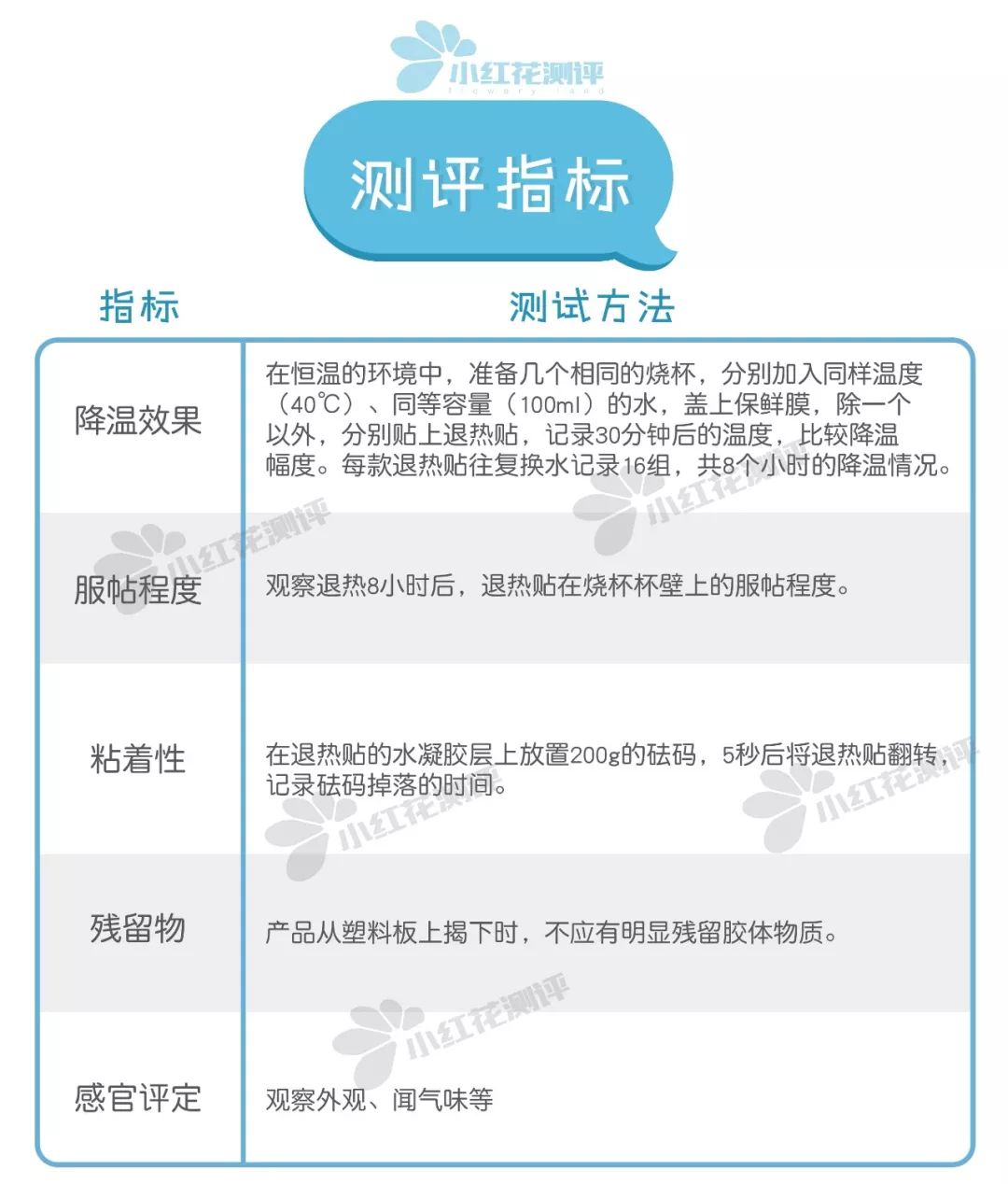
测评指标
退热效果、使用性能、风险成分
本次8款退热贴的测评指标与上次一样,分为退热效果,使用性能(包括服贴程度、粘着性、残留物),感官。不过这次同时小红花测评也会对它们的成分列表进行分析。

1.降温效果:平稳、持续的降温效果,虽然不能治愈发烧,但可以缓解宝宝的难受。
2.感官评定包括外观和气味:无纺布基材层需柔软、轻薄、透气,无杂絮脱落。水凝胶层需柔软、表面涂抹均匀、凝胶覆盖面积广、晶莹透明不起泡、无刺鼻香精味。
3.使用性能:包括服帖程度、粘着性和残留物。
长时间使用,大部分水凝胶会逐渐失水变干,服帖程度不好的退热贴与宝宝皮肤的贴合性会大大下降,从而伤害到宝宝细嫩的皮肤。
粘着性不佳的产品,在宝宝发烧尤其是哭闹的时候非常容易脱落,会影响降温效果。
水凝胶如品质不佳,会在剥离时留下残留物,对宝宝幼嫩的皮肤产生伤害。
退热效果
植护、小林表现优秀
在去年的退热效果模拟测试中,标注降温时长为4小时的小林,在实际测试中却可以“坚挺”6个小时。
这次,小红花测评把实验时间延长到了8个小时,来看看小林是不是还那么坚挺,那些新晋品牌有没有能和小林匹敌的呢?
测试道具:烧杯、温度计、恒温水箱

为了使数据更具说服力,小红花测评反复进行了3轮8个小时的模拟降温测试,将结果取平均值后得到的最终降温曲线如下所示:

特别说明:相同环境下的实验数据对比,能准确体现出产品间功效的相对优劣,但因无法使用真实人体进行试验,数据绝对值与真实使用情况不同,仅供参考。
小结
1. 植护和小林,降温持续时间长、降温幅度平缓,其中植护的降温时长达到了8个小时,表现最佳,小林持续降温时长为7.5个小时,排名第二。润本持续降温6小时,排名第三。
2.一开始降温势头比较猛烈的泰邦和羚锐,是去年测评的2、3名,不过持续降温时长跟邦力健一样,只有6.5小时,这次测评中分列4、5名,邦力健排名第6。
3.日本进口的Deco和国产品牌三精的退热效果仅为6小时和5小时,表现最差。
因此本次的模拟降温实验的测评评分最终如下:

使用性能
三精有残留、润本黏力强
服贴程度
下面是经过8小时退热实验后,8款退热贴对烧杯壁的贴合程度:

小林和植护的褶皱程度明显要更强,特别是小林,已经干巴巴的皱成硬块了。植护虽然还保持着一定的柔软性,但也因为失水过多皱得很厉害。
其他6款产品均能保持对杯壁比较贴合的状态。

粘着性
经过测试退热贴黏着性的砝码实验可以看到,润本的黏着性明显要强于其他7款产品,但是其他产品的黏着力经过小红花测评的真人试验反应也是比较理想的,因此这关可以说是全员通过。

残留物
8款产品从塑料板上揭下来的时候都没有残留,不过三精在从包装的塑料薄膜上揭下来的时候在薄膜上留下了一点残胶,工艺还需要再精进一些。

综合以上3个指标,8款退热贴的使用感受评分如下所示:

感官评定
日系产品设计更细致
8款退热贴的外观如图所示:

小结
1、泰邦、邦力健、植护、润本和三精属于一包一片的包装,在使用和保存上会更方便,而其他产品均为一包两片。
2、小林和Deco在设计上都采用了中间厚四周薄的铺胶方式,这样会使退热贴能更贴合宝宝皮肤,不会出现边角翘起的现象。而且除了小林和Deco外,其余6款退热贴都有颜色


3、邦力健和泰邦的水凝胶层均有比较明显的气泡,可能是涂胶不均匀所导致的。
4、羚锐、泰邦和三精有明显的薄荷味,植护有较重的香精味。其他产品均没有明显的气味。
综合来说,8款退热贴的感官评定的得分如下:

风险成分
三款明确有风险成分
很多退热贴为了加强降温效果,会添加一些薄荷脑(薄荷醇),但实际上薄荷脑对于2岁以下的宝宝来说,是存在一定的危险隐患的。
台湾儿科医学于2015年2月,发表过一篇《薄荷醇与类似物质的儿童使用建议》,其中提到:如果使用过量薄荷醇与类似物质,可能引起婴幼儿癫痫、意识障碍、呼吸抑制等神经不良反应。

台湾卫生福利部也已在2014年就公告,含薄荷、樟脑、甲基水杨酸成分外用药品必须在包装上加注“2岁以下儿童之使用,需咨询医师或药师”。如果是制成吸入剂、滴鼻剂等剂型则需加注“婴儿及2岁以下之儿童禁止使用”,提醒家长注意。
这次测评的8款产品中,三精和泰邦中均有添加薄荷脑,因此不建议2岁以下的宝宝使用。
羚锐也有比较浓郁的薄荷气味(成分表中并未注明,也可能是薄荷香精)。

▲三精退热贴

▲泰邦退热贴
Deco则添加了防腐剂对羟基苯甲酸酯,可能存在致敏风险。
此外,植护则有较重的香精味,不过成分表中也未标注有香精。

总评
推荐植护、小林
综合以上测试结果,小红花测评根据不同指标重要性划分权重,再赋分,最后加权平均得出的8款产品总体评分如下图所示:

植护和小林的综合得分均为4.6分,并排第一,因此都成为了本次小红花测评的推荐产品。
推荐产品:

价格:1.47元/片 适用年龄:成人、婴幼儿
推荐理由:降温效果优秀,一包一贴,使用储藏方便,每片仅1.5元,性价比高。
缺点:有较重的香精味,做工较粗糙。

价格:4元/片 适用年龄:0~2岁婴幼儿
推荐理由:降温效果较优秀,不含香精和色素,做工更精细,小片设计更适合宝宝额头。
消费建议
1、选择生产日期最新的退热贴
一般来说,生厂日期越近的退热贴效果越好。
2、退热贴虽然是很常见的物理降温手段,但如果孩子发烧严重(≥38.5℃)的话,还是要第一时间送去医院就医,一定不要一味地去依赖退热贴达到治病的效果。
3、一片退热贴在使用较长的时间后,甚至会阻碍孩子散热。因此各位爸妈使用退热贴时,最好还是要勤加更换。
小红花测评简介:
我们是中国第一批从事商品对比测评的人士,成立“小红花测评”的宗旨,是通过进行独立、客观、专业的对比测评,向父母推荐更安全、性价比更高的儿童和家庭用品。
“小红花测评”坚持三大原则:不接受企业提供的测试样品、不接受试图影响检测结果的广告和赞助、独立付费委托国家认证检测机构进行检测。
敬请关注“小红花测评”,获取更多婴童产品对比测评内容。
往期回顾:
核桃油/叶酸 / 洗发沐浴露 / 补锌剂/湿纸巾 /防晒霜 / 纸尿裤/ 拉拉裤
补铁剂/驱蚊产品 / 维生素D /面条 / 面霜 /鱼肝油/牙膏/保温杯
复合营养补充剂/化妆品 / 乳胶枕 / 水彩笔/ 米粉/ 益生菌 / 猕猴桃
果泥 /体温计 / 洗护用品 / 补钙产品 / 安全座椅
地垫 / 退热贴 / 鱼油 / 藻油 / 儿童黏土 / 午睡枕