第一章 融资租赁的条件
一、融资租赁的条件:
融资租赁是指出租人根据承租人对出卖人、租赁物的选择,向出卖人购买租赁物,提供给承租人使用,承租人支付租金的交易活动。
在我国境内开展融资租赁业务的主体主要有
①内资融资租赁公司、
②外商投资融资租赁公司
③金融租赁公司
三者的成立要件与业务范围有所区别;
外商投资融资租赁公司可以采取直接租赁、转租赁、回租赁、杠杆租赁、委托租赁、联合租赁等不同形式开展融资租赁业务。金融租赁公司必须经银监会批准,属于非银行金融机构,因此在从事融资租赁业务的基础上,还可以开展资产证券化、同业拆借等业务。
36号文件对于融资租赁仅涉及直租与售后回租,实务中,融资租赁业务包含多种形式,举例如下:
转租赁:转租赁业务是指以同一物件为标的物的多次融资租赁业务。在转租赁业务中,上一租赁合同的承租人同时是下一租赁合同的出租人,称为转租人。转租人从其他出租人处租入租赁物件再转租给第三人,转租人以收取租金差价为目的
委托租赁:是指出租人接受委托人的资金或租赁标的物,根据委托人的书面委托,向委托人指定的承租人办理融资租赁业务,在租赁期内租赁标的物的所有权归委托人,出租人只收取手续费,不承担风险
杠杆租赁:出租人以一部分自有资金以及*款贷**资金购买租赁物,并出租给承租人,出租人同时是借款人
联合租赁:联合租赁是指多家有融资租赁资质的租赁公司对同一个融资租赁项目提供租赁融资,并以一家租赁公司的名义作为出租人
二、融资租赁不同方式的区别点
1.融资租赁与经营租赁
融资租赁:无论租赁标的物最终的所有权是否转移给承租人,承租人支付的租金基本涵盖租赁物的全部价值,体现的是融资性
经营租赁:是指在约定时间内将租赁标的物转让他人使用且标的物所有权不变更的业务活动,仅是一定期间内标的物使用价值的转让
2.融资租赁与分期收款
两者在款项支付上有一定的相似性,但融资租赁业务在租赁期内,标的物所有权为出租人所有。然而,对于分期收款业务,分期付款期间,标的物所有权归买受人所有
3.融资租赁与抵押*款贷**
两者的共性是都有融资性质,区别在于标的物所有权的归属,融资租赁标的物所有权在出租人(即资金融出方),抵押*款贷**标的物的所有权在资金融入方
4.融资租赁保理业务
融资租赁保理业务是指融资租赁出租方将未到期债权转让给保理商,以提前获得资金的一种融资行为。
第二章 融资租赁会计处理
一、承租人对融资租赁的处理
1.租赁期开始日
借:固定资产——融资租入固定资产70(租赁资产公允价值80与最低租赁付款额现值孰低70)
未确认融资费用30
贷:长期应付款——应付融资租赁款(最低租赁付款额)100
折现率的确定(计算最低租赁付款额的现值时,其折现率可按下列顺序确定)
①出租人的租赁内含利率;
②租赁合同规定的利率;
③同期银行*款贷**利率。
2.初始直接费用的处理 续费、律师费、差旅费、印花税等,计入租入资产价值:
借:固定资产——融资租入固定资产(初始直接费用)
贷:银行存款等
3.未确认融资费用分摊的处理——按实际利率法分摊
未确认融资费用每一期的摊销额=(每一期的长期应付款的期初余额-未确认融资费用的期初余额)×实际利率(分摊率)
分摊率(内含利率)的确定:
(1)以出租人的租赁内含利率为折现率将最低租赁付款额折现、且以该现值作为租赁资产入账价值的,应当将租赁内含利率作为未确认融资费用的分摊率
(2)以合同规定利率为折现率将最低租赁付款额折现,且以该现值作为租赁资产入账价值的,应当将合同规定利率作为未确认融资费用的分摊率。
(3)以银行同期*款贷**利率为折现率将最低租赁付款额折现,且以该现值作为租赁资产入账价值的,应当将银行同期*款贷**利率作为未确认融资费用的分摊率。
(4)以租赁资产公允价值为入账价值,应当重新计算分摊率。该分摊率是使最低租赁付款额的现值等于租赁资产公允价值的折现率
(5)会计处理:
借:长期应付款——应付融资租赁款
贷:银行存款
借:财务费用
贷:未确认融资费用
4.租赁资产折旧的计提
(1)应提折旧总额的确定:
存在担保余值的:应提折旧总额=融资租入固定资产入账价值-担保余值
不存在担保余值的:应提折旧总额=融资租入固定资产入账价值
(2)折旧期间:
①如果能够合理确定租赁期届满时承租人将会取得租赁资产所有权,即可认为承租人拥有该项资产的全部使用寿命,因此应以租赁开始日租赁资产的寿命作为折旧期间;
②如果无法合理确定租赁期届满后承租人是否能够取得租赁资产的所有权,则应以租赁期与租赁资产寿命两者中较短者作为折旧期间。
借:成本费用
贷:累计折旧
5、履约成本的会计处理——履约成本发生时通常直接计入当期损益
借:管理费用等
贷:银行存款
6、或有租金的会计处理——在实际发生时确认为当期损益
①或有租金以销售百分比、使用量等为依据计算的:
借:销售费用
贷:银行存款
②或有租金以物价指数为依据计算的:
借:财务费用
贷:银行存款
7.租赁期满时的会计处理
(1)返还租赁资产
①存在承租人担保余值:
借:累计折旧
长期应付款——应付融资租赁款
贷:固定资产——融资租入固定资产
②不存在承租人担保余值:
借:累计折旧
贷:固定资产——融资租入固定资产
(2)优惠续租租赁资产
①如果承租人行使优惠续租选择权:视同该项租赁一直存在而作出相应的账务处理。
②如果租赁期届满时承租人没有续租支付的违约金
借:营业外支出
贷:银行存款
(3)留购租赁资产
①支付购买价款时:
借:长期应付款——应付融资租赁款
贷:银行存款
②结转固定资产所有权:
借:固定资产——生产用固定资产
贷:固定资产——融资租入固定资产
二、出租人对融资租赁的会计处理
1.租赁期开始日
(1)应收融资租赁款的入账价值=最低租赁收款额+初始直接费用
(2)未实现融资收益的计算
未实现融资收益=(最低租赁收款额+初始直接费用+未担保余值)-(最低租赁收款额的现值+初始直接费用的现值+未担保余值的现值)
(3)会计处理
借:长期应收款(最低租赁收款额+初始直接费用)
未担保余值
营业外支出(融资租赁资产公允价值小于账面价值的差额)
贷:融资租赁资产(原账面价值)
银行存款(初始直接费用)
营业外收入(融资租赁资产公允价值大于账面价值的差额)
未实现融资收益
2.未实现融资收益分配的会计处理
(1)分配方法——按实际利率法分配
未实现融资收益每一期的摊销额=(每一期的长期应收款的期初余额-未实现融资收益的期初余额)×租赁内含利率
(2)会计处理
①按收到的租金:
借:银行存款
贷:长期应收款
②按当期应确认的融资收入金额:
借:未实现融资收益
贷:其他业务收入-租赁收入
3.应收融资租赁款坏账准备的计提
出租人只需对应收融资租赁款减去未实现融资收益的差额部分(在金额上等于本金的部分)合理计提坏账准备,而不是对应收融资租赁款全额计提坏账准备。
对应收融资租赁款计提坏账准备的会计处理与应收账款计提坏账准备的会计处理相同。
4.未担保余值发生变动的会计处理
(1)期末
①未担保余值的预计可收回金额低于其账面价值的差额
借:资产减值损失
贷:未担保余值减值准备
②将减值金额与由此产生的租赁投资净额的减少额的差额
借:未实现融资收益
贷:资产减值损失
(2)已确认损失的未担保余值得以恢复的
①按未担保余值恢复的金额
借:未担保余值减值准备
贷:资产减值损失
②原减值额与由此产生的租赁投资净额的增加额的差额
借:资产减值损失
贷:未实现融资收益
5.或有租金的会计处理
出租人对或有租金应在实际发生时确认为当期收入
借:应收账款
贷:租赁收入
6.租赁期满时的会计处理
(1)收回租赁资产
①存在担保余值(长期应收款有余额),不存在未担保余值(未担保余值无余额) 借:融资租赁资产
贷:长期应收款
应向承租人收取的价值损失补偿金:
借:其他应收款
贷:营业外收入
②存在担保余值,也存在未担保余值
借:融资租赁资产
贷:长期应收款
未担保余值
应向承租人收取的价值损失补偿金:
借:其他应收款
贷:营业外收入
③不存在担保余值,但存在未担保余值
借:融资租赁资产
贷:未担保余值
④不存在担保余值,也不存在未担保余值——不做会计处理,只需做备查登记
(2)优惠续租租赁资产
①如果承租人行使优惠续租选择权——则视同该项租赁一直存在而做出相应的会计处理 ②如果租赁期届满时承租人没有续租——承租人返还资产的会计处理同上述(1)收回租赁资产的会计处理。
(3)留购租赁资产
①收到购买价款时
借:银行存款
贷:长期应收款
②如存在未担保余值
借:营业外支出
贷:未担保余值
第三章 融资租赁涉税处理
一、增值税的涉税处理
1、政策依据
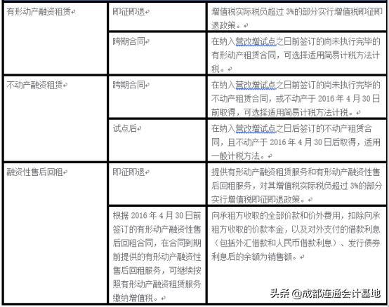
根据《关于在上海市开展交通运输业和部分现代服务业营业税改征增值税试点的通知》(财税〔2011〕111号)规定:融资租赁业属于有形动产租赁,属于现代服务业范围, 应征收增值税,税率为17%。但是,对经中国人民银行、银监会、商务部批准经营融资租赁业务的试点纳税人中的一般纳税人提供有形动产融资租赁服务,对其增值税实际税负超过3%部分实行增值税即征即退政策。
无资质融资租赁据实交17%而有资质的融资租赁税负超过3%的部分即征即退
2016年,《关于全面推开营业税改征增值税试点的通知》(财税〔2016〕36号)发布后,延续了财税〔2011〕111号的相关政策,同时完善了不动产融资租赁及融资性售后回租的税收政策
融资租赁标的物 一般纳税人融资租赁税率

经人行等批准有资质的纳税人融资租赁的计税依据

特殊政策:经人行批准有资质的融资租赁纳税人有特殊政策

2、营改增后取得资质的有形动产融资租赁属于差额交增值税
《财政部、国家税务总局关于在全国开展交通运输业和部分现代服务业营业税改征增值税试点税收政策的通知》附件《交通运输业和部分现代服务业营业税改征增值税试点有关事项的规定》明确,经中国人民银行、商务部、银监会批准从事融资租赁业务的试点纳税人提供有形动产融资租赁服务,以取得的全部价款和价外费用(包括残值)扣除由出租方承担的有形动产的*款贷**利息(包括外汇借款和人民币借款利息)、关税、进口环节消费税、安装费、保险(放心保)费的余额为销售额, 对其增值税实际税负超过3%的部分实行增值税即征即退政策。也就是说,取得资质的有形动产融资租赁属于差额征税范围,但若无融资租赁资质不得按差额计算,享受差额纳税且税负超过3%的部分即征即退。
政策同时明确,试点纳税人从全部价款和价外费用中扣除价款,应当取得符合法律、行政法规和国家税务总局有关规定的有效凭证。否则,不得扣除。上述凭证指:
1.支付给境内单位或者个人的款项,以发票为合法有效凭证。
2.缴纳的税款,以完税凭证为合法有效凭证。
3.支付给境外单位或者个人的款项,以该单位或者个人的签收单据为合法有效凭证,税务机关对签收单据有疑义的,可以要求其提供境外公证机构的确认证明。
4.国家税务总局规定的其他凭证。上述租赁公司虽然符合税法规定的差额纳税情形,但未按规定取得合规票据进行抵扣,故不能享受差额纳税待遇。
二、融资租赁的所得税处理
(一)会计处理与税务处理的差异
从税法有关融资租赁的规定可以看出,税务上没有要求计算最低租赁付款额的现值,而是采用相对简化的处理方式,根据合同约定的付款总额来确定计税基础,同时规定对于付款总额没有约定的,采用公允价值代替。这将导致融资租赁租入固定资产的计税基础大于会计账面原值,以后期间会计折旧与财务费用之和,与税法折旧的差额,作为纳税调整处理。在会计上未计入资产成本的未确认融资费用,因其实际已经包含在计税基础中,按规定应当以折旧的方式在固定资产的使用期限里分期扣除,不得在税前直接扣除,应调增应纳税所得额。
(二)融资租赁(直租)
1.承租人
(1)租赁开始日
《企业所得税法实施条例》第五十八条第(三)项规定:“融资租入的固定资产,以租赁合同约定的付款总额和承租人在签订租赁合同过程中发生的相关费用为计税基础,租赁合同未约定付款总额的,以该资产的公允价值和承租人在签订租赁合同过程中发生的相关费用为计税基础”
(2)租赁期间,未确认融资费用的分摊以及租金支付与折旧费涉税处理
《企业所得税法实施条例》第四十七条第(二)项规定:“以融资租赁方式租入固定资产发生的租赁费支出,按照规定构成融资租入固定资产价值的部分应当提取折旧费用,分期扣除。”根据该项规定,融资费用的摊销额不得在税前扣除,应将本期记入财务费用的金额与本期会计折旧之和,与本期税法折旧对比,两者的差额调整应纳税所得额
(3)租赁期满,假设承租人选择优惠购买选择权,租赁物归承租人所有
承租人享有优惠购买选择权,由于已将购买价款计入固定资产的计税基础,并通过折旧方式在税前扣除,因此在支付购买价款时,不作税务处理
2.出租人
(1)租赁开始日
出租人将融资租赁资产出租时,实质上资产的所有权已经转移,根据《企业所得税法实施条例》第二十五条的精神,应当视同转让财产处理,租赁资产的公允价与其计税基础之间的差额,应当确认资产转让所得或损失。这与租赁期开始日,出租人按照租赁资产公允价值与账面价值之间的差额确认“营业外收入—处置非流动资产利得”或“营业外支出—处置非流动资产损失”一致
通常情况下,租赁资产的计税基础与账面价值一致,但如果出租人对租赁资产已计提减值准备,或者前期使用过程中,存在会计折旧与税法折旧不同,则会导致计税基础与账面价值发生差异,对该项差异应在年末申报所得税时作纳税调整。
(2)租赁期内,收到租金以及未实现融资收益的确认
①《企业所得税法实施条例》第十九条规定:“租金收入,按照合同约定的承租人应付租金的日期确认收入的实现。”企业租金收入金额,应当按照有关租赁合同或协议约定的金额全额确定。租赁合同或协议约定的金额应当包括承租人行使优惠购买租赁资产的选择权所支付的价款。根据该规定,某一纳税年度按照合同约定应收租金即使没有收到,也应在当年确认计税收入。因此,租金收入确认的时点和金额与会计处理存在差异。
②由于融资租赁业务取得的租金收入,相当于以租赁资产的公允价作为本金,贷给承租方取得的利息作为收入。因此,在按租赁费总额作为计税收入的同时,租赁资产的公允价应当作为成本扣除。对于融资租赁业务,出租人发生的初始直接费用可以在发生的当期一次性扣除,如果金额较大,也可以根据配比原则,在租金收入确认的各期配比扣除。由于融资租赁的计税收入通常是根据租赁合同的约定分期平均收取的,因此,初始直接费用采用分期扣除办法时,也应当于确认计税收入的当期平均扣除。相应地,租赁资产的公允价也应采取平均扣除的办法。
纳税年度应确认的所得额=[租赁费总额-(租赁资产公允价+初始直接费用)]/租赁期
③确认为“租赁收入”的“未实现融资收益”部分作纳税调减。
(3)应收融资租赁款发生减值
依据《财政部、国家税务总局关于金融企业*款贷**损失准备金企业所得税税前扣除有关政策的通知》(财税[2015]9号)规定,金融租赁公司对于应收融资租赁款,允许按照*款贷**资产余额的1%提取*款贷**损失准备在税前扣除。准予税前提取*款贷**损失准备金的*款贷**资产范围包括:
(1)*款贷**(含抵押、质押、担保等*款贷**);
(2)银行卡透支、贴现、信用垫款(含银行承兑汇票垫款、信用证垫款、担保垫款等)、进出口押汇、同业拆出、应收融资租赁款等各项具有*款贷**特征的风险资产;
(3)由金融企业转贷并承担对外还款责任的国外*款贷**,包括国际金融组织*款贷**、外国买方信贷、外国政府*款贷**、日本国际协力银行不附条件*款贷**和外国政府混合*款贷**等资产。
纳税调整方法如下:
本年度允许扣除的呆账准备A=本年末允许提取呆账准备的资产余额×税法规定的比例-(上年末已经扣除的呆账准备余额-金融企业符合规定核销条件允许在当期扣除的呆账损失+金融企业收回以前年度已扣除的呆账损失)
本年末实际计提的呆账准备B=年末*款贷**损失准备余额-年初*款贷**损失准备余额
若B>A,应调增应纳税所得额=B-A,并确认递延所得税资产。
若A>B,应首先在前期已调增的应纳税所得额范围内,调减所得,并相应转回递延所得税资产;当递延所得税资产余额为零时,说明企业实际计提数,没有超过税法规定的标准,只能按照计提数扣除,不再调减所得。
按2014版申报表,呆账准备与呆账损失应分别调整,方法如下:
(1)呆账准备纳税调整方法如下:
本年度允许扣除的呆账准备A=本年末允许提取呆账准备的资产余额×税法规定的比例-(截至上年末累计扣除的呆账准备余额+金融企业收回以前年度已扣除的呆账损失)
B=本年度*款贷**损失准备年末提取数或转回数+金融企业收回以前年度已冲销的呆账损失
纳税调整方法:如果B大于A,调增;反之,调减。调减额须以递延所得税资产余额至零为限。
(2)呆账损失纳税调整方法如下:
税法允许扣除的呆账损失M,即金融企业符合规定核销条件允许在当期扣除的呆账损失,与本年度金融企业自行核销的呆账损失N进行比较。
纳税调整方法:如果N大于M,调增;反之,调减。调减额须以递延所得税资产余额至零为限。
(4)租赁期满,假设租赁物归承租人所有
租赁期满,出租人收到的购买款在实际收到时确认计税收入,不再扣除租赁资产的成本和初始直接费用。
依据《企业所得税法实施条例》第五十五条关于“不符合国务院财政、税务主管部门规定的各项资产减值准备、风险准备等准备金支出不得在税前扣除”的规定,未担保余值减值准备不得在税前扣除。
(三)融资性售后回租的特殊规定
《关于融资性售后回租业务中承租方出售资产行为有关税收问题的公告》(国家税务总局公告2010年第13号)指出,根据现行企业所得税法及有关收入确定规定,融资性售后回租业务中,承租人出售资产的行为,不确认为销售收入,对融资性租赁的资产,仍按承租人出售前原账面价值作为计税基础计提折旧。租赁期间,承租人支付的属于融资利息的部分,作为企业财务费用在税前扣除。
