

近年来,人们的环保意识越来越强烈,国家出台了一些大力发展新能源汽车的政策,因此新能源汽车逐渐成为了未来汽车发展的导向与目标。有研究表明,新能源汽车产销量创历史新高,2021年10月的零售渗透率达18.8%。
一个叫智谷新能源集团的公司,建立了一个新能源汽车产业园,专门给想购入新能源汽车的人免费开。其代理称,只需要交5万元押金,每个月缴纳500元运营管理费和500元电卡,就可以免费开走一辆新能源汽车,该车可以免费开3年,3年后可以过户或者退还。
其代理称,该公司采用线上与线下结合的方式,线上有新能源绿豆之家,线下发展了多种新能源汽车的交易、加盟方式。智谷集团以新能源传播大使为切入点,以中电智谷为服务网点,以绿维汽修为落脚点,业务覆盖整个新能源产业。
真正让智谷新能源火起来的是其采用的七级代理计酬的模式。智谷新能源的代理代理们不停地“拉人头”,发展新人做代理,这些代理称其具有多个优点,即:零加盟费、无需经验、即可上手、总部支持、全面帮扶、无投资压力、无投资风险,并且还具有8大收益:卖车收益、租车收益、新能源汽修招生收益、闲租平台收益、智能控车硬件收益、网约车平台收益、集团旗下项目推荐收益、股权收益。代理宣传“新能源、新生活、新营销”“创造开车赚钱新模式”“让新能源汽车成为一个赚钱工具”“让新能源汽车成为一个沟通工具”“让新能源汽车变成你的生活超市”“买车不花钱,开车还赚钱”“无套路低风险,和你共同发展当地新能源”。智谷新能源具有发明专利,而且做好了还有数万元收益。
在这些代理的宣传下,很多想要赚钱、免费开车的人选择相信,花费5000元成为传播大使。那么智谷新能源真的可以免费开车、甚至获得多重收益吗?


来源:智谷新能源汽车代理分享

公司背景,智谷新能源


来源:企查查
智谷新能源汽车的运营企业是山东智谷新能源集团有限公司,这家公司成立于2020年11月3日,法定代表人为徐鹏鹏,监事韩振贞,注册资本为1000万元,企业地址位于山东省济南市天桥区,所属行业为批发业,主要经营新能源汽车销售,值得注意的是,该企业的经营范围(含业务范围)曾在2021年11月5日发生变更,该企业在2021年10月9日撤出对智谷创新新能源科技(山东)有限公司的对外投资。

来源:企查查
经查,智谷创新新能源科技(山东)有限公司成立于2021年3月18日,法定代表人为许化楠,监事李世通,注册资本为1亿元,企业地址位于山东省济南市莱芜区,所属行业是批发业,经营项目是电力行业高效节能技术研发;电动汽车充电基础设施运营等。


来源:智谷集团创始人滕一顺(图中白衬衣)

来源:企查查
有媒体在2021年8月12日曾报道智谷集团董事长滕一顺与乐别拼团签订战略合作,由此可知,滕一顺是智谷新能源汽车的创始人。他曾出席智谷新能源汽车全国布局淮坊站、张家口站答谢会,并且在会上激情演讲,会后新客户、老代理纷纷交钱抢占本区域的代理合伙人。但是在企查查上发现滕一顺本人并没有从事新能源汽车行业。
另外经调查,智谷新能源项目自2021年5月开盘,第一批合伙人签约。2021年7月14日在山东莱芜召开招商峰会,2021年11月20日在青岛召开首发会。智谷新能源的主要模式就是签约全国合伙人,而在智谷新能源的宣传中,可以知道其创始人团队在此之前还曾运营“融易旺”项目,这个项目也是以签约合伙人的方式拉人头做市场。那么现在的智谷新能源项目到底是怎样运作的呢?

新能源汽车免费开、免费送?涉嫌虚假宣传
据介绍,智谷新能源汽车只需要缴纳1万元定车,就可以成为传播大使,有多重福利,不仅可以免费开车,而且还可以边开车边赚钱。那么,所谓的智谷新能源真的可以让传播大使不花一分钱提车,甚至还可以边开边赚钱吗?


来源:智谷新能源招商资料
据了解,成为智谷新能源汽车的传播大使后,具有这些福利:可以获得一万元购车券,三年内可任选车型购买车,还可以获得2190绿豆积分来兑换股票,并且每个区域都配备了相应名额试乘车辆,免费开车,最后还能获得推广奖励,边开边赚钱。其商城即绿豆之家利用每天积分赠送的优势,来增加粘性和活跃度。利用晋升区县级合伙人的机制在区域内实现被动稳增收益。市级股东合伙人可以开设5GMR/VR新能源汽车体验馆。从而形成了线上线下相结合,用点切入,积分链接的基本模式。

来源:智谷新能源代理分享专利证书

来源:中国及多国专利审查信息查询
代理介绍,智谷新能源具有专利,经查,该公司确实有一种新能源汽车充电枪装置。目前该充电桩是否应用了,每个乡镇是否能够安装都不太清楚。
《广告法》第四条指出:“广告不得含有虚假或者引人误解的内容,不得欺骗、误导消费者”;各种报道、广告的出现,以他人名义证实这是一个发大财的有效途径。任何广告都应有真实有效且合法,不得假借他人名义确保或暗示智谷新能源能够免费开车,误导消费者图方便而耽误其赚钱。凡是夸大功能、虚假宣传或者其他容易给消费者造成误导的,违反相关法律法规,或涉嫌虚假宣传。
对于在朋友圈、微信公众号、抖音、小红书等公众平台发布不实信息、夸大宣传吸引消费者的行为。部分微商、新零售、抖音新电商从业者长期在微信朋友圈中发布虚假广告信息,智谷新能源宣传其有专利,利用发明的充电桩来混淆概念,增加可信度,诱导不明真相、辨别能力差的消费者,加入智谷新能源。尤其是一些上了年纪、辨别能力不强、收入不高的人,很有可能因此耽误最佳赚钱期,从而给消费者带来财产损失,或者无法挽回的伤害,具有严重的社会危害性,依法应当给予赔礼道歉、补偿损失等处罚。
七级代理,涉嫌违法违规
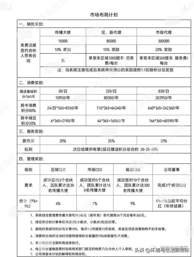
从代理商处得知,智谷新能源采取的是七级分销的销售模式,前三个级别分别是传播大使、区、县代理、市级代理,并且在三级代理之上还设有4个管理级别,分别是:区域CEO、市级CEO、省级CEO、公司董事。

来源:智谷新能源招商资料
成为智谷新能源的代理的方式是花钱成为管理团队的方式主要是签约合伙人,具体的方式见下文。
成为传播大使需要缴纳10000元。成为区、县代理需要缴纳8000元。成为市级代理需要缴纳300000元。由此可见成为代理的方式是交钱。成为区域CEO需要签约3个合伙人并且团队累计有30名传播大使。成为市级CEO需要签约5个合伙人并且团队累计有150名传播大使。成为省级CEO需要签约10个合伙人并且团队累计有300名传播大使。成为公司董事需要有3个直属省级CEO。
智谷新能源针对不同等级的代理设有多种奖励,分别有以下几种:

来源:无忧店主招商资料
第一个奖励是销售奖励,不是管理团队的代理可以获得免费注册签约劳务合同,具体的是:传播大使可获得销售的10%的奖励,区、县代理可以享受本区域每台车的提车服务费1000,还可以获得15%的奖励,市级代理可以享受本区域没台车的提车服务费500,还可以获得20%的奖励。
第二个奖励是加盟福利,这个奖励也是除管理团队外其它团队可以获得的奖励,具体内容:传播大使每年赠送10950积分,包含消费积分8760分和绿豆积分2190分,区、县代理每年赠送80300积分,包含消费积分64240分和绿豆积分16060分,市级代理每年赠送302950积分,包含消费积分242360分和绿豆积分60590分。
第三个奖励是服务奖励,仍然是前3个级别的代理可以获得的奖励,具体奖励是:传播大使有蹭送积分总合20%的奖励,区、县代理有赠送积分总合25%的奖励,市级代理有赠送积分总合30%的奖励。
第四个奖励是管理奖励,这是管理级别的代理额外获得的奖励,具体内容是:区域CEO合计奖励4%,市级CEO合计奖励7%,省级CEO合计奖励9%,公司董事合计奖励9%和年终结算1%的加权分红。
《刑法》第二百二十四条相关规定:“组织、领导以推销商品、提供服务等经营活动为名,要求参加者以缴纳费用或者购买商品、服务等方式获得加入资格,并按照一定顺序组成层级,直接或者间接以发展人员的数量作为计酬或者返利依据,引诱、胁迫参加者继续发展他人参加,骗取财物,扰乱经济社会秩序的传销活动的,处五年以下有期徒刑或者拘役,并处罚金;情节严重的,处五年以上有期徒刑,并处罚金。”
根据《禁止传销条例》第七条规定,下列行为,属于传销行为:
(一)组织者或者经营者通过发展人员,要求被发展人员发展其他人员加入,对发展的人员以其直接或者间接滚动发展的人员数量为依据计算和给付报酬(包括物质奖励和其他经济利益,下同),牟取非法利益的;
(二)组织者或者经营者通过发展人员,要求被发展人员交纳费用或者以认购商品等方式变相交纳费用,取得加入或者发展其他人员加入的资格,牟取非法利益的;
(三)组织者或者经营者通过发展人员,要求被发展人员发展其他人员加入,形成上下线关系,并以下线的销售业绩为依据计算和给付上线报酬,牟取非法利益的。
智谷新能源的新零售模式,看似是一个赚钱的新商机,通过销售新能源汽车、增加其交易额来获得收益,实则是引诱消费者缴纳金额来获得代理的资格。晋级条件中的对邀请合伙人的要求,暴露了是以拉人头的方式,来建立多层次团队的本质。鼓励代理“拉人头”,组成不同的层级,以直接或者间接的方式把增加团队人数当做计酬返利分红的依据,涉嫌违法违规。根据《禁止传销条例》,智谷新能源靠拉人头来升级的行为实际上是传销。
后 记
智谷新能源不仅误导消费者,将充电桩专利与各种对社会有利的方式混在一起,误导消费者以为这是一个商机,抓紧交钱上车,还采取了七级分销的模式,以“门槛费”“拉人头”的方式发展团队并以等级的形式计酬,涉嫌传销,诱导代理努力“拉人头”来升级获得更大的利益,涉嫌违法违规,提醒广大消费者们擦亮双眼,不要为了省一时的小钱,而丢了今后的大钱。
微商电商调研再次提醒,世上没有天上掉馅饼的好事,凡是遇到“馅饼”,先调查清楚,避免“馅饼”变陷阱。打着“响应政府号召,提倡节能减排”的旗号,来宣传简简单单就赚钱的好事,千万要擦亮眼睛,陷饼后面可能跟着陷阱。如果遇到以“拉人头”的方式计算酬劳的组织,要先调查清楚,切勿轻信他人。(转自微商电商调研平台)