

总是“ 听到身边朋友埋怨养孩子多费钱 ”
我一脸不相信养个小孩能花多少钱呢?这些女人真是做作又矫情,随便养养就好了呀。
我一个做会计的小姐妹(哦忘了说,她娃3周半了)说了三个字:

(然后就有了这扬扬洒洒滔滔不绝的以下)
她说:才百万? EXM??
我今天就来好好给你算算
就这么说吧其他支出算在外就养大一个孩子(注意我的字眼是“一个”)
直到他踏上社会有属于自己的收入之前
投入大概是300w,如果我不去攀比(虽然不太可能)
把费用省去三分之一,那么我就可以买接近80只香奶奶

这个300w真的不是在夸张,宝宝出生后我也是秉承能省就省的原则
一直努力坚持母乳.........(并不只是为了健康,因为奶粉实在太贵...........)
平均一个月2罐,1年就是127 52块,孩子还没出生呢我又预算失去了一个双G

孩子刚坠地身边那些只会随波逐流的新晋麻麻
就开始*脑洗**推车和安全座椅的必要性
没办法啊,谁让我也随波逐流呢,推车推出去宝宝要安全
更重要的是拉风啊,随便那么一拉风那不都是钞票嘛
其他你都无需知道,看下面红色的阿拉伯数字就好


如果你的虚荣心实在太作祟,那就来一台推车中的法拉利
英国小王子小公举同款哦

这个推车吧,0-3个月适合高景观躺着的
3个月-1岁适合高景观坐着的
1岁以后则适合轻便易收合的,所以买2个那是正常的
然而带宝宝出门必需考虑的安全座椅,那就更得讲究了。
它分为0-1岁的、1-4岁的、4-13\14岁的,那就省点钱4岁以后就不坐了

看推车+安全座椅,我这至少又不见了一只“酒神”,还是皮的!!

我以为花钱到此结束了......然鹅
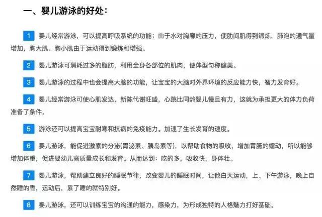
有一天,我带着宝宝去闲逛,路过一家游泳馆,我只是出于好奇推开了门,也只是出于好奇让他游游看,游泳的时候我抬头看了一眼宣传广告:

游!泳!治!百!病!好!哇!啦!!!“游泳卡也就几千块啦,
并没有很贵,一个LV零钱包而已(这还得是代购价)

有那么个高大上的朋友在香港知名保险业上班
好不容易回来一次总要见个面吃个饭吧
席间各种安利宝宝教育险和重疾险的益处
说宝宝越早买获得福利就越多
我这人讲义气的同时还耳根软
觉得这险那险也挺好,还是有偿投资
那好吧,买吧买吧!
就算自己不吃不喝也要让孩子日后生活有保障
(告诉我,典型中国式的家长不止我一个!)

香港保险怎么买的呢?So easy,美元结算!
朋友说了,一般家庭一个险种都是买个1w美金一年
交个5年10年的,那我当然是交5年。
我掐指一算,1w美金那就是7w人民币
不!不行!这个数我每年还会损失两个LV
在我软磨硬泡下,朋友说破例给我买个5000美金的
娘啊!那也是一年3w5!!一只LV小盒子交出去了!

艰难撑着到了小朋友过了2周岁,这下真的是时候去上幼儿园了。
随便咨询了家附近的公立,一学年是5- 6000大洋。

私立的一学年是8000-1w大洋

国际性质的一学年2-10w不等


有一条真理请刺进皮肤般铭记:“小孩的衣服永远比大人贵,不贵的穿了不放心 ”
这时候朋友圈的伟大就显示出来了。
它告诉我Gucci和Burberry的童装上新了,我默默点开了官网……




然后……又默默关上了……
售价我真的没脸截图,反正也就几个LV小挎包不背也无(xiang)妨(yao)






要命的是,身边朋友又说了“孩子这么小,你不能就这么霸占他玩的时间”
“你这是失败的父母!不如周末我们两家来个迪斯尼亲子游吧! ”
那当然是极好的啊,带着孩子最起码住的地方要好点吧


好吧,我“笑”着奉上了一个时髦的腰包。

作为大人我们心中期许着:时间过得快点吧, 好让孩子快快长大。
作为一个女人,真的都会幻想着自己该有的样子

可,天意往往会让我们成为这个样子

听完会计小姐妹的分(luo)享(suo)
我只想说:女同胞们,千万不要屈服命运啊!
人生已经很艰难,真的不要有事没事去瞎攀比。
更不要莫名其妙起不该有的虚荣心,不然人生会更……艰难!!
更重要的是:这样真的会失去N+N个 Chanel , LV 和 Gucci 啊!

