文/住浙网 艾维
4月29日的重磅会议开了近半月,各地楼市调控放松此起彼伏。
楼市宽松已经从三四线城市,扩延到强二线城市,或者说新一线城市,比如说像苏州、成都、西安、武汉等这些千万级人口城市,近日长春、长沙、石家庄等省会城市也加入“宽松大军”。
好房研究院不完全统计,五月头9天全国有18个城市出台楼市宽松政策,自4月29日会议提出“支持各地从实际出发完善房地产政策”后,已有22个城市在“因城施策”上有所动作。
说明房地产仍是中国经济的稳定器、压舱石,必须得稳住。
PART 1
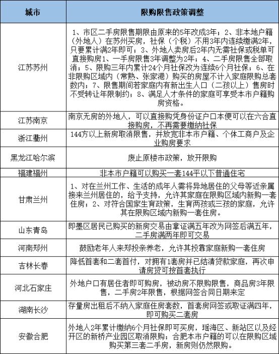
5月9日,苏州迎来今年首场土拍,还发生了一件大事。此前在市场上疯传的苏州调控放松政策,迎来了官宣。主要内容包括:
①、一手房限售3年调整为2年;
②、二手房限售全部取消;
③、限购三年内累计24个月社保改为连续6个月社保;
④、在非限购区域内(常熟、张家港)购买的房屋不计入家庭限购总套数内;
⑤、限售期间若家庭内有新出生人口(二孩以上)售房时不受转让年限制约;
⑥、满足人才条件的家庭可享受本市户籍购房资格。
值得注意的是,这是继4月份放宽后,苏州再一次出台楼市新政,力度更大、幅度更广。虽然增加了市场流动性,但从首批地的表现来看,热度还没有传导到土拍端。
今年来各地限购限售政策调整情况

在众多“因城施策”中,长沙的做法有点意思。
近日,当地出台了《关于推进长沙市租赁住房多主体供给多渠道保障盘活存量房的试点实施方案》(以下简称“方案”),采用打通新房、二手房、租赁住房市场“通道”,开展盘活存量房供作租赁住房试点。《方案》施行之前已网签备案并交房、已办理不动产登记的房屋,盘活供作租赁住房(租赁运营年限不低于10年)后,不纳入家庭住房套数计算。据悉,长沙力争到2025年筹集到不少于15万套租赁房。
要给长沙的这个创新点个赞:既筹集到了租赁房源,又“凭空”增加了15万张房票,增加了新房市场的购买力。一举两得哈。

长沙
其它城市的做法大同小异:
长春、梅州、河北燕郊、连云港均发布或执行了稳地产新政,均降低了购房首付比例。其中,长春、梅州是对首次申请公积金个人住房*款贷**的,最低首付为两成;燕郊悄悄地将首套房首付比例降至2成,连云港同样首付比例降至2成。
此外,无锡还将二手房增值税免征年限由5年改为2年。湖南岳阳出台多项措施稳楼市:契税优惠、购房补贴,土地出让金分期。
接下来,预计以宽松为基调的“因城施策”会是常态,刺激作用多少会有一些,但并非每个城市都灵。
现在的形势是: 救市很迫切,炒作不可以!
PART 2
杭州呢?
相比其它城市的动作,杭州整体上比较安静,一方面是新房市场的热度还在,第一批土地拍得也不错,似乎没有必要出宽松政策;另一方面,亚运会没有改期之前,多少有“端着”“稳住”的想法。
目前,主要动作是富阳、大江东的F类人才取消限消,属于“差异化购房”的范畴,且只做不说,产生的“剧场效应”有限。从富阳一些售楼处现场的反馈,似乎刚需、改善对这个力度并不领情。

富阳有项目打出“买房送车”
我们周边的城市都在放宽松,政策一个比一个吸引人,再不动,“热钱”类型的购买力要被“虹吸”走了。
去年下半年以来,杭州二手房步入下行通道,行情一天比一天凉,今年“金三银四”飞了,红五月也不见踪影。量价齐降,二手房的挂牌量居高不下,在这样的情形下,有必要未雨绸缪,居安思危。别的城市先行尝试:降首付、“五改二”,可以有;长沙的“房子租出不计入房票”,也是一个挺好的方向。
PART 3
央行一季度金融市场运行报告显示,居民*款贷**中短期*款贷**增加值同比下滑较大,说明居民借钱的“胆子”不够大,对明天的还贷能力信心不足。

一方面是受经济形势和疫情影响,居民真实消费意愿下滑,另一方面,在没有了去年房地产市场量价同步上涨带来的财富升值效应,大量的个人短贷意愿正在“去房产化”。
这和楼市的整体表现、居民购房心态相吻合。各地的松绑和数据背后的现实是因果关系,互相交织,互为因果。
接下来,各地还会陆续出台刺激性政策,但要让房地产政策刺激转化为购买力,光靠“剃头挑子一头热”是不够的。譬如,货币政策工具箱可以打开得更大一些,A股表现更给力些,大厂留得住人才,这样年轻人才敢为明天花钱、借钱呗。