前几天,有香港网友上传了一些照片,让人看了心里很不是滋味:

图片中,一群头戴旅行团小红帽的内地旅游团,一字排开,或站或蹲,在土瓜湾某行人路上吃盒饭。
根据香港媒体报道,这个团的餐标本来是每人每天80元港币,结果却被换成了30元的“两餸饭”
就在香港和内地网友怀疑游客被人“卖猪仔”,抨击旅行社赚“黑心钱”时,又一组图片曝出,更令人心酸:
还是来自内地的旅行团,居然是集体聚集在浅水湾公厕附近吃泡面。

这些照片不仅让内地网友愤慨,也让香港网友“炸”了,有人戏称“原来两餸饭已经是VIP团”,也有人觉得这些内地游客不仅在路边吃饭不卫生,而且形象太难看。
不过,也有香港网友表示理解 “香港食野 (吃东西) 不好食又贵,留返钱来买野 (买东西) 好过”。
不管怎么说,内地游客来香港,无论是旅游还是购物,都是在拉动香港经济,可就让他们吃这么寒酸的食物,甚至连坐下来吃饭的地方都没有,是不是有些太过了?
消息曝光后,涉事香港旅行社也觉得很委屈,表示这个“低价团”,人均团费仅为300元人民币,实在是毫无利润可赚。
香港旅行社肯做赔本买卖,原因自然还是“羊毛出在羊身上”。
因为来自内地的“低价团”虽说团费便宜,但不代表没有购买力。
内地赴港的“低价团”始于香港开放“自由行”前,有些旅行社甚至打出了“零团费”的旗号。
团费便宜是因为香港商户出车旅补贴,吸引内地游客前来购物;旅行社是靠游客购物的佣金来维持成本。因此,“低价团”也俗称为“购物团”。
这类“低价团”的套路都差不多,整个行程没几个景点,大部分时间都在各种店里购物。
不过,这种所谓“低价团”也不是人人都可以参加,还有年龄和省份的限制。
内地某些旅行社组团时就要求团员年龄必须是28岁以上、55岁以下,因为这个年龄段人群具有一定经济基础,消费能力是考虑游客能否入团的唯一标准。

不仅如此,由于担心某些南方省份居民在香港有亲戚,怕他们跟团来香港后不仅不消费,还可能*团脱**,这些地方的人往往报团旅游时,很容易就被拒绝。
既然是“亏本”带团来香港,旅行社自然不会轻易放过游客,在这类“购物团”中往往有传说中的“影子团友”身影。
一般来说,“低价团”内部是由一名领队和香港两名导游构成,其中导游负责观光和安排食宿,另一个导游就是“刀客”,也就是“影子团友”。

他们一个在明,一个在暗,主要职责就是诱导或强制游客消费。事实上,很多“影子团友”并非导游,他们几乎都是专业“商场黄牛”,想尽办法了解团内游客的经济情况,在整个旅行过程中不断怂恿游客购物。

过去总能听到内地旅行团由于不购物或消费不给力,被关在购物场所或不给饭吃的“宰客”新闻;还有某些内地游客因与商家发生纠纷,被“不明人士”殴打等事件,也多是这类“影子团友”串通导游所为。

2015年10月,一位因购物纠纷被打伤昏迷的内地男游客被送院救治,次日上午身亡。

这是因为旅行社和导游从团费上赚不到钱,但能从游客购物中赚取不菲的费用。

通常在这类以购物为主的“低价团”中,旅行社可从购物点拿到游客购买商品价50%的回扣,导游则能拿到10%。

也不能让香港旅行社“背黑锅”,这些强迫以及诱骗内地游客购物的旅行社和“影子团友”,其实不少都是内地旅行社所为,整个线路其实都是他们串通香港合作伙伴设计好的。
因此,某些不良旅行社,最喜欢带游客去购买所谓“黄金珠宝”。游客又往往被“香港黄金便宜”“香港买不到假货”等言辞所骗,往往一冲动就上了当。

2018年,一个内地平均团费不到1000元的“低价团”,在香港某金铺购买了300多万的金银饰品。他们回来找人鉴定才发现,全部有成色不足,或以假乱真的问题。
团员们想找旅行社算账,但由于是在香港购买,又没有开具正式发票,在几次三番投诉无果后,只能自认倒霉。
随着香港“自由行”放开,往来香港越来越方便,人们从网络获取的攻略也更丰富,很多内地游客都不愿意跟团,而是结伴来香港旅游。
“低价团”虽说并没有彻底退出市场,但早年香港街头排队吃饭,排队上厕所的“盛况”早已不再。
既然香港已经通关,为何又出现了这么多“低价团”呢?
“低价团”背后是依然低迷的香港旅游业
疫情虽说已经结束,香港旅游业正逐渐恢复生机,但由于疫情带来的震荡尚未彻底结束,内地来港游客人数还未恢复到以往数量。
根据香港旅游业发布的数据,目前港澳游市场成团量还不到疫情前的20%。
但是,大批香港和内地旅游社是通过提前和酒店预订大量协议价房间,才拿到最优的价格,如果没有足量的客人,旅行社就要承担更多风险,成本也自然水涨船高。
为了冲业绩,也为了刺激市场,旅行社只能再次祭出“低价”“零团费”手段,吸引内地游客来香港旅游,低调许久的“低价团”才得以“重现江湖”。
而参加这些“低价团”,也几乎都是从没来过香港,也不熟悉网络的老人,只能任人摆布。

可能有熟悉香港的人会好奇,以往内地旅游团都是被带到尖沙咀、铜锣湾、旺角等繁华商业街区参观,怎么会出现在生活区为主的土瓜湾呢?
土瓜湾属于生活区,来来往往的都是附近的居民,也是因为太多游客在此聚集吃饭,连警察都被惊动,赶来维持秩序。
原因很简单,相比热闹的商业街区,这里饭菜价格便宜,才能让人均团费不到1000元港币的旅行团负担起。
土瓜湾崇安街的一家专门做游客生意的酒楼,如今每天能有60多辆旅游大巴、2000多名游客跑到这里吃饭。
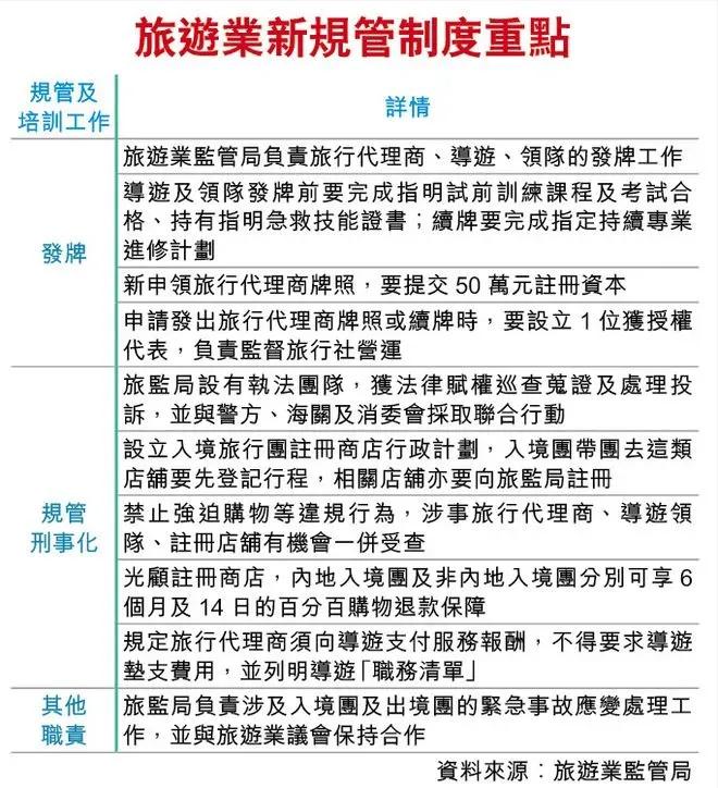
还有个很重要原因,特区政府其实对旅游业很上心。疫情期间,在整合原来管理机构基础上,专门成立了旅游业监管局,就是为了对付那些黑心旅行社。

道理很简单,无论是不是“低价团”,游客玩得开心,买得划算,才会心甘情愿邀请更多亲朋好友来游玩、购物;反之,只会是涸泽而渔,自毁口碑。
根据现在的香港新政策,旅行团只要强制购物就是刑事犯罪。监管局还在旺角、铜锣湾等地设有专门的监督员,旅行社如果被“抓包”,等着负责人的不仅是“吃牢饭”,还有巨额罚款。
香港记者还曾以内地游客身份暗访当地旅行社,询问途中能不能购物,对方一听“买东西”,吓得赶紧摆手,生怕政府派人来查。
同时,特区政府还要求把星光大道、尖沙咀钟楼等著名景点必须加入行程,就是希望能让更多游客了解香港,感受到这座“购物天堂”外的美好景色。
虽说现在香港“宰客”“强制购物”现象有了改善,但如今曝出内地游客“公厕旁边吃泡面”“街边吃两餸饭”等新闻同样是对香港旅游业的抹黑,才被当地媒体广泛报道。

香港旅游业希望真正恢复到疫情前的兴旺景象,必须学会如何尊重和善待内地游客,才能让这颗“东方之珠”展现出真正魅力所在。
希望香港的旅游业能在监管下,早日规范起来,各种旅游乱象不再发生。#香港旅遊##香港#