当买公寓的时候,手上的资金不够,那么,如何才能借助银行有效的买入呢?
小编今天给大家普及下,*款贷**买入业主全款的公寓的全流程和交易中的细节,方便大家真正的理解交易公寓的流程,而不用因为担心,而让自己迟迟不能拥有自己的房子。
*款贷**买入业主全款的公寓具体流程如下:
1.先预算自己可以用来买入房子的总价
2.找合适的中介去看房,选房
3.选房以后,跟业主谈价格,付定金
4.定金付完就可以签约合同了(房东,中介,买家)
5.合同签约完毕,等待中介公司提交必要的材料去房管局审核购买的资质。(主要是核查房子是否可以正常交易,以及买家是否拥有买入的资格,对于全款买公寓来说,核心是房东的公寓的事情,不存在购买资格的问题)
6.目前大概是3-7天,最多2周,房管局会根据提交的资料,审核通过以后通知中介,中介负责联系双方来交易中心办理资金托管。
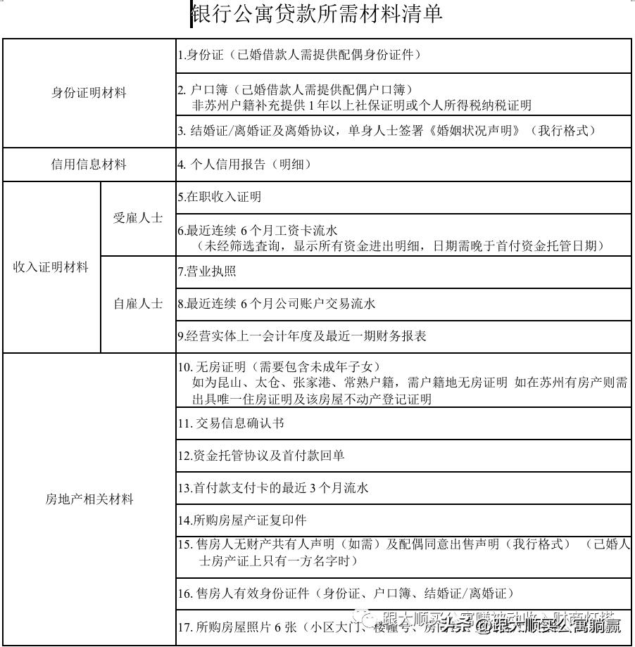
7.资金托管办理完毕以后,买家需要把首付款(扣除定金,尾款和*款贷**金额之后的金额)存入托管银行中,然后去提交银行所需的*款贷**资料。(以下为标准材料,具体的材料以银行要求为准)提交完毕等待银行放款到托管银行卡。
托管银行和*款贷**银行无需一样,一般周期是3-7个工作日,如遇特殊情况2周内即可放款,如若遇到被一家银行拒贷,那么,换一家银行即可。

7.等待银行的资金到达托管账户,然后双方预约后续的过户时间,过户当天,双方按时到达房管局进行交易过户
a、买家要把首付的钱付款到资金监管账户,所以,要提前把钱准备好,并且存入监管账户,并且开通监管账户的大额转账功能。
b、钱款存入房管局的监管账户以后,才能去银行办理*款贷**,提交资料。
最终银行*款贷**资金发放成功,随后才需要到房管局去进行办理缴税过户。缴税后,买家拿到完税证明,和发票,交易完成。
8.交易完成,双方等中介通知,通知以后:
a、房东凭资金托管协议去提取自己的卖房款。一般当天或者第二天就可以提取。
b、买家凭不动产登记受理单 领取自己的房产证。一般当天或者3天内就可以领取,也可以安排邮寄到家。
9.双方到房子里面完成房屋转移:
a 比如 结清水电费
b 比如对接物业交割等细节
c 买家把买房的交房保证金给卖方
10.交易完成
二、关于各个阶段的钱的情况:
a、签约当天要付给房东一定的定金,并且买卖双方要先付款中介费。
b、资金托管当天,客户要付款首付款到资金监管账户给银行,然后去银行办理*款贷**,这个时候房东是拿不到钱的
c、银行批贷以后双方去交税过户,过户交易完成以后,买家的钱会通过银行转账到托管银行卡,然后双方到房屋内交房,交房保证金要双方验房以后当面交付。这个时候房东才拿到全部的房款。
那么,相信你读完这一篇文章,对于*款贷**买入业主全款的公寓也有了自己的认知,再也不担心具体的细节了!如果你身边也有朋友想买公寓,转发给你朋友吧!