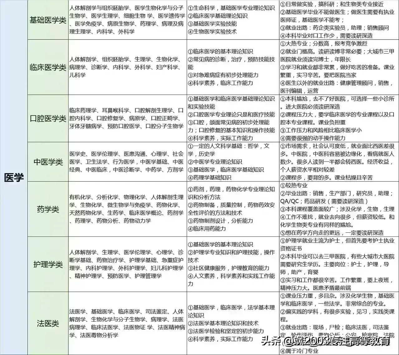
如果你在报志愿时 ,对专业一觉懵逼 ,一问三不知 ,下面的扫盲贴可以看看。其实你可以根据孩子能力特长和职业倾向重点看几个就行 ,其它专业可以无视或者象看肥皂剧一样消磨时光的同时 ,也获得了谈资 ,有了吹牛逼的能力[呲牙][呲牙]









如果还想知道全部本科的740个专业 ,每个专业是授什么学位。可以继续往下看:


如果你在报志愿时 ,对专业一觉懵逼 ,一问三不知 ,下面的扫盲贴可以看看。其实你可以根据孩子能力特长和职业倾向重点看几个就行 ,其它专业可以无视或者象看肥皂剧一样消磨时光的同时 ,也获得了谈资 ,有了吹牛逼的能力[呲牙][呲牙]









如果还想知道全部本科的740个专业 ,每个专业是授什么学位。可以继续往下看:

