
原文标题:2022年全球及中国辅酶Q10(维生素Q)行业现状分析,未来的市场上升空间大「图」
一、辅酶Q10行业概况
辅酶Q10,俗称维生素Q,又称泛醌,是存在于人体所有细胞中的脂溶性抗氧化剂,能激活人体细胞和细胞能量的营养,具有提高人体免疫力、增强抗氧化、延缓衰老和增强人体活力等功能,医学上广泛用于心血管系统疾病,国内外广泛将其用于营养保健品及食品添加剂。
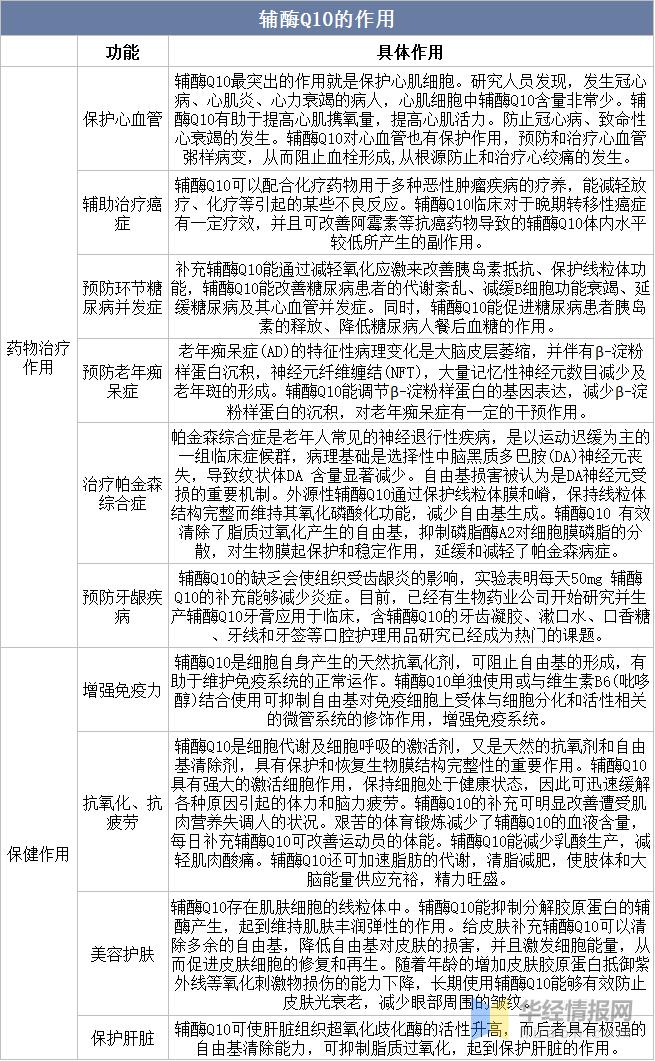
1、作用
起初辅酶Q10主要应用于药品,随着研究的广泛深入,日本在2002年放宽了相应的规定:允许膳食补充剂和护肤产品使用;2004年美国FDA也批准辅酶Q10可以作为保健品使用,从此市场的需求迅速地扩张。我国在2006年也开始允许辅酶Q10应用于保健品。
辅酶Q10的作用

资料来源:芯能辅酶Q10官网,华经产业研究院整理
2、发展历程
我国辅酶Q10产业的发展历经三个阶段:2003-2004年,美国FDA批准Q10用于保健品领域,我国辅酶Q10产业开始起步;2005-2006年发酵法工艺逐渐成熟,合成法企业逐渐淘汰;2007年至今,市场格局逐渐清晰,金达威、神舟生物、新和成和浙江医药等优势企业稳定竞争。
中国辅酶Q10产业发展历程

资料来源:金达威招股说明书,华经产业研究院整理
二、辅酶Q10产业链
辅酶Q10行业产业链上游主要为基础化工原材料行业和农产品行业,中游为辅酶Q10原料生产产商和相关产品加工企业,下游应用场景较为丰富,包括药品、化妆品、保健品和功能性食品等。
辅酶Q10产业链示意图

资料来源:公开资料整理
目前,辅酶Q10行业主要应用于保健品、药品和化妆品等领域。其中,保健品是行业第一大应用领域,2021年的占比达61%,其次是药品领域,占比约19%。
2021年中国辅酶Q10行业消费领域分布情况

资料来源:华经产业研究院整理
三、全球辅酶Q10行业现状
1、市场规模
大量的动物研究及人体实验证实,辅酶Q10可以有效降低肌肉损伤及发炎反应,同时能减缓运动后细胞激素的增加,提高抗氧化能力,具有提升运动表现的效果。因此,辅酶Q10深受广大专业运动员和健身爱好者的喜爱。近年来全球辅酶Q10市场规模不断扩张,2021年达到4.92亿美元,同比增长37.43%。
2014-2021年全球辅酶Q10市场规模及增速

资料来源:华经产业研究院整理
2、地区分布
北美已成为全球最大的辅酶Q10需求市场。此外,辅酶Q10的市场需求还有一部分主要来自亚洲、欧洲等市场。
全球辅酶Q10行业市场结构

资料来源:公开资料整理
四、中国辅酶Q10行业现状
1、市场规模
近年来,中国银发经济市场规模持续上升,伴随着消费者消费观念的升级,全新的健康理念正在产生,调节三高品类行业将迎来重大利好。在此背景下,三高品类领域细分赛道颇受瞩目,辅酶Q10成为了深受消费者的青睐的热门产品,行业市场规模不断增长。数据显示,我国辅酶Q10市场规模从2014年的1.07亿元提升至2021年的4.26亿元,期间年均复合增速为21.82%。
2014-2021年中国辅酶Q10市场规模及增速

资料来源:华经产业研究院整理
2、区域分布
下游医药、保健品、化妆品制造企业的区域布局影响我国辅酶Q10市场分布,目前,我国辅酶Q10行业主要分布于华东、中南以及华北地区,2021年的市场规模占比分别为35.16%、27.87%、17.96%。
2021年中国辅酶Q10行业市场规模区域分布

资料来源:华经产业研究院整理
3、产能
国内辅酶Q10生产厂家主要有金达威、浙江医药、新和成、神舟生物等企业。2014年我国辅酶Q10行业产能约1206吨,到2021年行业产能达到1979吨。
2014-2021年中国辅酶Q10行业产能变化趋势图

资料来源:华经产业研究院整理
4、产量及需求量
近年来由于国内消费者对于辅酶Q10的重要性的认可程度进一步提高,辅酶Q10产量及需求量也越来越大。数据显示,2021年我国辅酶Q10行业产量达1322吨,同比增长34.18%;需求量约212.7吨,同比增长25.14%。
2014-2021年中国辅酶Q10行业产量及需求量情况

资料来源:华经产业研究院整理
5、进出口情况
经过多年发展,我国已成为全球辅酶Q10行业生产和出口大国,出口量远大于进口量,是典型的外向型产业。据海关总署最新数据显示,2022年1-10月,我国辅酶Q10出口量为944.8吨,而进口量仅7.2吨。
2014-2022年10月中国辅酶Q10行业进出口数量情况

资料来源:中国海关,华经产业研究院整理
2021年,我国辅酶Q10主要出口到美国、加拿大、德国、澳大利亚等地。其中,美国是第一大出口市场,占比达60.17%。其次是加拿大、德国、澳大利亚,分别占比6.89%、5.98%和4.87%。
2021年中国辅酶Q10出口主要目的地分布

资料来源:中国海关,华经产业研究院整理
6、价格
2014年以来,我国辅酶Q10产品市场销售均价呈现出波动变化趋势,2021年行业均价增长到200.29万元/吨。
2014-2021年中国辅酶Q10市场均价走势图

资料来源:华经产业研究院整理
五、辅酶Q10行业竞争格局
我国辅酶Q10行业竞争格局稳定,市场集中度较高。数据显示,2021年,金达威的辅酶Q10产量规模达占比达29.43%,占据优势地位。
2021年中国辅酶Q10行业主要企业产量占比

资料来源:华经产业研究院整理
六、辅酶Q10行业前景
2021年,是“十四五规划”的开局之年,是健康产业发展的新征程。近年来,国家相继发布《“十四五”国家老龄事业发展和养老服务体系规划》《“健康中国2030”规划纲要》《关于实施健康中国行动的意见》《健康中国行动(2019-2030年)》《中国食物与营养发展纲要(2021-2035年)》等文件,部署实施健康中国战略,不断加大对大健康产业的扶持力度。相关政策不断促进行业向积极的方向发展。
随着“大健康”理念的兴起、全国居民人均可支配收入的增加、消费升级和人口老龄化,叠加新冠疫情反复持续,不断改变和深化国人的健康观念,由此衍生出巨大的健康市场需求,营养保健食品行业前景和细分领域未来增长空间可期。同时,膳食营养补充剂作为营养保健食品行业的细分行业,在国内起步较晚,居民使用膳食营养补充剂的意识和习惯尚未完全建立,产品的普及率和人均消费远低于发达国家水平,辅酶Q10行业未来的市场上升空间巨大。
原文标题:2022年全球及中国辅酶Q10(维生素Q)行业现状分析,未来的市场上升空间大「图」
华经产业研究院对中国辅酶Q10行业发展现状、行业上下游产业链、竞争格局及重点企业等进行了深入剖析,最大限度地降低企业投资风险与经营成本,提高企业竞争力;并运用多种数据分析技术,对行业发展趋势进行预测,以便企业能及时抢占市场先机;更多详细内容,请关注华经产业研究院出版的《2023-2028年中国辅酶Q10行业市场深度分析及投资潜力预测报告》。