2019年,随着日本黄金发展时期的到来,赴日游客也越来越多。而就在近些日子,小编的朋友圈就被日本国驻华大使馆发布的一个通知给刷屏了。
携带肉制品入境将面临处罚!
前往日本的旅客必读!

放在以前,携带肉制品入境日本,被查获最严重的情况也就是肉制品被全部没收,当事人并没有受到处罚。

而如今,携带生肉、香肠、热狗等肉制品均无法入境日本,一旦发现将被处三年以下有期徒刑或一百万日元以下罚金。
日本的机场及港口已加强对旅客随身行李的检查,每个机场都配有检疫狗,负责检查旅客是狗携带肉类制品。

请记住这只狗,它是检疫站的王牌选手,今年6岁,执勤3年,共查获4500件以上的问题行李。
别看它们这么可爱,一旦被它盯上了,那就不走运了。
据悉有人从国内来日本,带了半只鸭肉就被罚了25万日元。所以不管是来日本旅游的还是留学的,不要抱侥幸心理,每个国家都有自己的规则,来到日本就应该遵守日本的规则。
除了此次严加监控的肉制品无法携带入境外,以下物品也是严禁携带入境日本的:
X-禁止携带入境的物品:
- *麻大**、*片鸦**等*品毒**,吸毒用具
- 枪支、*药弹**及其零部件,爆炸物品、*药火**、化学*器武**的原材料
- 硬币、纸币、有价证券的伪造制品
- 带有色情内容的杂志、录像带、光盘等
- 假冒、伪造、盗版等侵害知识产权的物品
X-限制携带入境的物品:
- 将动物(包括火腿、香肠等肉制食品)和植物(包括水果、种子、蔬菜等)带入日本时,(在海关检查前)需要在动物、植物检疫服务台出示所规定的证明书并进行检查。有的物品属于禁止进口或者需要许可证。
- 携带猎枪、日本刀或剑类物品,需出示公安部门证书。
- 根据《华盛顿条约》,禁止携带某些保护动物制品(鳄鱼、象牙等)、加工品、动物、植物出入境。
- 非个人使用的某些医药品、保健品、化妆品,超出一定限量,则需办理日本卫生部进口手续。限量例:医药品(2个月用量)、 医生指定药品(1个月用量)化妆品、美容保健品每种24个。
- 逃避申报,会受到海关处罚。
另外,日本海关规定个人携带入境的物品是有一定的限量:

除了以上强调的严控旅客携带肉制品入境日本外,另外,回程的旅客们也要注意了,不然会面临严重后果。
2019年,日本国土交通省公布2019年手提行李与托运行李最新限制。

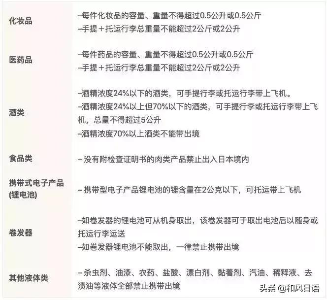
旅客出入境日本时,携带的液体状及喷雾状化妆品、药妆品总量 不得超过 2 公升或 2 公斤 。
酒类、食品、锂电池、其他液体类产品等共20种类别都设有携带上限。

日本海关对各类产品的限重

化妆品、药妆、喷雾产品合并总重量不能超过 2ℓ 或 2kg。
日本国土交通省在行李限制公告写明,化妆品、医药品、喷雾瓶的可携带重总量是合并计算,旅客携带的手提行李和托运行李,不可以带总重量超过2公升或2公斤的药妆。此限制主要针对液体和喷雾产品,如果旅客购买粉饼、眼影、唇膏、眼线笔、药丸、冲剂颗粒等商品则不在此限,旅客可以继续放扫货!

化妆品类产品:
头发喷雾、养发剂、染发剂、漂剂等/化妆水、洗面乳、防晒产品/刮胡水/指甲油、去光水、艺术指甲用品)/入浴剂、护肤油/漱口水/香水、古龙水/止汗剂/清凉喷雾/芳香、除臭、除菌、衣物使用等喷雾/家庭用清洁剂/隐形眼镜清洁液、假牙清洁液、假发清洗液、眼镜清洁液等
医药品类产品:
消炎镇痛液状或喷雾产品、蚊虫咬伤液状或喷雾外用药品、驱蚊液状或喷雾产品、杀菌消毒液状或喷雾产品
其他化妆品与医药品以外喷雾产品:
不含有易燃气体或毒性气体的喷雾产品(含氯、有混合危险的除菌剂或漂白剂、包装上列有「塩素系」「混ぜるな危険」的液体或喷雾,一律不能寄舱或随身带上机)
禁止不能取出锂电池的卷发器出境。
想在日本购买卷发器或电发捧的旅客要留意,根据日本民航局的新规定,如卷发器的锂电池不可从机身取出,该卷发器不能以任何形式登机,不论是放置于寄舱及随身行李内。

以电源插座以及干电池发电的卷发器则不受上述限制,乘客可携带此类卷发器登机而没有额外的管制。
而以气体操作的卷发器,由于该设备有机会释放烃气,旅客需确保设备中的发热部分完全地被覆盖方可放置它于寄舱或随身行李内。
锂电池重量超过2克的电子产品禁止上机。
新行李规定要求锂电池重量超过2克的电子产品内不能寄舱或随身带上机。锂电池重量少于2克的电子产品可以寄舱或手提行李方式出境,但寄舱时电子产品必须关机,不可以使用睡眠模式,而且要妥善包好放入行李箱。

建议不要携带肉类制品出入境。
建议旅客尽可能不要携带肉类制品出入境,因为日本法律规定,无论是新鲜、冷藏、或加工的肉类产品,在出入境日本时必须先接受日本动物检疫所的检查。没有附检查证明书的肉类产品一律禁止出入日本境内。

无论是新鲜、冷藏、或加工的肉类产品,在出入境日本时都必须先接受日本动物检疫所的检查。
危险物品一律禁止出入境。
根据新指引,易燃或有毒气体等危险物品一律严禁出入境日本;烟花、便携式煮食气体、杀虫水、农药、油漆、漂白水等产品都通通禁止携带;标有「塩素系」或「混ぜるな危険」的除菌剂和漂白剂亦不能登机。如果你在日本旅行时购买了刀类,如日本刀或厨房用刀,则可寄舱带上机。
小伙伴们get到新规定了吗?看来以后是不能愉快地买买买了,毕竟海关面前,人人平等...请大家一定要重视起来鸭!