
周围性面瘫是指发生在面神经核及核以下部位损伤导致的面神经麻痹,致同侧面神经所支配的上、下面部表情肌瘫痪 。 临床表现为睑裂增宽、鼻唇沟及额纹变浅或消失、口角歪斜、鼓腮漏气等,支配味觉及泪腺分泌的纤维受损时,可伴舌前2/3味觉障碍、泪液分泌障碍 。
成人周围性面瘫发病率约每年17/100000-35/100000。周围性面瘫病因众多,以急性起病多见,特发性面瘫最多,其次为亨特综合征(RHS)。在未处理的情况下,绝大部分患者面神经功能可有好转,但预后仍主要取决于具体病因、治疗方案及时机。目前对周围性面瘫的处理仍存在争议,本文依据近年来的研究进展对急性起病的周围性面瘫的接诊、处理进行阐述。
1、病史采集和体格检查
接诊后,首先需鉴别患者是否为周围性面瘫。由于前额肌肉受双侧运动皮质束支配,中枢性面瘫前额通常不受累,可通过嘱皱额、观察额纹是否变浅或消失来进行判断。当脑桥病变损伤面神经核时,患者表现为周围性面瘫。本型常伴临近颅神经麻痹,需与核下型周围性面瘫相鉴别。确诊为周围性面瘫后,应采用House-Brackmann量表、Sunnybrook面部分级系统等进一步评估患者的面神经功能,判断面瘫严重程度,以指导制定治疗方案及随访、疗效评价。
2、周围性面瘫病因鉴别
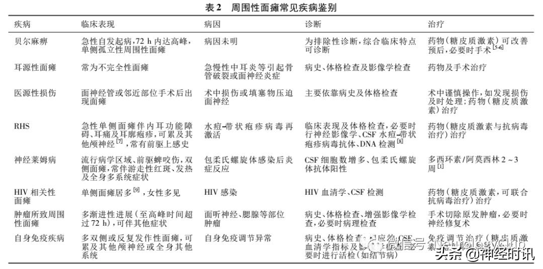
确诊周围性面瘫后,需明确引起面瘫的病因。常见病因见表1。

周围性面瘫常见疾病鉴别见表2。 肿瘤引起的周围性面瘫常有其他伴发症状,如听神经瘤引起的周围性面瘫表现为面瘫伴听力丧失、耳鸣、不稳定步态等。部分表现为贝尔麻痹的患者为莱姆病所致,病史询问应侧重于莱姆病高危因素,如流行病学区域、流行高峰季节、游走性红斑、双侧面瘫、前驱发热史;面瘫也可能是莱姆病的首发表现。 近期有学者报道了仅表现为单侧孤立性周围性面瘫的中央前回梗死,故应对周围性面瘫患者的脑血管事件进行鉴别。另外,Avellis综合征伴脑桥受损、梅罗综合征也可表现为周围性面瘫,需加以鉴别。

3、相关检查
通常根据病史及体格检查可诊断贝尔麻痹,无需实验室检查。但贝尔麻痹容易漏诊、误诊,必要时需完善相关检查除外其他潜在可能,如脑血管事件、Guillain-Barré综合征等。
脑梗死、脑出血可表现为周围性面瘫,有吸烟史、高血压史、糖尿病史等血管危险因素的患者需完善影像学检查。 怀疑莱姆病时,需完善霍洛维茨多发性系统性传染病综合征问卷;≥63分者强烈怀疑莱姆病,>36分者推荐完善双层血清学检查辅助诊断。双侧面瘫或复发性面瘫患者除对莱姆病进行鉴别外,还需要考虑自身免疫性疾病,如Guillain-Barré综合征、结节病、梅罗综合征等。病史、体格检查、特异性抗体检测、相应CSF分析及活检等可辅助明确诊断。
4、治疗
确诊周围性面瘫后,应根据可能的病因给予患者相应的治疗,以获得更好的预后。在病因不能明确的情况下,应考虑仅凭病史及体格检查不能诊断的疾病,如莱姆病、贝尔麻痹等。另外,对重度面瘫患者(House-Brackmann分级为IV级及以上者)应予以重视。临床医生应该对患者进行密切随访,以确保治疗方案适宜。
4.1 贝尔麻痹
4.1.1 糖皮质激素 贝尔麻痹在未予处理的情况下预后较好。但Meta分析显示,与未使用糖皮质激素组相比,糖皮质激素使用组患者的面神经功能更好,痊愈率更高,且联带运动发生率降低。起病3d内给予患者糖皮质激素治疗可提高其面神经功能恢复可能性、缩短恢复时间、减少联带运动及遗留面瘫的严重度,起病3d后使用糖皮质激素能否获益尚不明确。目前相关研究对皮质醇药物的类别及剂量尚无统一意见。美国耳鼻喉头颈外科协会推荐使用泼尼松龙50mg/d、持续10d,或60mg/d、维持5d后逐渐减停;日本面神经研究学会则推荐使用泼尼松龙60mg/d、持续10d。一项单中心回顾性观察研究表明,大剂量糖皮质激素治疗重度面瘫可以提高恢复率,推荐剂量为泼尼松龙120-200mg/d,维持10d。但目前尚无具有规模的随机对照试验研究证实大剂量糖皮质激素的有效性。
对怀孕的贝尔麻痹患者的治疗尚无指南推荐,糖皮质激素使用还存在争议。大量数据表明,孕期使用糖皮质激素不会增加出生缺陷,泼尼松龙及甲泼尼龙对胎儿及新生儿几乎没有影响,但孕妇采用糖皮质激素治疗期间应进行严密监测。
4.1.2 抗病毒治疗 贝尔麻痹患者进行抗病毒治疗能否获益目前尚无定论。研究表明,联合抗病毒及糖皮质激素治疗贝尔麻痹患者获益不显著或无获益,但联合治疗可以使重度面瘫患者获益,因此推荐重度面瘫患者行抗病毒治疗。在面神经功能恢复方面,伐昔洛韦较阿昔洛韦效果更好。
4.2 RHS
对于RHS患者,糖皮质激素和抗病毒联合治疗的疗效已经被公认。目前关于糖皮质激素种类、剂量及使用时间的研究较多,其中Kinishi等研究的痊愈率最高。该研究采用甲泼尼龙,第1d使用500mg,第2-3d使用250mg,其后4d每天使用100mg。目前还有使用右旋糖酐、外周血管扩张剂、维生素B等的相关报道,但目前没有研究对其疗效做出评价。
4.3 神经莱姆病
4.3.1 糖皮质激素 高度怀疑莱姆病的患者不应启动糖皮质激素治疗。一项观察莱姆病性面瘫应用糖皮质激素的研究显示,糖皮质激素对病情有害。因此,临床医生应积极获取被怀疑莱姆病患者的血清学证据,并尽早给予多西环素。当双层血清学检查提示阴性时,再考虑糖皮质激素治疗。
4.3.2 抗生素治疗 对怀疑莱姆病性面瘫患者,初始治疗推荐多西环素。研究表明,多西环素治疗10d即有疗效。由于多西环素的高效性及较好的CNS渗透性,为莱姆病的一线用药。多西环素过敏或耐药患者可采用β内酰胺类抗生素治疗。有临床研究比较了口服多西环素与肠外给药的疗效发现,二者疗效相当,故莱姆病脑膜炎患者也可以口服多西环素进行初始治疗。
4.4 其他病因
对于肿瘤、外伤、部分中耳炎等原因所致的面瘫,应根据病情选择合适的外科干预手段,及时清除病因。对于术后并发面瘫的患者,糖皮质激素可缓解水肿,保守治疗效果不理想的患者可谨慎选择手术减压治疗。自身免疫性疾病所致面瘫的患者可以根据具体情况,进行相应的免疫调节治疗。
4.5 其他辅助治疗
4.5.1 眼部护理 周围性面瘫患者由于眨闭眼及泪腺分泌障碍,有角膜损伤、溃疡的风险。因此,可以在患者觉醒时间给予规律人工泪液点眼,指导患者用手闭眼模拟眨眼,并在夜间休息时采用润滑剂涂抹眼部,并用敷料覆盖患眼。同时,应注意让患者增加水分摄入、保持合适的环境湿度。
4.5.2 中医治疗 近年关于中医治疗周围性面瘫的研究逐渐增多。中药、针灸、埋线、穴位割治对面瘫均有一定的疗效。患者对西药耐受性不佳或有较大不良反应时,可以尝试选择中医治疗。
5、预后
周围性面瘫预后主要和病因有关。整体来说,贝尔麻痹的恢复率最高,其次为RHS、中耳炎等。HIV相关面瘫的预后通常较好,但肿瘤所致面瘫常因发现晚、治疗不及时导致预后较差。部分患者可遗留面肌无力、出现口眼联带运动等,可在面瘫起病的10-14d行面神经电图,判断联带运动发生的可能性。
6、结论
在接诊急性起病的周围性面瘫时,临床医生应根据可能的病因选择适宜的治疗手段,改善患者预后。高度怀疑莱姆病性面瘫者在等待血清学检查结果时,临床医生应给予经验性抗生素治疗。其他病因如外伤或肿瘤所致的面瘫应及时对原发性疾病进行处理。存在血管危险因素的面瘫患者需除外脑血管事件可能。临床医生应对无明确病因的周围性面瘫患者给予糖皮质激素治疗,重度面瘫患者则推荐采用联合抗病毒治疗。