热爱电竞的朋友们注意啦!
电子竞技也可以考级拿证
好消息!好消息!电子竞技也可以考级拿证了。

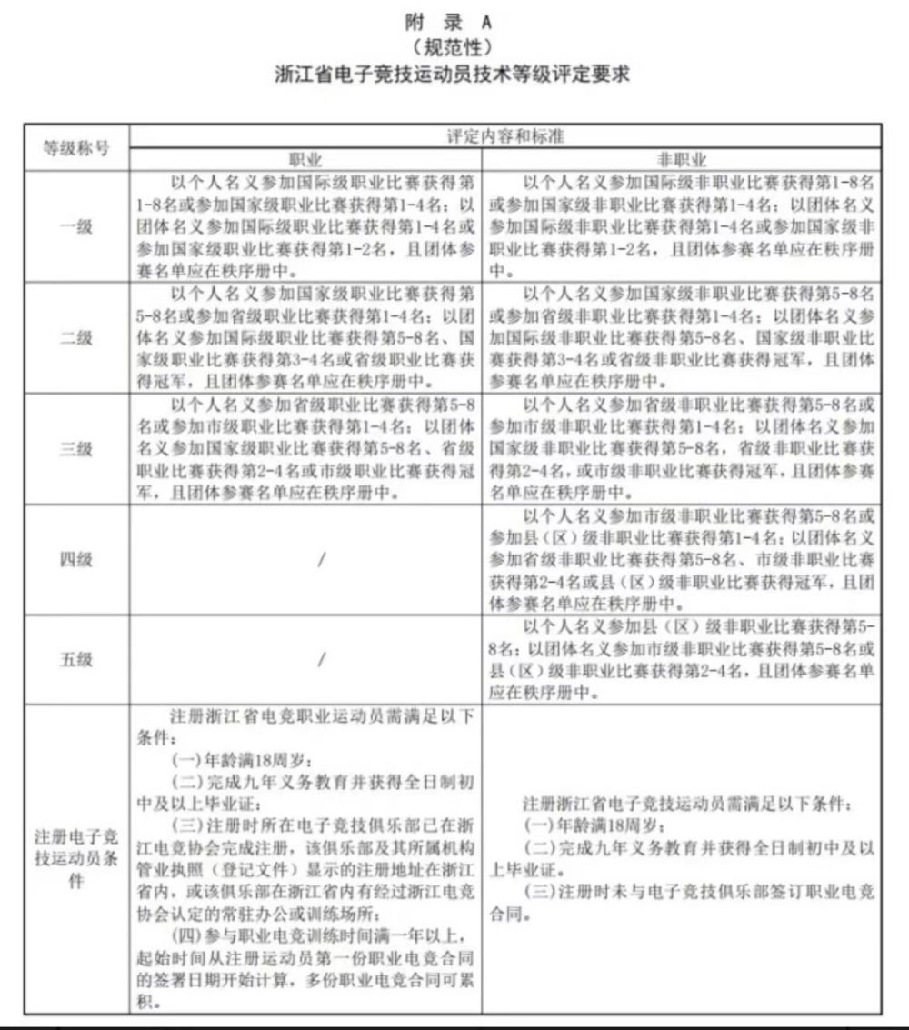
记者从浙江省电子竞技协会获悉,《浙江省电子竞技运动员技术等级评定规范》团体标准经专家评审通过已在全国团体标准信息平台上发布,于4月1日起正式实施。
电子竞技运动员技术等级划分
据悉,浙江省电子竞技运动员技术等级分为职业组和非职业组,职业组为已和俱乐部签订合约的运动员,非职业组就是广大普通玩家。
职业组分为三个级别,非职业组分为五个级别,每个级别对应不同等级的赛事及名次。

电竞选手必须参加已公布赛事名录中的比赛,达到对应成绩、满足相应技能水平要求
才可申请对应的电子竞技运动员技术等级称号。
普通非职业玩家只要参加县(区)级非职业比赛获得前八名,便可申请评定非职业五级技术等级,即最初级的电竞运动员等级称号。
浙江省电竞协会常务副会长金考生介绍,该等级证书由浙江省体育局颁发,与传统运动等级证书无异。但值得注意的是要满足注册电子竞技运动员条件,必须年满18周岁,完成九年义务教育,并获得全日制初中及以上毕业证。
电子竞技成为正式比赛项目
近年来,电子竞技已成为发展迅速的新兴产业。早在2003年国家体育总局将电子竞技
列为中国第99个体育运动项目。
2019年4月,人力资源和社会保障部等三部委发布了13个新职业,其中包括“电子竞技运营师”和“电子竞技员”,这也使得本次等级评定规范应运而生。
金考生说:“现在的等级标准主要是为了鼓励电子竞技运动员不断提高运动技术水平,增加运动员荣誉感,也起到部分激励作用。”
据介绍,国家体育总局信息中心主办的NEST全国电子竞技大赛等都是国家级的非职业选手比赛,这也意味着非职业玩家同等的。
当然,考级拿证书并不是最终目的。如今随着电竞行业的发展,更多人开始敞开胸怀拥抱电竞。
在将于9月开赛的杭州亚运会上,电子竞技成为正式比赛项目。
济南电竞的发展
从最初的红白机、街机,到家用游戏机、电脑游戏,再到现在的手游、VR游戏等,每一代人的青春里都烙印着电子竞技的身影。

随着互联网科技的不断发展,电子竞技不断更新换代,目前已经成为人与人之间的竞技运动之一。
济南举办多项电竞赛事

第三届王者荣耀全国大赛城市海选赛
2021年,第三届王者荣耀全国大赛城市海选赛在在济南落地。
本次大赛结合济南城市文化特色,加入时尚现代标签,在打造赛事影响力的同时,推动城市“电竞+文旅”融合发展的新业态发展。
助力济南加快建设“大强富美通”国际大都市和国家中心城市的步伐。

中国济南·蓝海领航第一届电竞节
2020年9月5日,由腾讯电竞、人民电竞、邦尼集团主办的“腾讯2020年FIFA Online4 职业联赛S7赛季总决赛暨中国济南·蓝海领航第一届电竞节”在山东济南市盛大开幕。

FIFA Online4 职业联赛S7赛季总决赛落地济南,不仅吸引了众多电竞爱好者关注,也为济南未来承办更多的世界级赛事打下了良好基础。


展示区还以近期流行的电竞游戏做主题,打造6处游戏场景还原。融入现场主题互动娱乐、COS走秀等活动,为观众们提供了一场精彩纷呈的电竞嘉年华。
第一届和平精英城市赛山东省决赛在济南打响
2020年11月15日,济南二机床集团有限公司,2020第一届和平精英城市赛山东省决赛在此打响。


伴随着此起彼伏的欢呼声和掌声,这个国际一流的传统装备制造企业,将在电竞的推动下迸发出崭新的活力。

本次比赛通过宣传内容融入济南二机床工业元素、济南二机床厂房改造、游戏用户与工厂工人共创大型飞机模型、工业风电竞舞台打造等形式,实现济南二机床集团有限公司重工业元素与和平精英游戏元素的深度结合。
济南S10届英雄联盟全球总决赛
英雄联盟全球总决赛是一年一度最为盛大的比赛,英雄联盟比赛项目中最高荣誉、最高含金量、最高竞技水平、最高知名度的比赛。

全球总决赛迄今为止已经举办了S1-S10十届的比赛。2020英雄联盟全球总决赛观赛现场之一就在济南泉城广场。


观赛现场几乎都是召唤师们,这群年轻人因电竞聚在一起,一起呐喊,一起为SN战队加油。迸发出的激情和力量感染着周围来来往往的人。
济南电竞主题酒店、电竞馆应运而生
伴随着移动电竞等新项目的出现,济南电竞产业会有更加广阔的海域和天地。
与电子竞技相关的俱乐部、电竞馆、电竞主题酒店等也在崛起发展。
电竞酒店是一种依托于电竞游戏的新型酒店,顾客不仅可以享受媲美网吧的高品质电竞体验,还可以拥有住酒店的舒适体验。
VTOPVIE电竞酒店
推开VTOPVIE的大门,仿佛置身电子游戏世界,室内设计完全符合电子玩家的审美。


高端的游戏配置、个性十足的休息区、专业的竞技区、以及公共区域大屏的游戏互动视觉盛宴都十分抓人眼球,令人跃跃欲试。


地址 | 会展路会展中心西区
1982电竞主题酒店
集电竞、酒店为一体的1982为电竞玩家提供更周到、贴心的服务。


电子竞技游戏更是一种体验、一种氛围。未来感十足的空间设计,干净整洁。

宜博电竞酒店
打开游戏就像打开了另一个世界的大门,规则重置、玩法各异。进入宜博电竞酒店就是打开了这样一扇门。


科技感十足的空间,仿佛居住于太空舱内。这里为年轻人提供多元电竞休闲服务,除了电竞酒店,宜博的电竞馆更让人沉浸于游戏世界。


高标准的电脑配置,舒适的电竞椅,高端外设配备,满满的电竞风。
地址 | 经四路万达广场B座5楼(电竞酒店万达店)、经四路万达广场室内步行街五楼5008(电竞馆万达店)
NB网咖电竞连锁
“保持敏锐,出手要快”NB电竞在济南已开设7家连锁店,日常休息日来这里激战一场再合适不过。


3080 3090显卡、卓威2546k显示器、海盗船3600频内存、 罗技610键盘、卓威EC2游戏鼠标、骨伽泰坦帝王电竞椅。满足您和小伙伴的各种休闲娱乐、游戏体验。


地址 | 花园路123号NB网咖电竞连锁(印象城店)
/
随着电子竞技的发展,只有不断加强规范化、制度化建设,才能推动电竞行业更加健康、可持续地发展下去。