零基础如何学习服装裁剪 (新手从零开始学服装裁剪看这里)

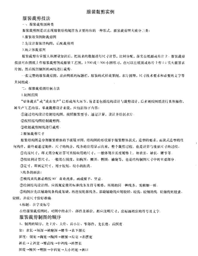
服装裁剪技法

零基础如何学习服装裁剪,服装裁剪教程立体裁剪

一件外套详细的缝制分析

零基础如何学习服装裁剪,服装裁剪教程立体裁剪

零基础如何学习服装裁剪,服装裁剪教程立体裁剪

零基础如何学习服装裁剪,服装裁剪教程立体裁剪

裁剪图分析

零基础如何学习服装裁剪,服装裁剪教程立体裁剪

零基础如何学习服装裁剪,服装裁剪教程立体裁剪

零基础如何学习服装裁剪,服装裁剪教程立体裁剪

零基础如何学习服装裁剪,服装裁剪教程立体裁剪

零基础如何学习服装裁剪,服装裁剪教程立体裁剪

零基础如何学习服装裁剪,服装裁剪教程立体裁剪

零基础如何学习服装裁剪,服装裁剪教程立体裁剪

零基础如何学习服装裁剪,服装裁剪教程立体裁剪

零基础如何学习服装裁剪,服装裁剪教程立体裁剪

零基础如何学习服装裁剪,服装裁剪教程立体裁剪

记得点关注哦,谢谢点赞!