A,B,C和AB运放需要三极管的基本知识。因此这一篇先来看看基本的三极管特性。这里带领大家入门,想了解更多三极管细节,可以自己拿起电路课本再翻翻。三极管有两种,NPN和PNP,下图详细地介绍了其电路和符号。

对于NPN来说,B和E间的偏置是CE导通的条件,导通以后,BE间就是一个二极管的压降,通常我们可以认为是0.7V。对于PNP来说,EB之间的偏执是三极管导通的前提条件。这个偏置在导通以后可以认为是0.7V恒定的电压,不随电流变化(微小的变化认为可忽略不计,不能抬扛)。在一个理解就是三极管是电流驱动型的元器件,必须有足够的电流才能让CE之间按照要求导通在放大区或者饱和区,当然对于我们功放来说要用在放大区,放大放大么。进入饱和区或者截止区就会出现失真了。
下面两个图是三极管的输入和输出工作特性,可以看出来输入就是个二极管的特性图,只是添加了温度的影响。输出特性图线可以看到标出了三个区,饱和,放大和截止区。截止很好理解,就是不工作的时候,放大通常跟三极管的自身的放大倍数有关系输出和输入成一定比例,输出图也可以看出,IB不同的时候,IC的变化情况。饱和区也就是开关区,输出不随输入变化,只是根据输出电路特性来定的,就像一个开关,理解成一个继电器。

NPN三极管的三种基本放大电路。

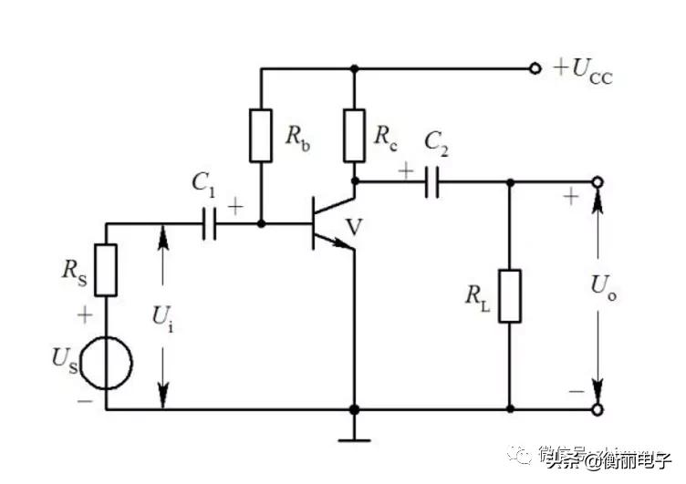
简单的分析一下此类电路,加了电容了好像看着挺难了。其实分成交流特性和直流特性来分析就行。直流特性好说,就是把电容给断开,电路就简化很多,这个时候求出来的也就是静态工作点(通常为Q)。交流电路分析的时候,可以认为电容就是短路的,当然你不能把直流成分计算在内,因为直流被电容隔断了,这个是电容最基本的特点。今天主要讲述第一个放大电路,其实也是个A类的功放,前面给的是示意图,这里更多的是具体电路。

三极管的共射基放大电路就是上图中的第一个,我们就以那个为例子,如果那个搞明白了,相信其余也不会有太大问题了。言归正传,还是先来看看我们刚说的那个放大电路。

第一步还是分析电路的原理,教科书上讲了很多很多的方法,估计很多人至今还没搞明白,学校教学最大的问题是老师教材把简单问题复杂化,从老师到老师的老师都没有实战经验,理论经验太足了,所以讲起来就会说等效电路法,三极管等效成电流源或者图解法等等。
理解这个电路,关键还是前面说的需要理解三极管的放大区工作。只要让三极管导通,首先VBE的电压就是0.7V,一个二极管的压降,只要控制好IBE,就能让三极管在放大区。因此对于三极管的输入而言,二极管的管压降可以认为是固定的,微小的变化忽略不计,就是通过Rb大小来调节IBE的大小,而ICE=betaIBE,这就是放大的工作原理。不要管等效了,会把人等效晕掉的。工作在放大区也就说明,VCE这个电压大于器导通电压,也就是大于0.3V。这个概念理解好了,那么就看直流分析。

IB= (UCC-0.7)/RB
IC就是针对IB这条曲线上对应的ic的值,也等于betaIB,如上图所示,这个点也是静态工作点,图中Q点。
再来看交流等效分析,也就是动态分析,也可以看作上面的直流电路图再加上一个变化。即在VB上引入一个小的变化量,比如+DeltaV。那么此时 IBE = (UCC-0.7+DeltaV)/RB,电流变化了DeltaV/RB这就有了个小的变化,同时对IC来说,变化量就是Beta倍的DeltaV/RB。体现在图形上就是如下图。

可以看出IB是u*级A**别的,在两个线之间变动,也就是以静态工作点在ib曲线的正负DeltaV/RB之间。而IC是m*级A**别,在静态工作点上沿ic这个坐标上下变动Beta倍DeltaV/RB。这样就实现了放大功能。是不是终于理解了这个图的含义。这里的分析忽略了三极管的内阻,当成一个理想的三极管来看的。这里简单提一句静态工作点,静态工作点,也就是为变化量选择的一个中心点,变化就是围绕这个中心点上下波动的。
好了,基本的运放电路到这里也就差不多了,有没有明白点呢?欢迎留言提出疑问,后面分析A,B,C和AB功放电路。相信通过后面电路的分析,对三极管会有更多的理解和认识。
在来电题外话,从网上找了几张图片来继续了解电流,我来用水流和电流做个比喻。
先来看第一张图片,一个人在浇地。浇地没干过,估计大家都有过用水管玩水的经历吧。上面来水量一定的时候,后面的人通过捏这个管子可以变化输出,当然最大值就是管子顺的情况下。电流也是如此,如果电源的电流一定的情况下,那么通过加个电阻来调节电流的大小,路窄了就慢,路宽了就快么,所以叫电路也很合理。这个有点像通过负载的变化,影响了电流大小。比如一个10W的灯泡和一个20W的灯泡,由于灯泡阻抗的差别,流过的电流并不一样。

另一种情况就是输出的路径是最大的,但是我也可以从源头上通过调整电流的大小使得输出电流变化。比如水泵这个,改变发动机的马力,那么输出就会相应的变化,这个时候输出的阻力并没有增大。举个例子,同样给手机充电,是不是用电脑的USB充电的时候很慢,而用充电器的时候就快很多呢。原因就是源头提供的电流不同。电脑的usb通常是0.5A,而充电器通常是1A以上。

这两个点理解好了,对于三极管电路非常有帮助。
该内容是小编转载自网络,仅供学习交流使用,如有侵权,请联系删除。如果你还想了解更多关于电子元器件的相关知识及电子元器件行业实时市场信息,敬请关注微信公众号 【上海衡丽贸易有限公司】