8月26日首尔市对外宣布,对居住在首尔的外国人发放最高50万韩元的“灾难紧急生活费(简称‘灾难补助金’)”。此前国家*权人**委员会劝告首尔市要平等对待外国人居民,所以首尔市决定对符合要求的外国人支援灾难补助金。不过,灾难补助金并不是对所有外国人发放,我本人以及周围的大多数中国人基本上无缘此次的福利。那么,到底什么样的人可以获得灾难补助金呢?

对此,首尔市也发布了详细的申请条件。大体的来讲,想申请首尔市的灾难补助金要同时满足三大要求。第一,家庭的代表需持有可就业居留资格(签证);第二,家庭的代表居住在首尔的时间超过90天;第三,家庭成员税前所得的总额低于政策标准。除此之外,曾经拿过首尔市的其他灾难补助金,以及没有保税记录的外国人都不能享受本次的灾难补助金。详细内容继续往下看:

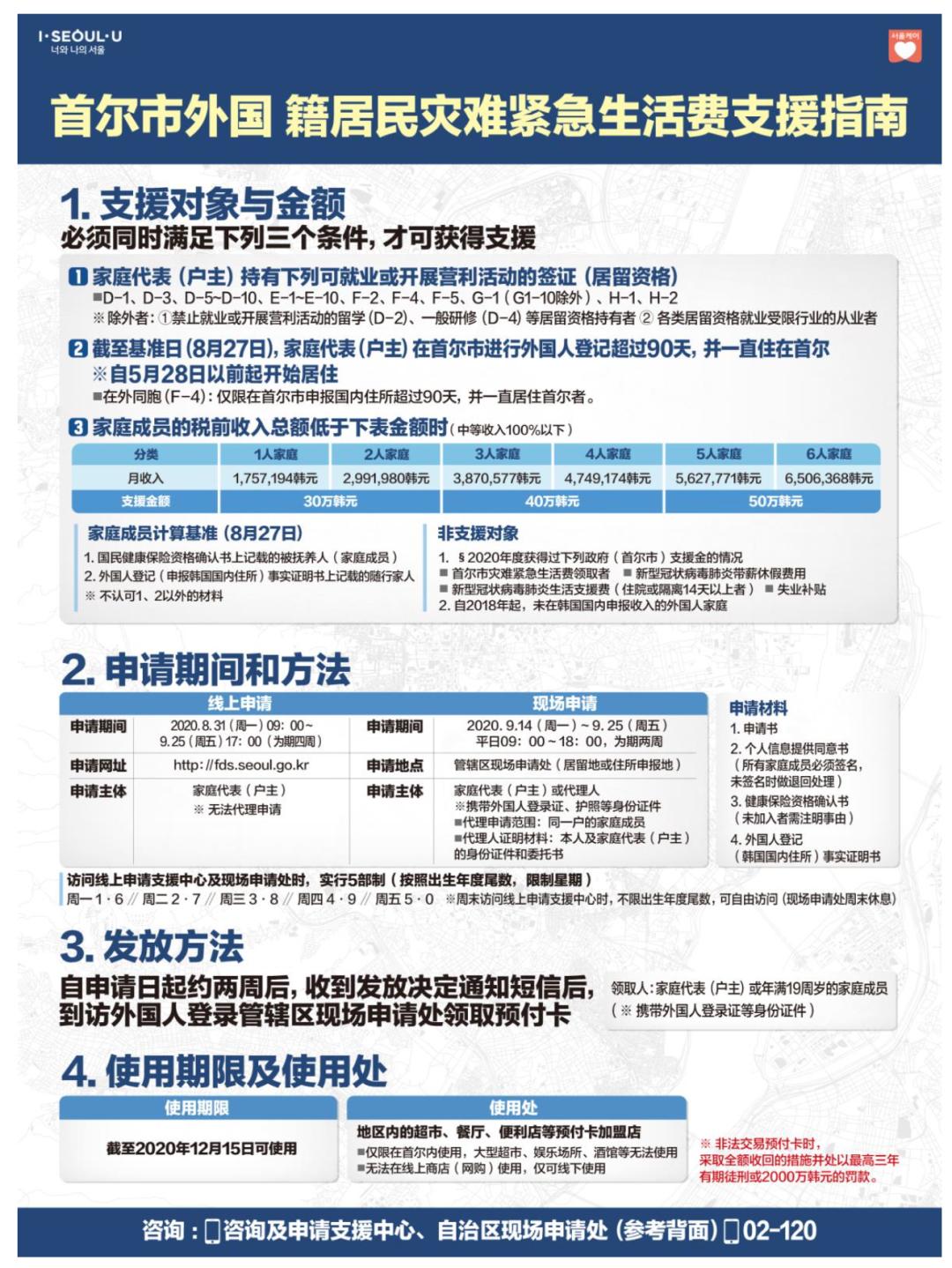
1. 什么签证的人可以拿?
家庭的代表人必须持有可就业居留资格。包括:D1, D3, D5, D6, D7, D8, D9, D10, E1, E2, E3, E4, E5, E6, E7, E8, E9, E10, F2, F4, F5, H1, H2, G1(G1-10除外)。要注意的是,就算持有可就业签证,但在不允许就业的地方工作时,不能享受灾难补助金。比如:F4签证的人在饭店当服务员、D8签证的人在现场干活、F6签证的人在按摩院当技师。(非法居留者不能领取)
2. 要在首尔居住满90天
家庭的代表人居住首尔的时间超过90天。需要注意的是,居住的时间并不是日常观念的居住,而是法律上的居住。法律上的居住是指外国人登陆,即申请灾难补助金之日起,登录证上申报首尔市地址的时间至少要满90天。所以,其他地方的人看到这篇文章后,为了拿首尔的灾难补助金搬家到首尔也不能马上申请,至少要等90天才可以(90天后还不知道有没有)。

3. 家庭成员的税前所得标准
想得到灾难补助金,家庭成员的每月总收入(税前)必须低于下列标准:(1). 1人家庭:175万7194韩元;(2). 2人家庭:299万1980韩元;(3). 3人家庭:387万577韩元;(4). 4人家庭:474万9174韩元;(5). 5人家庭:562万7771韩元;(6). 6人家庭以上:650万6388韩元。认定家庭成员的依据只有两种:健康保险资格确认书和外国人登录事实证明书。
* 1~2人家庭:30万韩元 3~4人家庭:40万韩元 5人以上家庭:50万韩元
不能得到灾难补助金的人
想获得首尔市的灾难补助金,必须要满足上述的三个条件。但是下列人员就算符合了三个标准,也得不到灾难补助金:(1). 2020年得到过首尔市政府的补助金。包括:灾难补助金、新冠肺炎带薪休假补贴、新冠肺炎生活补贴(住院或隔离14日以上时给的)、失业工资。(2). 在韩国居住的期间,2018年之后没有任何所得申报记录的人。
申请方法
申请方法有网络和现场申请两种方式,网络申请从8月31日开始,现场申请从9月14日开始,两种申请均在9月25日结束。申请需要的材料有:申请书、个人信息提供同意书(全部家庭成员要签字)、健康保险资格确认书、外国人登录事实证明书。申请时,要遵守申请人出生年份的最后一位数字对应的日期:周一(1, 6)、周二(2, 7)、周三(3, 8)、周四(4, 9)、周五(5, 0)。周末的网络申请不需要遵守出生年份(现场申请周末休息)。

金律点评:
符合上述要求的人,记得从8月31日开始申请。提交申请后,大约过2周会收取审核的结果,并到指定现场领取补助金卡就行。补助金只可以用在首尔市内的超市、餐馆、便利店,不能用于网购。记住,申请到补助金的人千万不能把补助金卡转让给他人使用,违者处以3年以下有期徒刑或者2000万韩元以下的罚款。觉得本文不错,请给我点赞+好看,谢谢!
每日普及优质韩国法律知识
金律普及韩国法律
转载务必注明作者和出处
想联系作者请私信
