金三银四虽然过去了,但各行各业的招聘热度依旧不减,随着国内疫情得到有效控制,经济复苏,各大中小厂的坑都放出来,机会总是留给蠢蠢欲动的人……
工欲善其事必先利其器 ,看机会简历一定要准备好,无论从格式还是内容,都要让HR看一眼就忘不掉,舍不下,这才是有效的简历;即使目前没有合适的职位,也要精心的把简历保存起来,为后面的职位留存优秀的候选人。
特别准备了 10份 红黑简历模板分享给大家,让大家不输在简历格式上:
首先是7份简历 红榜单 :

这一份模板比较适合 应届生 ,版面有 大量空白 ,应届生的工作经验和实习经验都偏少,布局合理;应届生可以把学习的课程放在上面,非应届生就没有必要了。

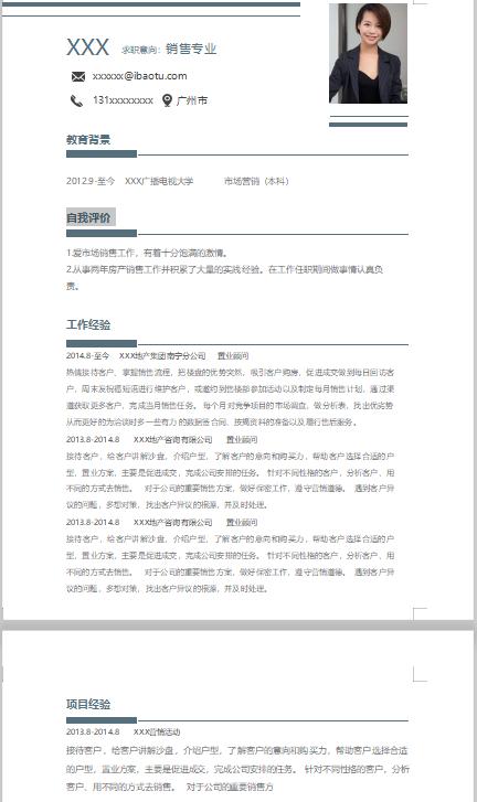
这一份简历简洁明了,如果 自我评价 含金量足够,是可以放在教育背景下面的 黄金位置 的,自我评价如果内容相对简单,可以放在后面或者不写。

这个比较适合做设计类的同学,颜色足够鲜艳,需要特备注意两点: 切记!! 如果荣誉证书不是国家级或行业内比较有含金量的证书, 不要!! 国家奖学金,四六级证书, 不要!!


这个简历模板比较适合工作5年以上的人,很多工作5年以上的人还在纠结于一页纸,其实这个完全没有必要 ,筛选简历是一项极要求效率的工作 ,如果你的一页纸简历没有充分体现出岗位技能的 关键词 ,很容易被pass. 简历的关键是匹配 ,绝不仅仅是简。


关于照片 :如果简历上要放个人照片, 一定要正装照!!! 也可以选择不放照片,如果是公关/HR等明确要求形象气质的岗位,请放正装照。

关于年龄 :年龄这个问题 避无可避 ,即使不写出来,除面试官直接问外,也可以从毕业时间推算出大概;所以建议在简历上明确写出来,这样也不至于浪费双方时间。

关于学历 :学历 从 高往低倒叙写 至高中后(不含高中学历),如果学历非统招全日制,请标注清楚;
最后3份简历模板是 黑榜单 :

这种连 EXCEL都嫌弃 的模板,就把替换掉吧,它的出现就好像智能手机时代的诺基亚核桃机,不合时宜。(此处没有贬低诺基亚的意思,诺粉勿喷)

这个模板很有设计感,但好的设计不一定满足简历筛选者的快读;一份简历的阅读时间约15-20秒,这份模板 把从上到下的阅读切分成左右 ,这样在快速阅读的过程中可能会 遗漏重要信息 。整体感官比较乱!

无论是应届生还是职场人,简历封面都有些多余,说的好不如做的好,内容精良,干活多多才是简历的价值!可免的就免掉,可省的就省略吧!
模板对于简历来说 只是锦上添花项 , 切勿金玉其外 !
各位伙伴们还是要注重简历的内容以及自身的技能梳理,最后祝大家马到成功,都可以找到适合的工作!
需要模板的朋友请 点赞 ,且在评论区留下邮箱及模板编号,1-2个工作日内发送。
下周我们准时分享《关于boss直聘上的简历该怎么写?》,敬请关注!