本月把上个月听完的七猫必读榜文分析完了,从12月9日开始,大概花了一周半时间,同步写了微头条的分析。周末抠时间做一个总结,某些内容可能跟之前的微头条分析相同,也会有一些省略,大家酌情选看哈!

以下分析以上面这个大图的数据做参考,同时结合小说本身内容概要,谈谈我对这些小说的阅读感受,以及结合市场、读者偏好的一些思考、总结。
根据上图,我把这六本书分成4个梯队。
第一梯队1《陆总的隐婚罪妻》现在在读180万
第二梯队2《爹地妈咪又跑了》
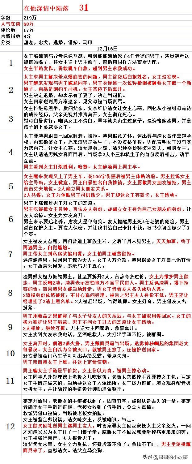
第三梯队31《在他深情中陨落》和《32大佬总想跟我抢儿砸》甜宠,33《你的深情我不配》*恋虐**
第四梯队4《傅爷的小祖宗凶凶哒》
纵向对比:情感浓烈的文易得七猫读者偏好
大家来看这个缩小版的图,但凡是套红的,就代表主写男女主对手戏,暂时没有第三者或其他配角参与的内容,看看红色的分布情况。

从上图可见,*恋虐**文排前2名,总体*恋虐**文数据比甜宠高,且第四梯的甜宠萌宝文低了第三梯队整整30万的在读量。
第一梯队和第三梯队的最后一本《你的深情我不配》,言情密集度非常高,从我阅读的感受上来讲,这2故事完全围绕男女主情感来写,且属于同一种套路的不同写法。总结时,《不配》在读超过前一名萌宝文《儿砸》。
- 同样的题材、情感模式,人物设定,故事框架,数据为什么差这么大?

1《陆总》开头3章概要:有名有实夫妻2年,男主对女主敬重且疼爱。女主欲在两人2周年纪念日拿出怀孕单做为周年庆礼物,却遭男主提离婚,原因白月光归来。按照2人契约婚姻的约定,3年内若未爱上对方,即协议离婚。显然男主心中仍有白月光,果断提出离婚,女主的孕单沦为笑柄。
为怕长辈不同意,男主让更受长辈宠爱的女主处理相关事宜。女主内心痛苦,表面淡定表示也有心上人等着自己。男主略表不悦,追问后一度怀疑是自己,却又因年代不同而否定。
后男主送上周年礼物,女主反赠蛋糕被拒,自己吃掉后过敏。男主与朋友醉酒,女主前往接人被友人嘲讽并反怼回去,被提醒应当争取,暗示男主并非无情。当晚男女主相拥而眠,清早白月光来电,女主难掩醋意。
注意:《陆总》里的情节设计,充分展示了戏剧原理:对抗的力量。
即是俗称:矛盾冲突,戏剧冲突。
作者的每一处设计,含剧情设计、章节名、人物塑、细节描写,处处都有矛盾。故而,悬念十足,令人期待。
光看标题,就非常吸引人,因为里面全是一对对的冲突。
第一章怀孕了,他提离婚——男主力:推开
第二章傻瓜,我爱了你十年——女主内心偏爱:回拉
第三章撒娇,抱着她睡——男主主动抱女主:回拉
第四章离婚推迟了——男主力:回拉
第五章方清莲腿瘸了——白月光出现:推开
第六章陆见深的美丽谎言——男主力:推开
…
作者安排的章节之间,看标题就有冲突。明明提了离婚,但后面又有推迟;明明说爱白月光,但是男主又醉酒苦闷,抱女主睡觉,甚至电话里还向白月光秀恩爱,表示自己和女主是夫妻,理应睡在一起云云。
男女主的情感模式也非常经典,彼此之间充满了内在、外在矛盾。
男主:嘴里说离婚,行动上却处处关注宠爱,离婚还要送结婚纪念日礼物。
女主:表面上淡定从容,骗男主说另有心上人;心里早就爱得深沉,十年感情。
这种情感模式,就是标准的道似无情却有道,一个不知道爱但行动上处处放不下,一个说不爱心里已经扎下根。
*恋虐**的精髓就在于,爱,和不爱。不爱,即是虐。
故,*恋虐**文,就是在爱和不爱这对矛盾中反复横跳,创造情感冲突。
只要不到结局时刻,*恋虐**便不可停止,情感悬念永远存在,就能吸引读者一直一直看下去。
一旦男女主成功牵手,身心一致,读者获得满足,必然撒手小说。
这本《陆总》之成功,就是在开头到前30万字(我听了35万字),男女主的关系一直受到白月光的影响,外在是分分合合。内心的变化是男主开始往女主靠近,而女主却因为小三捣乱最终心灰意冷,要坚决离开男主。
大概在35万左右,男女主成功离婚。男主恍悟爱上女主,送走小三,要追求回女主。于是进入经典故事模式“追妻火葬场”。
这是古早小说至今为止,经典不衰永流传的情感模式。也可以称为言情小说的经典套路,万变不离这个大框架。
故而,前面叫虐的读者坚持看到35万,也一定不可能错过后面大写着“即将要甜”的追妻剧情。
但凡是热爱言情的妹子们,大概会发现近十年小言发展历程。因甜文崛起后,*恋虐**版块被收缩,有些作者另辟蹊径,缩减了*恋虐**部分,而直接跳过“破镜”,写“重圆”,即是追妻火葬场。也因为缩减了*恋虐**部分之后,追妻部分的情绪期待感就会大打折扣。
俗话说,冰冻三尺非一日之寒,没有虐,后面的追妻就缺乏期待感,火葬场的焚天之力也会显得虚幻无力、无病*吟呻**。
故而,甜文之所以感觉到甜,就必须有不甜的部分做对比。
对比有冲突,对比出悬念,悬念才有期待感。
甜宠文也必须设计*恋虐**关系,只是表现方式和《陆总》这种*恋虐**模式不一样。
如果要给*恋虐**等级排个号,咱们分三级。
最强级:相爱相杀。
中强级:爱和不爱。
初等级:喜欢和不喜欢。(甜宠文)
最强级的,大家应该很能理解。相爱的矛盾是相杀,比起不爱的等级又提升了一个数量级,这冲突明显大了不止三倍。
譬如《神雕侠侣》里开头,李莫愁报复复心汉的目标,就是杀光负心汉一家人。
所以我们《陆总》也只算中强级别的*恋虐**文设计,而她这个类型其实新媒体还有一种设计,男主不仅仅要离婚,还要挖女主的五脏庙。这是啥?这就是*力暴**啊!
潢暴原理了解下。没看过的,可以去翻我的文章《小说开头到底有多快》,里面有相对详细的论述。
重点:具体应用,请详细阅读小说正文,收集细节表现,进行思考。

33《不配》开头3章概要: 男女主有名无实夫妻3年,为利益交换。女主要男主钱治母亲病,男主需要受长辈喜欢的女主掩护不能生育的白月光。女主被男主放逐国外三年,招回国只为离婚,为小三腾位置。
女主果断签下协议书,反被男主多次撩拔,又同屋而居。三人行聚会时女主被小三问起情感问题,慌称自己有心上人。男主与友人聚会被调侃,提及与女主问题显烦躁,后回家被女主叫老公内心荡漾。
女主坚定了离婚念头,追问男主办理进程。男主误会女主急于奔赴新欢而不耐。
注意: 这本书的剧情框架都是N年夫妻,开头离婚。白月光插足各种,男女主反复纠葛过程中,矛盾升级,真心显露。以至于最终离婚成功,接着开启追妻火葬场模式。
但这本成绩明显弱了很多,数据只是《陆总》的三分之一,双方有非常明显的差异,从差异点看这本文,更能深刻理解。
数据差异的原因分析:
1:开头剧情的视角集中点,场景转换频率(作者需要注意的重点)
《陆总》开头3章,非常经典。视角完全以女主为主,剧情完全以男女主互动为主。2人互动时内行、行动上的矛盾冲突非常多,且细节丰富,细腻生动,丝丝入扣,代入感相当强烈。能让读者充分感受到女主对男主十年深情的不舍,同时也感受到男主对女主的宠爱,这与“离婚”的目标形成了鲜明的矛盾冲突。就让人非常期待,女主很爱,男主也很尊重宠爱女主,何以要离婚?
3章里,出现配角所占篇幅极小,秘书工具人让人感觉不到存在,白月光只是2个来电的存在,父亲大人稍占视角,但很快下场。对比《不配》,第二、三章就大面积出现友人、家人场景,视角停留时间极长。
之前我分享过 古典小小说的经典写作技巧“三一律”,将视角集中在一个主角身上,在一个时间、空间里,讲好主角经历的一件事情。《陆总》的开头就具备了这种技巧的优势,观众的视角主要落在了女主头上,随着她的感受去观察男主的反应,3章的主场景都是男女主之间丰富而细腻的互动,从行动、言语,到心理活动的刻画,给读者留下深刻印象,并且对2人的情感发展产生浓厚的兴趣,和期待感。
而对比《不配》从第二章开始,视角随男主大幅跳转到跟友人聚会上,接着第三章又跟女主跳到家人聚会上。情感的浓烈度,在跳转场景时大打折扣。显得急于搭建故事框架,代入感就远远不如《陆总》了。
陆总的男女主密集接触持续到第4章,此后大家可见套红迅速减少,全面拉开了女主和女配之间的撕逼打脸模式,且剧情有一个极大的钩子:怀孕。对比《不配》后期女主努力逃离男主生活圈,男主买公司圈护女主,期待感哪个强,大家一眼即明哈!
小技巧: 开头3章男女主对手戏比例最好达到7成以上,配角尽量少且占据视野时间越短越好,目标只在于深入刻画男女主情感,透露深情由来,关系背景等等。以一个完整事件(陆总的2周年结婚纪念日)做为载体,将情感刻画完整后,再慢慢引入故事框架(换地图),和第一大情感反派(小三OR白月光)。
2,人物设定的优缺点:主角性格特点和人格魅力,配角性格特点(读者感受)
《陆总》的女主性格相当强,接白月光电话也敢直接怼。反观《不配》的女主跟男女主是青梅竹马里的小妹妹,三人行吃饭还要被长辈气的小三压着教育,感觉就很不爽。
这里强调一下:虐文女主性格才是真的要强上加强。 反而在甜宠文里,娇软萌傻白甜的女主,也是可以吸引读者的。十年前的女主,受配角气时,读者们接受度还是很高的。现在火爆的*恋虐**文,女主性格都是非常强的,总的来说只被男主一个人虐,其他人虐都不行哈!
《不配》在女主人设上,显得懦弱无力。这是最大的劣势。
《陆总》女主就算在知道婚姻被欺骗的情况下,也能举出条理分明的理由,还击小三,不落下风,令对手哑口无言。且从头到尾,稳站道德至高点,嘲讽打击,完胜小三,非常爽。
在虐文里,能写出爽文的段子,这就给读者一个大大喘气的机会。大家会期待,离婚之后,女主反虐男主的火葬场场面,这种冲突感是相当剧烈的。
相比《不配》里的女主做为男主小三的“妹妹”角色,辈份上矮一截,同时情感上又矮一截,让人很不爽啊!几场直面小三的戏份,都很懦弱,令人期待不起来。
《不配》里有一个技巧运用得很纯熟:让男主吃醋。
开始是男主友人哥吃醋,后来是女主工作单位的男主播。在男女主情感不够浓烈时,插入太多配角其实很分散注意力,等于写了很多其实一个没写。因为读者可能产生不耐烦的情绪,就觉得这人很碍眼,并不觉得期待男主吃醋。原因就在于,男女主的情感矛盾还没写到让人期待的地步,就跑出来一个两个人抢境头,把观众刚刚提起来的兴趣给*压打**下去了。真是太可惜了~~~~(没错,这也是我犯过的结结实实的错误,读者亲口告诉我的)
所以套路都一样,作者们掌的“度”不同,就会产生千差万别的结果。
要掌握好度,大家依然必须用眼去看故事细节。
重点:具体应用,请详细阅读小说正文,收集细节表现,进行思考。
男女主的粘着度对比:
在甜宠文里,我们可以称粘着度为CP感。(嗯,挖个坑,以后讲甜宠文再深入)
《陆总》是有名有实的夫妻。《不配》有名无实。
《陆总》有孩子了,这是全文一个非常非常大的钩子,光这一点就能顺利*引勾**诸多读者看下去了。
《不配》男女主都是处儿,看似干净。其实是减弱了粘着度,直接卡掉了“萌宝”的期待感。萌宝有多么重要,看下面我针对这个题材元素的分析吧,所以说《不配》损失的不是一个简单的怀孕情节,可以说是一片红海啊!
道德(三观):
《陆总》里的小三很缺德,品行都很糟糕。私生活混乱;直揭女主婚姻是欺骗;跟女主抢珠宝;甚至安排人暗害女主(*力暴**);自己腿瘸是因为赶男女主婚礼,结果导致男主婚礼后就离家三天不归,还要女主打掩护。
对于这种缺德阴险还要害人命的家伙,打死不用客气。
《不配》里的小三很可怜。不能生育,得绝症将死,被男主家人嫌弃。正面拿长辈身份内涵女主,也没有直接出言嘲讽*辱侮**,还留着一线素质。
男主家人拒绝小三的理由,显得刻薄、自私,因为绝症和不孕这不是女人能够绝对控制的事情,因此而鄙视小三就站在了道德的低点。在家人拒绝小三时,立场上就没有《陆总》的那么正大光明,合情合理了,也就失去了打小三的爽感。
毕竟你打个渣女才会觉得舒服,打个可怜人,实在是有点儿过份了。
所以这一点的重要性,也是姐妹提醒我的。我那本年代扑文在修改了道德视角之后,在读涨了10分。所以反派的人设如果做不到圆融立体,那就往坏里写没错了。写成一个绝对坏的脸谱化人物,创造强烈矛盾就可以了。不要搞那么暧昧不明的关系,留余地的结果就是弱化冲突。所以,反派小三必须品德皆坏。
其他配角:
《不配》的配角全是工具人,推动男女主情感力量弱,反而分散了读者视角。友人哥提醒男主的情感问题,激发男主醋意;家人们只是当面反对男主娶小三。
《陆总》父亲出场,表示占女主方,力量稍弱。婆婆出场即狠对小三,嘲讽*压打**明言绝不许入门,把小三克得死死的,并且全方位宠女主,买买买不手软。甚至还回家训儿子,安抚女主。形象突出,言语犀利,把女主好队友神助攻的身份发挥到了极点,令人印象深刻,一眼就看上。
SO,出场配角宁可少而精,有绝对吸睛的脸普化形象;也比拉一大堆人出来造气氛,要有用得多。
3,剧情打脸的节奏感,起承转合的因果照应(读者感受)
小说开头,其实是一个小故事引出后面的一个个故事。
所以每一个小故事,都会有一个起、承、转、合,即开头到高潮,到结尾的完整过程。
或者称为,因、果照应。
我叫他们为剧情单元。
譬如《陆总》中:
怀孕单元:持续到35万。但在头12章里,出现验孕单,女主孕吐,掩饰怀孕与医生合谋,婆婆提出公公的期待就是女主怀孕,婆婆亲至看到女主孕吐被女主拿过敏症蒙混过去。
小三出场第一击:揭露男主结婚的真目标;女主自觉被骗找男主撕逼弄清真相。
小三第二击:催促男主让女主签离婚协议;协议签好后,分割千万资产和房产让小三妒嫉,要求女主改协议;女主不改,反被小三咬定爱财,状告男主。女主反口要更多,故意气男主。
礼物风波:男主送的纪念礼是小三选剩下的;女主露出男主家祖传儿媳妇镯子,让小三又羡又妒。
大家好好品品,这里每一个事件单元的“因果照应”的力量,有多爽!
没错,虐文更需要打脸爽文的元素,做为调节整体气氛、帮读者放松的成份,这简直就是极高端的设计啊!丝丝如扣,掌握读者心。
但在《不配》里,剧情变显得很散,缺乏这种细节事件的设计,吸引力就大打折扣。很多描写都像是打一枪就换一个地盘,什么结果都没有。这就叫没节奏感,也叫慢热。
《陆总》里的大钩子,怀孕单元,惯穿头30万字,力量非常强悍。不断挑战读者神经,因为女主淋雨、生气、大撕逼,发烧,娃都面临着可能被人发现,可能流掉的危机。就问你们妈妈粉着急不着急?!
《陆总》里,像这样的剧情单元,从节奏感来说,就是上一章女主签下离婚协议,小三发现给钱太多不爽,下一章小三找上女主改协议内容,女主撒逼不同意。第三章,小三故意引来男主听到女主的嘲讽,污女主爱财。女主看到男主,直接要一个亿,反手打小三一巴掌。男主没有拒绝。——这就是叫节奏感。
在这3章里,整个故事视角集中在女主和女配身上,最多最后出现男配,将整个撕逼高潮拉到最高点。
起:女主签协议。
承:小三找上门要改内容。
转:女主不改,大放阙词,撕小三,放傲言。(高潮就在这一转!前面都是跳腾*压打**。)
合:男主出场,没拒绝,包容女主小宠一波。
这种情节,在《陆总》里非常多,即有激烈的情感冲突,又有打脸剧情爽感。可以说情感与剧情完美结合,并且剧情并没有喧宾夺主,反而将情感烘托得尤为浓烈,精彩无比。
《不配》里缺乏这样的起承转合,和因果照应,整个故事看起来很散。但因为男女主经常有互动,男主会撩人,依然比第4梯的这种赶剧情的风格,要好得多。
大多数人,如我之前没有看文时,都会误解所谓的快节奏就是下面《傅爷》这种。
与第4梯的《傅爷》开头风格,我们称之为搭了个骨头架子,女主遭渣男背叛,父母逼婚渣男,女主酒店买醉睡男主。急吼吼的2章走完情节,只走了肝卖了力气,但没感觉,不走心,吸引力大打折扣。
不过对比一些扑文,这6本文依然是值得学习的。
4,矛盾冲突的剧烈程度
《陆总》里,小三的力量相当强,且对女主动用*力暴**。
《不配》里的小三端着“姐姐”的架子,嘴皮子功夫也差了陆总一大截啊!
矛盾的类型,也要一针见血,戳到心窝子。还是那句话,不怕不狗血,就怕更狗血!
延伸:番茄小说同类型的9分言情文的观察
之前我看番茄的文时,也有这种感觉。给大家分析过那本据说是番茄小说挖的云起小神写的《白天冷冰冰的指挥官晚上在我怀里哭唧唧》(对标云起《指挥官的小娇娇甜翻了》),以及阅读榜一直第一的《四年后,她带了六个缩小版的大佬回归》(对标多平台火文《总裁在上》),都是妥妥的情感为主。
同时,最近看了番茄小说作者月下灼灼的访谈《新婚夜,植物人老公突然亲了我》,其行文风格都是标准的*恋虐**风格。
*恋虐**风格,就我观察总结的,还可以细分成2种。此处挖个坑,以后再跟大家细讲。或许,接下来做番茄的“阅读榜”畅销书,会谈到这个问题。想看的扣个“想看*恋虐**”,谢谢!
也许大家有这样的困惑:当我去七猫和番茄时,问群里作者们,这两网站最吃哪种题飘材风格?
有人就说,七猫在各平台打广告的文都是偏*恋虐**的。我印象中的*恋虐**是像匪我思存、一度君华的那种才叫*恋虐**。或者像新媒体那种挖心挖肝割肾的这种。
这就是我开始的想像。这种想像是个人阅读感受,非常主观。所以,当别人说这个网站的风格特色时,自己不看不去了解,这其中必然会有偏差。
所以看完七猫小说后,我发现,其实他必读榜上的畅销文型及风格,与其他女频网站的差异并不大。有*恋虐**,有甜爽文。且甜爽文的总体占比偏高,这个总风向是和其他女频一样的。
显然, 这和我最初听说的想像,是有很大差异的。 当我看的文越多,越能体会网站读者的偏好,体会得越全面,下笔时就会少更多顾忌,也会更自由。因为,如果你刚好不喜欢*恋虐**,对萌宝、替身、马甲文都没感觉呢?难道不能写别的吗?当然能啊!前题是你得在这个网站看足够多的书,去观察读者偏好。
如果你写的是*恋虐**,就得知道虐度的高低,是读者更容易接受的。《陆总》和差了一倍多数据的《不配》,这两本书正好可以对比出这个“度”。
重点:一定要亲眼看过,才能体会差异,才能更好的掌握度,不会歪得太远。
(因为我自己就是歪得太远,扑了。虽然写的题材对,但感觉这个度差得远了,就扑死。)
现在我明白,《陆总》这一挂也算是标准的*恋虐**了。早前我看过类似的这种无线文,太多都是这个调调。显然,他这个度的把握,就是多数读者容易接受的。
31《爹地》这种*恋虐**,只能勉强算,因为他的言情度刚好7分。相对9分的《不配》来说,还是太少了,第三梯队的三本书,区别不大。主要其情感戏和流行元素运用得更好,比《傅爷》这本明显功底要强,更走心,所以数据有了30万的差异。
同题材情况下,数据差异大,是最能看出作者写作功力,看出题材偏向的对比方式了。
以我的标准来说,七猫文没有我想像的虐,也没有想像的甜宠。只能说矛盾冲突大一些罢了。所以,具体情况真得你自己去看了才会发现,除了《陆总》和《不配》,虐感强了点,剩下4本都属于正剧偏甜型。
然后大家又说,番茄小说都是偏甜、宠、爽、打脸这种,可是看爬在阅读榜上第一的一百多万在读,帖着“原创”2字代表应该是番茄自己签的作者文,不是《龙王医婿》那种外来引入的流量文。更具备本土效应,应该说明网站一定风向了吧!
《四年后,她带了六个缩小版的大佬回归》,开头女主找工作找到会所里,男主买了会所使唤女主各种,女主被会所女人欺负,男主开始为了让女主低头袖手旁观,后来看到女主受伤可怜心疼了又不舍,自己把渣给灭了。俗称中二病男主,以欺负弄哭女主为乐,但只能自己动手,别人就不行,否则只有“天凉王破”的命运。
这个《总裁在上》的标准风格,都算是标准的*恋虐**向了。
不管别人说什么,我决定自己亲眼看过,才能准确定位其*恋虐**程度,和甜宠程度。自己做设计时,才能更好的较准方向。问别人,获得的永远是主观感受,人和人的感受差异是很大的,有的人觉得毛毛雨,有的人觉得倾盆大雨。信了别人的话,就容易出现偏差。
这是我自己血的教训啊,过去几年剧情爽打脸文盛行,各大平台成绩都很棒,我也觉得这是未来网文方向。
但我对对爽文的理解也非常片面化、单一化,如果只是爽的话,故事还有啥看的?爽文其实就是虐文,如果你不给予足够的*压打**,就爽不起来,如何*压打**?*压打**到哪种程度?像男频文说的不能虐主,那也分好几种,大家着重强调不能给主角戴绿帽儿。但事实上,番茄有本疑似绿帽文就非常火,人气也不低。为什么?
这里重点就在于,不是不能,而是要掌握这个度。
度为几度?不要听别人说,要自己去感受。否则,就一定会被别的人主观感受所欺骗。
经过我亲眼阅读之后发现,爽文打脸不是绝对灵药,但把牢言情,再差都比打脸文好上一倍。看第3梯队的9分言情《不配》,与第四梯队的5分言情《傅爷》对比,前者60多万在读,比《傅爷》的30多万,这个月只有25万了,要好得多。
如果亲们偏好言情,就不要折腾不擅长的剧情爽文打脸升级了。按照大神和我自己的经历,发挥好优势比弥补短板、涉足不熟悉的领域,要强百倍。一旦发挥成功,你就能激发出一种强大的赚钱效应:俗称晕轮效应(不懂的找度娘,当然以后我也会讲这个效应哒,第二个坑挖下了。)
至于番茄小说的“甜宠快”,到底是怎么回事儿,等我分析吧!(又挖一坑)
纵向对比2:萌宝元素的市场潜力巨大
这里强调“萌宝元素”,而不是萌宝文,主要是我观察七猫和番茄的榜单,以及编辑们收文公告及题材总结帖,可见这个题材兼元素是一个非常吸引人的喙头。
除了萌宝文,还有替身文,马甲文,都被编辑总结过。这3种套路是某些小网站统计出来容易出成绩的套路,或者说定制文。
早前我跟大家分享过一个概念:各大网站平台头部作品的风格题材,是可以惯通的。就是说,只要写得好,你可以在原创网(起点、晋江)火,也可以在渠道网(番茄,七猫)火。
这里的马甲文就是我观察到的一个标准爽文,也可以看成扮猪吃老虎,废材妆逼打脸,等等这一类文。在晋江金榜上经常不乏这样的剧情爽文出头,被诟病成小白无脑文,其实只是因为流量大了之后,泥沙俱下,真相显露——普通读者喜欢的就是这种类型啊!
原创网的题材虽然丰富,多元化更强,同质化没那么糟糕(虽然有人也说很糟糕了),做为在平民普通人世界开花的平民文学,即网络小说,简单的打脸爽文会上金榜,一点儿都不奇怪。如果上不了,只能说明这网站的流量还不行。
我是不太懂某些人对“小白文”的定义,之前还有人把肘子的《大王》看成小白文,最近我在听小郎君的《打更人》。在我看来,他们两的文都是高水准的网文了,如果一定要定义为小白,那么做为老白如《庆余年》这种类型的,我大概论是看不进去,只能看剧。但凡是涉及权谋争斗,需要我们动脑子的文,就距离平民文学更远了点儿,同时也距离钱钱更远了。显然,看现代背景的文,是不需要带太多脑子的,代入感比古代强很多倍。流量没了阻力,就必须要上畅销榜。
言归正传。
七猫在7月、8月,爬在必读第一的《神医毒妃腹黑宝宝》,9月《爹地》出场,同时还有女主是萌宝的团宠文,11月即是我刷榜时,六本文里3本都是萌宝,且全部都是3胞胎,2男1女扎堆起飞。
大家注意,这种高频出现的元素,就是被读者特别偏爱的存在。如果你们有偏好的,千万别藏着,赶紧使出来。
关于偏爱“萌宝”的心理:但凡是正常人类都无法逃脱“幼仔”的魅力,这种魅力是可以跨物种的。譬如,大家看到小狗照顾小鸭子,大狗照顾小奶猫,人类偏好各种动物幼崽……举不胜举。甚至,连买日用品,女人也会被可爱的小碗、小盘子,Q萌的电器外观设计,等等吸引。
这个小、Q、萌特色,被商家应用在包装设计上,就是完美地针对人性偏好的一种攻击!
如果你也买过又Q又可爱的萌物,那么也能感受这种元素的“吸金力”。
就是放在现实生活中,家里养个宝儿,就是地道不换的“吞金兽”。为了这只小怪兽,大家都是愿意花时间关注它的,关注是什么?就是流量啊!流量是什么,就是RMB钱钱钱啊!
我为啥要特别提出这个元素来讲? 一,因为它值钱! 二,因为它好操作。 三,不容易翻车。
第一点不用解释了。第二点,就算是刚铁直男,也会对小动物露出他们柔软的心脏。第三点,写差了也不容易翻车是真的。这元素比马甲文、替身文都好操作。你夸张点,写成小天才,也有人喜欢,这里3本宝宝文2男宝都是天才;你写得普通点儿,只装傻卖萌,也一样吸引人。
换成马甲文,你前后对比做得不好,掉马甲看起来就不爽了;替身文,同马甲文有极大的雷同,都要酝酿正主和替身之间的差异,创造悬念,才爽得起来。这2者,都需要剧情编辑能力,人物塑造能力,前题条件有点多,操作起来很复杂,稍不小心就容易出差子。
相比较之下,萌宝文只需要靠良好的描写能力,就够了。不需要太多的勾心斗角,写个萌物叫“爸爸”“妈咪”,也可以暖化一圈儿人心,轻易抓住读者眼球。
在《穷查理宝典》里,老查理告诉我们,越是有用的道理越简单。
萌宝元素就是一个非常有用、有效果的元素。不管是大家用在故事开头,还是用在中后部提升读者粘着度,都是非常非常棒的元素。
没错,我已经用过了。当年我也属于写三胎的,少数吃瓜作者,并且收获了平生最大一桶金。
推荐这个元素的理由还有一个:不擅长写剧情打脸的,加萌宝元素可以拉长故事,创造很多天然看点。 宝宝是爱情故事里,唯一不会被视成碍眼的“第三者”的存在。要是换成男配女配,你写多了读者就觉得你偏离主线。但水宝宝的话,就很安全了。
哦呜~~~我好像透露了什么*规则潜**~!认真看文的桶鞋有福了,我知道多数人都不会逐字句看我的万字小作文。
横向对比:3本萌宝文的成绩差异原因
三本萌宝文,正好分布在第二梯、第三梯、第四梯队,彼此每一梯队差距从50万到30万不等。非常有代表性!
阅读时,三本区别最大的在于情感线的悬念,由高到低的顺序,同他们的在读量完全统一。情感悬念大,更吸引人的《又跑了》稳收100万在读,情感力最弱、只是打了一个情感擦边球的《傅爷》只有30万在读。
耐心的友友仔细看图,没耐心的看我后面的总结。

《又跑了》情感模式:开头兼具潢*力暴**量。女主爱慕男主,但男主不爱包办婚姻。因为下药而与女主同房后一直未归,归来时女主刚好身怀六甲即将临盆,被男主犀利言辞刺激,被小三嘲讽到流血生产。结果死遁留下一子,带二子离开。
多年后男主受失眠症困扰,求医到女主头上,女主见到小三当即拒绝给男主看病。之后男女主碰面互撕,女主气势丝毫不弱,男主受病情影响脾气暴裂,强囚女主回国。
此文小三恶毒,为故事增加了不少戏剧冲突,吸引力不小。同时,男女主情感对手戏很激烈,女主性格强悍,医术高明,魅力大,个人形象加分。男主因女主亡故而得了失眠症,这个正好与女主的医术建立了一个非常棒的CP感。也增加了男女主之间的粘度,这是除了宝宝之外最吸引人的情感粘着度。所以在同质化的萌宝文里,真正能胜出的依然是加强男女主之间的情感粘着度。而不是急着打脸!
频繁的打脸只会增加读者的阅读疲劳感,写好情感主线,才是王道,而打脸做为锦上添花,应做配角。

《儿砸》剧情:女主喜欢男主多年,但结婚后一直未能同房。在白月光的压力下,女主放胆一博上了男主后,签下离婚协议跑掉。男主愤怒被上,却将协议撒掉。几年后,女主为工作不得不回国,却误认男主的小宝是自己的大宝,将人带走而导致与男主重逢。
两人激烈互撕,针锋相对。女主拿钱打男主脸,男主再见女主引动情愫,为了儿子决定要重娶女主。
此文小三暂时成为传说,少了一个打脸的期待点。男女主对手戏较为精彩,女主做为游戏大佬甩男主一脸RMB,并用钱*辱侮**之,很爽。三宝宝情节设计也很给力,完美推动男主对女主情感的变化,男女主CP感不如《爹地》的*恋虐**式情感设计,但也比下面那本《傅爷》要好。
嗯,你们看我用的“剧情”做总结,就知道这文实在是没多少情感,总结都总结不出来。汗~~~~

《傅爷》剧情为主:女主生在渣父后妈家中,因父亲觊觎女主手中股权被扔到国外自生自灭,而救了男主一回,男主就此寻找女主6年。女主因为男配戴着与男主一样的戒指而误了自己8岁时的救命恩人,与男配恋爱后被绿,继妹要与渣男成奸,果断分手远走高飞。
多年后带3娃回归,被男主发现后紧追不舍,各种逃避。后再因工作原因接触,男主积极追求女主,并帮助女主狂抽渣男侄儿的脸。
看我用“剧情”概括,你们就知道这故事就是个剧情打脸文。总体来说,感觉节奏慢,就慢在侧重剧情。开头都是在刷剧情,看着把前因后果交待清楚了,但其实看起来十分的骨感,情感逻辑和理性逻辑都很缺。
理性上来讲,女主动不动就入酒吧上男人,着实老套了,也坠了女主的个人形象。毕竟,爱上酒吧买醉的都不是什么好姑娘的感觉。看《陆总》《不配》,前面2本的宝宝文,都是正而八经的婚姻关系,婚内发生关系怀孕生子,从3次元角度来看,容易接受。
虽然大总裁没逻辑,但你只急着肝情节,不好好设计剧情逻辑,数据就拉下了。
情感戏几乎是没有的,所以男女主的CP感也几乎没有,光靠萌宝增加粘性度,与前2本萌宝文就弱了一个档次。 毕竟,前2本都是有“十年感情”的,不是2个交互的救命之恩能够比拟的。因为就算在3次元世界,现代人也不会为了个救命恩人就以身相许的,这叫道德绑架。所以前2本的人气高,因为爱而嫁给男主,因为结婚而生子,套路虽老,但逻辑通顺,人气高就不奇怪了。
综上:3本包子文,1个*恋虐**向,2个甜宠向。
*恋虐**的情绪冲击大,悬念更足,且男主还有明显的“法外狂徒”的征兆,男女对抗力量大,悬念就大。场面火爆,强烈,刺激,意外多。
这完美应和了我们的暴款开头的经典戏剧创作原理:潢和*力暴**。
大家可以阅读《小说开头到底要多快》,这里详细分析了这个原理的作用,和诸多代表作品赏析。
从细节上,不在于套路,只在于套路够不够深;不在于狗血,只在于狗血够不够足。
*恋虐**的情感悬念是非常充足的,这点看《陆总》跟后面5本书的对比,套红部分完胜。
带点新奇元素,重点塑造精彩人物,吸金度是多少?

简介:男主是个风评糟糕的结婚对象,“死”了四任老婆,准备娶渣女。谁知接新娘当日,女主被继母渣女下药,中途发现婚车方向不对,跳车自救,抓男主解困。
一夜情后,深知女主底细的男主装成网约车司机,扮穷跟女主交往。后又利用自己的毁容总裁身份,以及神秘势力大哥形象,全方位保护、呵护女主。
此宠文为什么优于同梯队的宠文,以及老手虐文呢?
一, 错嫁梗不是新奇特,但是肯定在这6本文里很奇特了哈。 除了它,其他5本就只有2个梗,破镜重圆和萌宝。
二, 男女主形象较为立体化。尤其是男主角的设计,让人有“想恋爱”的感觉。 无线文里现在重“爽感”和“甜度”之后,似乎很少人能写出让人想谈恋爱的男主角了。这一点跟原创文比差太远了,这个网约车男主虽然套路,但形象设计就往“想恋爱”的方向设计的感觉很明显。
之前我朋友说:其实我们作者编剧才是观众老爷和读者宝宝们的“男神”。
我认为她说得一针见血,我们给大家塑造的男主角,就是让所有人捧脸大叫: 想嫁!
甚至,爽甜文里,不写男主了,直接把女主塑造成了“想嫁”这种形象。
所以, 写一个让女读者“想嫁”的男主角,就可以轻易超越*恋虐**情深哦!
因为,这就是言情的魅力。
这个马甲男主,写得相当会撩,言语行为,撩起来比那本*恋虐**《不配》要有意思,并且不会太尴尬。
三,言情的浓度不低。 主要是男女主形象的塑造,在发生矛盾时,女主的失望,对渣男的情伤,等心理活动描写很到位。与男主相处的小日常,很有代入感。
至于里面的打脸戏份,有些显得刻意,但瑕不掩瑜,就一个优秀的男主,已经可以让偏爱恋爱感的读者们产生晕轮效应,追读下去。
大钩子如女主何时发现男主另2重马甲,且2人在多年前就有过一个孩子,孩子下落不明,何时找到宝儿?这三个大钩子,也是相当吸引人的。
PS:以上6本文,本本都有大钩子。这里统一下。 1《陆总》:怀孕的事实,男主不知女主的心上人是自己 2《爹地》:萌宝文常见钩子:爹或妈不知还有另外的宝 31《陨落》:网约车男主的另2个马甲,曾经有过一个宝 32《儿砸》:同上萌宝文 33《不配》:男主不知女主心上人就是自己,同1《陆总》 4《傅爷》:同上萌宝文
上个月的必读榜挺有意思,6本收,其中5本书都有相互雷同的梗,难怪人家说无线频道同质化严重。不过十年前,追风大总裁,*干高**们,军婚们,也都是如此。
赚钱这事儿,好用的产品受市场欢迎之后,在人口福利下总是供不应求,更别提文化产品其实总体来说是稀缺的,所以破镜重圆、萌宝、错嫁,这些梗书永远不会被嫌弃少了。而且这些早被接受的老梗,拥有一个天然的心理优势,叫避免不一致的心理。
分析:错嫁文在第三梯队中,甜宠向,排第一。2个甜宠向文暂时优于1个*恋虐**。但是过了一个月后,萌宝文《儿砸》数据下降严重,甜宠错嫁文小幅上升,*恋虐**《不配》小幅下降。
先排一排读者偏好的重点: 第一:情感向:譬如追妻火葬场偏爱情,萌宝、替嫁、马甲带情绪,偏剧情。 第二:暴款套路:譬如追妻火葬场、替嫁、真假千金、团宠、废柴逆袭、大佬入新手村等等。 第三:新奇特点:网约车司机,两面派老公的马甲
综上可见,别以为新奇物有多牛,当然这也算牛的,但相对前2个人性偏向,人类的好奇心只能排在最末位。
因为人类心理偏好,避免不一致性大于好奇心。
避免不一致,可以看成从众心理。进化论的观点是人类只有群体协作,才能应对自然环境中的危险,譬如应对狮子老虎蛇虫鼠蚁等等。若是这时候不从众,不吸取老人智慧和经验,很可能因为好奇树上长的果子,被毒蛇亲吻进天堂。
避免不一致心理,还可以解释习惯的养成。好习惯之所以难以养成,多数时候是因为先养成了坏习惯。而坚持坏习惯的这种心理,就是避免与之前的不一致。所以改变习惯非常难,而为了减少这种能量消耗,在最开始就养成好习惯,那么改变一个好习惯也没那么容易了。 这就是为什么,教育家们强调小孩子的好习惯要从小培养,他早早养成了一个好习惯,日后坏也坏不到哪里去。
啊呜,我小时候貌似还真没有特别爱睡懒觉的习惯,因为我体验过不睡懒觉的爽感。耶!现在绵被对我的封印力量,也是有限哒,哦哦哦!
同理,为什么大家看现在大流量平台的榜单上,某些老题材依然如火如荼,大赚利势。尤其是当流量网站突出重围后,大家看榜单都觉得回到了十年前。多数普通读者容易接受的,一定是与他日常生活相关性更一致的。而对于过于奇葩、创新、与老题材不一致的新题材,只在某些平台开花结果,枝叶繁茂。譬如,飞卢脑洞风,晋江的*美耽**潮。
观察这个网站到底什么火,就得多扒新书榜。但是,咱们要有个多元化思维方式,对于新成立都没超过5年的新网站,譬如塔读、番茄、七猫,直接扒总榜就够了,因为它也没多少老白读者。像老网如起点、晋江,最好是先扒新书榜,再观察总榜。赚钱的作者也是人,也有从众心理,也有避免不一致性的心理本能,他们的选题有时候也是挺老的,完全可以做参考的。
如果一个题材元素,在新老作者手里都遍地开花儿,那就是经过了时间和群众检验的会下金蛋的老母鸡,直接开杀就行了。
咱们写这题材时,有大神指路(套路),又有读者流量基础,几乎成功了一半啊!
没错,你已经淘汰了那些不会选题、选元素的菜鸟们。
全文1.3万字,恭喜认真看完的亲!
因为你们的专注和耐力,不写小说在别的行业也能赚到大钱钱哒!
