□河南日报智库、大河财立方智库
品牌是企业乃至国家竞争力的综合体现,是国家“软实力”的重要组成部分,代表着供给结构和需求结构的升级方向。
河南之于中国品牌建设,有着迈不过的发展渊源——
“推动中国制造向中国创造转变、中国速度向中国质量转变、中国产品向中国品牌转变”,2014年5月10日,习*平近**总书记在河南考察中铁工程装备集团有限公司时提出“三个转变”,为推动我国产业结构转型升级、打造中国品牌指明了方向。2017年,国务院批复同意,将每年5月10日设立为“中国品牌日”,各行各业着力推进高质量发展、构建新发展格局有了具体抓手。
品牌之于河南,有着讲不完的发展故事——
从制造出新中国第一台国产拖拉机的一拖、做出中国第一根火腿肠的春都、成为一代人童年集体回忆的“南街村”方便面,到盾构机市场占有率世界第一的中铁装备,大中型客车连续多年畅销全球的宇通,“承包”国人餐桌上速冻水饺、汤圆的三全、思念,再到凭借一杯奶茶强势出圈的蜜雪冰城、通过一根辣条成功逆袭的卫龙——从新中国成立初期到改革开放,从跨入新世纪到走进新时代,河南从来不缺品牌的故事、奋斗的故事、发展的故事。
今年全国*会两**期间,习*平近**总书记在参加江苏代表团审议时强调,高质量发展是全面建设社会主义现代化国家的首要任务。河南高度重视品牌战略,立足新发展阶段,贯彻新发展理念,打造“美豫名品”公共品牌建设,推动河南制造向河南创造转变、河南速度向河南质量转变、河南产品向河南品牌转变,不断提升河南品牌的美誉度和核心竞争力,推动经济社会高质量发展。
品牌建设意义重大
品牌是高质量发展的重要象征,在全球经济一体化和区域经济一体化的博弈过程中,国家和地区之间的竞争已经从产品竞争走向了品牌竞争的新阶段。
国家“软实力”的重要组成部分
品牌是企业乃至国家竞争力的综合体现,品牌形象与国家形象有机统一、相互促进,中国品牌是世界了解中国的重要窗口。一个国家或地区注册品牌的数量、品牌的国际影响力、品牌的价值、品牌本土化的程度等,都已经成为衡量国家或地区经济实力和竞争力的象征。2014年5月10日,习*平近**总书记在河南考察中铁工程装备集团有限公司时提出“推动中国制造向中国创造转变、中国速度向中国质量转变、中国产品向中国品牌转变”,为推动我国产业结构转型升级、打造中国品牌指明了方向。2016年6月10日,国务院发布《关于发挥品牌引领作用推动供需结构升级的意见》,强调“品牌是企业乃至国家竞争力的综合体现,代表着供给结构和需求结构的升级方向”。2017年国务院批复同意设立中国品牌日,标志着我国将经济高质量发展要发挥品牌引领作用上升到国家战略高度。
河南高度重视品牌战略,提出以习*平近**新时代中国特色社会主义思想为指导,全面贯彻*党**的二十大精神,深入贯彻习*平近**总书记视察河南重要讲话重要指示和关于品牌建设的重要指示精神,立足新发展阶段,完整、准确、全面贯彻新发展理念,以满足人民群众日益增长的美好生活需要为目的,以“美豫名品”公共品牌建设为抓手,以“质量、效益、信誉”为核心,坚持质量第一、创新引领、市场主导、统筹规划的原则,聚焦重点产品、重点企业、重点产业、重点区域,通过持续培育、整体提升,推动河南制造向河南创造转变、河南速度向河南质量转变、河南产品向河南品牌转变,不断提升河南品牌的美誉度和核心竞争力,加快质量强省、品牌强省、标准河南建设,为现代化河南建设提供品牌支撑。
推动经济高质量发展的重要抓手
品牌是质量、技术、信誉和文化的重要载体,是推动经济高质量发展、提升国际竞争力的核心要素之一。一个好的品牌能带来显著的品牌溢价,一批好的品牌能助力实现高质量发展。一方面,品牌建设有利于优化供给结构,促进高质量发展。打造具有核心知识产权的自主品牌,是企业拥有差异化竞争优势的关键。品牌建设能够激发企业创新创造活力,促进生产要素合理配置,提高全要素生产率,提升产品品质,增加有效供给,提高供给体系的质量和效率,进而推动供给结构升级。另一方面,品牌建设有利于提升价值链地位,增强全球竞争力。品牌建设不仅可以扩大企业自身影响,创造更加广阔的市场空间,还能够强化抵御同质化竞争的能力,建立相对竞争优势,充分利用国内国际两个市场、两种资源,增强我国品牌整体国际竞争力,提升我国产业在全球价值链中的地位。
河南是经济大省,经济总量连续多年稳居全国第五位。2012年至2021年10年间,生产总值年均增长7.1%,地区生产总值实现了3万亿、4万亿、5万亿元的跨越;居民人均可支配收入从2012年的12772元增长到2021年的26811元、实现了翻番。在支撑河南经济高质量发展的各个领域,不论是材料、装备、汽车、食品、轻纺等传统产业,还是新一代信息技术、高端装备、新材料、现代医药等新兴产业,均涌现出一批质量引领的优质品牌,一大批河南企业荣获中国工业大奖、获批专精特新“小巨人”,在助推经济高质量发展方面,起到了“领头羊”效应。
满足人民美好生活需要的重要途径
进入新时代,我国社会主要矛盾已经转化为人民日益增长的美好生活需要和不平衡不充分的发展之间的矛盾。消费者对产品和服务的消费提出更高要求,更加注重品质,讲究品牌消费,呈现出个性化、多样化、高端化、体验式消费特点。品牌背后所引领的品质生活,已经成为人民群众对美好生活的迫切需求。一方面,品牌代表了品质和服务的进步,能够及时满足消费者对商品需求的阶段性变化。另一方面,品牌有助于通过对消费者习惯与需求的充分洞察,创造细分功能价值点,提供情感附加值,进一步提升产品的服务品质。
2023年河南省政府工作报告提出,要全面促进消费增长,把恢复和扩大消费摆在优先位置,调整妨碍消费的限制性措施,改善消费条件,创新消费场景;鼓励新能源汽车等大宗商品消费,出台智能电子产品、家用电器消费的补贴政策,开展各类促销活动,促进商贸、餐饮、住宿、文旅等行业尽快恢复;培育发展养老、育幼、医疗、健康、家政等服务消费;大力发展平台经济、首发经济、共享经济、信息消费等新型消费;多渠道提高居民收入特别是中低收入居民消费能力;支持郑州、洛阳建设消费中心城市。在这样的大背景下,打造优质品牌,引领消费升级,意义重大,进而助推实现群众从“有没有”到“好不好”,从“衣食无忧”到“高品质生活”,从“高速增长”到“高质量发展”的实际需求。
国家品牌建设
沿革及其相关
我国品牌建设经历了漫长的发展阶段,近年来取得积极进展,品牌影响力稳步提升,对供需结构升级的推动引领作用显著增强。
起步与发展
新中国成立至改革开放:我国建设了530多个大中型工业项目,基本形成全产业结构布局。其中,包括一拖、中信重工(原洛阳矿山机械厂)等一批“共和国工业长子”落户河南,在全国范围内广为人知。中原大地诞生了焦裕禄精神、红旗渠精神等精神,影响了一代又一代人。
1982年8月23日:第五届全国人民代表大会常务委员会第二十四次会议通过《中华人民共和国商标法》,标志着我国开始以注册商标为标志的品牌发展历程。
20世纪80年代:中国陆续加入世界知识产权组织(WIPO)、《保护工业产权巴黎公约》、《商标国际注册马德里协定》、《保护文学和艺术作品伯尔尼公约》等,我国的知识产权法律保护进入国际知识产权保护的体系。
其间,一系列家电、棉纺、化妆品和食品工业的品牌发展迅速,海尔、华为、健力宝、长虹、TCL、永久、大宝、美的、隆力奇、霞飞、万家乐、北冰洋等成为代表。以宋河、宝丰、张弓等为代表的豫酒品牌在全国范围内崭露头角。
20世纪90年代:国务院颁布《质量振兴纲要》,扶持名牌产品成为政府重要经济战略,《关于推动企业创名牌产品的若干意见》《中国名牌产品管理办法》《驰名商标认定和管理暂行规定》《产品免于质量监督检查管理办法》等相关政策法规相继出台。
其间,涌现出一大批民族企业及其品牌,如乐百氏、娃哈哈、农夫山泉、恒源祥、三枪、波导、雕牌、太阳神等。其中,做出中国第一根火腿肠的春都、被认为是中国百货零售业改革里程碑的亚细亚、成为一代人童年集体回忆的“南街村”方便面等诞生在河南。
2001年:中国正式成为世贸组织成员国。
2002年:*党**的十六大报告提出“形成一批有实力的跨国企业和著名品牌”。
2007年:*党**的*七大十**报告提出“加快培育我国的跨国公司和国际知名品牌”。
2011年7月:工业和信息化部、国家发改委等七部委联合发布《关于加快我国工业企业品牌建设的指导意见》,提出要“重点培育一批具有国际影响力的自主品牌”。
2014年5月:习*平近**总书记在河南考察时提出“三个转变”重要指示,为推动我国产业结构转型升级、打造中国品牌指明了方向。
2016年6月:国务院办公厅印发《关于发挥品牌引领作用推动供需结构升级的意见》,在中国国家品牌战略的发展过程中具有里程碑意义。
2017年4月:国务院批复同意设立“中国品牌日”,明确自2017年起,将每年5月10日设立为“中国品牌日”。
2021年7月:国家知识产权局发布《关于进一步加强商标品牌指导站建设的通知》,提出打造更多适合国际市场需求、具有国际影响力的中国品牌。
2022年7月:国家发改委等七部委发布《关于新时代推进品牌建设的指导意见》,提出到2025年,品牌建设初具成效,品牌对产业提升、区域经济发展、一流企业创建的引领作用更加凸显。
2022年10月:*党**的二十大报告提出“加强知识产权法治保障,形成支持全面创新的基础制度”“构建全国统一大市场,建设高标准市场体系”。
2022年《中国500最具价值品牌》河南品牌上榜情况
数据来源:2022年中国500最具价值品牌报告 |
榜单上的河南
在目前市场上通报的榜单中,河南排名如何?以下以中国商标品牌发展指数(TBDI-2022)、中国500最具价值品牌两个榜单举例说明。
由国家知识产权局知识产权运用促进司指导、中华商标协会编制的中国商标品牌发展指数(TBDI-2022)旨在通过3级共42个指标,科学反映全国31个省(自治区、直辖市)商标品牌发展基本情况。其中,一级指标5个,分别是商标品牌运用推进、商标品牌质量提升、商标品牌潜力开发、商标品牌环境优化、商标品牌效益实现。
发布显示,2022年我国商标品牌总体发展实现稳步增长,发展格局南稳北进,经济领先省份品牌发展顺向效应依然明显。其中,河南商标品牌发展指数得分为76.98,排名14位。
中国500最具价值品牌由世界品牌实验室发布。世界品牌实验室是一家国际化的品牌价值研究机构,由1999年诺贝尔经济学奖得主RobertMundell教授倡议创建并担任首任主席。世界品牌实验室参考了国际上通用的品牌价值评估方法,比较了各种评估模型的特点,结合当前全球的经济背景和竞争环境,对影响品牌的各个指标进行测评分析。
2022年中国500最具价值品牌报告显示,国家电网以6015.16亿元的品牌价值荣登2022年度最具价值品牌榜首。占据榜单前五名的还有中国工商银行(5369.32亿元)、海尔(4739.65亿元)、腾讯(4572.36亿元)、中国人寿(4525.39亿元)。其中,河南有11个品牌上榜,包括双汇、宇通、平煤神马、思念、三全等品牌。
中国商标品牌发展指数(TBDI-2022)得分与排名结果

数据来源:《中国商标品牌发展指数(TBDI-2022)》
河南品牌建设
美誉度与竞争力
*党**的*八大十**以来,河南深入贯彻落实*党**中央关于品牌发展、建设品牌强国的决策部署,大力实施“豫品振兴”战略,做强优势产业、做大新兴产业、做优传统产业,深入推进高端化、智能化、绿色化、服务化改造,完善先进制造业体系,推动河南制造向河南创造、河南速度向河南质量、河南产品向河南品牌转变,形成了一批国内外知名的河南品牌。
有利条件
经济实力为品牌建设提供了坚实基础。“十三五”期间,河南经济总量先后迈上4万亿元、5万亿元两个大台阶,居民人均可支配收入接近2.5万元,均提前一年实现比2010年翻一番目标。财政总收入超过6200亿元,一般公共预算支出突破1万亿元,累计分别增长41.5%和52.7%。“金融豫军”发展壮大,金融机构存*款贷**余额分别突破7万亿元、6万亿元。进出口总值达到6654.8亿元,累计增长44.7%。供给侧结构性改革深入推进,粮食产量连续4年稳定在1300亿斤以上,制造业“三大改造”全面实施,装备制造、食品制造产业加快跃向万亿级,战略性新兴产业和数字经济加速发展,以“Huanghe”本土品牌为引领的鲲鹏计算产业初具规模,服务业增加值占比接近50%。科技创新支撑能力快速提升,郑洛新国家自主创新示范区引领作用不断增强,国家生物育种产业创新中心、国家农机装备创新中心、国家超级计算郑州中心等重大平台获批建设,高新技术企业新增4971家、翻了两番多。截至2022年年底,全省专利授权量达135990件,其中发明专利授权量达到14574件;有效发明专利拥有量达67164件,同比增长20.48%,每万人有效发明专利拥有量达6.8件;新增注册商标28.1万件,有效注册商标总量达到174.6万件。这为河南制造向河南创造、河南速度向河南质量、河南产品向河南品牌转变提供了坚实支撑。
河南助推品牌发展相关政策
数据来源:根据公开报道整理 |
顶层设计不断完善为品牌建设提供了重要政策支撑。自2015年以来,河南省先后出台一系列规划、政策等文件,有力推动了品牌建设。省“十四五”规划纲要提出,到2025年力争打造现代轻纺和绿色食品国内外知名品牌100个,传统制造新品牌100个,推广100个以上重大创新产品。2023年2月,河南省政府印发《关于实施品牌发展战略推进“美豫名品”公共品牌建设的实施意见》,提出到2025年,品牌建设初具成效,品牌对产业提升、区域经济发展、一流企业建设的引领作用更加凸显,基本形成层次分明、优势互补、影响力创新力强的品牌体系。“美豫名品”公共品牌评价机制和支撑体系更加健全,培育一批管理科学规范、竞争力不断提升的“美豫名品”,打造一批国内、国际知名河南品牌。
全省法院知识产权案件收结案数据情况
数据来源:河南省高级人民法院 |
司法保护持续增强为品牌建设提供强有力的法治保障。创新是引领发展的第一动力,保护知识产权就是保护创新。在知识产权案件审结方面。2022年,河南全省法院共受理各类知识产权案件20509件,同比增长7.86%,审结19962件,结案率97.34%,比2021年全年结案17919件增加2043件,增幅11.41%。妥善审结了一批疑难复杂和具有重大影响的典型案件,比如“郑麦113”小麦植物新品种侵权案、“彩甜糯6号”杂交玉米亲本植物新品种侵权案、“鲁丽”苹果植物新品种侵权案等。在商标权、著作权案件审理方面。2022年,全省法院新收一审商标权、著作权纠纷案件13705件,占全部新收一审知识产权案件80.57%,新收二审商标权、著作权纠纷案件1307件,占全部新收二审知识产权案件77.99%。强化商业标识权益保护,河南依法严惩商标攀附、仿冒搭车等侵权违法行为,加大对驰名商标、知名品牌、老字号的保护力度,坚决制止恶意抢注、囤积商标等扰乱商标注册使用秩序行为。审结侵害“宇通”“好想你”“双汇”“花花牛”“莲花味精”“卫龙”等一批省内知名品牌和“三一”“云南白药”“江中”“农夫山泉”“绿地”“飞科”“宝岛”“茅台”“五粮液”等全国知名商标侵权案件,制裁傍名牌、蹭知名度的不正当行为。突出农业知识产权保护。种子是粮食的“芯片”。植物新品种保护事关国家粮食安全,事关乡村振兴。在重大政策方面,省委省政府印发《关于加快构建一流创新生态建设国家创新高地的意见》,提出充分发挥知识产权审判激励创新创造、维护公平竞争、促进文化繁荣等职能作用,为贯彻新发展理念、构建新发展格局、推动高质量发展提供有力司法服务保障。
优势品牌
工业领域,“专精特新”强劲凸显
从工业整体情况看。河南工业总量长期居全国第5位、中西部第1位,形成了以装备制造、食品、汽车、电子信息、轻工、建材、化工、有色为主的工业体系,拥有装备制造、食品制造两个万亿级产业,是国内很多产业循环的发起点、支撑点、结合点。2022年,全年全省规模以上工业企业实现营业收入60206.77亿元,实现利润总额2534.00亿元。全年全省规模以上工业增加值比上年增长5.1%,分重点产业看,五大主导产业增加值增长5.4%,占规模以上工业增加值的比重为45.3%;传统支柱产业增长4.7%,占规模以上工业的49.5%;工业战略性新兴产业增长8.0%,占规模以上工业的25.9%;高技术制造业增长12.3%,占规模以上工业的12.9%。
国家制造业单项冠军企业和冠军产品河南情况
数据来源:河南省工业和信息化厅 |
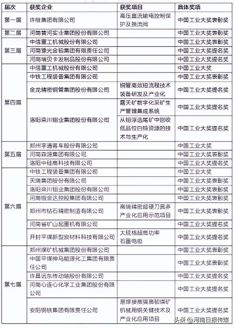
从工业品牌建设看。近年来,河南省已累计培育“专精特新”中小企业2762家,国家专精特新“小巨人”企业370家,创建39个“单项冠军”,68个省长质量奖、23个省长质量奖提名奖。从历年获评的中国质量奖、中国工业大奖、省长质量奖、“单项冠军”、国家专精特新“小巨人”等企业名单中,可窥探出河南工业领域品牌发展轨迹。2021年全国质量大会上,我省中铁工程装备集团有限公司获得中国质量奖,实现我省该奖项的历史性突破,中信重工机械股份有限公司、中国一拖集团有限公司、中航光电科技股份有限公司、中国空空导弹研究院引战部件组4家单位(班组)获得中国质量奖提名奖。
从行业分布看。截至2022年底,全省108家A股上市公司在证监会19个门类中涉及超过11个,其中制造业数量占据绝大多数。目前河南食品工业综合指标稳居全国第二位;鹤壁已经成为全球最大的*粉镁**和镁粒生产中心,济源是世界最大的铅冶炼生产基地;公路客车、高档皮卡和专用半挂车的国内市场占有率均居前列,宇通客车、郑州日产、华骏车辆等企业在全国享有较高知名度;农用氮、磷、钾肥、纯碱、甲醇、尿素等产量均居全国前列,形成了洛阳石化、濮阳石化等大型产业集群;领秀、娅丽达、渡森等服装品牌在全国有较大影响;河南也已成为全国重要的血液制品、抗生素原料药和超硬材料生产基地。
历届中国工业大奖河南获奖情况
数据来源:根据公开报道整理 |
农业领域,“河南味道”走向全国
从农业整体情况看。随着食品工业和农业产业化发展,河南农业领域品牌建设不断完善,一批品牌在全国层面拥有较强的影响力和知名度。一是农业基础发展好。近年来,河南坚定落实习*平近**总书记提出的“在确保国家粮食安全方面有新担当新作为”等重大要求,持续打好粮食生产这张王牌,稳住农业基本盘、筑牢“三农”压舱石,粮食产量连续6年稳定在1300亿斤以上,粮食产量占全国1/10,小麦产量占全国1/4强,在端牢中国人的饭碗上具有举足轻重的影响。二是农业龙头企业实力强。截至2022年,河南共有省级以上龙头企业1169家,其中,国家级102家,省级1067家。这些企业近半分布在河南的南部、东部5市。信阳、南阳、驻马店、商丘、周口的省级以上龙头企业数量占到全省的45%。截至2021年年底,河南1169家省级以上龙头企业资产规模合计6186.68亿元。其中,资产规模超过10亿元的企业有80家,超过百亿元的有4家,分别为牧原股份(1692亿元)、双汇发展(370亿元)、棕榈股份(182亿元)、新野纺织(102亿元)。2021年,河南省级以上龙头企业共实现营业收入8088.16亿元。流通及批发市场、肉及肉制品、面及面制品三大行业整体营收规模超千亿元。河南在面制品、肉制品、果蔬三大领域优势明显,相关省级以上龙头企业均超过200家,分别为252家、242家、230家,合计占比达61.9%。三是农业企业资本化水平高。截至2022年12月31日,河南有17家农业相关企业在A股上市,市值合计4439亿元(截至2022年12月31日,下同)。其中,市值过千亿元的仅牧原股份一家,市值2667.74亿元;另有三家市值超过百亿元,为双汇发展(898.39亿元)、三全食品(162.74亿元)、一拖股份(126.97亿元)。其他上市公司市值均在百亿元以下。
从农业品牌建设看。一是传统品牌实力强劲。我省多个品牌在全国具有较大的影响力,如面及面制品行业的三全、思念、想念、白象等;肉制品行业的双汇、牧原、华英等;乳制品行业的花花牛等;果蔬行业的好想你、二仙坡等;中药材行业的宛西、羚锐、福森、太龙等;调味品行业的十三香、仲景等;特色行业的怀山堂、文新、金丹、米多奇等一大批品牌产品具有较高的市场知名度。二是新兴农业品牌快速崛起。近年来,随着消费升级,涉农企业产业链不断延伸。在新兴细分赛道,河南涌现了一批知名度较高的涉农企业,如网红茶饮品牌蜜雪冰城、为餐饮酒店提供全面供应解决方案的千味央厨、“辣条第一股”卫龙以及嗨吃家、食族人、丽星食品、豫道等酸辣粉品牌。三是农业品牌质量效益好。2022年,在国内多项重要评选中,都出现了河南涉农龙头企业的身影。2022年12月,农民日报社评选出《2022中国农业企业500强》,三全食品、大咖国际食品、华英农业、想念食品、恒都食品、莲花集团、飞天生物、中沃实业、训达粮油、豫储物流、好想你、泰利机械等豫企均入围500强榜单。2022年12月18日,胡润研究院发布《胡润中国食品行业百强榜》。河南企业牧原食品以3000亿元的价值进入前十名,位列第七。双汇、三全、卫龙等河南企业进入百强。四是农业品牌行业影响力大。河南各地举办了中国(通许)酸辣粉行业大会、中国(原阳)预制菜行业大会、中国(商丘·永城)面粉食品博览会等多场农业细分领域的大会,豫农优品助推“河南味道”走向全国。
从行业分布看。河南面制品行业的代表性龙头企业及品牌有:三全食品、思念食品、白象食品、平平食品、千味央厨、南街村等。河南肉制品行业的代表性龙头企业及品牌有:牧原股份、双汇发展、华英农业、正大食品、雨轩清真食品等。农业领域其他行业代表企业有太龙药业、宛西制药、金丹科技、蜜雪冰城、卫龙等。
河南面制品行业代表品牌

河南肉制品行业代表品牌

河南其他农业领域代表品牌

数据来源:《河南省农业产业化重点龙头企业年度报告(2022)》
服务业:文旅文创“出圈”“圈粉”,物流“豫军”强劲
河南文化底蕴深厚,交通区位优势明显,为文化旅游和现代物流等服务业发展提供了有利条件,加之省委、省政府高度重视文化旅游、现代物流发展,形成了一批优势企业,带动了品牌建设。
文旅品牌建设初见成效。河南是中华民族和中华文明的重要发祥地,中华文明的起源、形成、发展都与河南密切相关,龙门石窟、少林寺、清明上河园、白马寺、关林、殷墟等人文景观,嵩山、云台山、老君山、白云山、王屋山等自然景观皆是河南的“顶流”。近年来,河南省委、省政府大力实施文旅文创融合战略,全面叫响“行走河南·读懂中国”文旅品牌形象。围绕老家河南、天下黄河、华夏古都、中国功夫等文化IP,围绕弘扬焦裕禄精神、红旗渠精神、大别山精神、愚公移山精神,推出一批研学旅行精品线路。在郑州、开封、洛阳、安阳、三门峡、信阳等地打造一批“行走河南·读懂中国”研学营地。“中国节日奇妙游”系列节目远播海内外,为河南文旅强势“圈粉”,只有河南·戏剧幻城成为“文旅新标杆”。洛阳突出颠覆性创意、沉浸式体验、年轻化消费,打造全国沉浸式文旅目的地。
物流豫军加快崛起。河南深入贯彻落实习*平近**总书记“河南要建成连通境内外、辐射东中西的物流通道枢纽,为丝绸之路经济带建设多作贡献”的指示精神,把物流业发展作为促进经济平稳健康发展的关键抓手,物流业整体发展水平稳居全国第一方阵。“十三五”期间,河南社会物流总额年均增长8.2%,高于全国2.5个百分点,2021年全省社会物流总额突破17万亿元、稳居中部6省第1位;社会物流总费用与GDP比率降至13.4%、低于全国1个百分点左右,实现9年连降。2022年12月,河南省发改委认定了首批34家河南省物流“豫军”企业名单,它们将发挥物流“豫军”企业示范带动作用,引领全省物流业实现高质量发展。首批名单中,包括河南中豫国际港务集团有限公司等5家全国领军型企业、河南省医药有限公司等20家特色标杆型企业和9家新兴成长型企业。
“四条丝路”引领枢纽经济成效显著。以“四条丝路”为引领的枢纽经济加快发展,郑州机场货物运力、全货机航线、航班及通航城市数量均居全国第5位,货运规模跃居全球40强。中欧班列(郑州)“十三五”开行3630班,年均增长45.5%。跨境电商年交易额突破2000亿元,业务辐射196个国家和地区。内河集装箱运输实现零的突破,开行铁海联运班列线超过500班。
区域特色品牌,美誉度高走
近年来,我省围绕区域优势特色产业,打造了一批竞争力强、美誉度高的区域品牌,构建了区域品牌质量标准、认证体系,推动产业集群质量品牌提升。
一方面,以国家地理标志保护为重点推动区域品牌建设。通过加强地理标志品牌培育和展示推广,推动了地理标志与特色产业发展、生态文明建设、历史文化传承、乡村振兴等有机融合,提升了区域品牌影响力和产品附加值。南阳、三门峡、焦作、许昌、驻马店等地拥有较多数量的国家地理标志保护产品。
另一方面,区域品牌建设推动县域经济高质量发展。发展特色产业是地方做强做优实体经济的一大实招。近年来,河南各县域不断推动产业结构优化升级,充分发挥各地开发区经济建设主战场的关键地位,锚定高质量发展目标,鼓励和支持保障粮食安全、特色明显、生态功能突出的产业优先发展,打造县域经济产业高质量发展格局。在助推县域经济高质量发展的过程中,河南多县(市)深入分析各县(市)资源禀赋和产业基础,明确功能定位,踩准油门、把定方向,培育壮大主导产业,打响“一县一业”品牌效应。
河南国家地理标志保护产品名单 (截至2022年6月1日)

数据来源:河南省市场监督管理局
河南部分县(市)主导产业及县域新名片
数据来源:根据公开报道整理 |
老字号品牌,活力持续焕发
近年来,随着消费升级和非物质文化遗产保护力度加大,河南老字号发展活力不断增强,品牌影响力持续提升。
品类丰富。截至2021年,河南省分两批推荐上报22家中华老字号企业和品牌,全部通过商务部审核获得命名。中华老字号企业中,餐饮类5家,食品加工类10家,零售类3家,医药类2家,工艺美术类1家,居民服务类1家。从区域分布看,郑州市3家、开封市3家、洛阳市4家、平顶山市2家、新乡市2家、焦作市1家、商丘市2家、驻马店市1家、周口市4家。
此外,从2009年起至2022年12月,河南共认定了8批272个品牌为河南老字号,共涉及食品业、酿酒、餐饮业、中医药、百货零售业、制造业、居民服务业等多个行业。其中,开封市马赵氏筋骨堂科技开发有限公司的“马赵氏”等50家企业50个品牌于2022年9月入选第八批河南老字号。
分布广泛。河南老字号在我省各市均有分布,但是地区分布差异也较大,主要集中在洛阳、开封、驻马店、安阳、商丘、信阳和周口(省直管县市数据包含在原省辖市)等地。前8批老字号中,开封最多,达29家,包括第一楼、马豫兴、汴梁又一新等知名老字号;洛阳26家,包括平乐正骨、真不同、白马寺等知名老字号;商丘27家,包括张弓、民权等知名品牌。此外,安阳25家、信阳23家、驻马店20家、周口24家,拥有河南老字号数量也均达到20家及以上。济源市最少,仅1家。
发展模式不断更新。目前有不少包括河南在内的老字号品牌开启了营销创新之路,老字号“豫”上新国潮。2021年《抖音电商国货发展年度报告》显示,在抖音电商平台,老字号品牌诸如回力、五粮液、恒源祥、海天的销量同比增长分别达到18196%、349%、1599%、13418%。在商务部认证的1128家中华老字号中,有近一半已经在天猫开设旗舰店。2022年,天猫平台上7%的老字号旗舰店年成交额超过1亿元。
2022年,河南省政府办公厅《关于促进老字号创新发展的实施意见》提出,力争到“十四五”末,全省老字号企业整体营收规模超过400亿元,认定中华老字号品牌超50个、河南老字号品牌超320个。
中华老字号河南企业名单
数据来源:河南省商务厅 |
河南认定老字号地区分布

数据来源:河南省商务厅
短板与问题依然严峻
近年来,河南大力实施品牌发展战略,品牌经济对省域经济发展起到了重要支撑作用,但整体来看,河南品牌建设仍然滞后于经济发展,品牌总数及规模偏少偏小,品牌价值及影响力偏低偏弱,品牌引领作用还不够强,品牌建设总体水平与人民群众日益增长的质量品牌需求之间的矛盾仍然存在。
受制传统模式影响,工业领域品牌附加值较低
在工业尤其是制造业领域,虽然已有一批知名品牌,但整体来看,仍存在品牌建设相对滞后的现象,与河南省制造业的制造能力和规模增长不相匹配。部分企业品牌塑造能力弱,知名品牌少,品牌附加值、国际国内影响力仍然较低。主要表现如下:
品牌建设滞后、影响力弱。企业品牌建设缺少文化底蕴,品牌感召力和影响力严重不足。品牌建设理念仍待提升,不少企业意识到了品牌建设的重要性,但对品牌文化内涵的理解普遍比较粗浅,具体实践中存在落实不实、缺乏规划等问题。
企业缺乏核心竞争力。自主品牌创新的前提和基础是技术创新,技术创新对企业品牌发展有着巨大的促进作用。河南省工业品牌产品仍然受制于传统模式的“惯性”影响,呈现出传统工业产品多、高新技术产品少,初加工产品多、精深加工产品少,附加值低的产品多、附加值高的产品少等特征。工业企业普遍存在技术创新能力低下现象,不少企业技术创新机构数量少,科技活动水平及层次偏低,研发投入也明显不足。从产品生产的导向看,河南省品牌产品生产仍然在较大程度上受制于资源型的导向,尚未真正建立起适应市场需求的产品结构。从产品的外向角度看,河南省名品产品的自主品牌出口量小,出口品种单一,附加值普遍较低,国际竞争力不强。
知识产权保护仍需加强。许多企业因知识产权保护力度不够而无法拥有自主知识产权,只能在产业链低端进行简单的贴牌加工生产,利润微薄,致使其缺乏资金对品牌进行建设和维护。
多为“全品类”模式,农业领域品牌记忆度较低
在农业领域,虽然涌现了一大批知名品牌,但整体上看,河南农业领域品牌仍然存在“大而不强、多而不优”等问题,存在产品多、品牌少,普通品牌多、知名品牌少的问题,影响和制约着我省推进质量强省建设的步伐,与河南农业大省向农业强省迈进的实际进程不相符。主要表现为:
农产品精深加工缺乏品牌效应。我省许多优质和特色的农产品是以初级产品形态在市场上销售,生产、加工及包装销售过程中的科技含量很低,产品的特质不能充分体现,价格提不上去,附加值也处于很低的水平,产品品牌认可度不高,缺乏品牌效应。
特色农产品品牌缺乏知名度。在农产品区域公共品牌的打造上,各地的认识在不断增强,多地主导推进农产品区域公用品牌创建。但是,在这个过程中存在农产品区域公用品牌建设热衷“全品类”模式,对具体农产品无法聚焦,从而造成知晓度低、记忆度低,难以精准对接消费市场。我省农产品商标的注册数量快速增长,但没有形成明确的发展战略。多数企业对农产品品牌的战略地位和作用的认知不足,仅停留在抢注商标、多做广告、翻新包装、提高价格等层面。对于如何提高产品品质、宣传推广品牌、获得市场信誉等维系品牌价值的策略则知之甚少,更缺乏统一的规划、严密的组织和正确的引导。
品牌宣传和推广手段落后。一些企业和地方政府对于如何创立品牌、维系品牌、提升品牌还处于摸索阶段,特别是在宣传和推广品牌上,手段单一,思路陈旧,缺乏有创意的新办法。绝大多数企业都是被动跟着市场和消费者行动,对如何创造市场和引导消费者需求没有明确的思路。
专业化程度有待提升,服务业领域缺乏龙头品牌
河南省服务业虽已形成较大规模,但服务业龙头企业和平台型企业缺乏,导致服务业品牌地域性强,在全国影响力远远不足。
文化旅游品牌的体验满意度和消费能力有待进一步提升。文化旅游不仅仅是综合了“吃、住、行、游、购、娱”六要素的观赏行为,而且具有文化体验、情感认同等更高层面需求的心理感受。目前,河南大多数传统知名景点如龙门石窟、少林寺等仍然主要以观光旅游为主,新业态产品较少,且在旅游产品设计、精品线路打造上缺乏创新力度。部分文旅资源在省内具有地方特色,但扩大其在国内乃至全球的知名度还需要进一步的努力。
物流市场专业化程度有待提升。市场主体存在“小散弱”问题,*级A**以上物流企业总量仅占全国的3%,没有一家企业上榜中国物流企业50强和民营物流企业50强,缺乏具备供应链整合能力和平台组织能力的“链主型”“集成型”龙头物流企业,助推产业上下游联动发展的作用发挥不充分,与适应区域经济加快发展的要求还有差距。
发展路径与对策思考
当前,以质量为核心要素的标准、品牌等区域竞争日趋激烈。推进品牌建设,坚持以质取胜,是调整优化经济结构、推动经济转型升级的迫切要求。面对新形势、新挑战、新机遇,我省已踏上了河南制造向河南创造转变、河南速度向河南质量转变、河南产品向河南品牌转变的新征程,迫切需要从政府和企业两个层面着手,加快品牌建设,建设品牌河南。
加强顶层设计,培育更多“出圈”品牌
品牌建设是推动河南产品向河南品牌转变的切入口。建议河南相关部门牵头,进一步做好培育品牌体系建设的顶层设计,明确保障条件,加大对企业进行品牌建设、宣传、推广的支持力度,以市场为导向、以品牌为抓手,建立符合市场规律的品牌建设体系,培育更多真正走出河南、走向全国的“出圈”品牌。建议各级政府加大资金统筹力度,在各地公共品牌培育、评价、发展等方面给予支持;细化品牌建设相关政策举措,加大品牌拓市场、增效益、提价值力度;对知名的公共品牌经营主体的境外商标注册、广告、展览等给予相关政策扶持;支持更多知名品牌经营主体参评中国质量奖、省长质量奖。
强化“三级联动”,用好政企“双轮驱动”
在品牌培育过程中,建议加强省市县“三级联动”,明确省域品牌、市域品牌、县域品牌分工与合作,以县域发展为主战场,助推打造“一县一业”“一县一品”,进而推动我省从品牌大省向品牌强省跨越。此外,用好政府与企业“双轮驱动”。政府主导制定品牌发展规划相关政策,同时注重引导企业发挥品牌建设主体作用,打造以品牌管理体系、品牌传播体系、质量保证体系、技术创新体系、品牌文化体系及品牌保护体系为核心的品牌建设综合体系,提升企业品牌培育能力。
实施创新驱动,不断强化品牌核心竞争力
河南品牌建设要进一步加强提升创新研发能力,改善创新能力不足、创新创造不够等问题,建议坚持把创新摆在核心位置,推动跨领域、跨行业协同创新,走创新驱动的发展道路,进而不断强化品牌的核心竞争力。同时,建议更加重视行业品牌建设急需的企业经营规划,高端制造业、服务业运营管理和市场创意营销等方面高端人才的引进,尽快制定评价机制,出台相应的人才引进计划。
细分行业领域,打造竞争力强的自主品牌
工业领域。大力实施制造业“增品种、提品质、创品牌”行动,引导企业实施以质量为核心的品牌发展战略,打造一批自主创新能力强、跻身国内国际前列的河南制造精品品牌。引导装备制造业加快提质升级,推动产品供给向“产品+服务”转型,在电气、农机、矿山、盾构、起重机械等装备领域培育一批科研开发与技术创新能力强、质量管理优的智能制造和服务型制造标杆品牌、产业集群品牌,推动产品和产业向价值链高端跃升;持续培育一批“专精特新”企业,推动电子信息产业创新发展和原材料产业关键技术攻关,培育一批竞争力强的自主品牌企业。
农业领域。聚焦我省粮食生产功能区、重要农产品生产保护区、特色农产品优势区和现代农业产业园等,打造一批品质过硬、特色突出、竞争力强的精品区域品牌。加强科技创新、质量管理、市场营销,打造一批产品优、信誉好、产业带动性强、具有核心竞争力的合作社品牌、家庭农场品牌和农业领军企业品牌。发展乡村新产业新业态,围绕休闲农业、乡村服务业等,打造一批新型农业服务品牌。
服务业领域。强化服务品牌意识,提升服务品牌价值。推动金融、物流、研发设计、商务咨询、科技服务、节能环保等生产*服务性**业向专业化和价值链高端发展,培育具有国内、国际竞争力的生产*服务性**业品牌。推动商贸、健康、养老、文化、旅游、餐饮等生活*服务性**业向高品质和多样化升级,推动形成服务优质、应用面广的在线服务品牌。面向产业数字化发展需求,围绕人工智能、5G、工业互联网、智慧城市、智慧农业、智慧养老等领域,培育优质数字化品牌。
构建标准体系,进一步提升品牌权威
河南在工业、农业、服务业领域有很好的品牌基础,要进一步形成一批具有影响力和美誉度的产品品牌、企业品牌、产业品牌和区域品牌,建立完善的标准化体系至关重要。标准是经济活动和社会发展的技术支撑,标准化发挥着基础性、引领性作用。推进品牌培育、管理、评价等标准化体系建设,构建完善的河南品牌标准体系,加快构建推动高质量发展的标准体系,是促进我省品牌建设工作的重要支撑。在工业、农业、服务业等领域,分别研究制定相关品牌专项标准,规范不同领域品牌在质量管理、科技研发、售后服务、社会责任等方面的具体要求,进一步提升品牌建设的规范性、权威性。
加强品牌保护,推动构建新发展格局
创新是引领发展的第一动力,保护知识产权就是保护创新。全面加强知识产权保护工作,有助于激发创新活力,推动构建新发展格局。建议河南持续加强品牌保护,统筹推进商标、字号、专利、著作权等保护工作。实施商标品牌战略,引导各类经营主体加强商标注册、商标管理、商标权保护,严厉打击假冒商标品牌行为,为企业发展营造良好环境。完善跨部门、跨区域知识产权执法协作机制,加强知识产权信息公共服务资源供给,推进商标、地理标志等知识产权数据共享,依法依规加强知识产权领域信用体系建设。完善商标品牌维权与争端解决机制,推动商标品牌保护、纠纷处置的跨境(区域)协作。
引导企业加强品牌建设,提升国际竞争力
国际经验表明,企业是品牌建设的主体,积极引导和支持企业加强品牌建设,以优质品牌提升国际竞争力。
争创“专精特新”,优化品牌的质量强度。引导企业加强品牌建设,从追求质量向追求品质升级。争创“专精特新”,促进企业和产业从“三低一弱”——低附加值、低技术含量、低质量、弱品牌,向“三高一强”——高附加值、高技术含量、高质量和强品牌转型升级。支持企业在重大装备和重点工程中使用优质品牌产品,构建企业研发、采购、生产、品牌建设推广、售后服务一体化体系。
加强品质管控,刷新品牌的影响效力。推动企业持续加强品牌质量管控,进一步提炼完善核心品质指标,加大监管力度,保持产品特色、品质稳定,防止品质退化和良莠不齐,建立健全配套管理制度,加强标准化管理,持续刷新和巩固品牌的影响力。
完善服务体系,实现品牌的价值升级。良好的服务体系能够更好地促进与消费者之间的互动与交流。鼓励企业进一步构建完善服务体系,赢得用户信任,进而巩固品牌美誉度。提升用户体验,有效缩短产品与用户之间的距离,进而实现品牌的价值升级。
提高推介能力,提升品牌的传播声量。深入挖掘产业价值,塑造品牌形象,提高品牌推介能力,增强品牌传播能力,是提升品牌影响力、附加值的重要路径。支持企业进一步增强品牌传播能力,加强策划,提高品牌传播声量。加大品牌全方位推广,提升品牌在全国范围内的影响力。统筹线上线下渠道,实现消费者触达和销量双提升。
策 划:刘雅鸣
组 长:孙德中
副组长:刘玉梅 王鲁峰 栾姗
成 员:万军伟 段伟朵 陈诗昂 朱娟 高亚宾 王梁 孔学姣 王华岗 王丹






