上篇已介绍了2018上海部分区非沪籍入园政策变化情况,下篇将余下部分区域的入园政策情况,以及热门公办与民办幼儿园介绍。
(十一)浦东
现场报名+审核
摘自《2018学年浦东新区幼儿园招生工作实施细则》
非本市户籍来沪人员随迁子女:儿童本人须持有效期内《上海市居住证》《上海市临时居住证》或《居住登记凭证》,父母一方须满足以下条件之一:
①持有效期内《上海市居住证》(签发或签注时间在2018年1月1日前,居住证上的居住地址在本区)。
②持有效期内《上海市居住证》(签发或签注时间在2018年1月1日后,居住证上的居住地址在本区),且一年内参加本市职工社会保险满6个月(2017年7月1日至2018年6月30日,不含补缴)或连续3年(从首次登记日起至2018年6月30日)在本区街镇社区事务中心办妥灵活就业登记。
③持有效期内《上海市临时居住证》(居住证上的居住地址在本区)满3年,且连续3年(从首次登记日起至2018年6月30日)在本区街镇社区事务受理服务中心办妥灵活就业登记。
以上对象,持有2018年4月30日前办理的招生区域内住宅类房产证的(房屋产权人须是父母或儿童本人,并共同或单独拥有全部产权),按房产证地址,视幼儿园招生情况,统筹安排入园。无房产证的,在本区有合法居住证明的,在规定时间内,自行到尚有余额的,公办幼儿园或民办幼儿园报名。
(十二)金山
现场报名+审核
摘自《2018年金山区幼儿园招生入园工作实施意见》
非本市户籍儿童:
(1)父母一方持招生区域内有效的《上海市居住证》(2018年1月1日前签发或签注),或2018年1月1日后申办的《上海市居住证》、参加本市职工社会保险证明(交满6个月)的非本市户籍适龄儿童。
(2)父母一方持有2018年1月1日后申办的《上海市居住证》(或有效期内《上海市临时居住证》),金山区各街镇社区事务受理中心办妥的灵活就业登记证明《就业失业登记证》的非本市户籍适龄儿童。
(3)非本市户籍儿童在填妥 “金山区来沪人员随迁子女申请就读公办幼儿园积分表”,经审核相关证明(具体见附件5)后予以登记。录取与否视学额和积分高低,依次由积分高到低而定。外籍、港澳台儿童参照此条。
非本市儿童录取:
当报名登记人数超过对口幼儿园招生计划数时,符合登记范围的非本市户籍适龄儿童按照《上海市居住证》和“金山区来沪人员随迁子女申请就读公办园持证登记积分规定”,根据区域实际资源情况,视居住证或持证积分分数高低等情况进行统筹协调,录取与否视学额和积分高低而定。未达相应幼儿园积分分数线的适龄儿童,可自愿选择就读民办幼儿园。外籍、港澳台儿童参照此条执行。
金山区来沪人员随迁子女,申请就读公办幼儿园积分表:

备注:
1.此评分表中“直系亲属”特指父母。
2.职业资格或技术职称,指积分参照人在本市工作期间取得的,由人力资源和社会保障局颁发的,专业技术职务任职资格证书、专业技术类职业资格证书和技能类国家职业资格证书。
3.教育背景,指积分参照人按照国家教育行政主管部门规定,取得的被国家认可的国内外学历学位。
政策解读
非本市户籍幼儿登记时须提交的材料分两类:
第一类(父母一方缴纳社保的):父母一方有效期内的《上海市居住证》(2018年1月1日前签发),或2018年1月1日后申办的《上海市居住证》及参加本市职工社会保险证明(满6个月)(原件及复印件),以及户口簿、出生证、附件5表格中列出的相应证明材料。
第二类(父母未缴纳社保的):父母一方效期内的《上海市临时居住证》(或2018年1月1日后申办的《上海市居住证》)及金山区各街镇社区事务受理中心办妥的灵活就业登记证明《就业失业登记证》(原件及复印件),以及户口簿、出生证、附件5表格中列出的相应证明材料。
(十三)松江
网上报名+现场审核
非沪籍现场信息确认时所需材料(均需原件):
①《2018年松江区学前教育阶段招生学生信息确认表》(网上信息采集的可直接打印;未网上采集的可于现场确认时补填)。
②适龄幼儿户口簿、儿童预防接种证、法定监护人一方持有的本区范围内居住类房产证件。
③非本市户籍的新生还需按照《2018年松江区公办园新生入园信息分类及安置说明表》提供相应的证件。外省市户籍幼儿还须持有效期内《上海市居住证》或《上海市临时居住证》或《居住登记凭证》。
④法定监护人持有效期内《上海市居住证》且积分已达120分的另需提供“积分通知书”;持有效期内旧版人才引进类居住证的另需提供领证副联。
城区五所街道区域:

乡镇、九亭地区(九里亭街道、九亭镇):

有关说明:
1、根据今年本区公办园资源和生源等实际情况,居住类房产证件、本市户籍迁移、签发《上海市居住证》或《上海市临时居住证》、办理《居住登记凭证》以及其他各类有效证明或证件等的截止日期:2018年4月30日。
2、《上海市居住证》的申办、使用以及积分达标证明等事宜,法定监护人一方及适龄幼儿须按照《上海市居住证管理办法》(2017年沪府令第58号)执行。
3、持《人才引进类上海市居住证》(含《海外人才居住证》)并在有效期内的,参照有效期内《上海市居住证》且积分达120分相应情况予以认定。
政策解读
注意!松江非沪籍入园现场审核材料不能用复印件!全部需要原件!
(十四)青浦
网上信息登记+现场审核
摘自《青浦区教育局关于2018年学前教育招生工作意见》
来沪随迁人员子女的入园:
公办幼儿园在保障本市户籍适龄子女入园的基础上学额有余的,可依据来沪人员持有效期内《上海市居住证》且积分达到标准分值、持有年限等条件设定优先顺序依次录取。幼儿须持有效期内《上海市居住证》、《上海市临时居住证》或《居住登记凭证》。无法进入公办幼儿园就读的,可自行选择到民办幼儿园就读。
报名条件:
(1)父母一方持有效期内上海市公安局统一签发的《上海市居住证》且积分达到120标准分值,并持有招生区域内房产或具合法租住证明,幼儿持有效期内《上海市居住证》、《上海市临时居住证》或《居住登记凭证》。
(2)父母一方持有效期内《上海市居住证》,或持《上海市临时居住证》和《灵活就业证明》到2018年6月30日各满三年,并持有招生区域内房产或具合法租住证明,幼儿持有效期内《上海市居住证》、《上海市临时居住证》或《居住登记凭证》。
(十五)奉贤
现场报名+审核
2018年奉贤区公办幼儿园来沪人员随迁子女积分入园指南
一、申请条件
1、申请人年满3周岁(2014年9月1日—2015年8月31日间出生),且身体健康(无慢性传染病)、智力正常、能正常参加集体活动。
2、申请人父母一方需满足以下条件之一:
① 持本区有效期内的《上海市居住证》(签发或签注时间在2018年1月1日前);
② 持本区有效期内的《上海市居住证》(签发或签注时间在2018年1月1日后),且一年内参加本市职工社会保险满6个月(2017年7月1日至2018年6月30日,不含补缴)或连续3年(从首次登记日起至2018年6月30日)在街镇社区事务受理服务中心办妥灵活就业登记;
③ 持有效期内的《上海市临时居住证》满3年(从首次发证日起至2018年6月30日),且连续3年(从首次登记日起至2018年6月30日)在街镇社区事务受理服务中心,办妥灵活就业登记;
二、申请材料
(一)必备材料(提供原件及复印件)
1、申请人父母一方有效期内的《上海市居住证》和社保记录;或者父母一方有效期内《上海市临时居住证》满3年(从首次发证日起至2018年6月30日),且连续3年(从首次登记日起至2018年6月30日)在街镇社区事务受理服务中心,办妥灵活就业登记;或有效期内的《上海市居住证》及积分通知书;
2、申请人有效期内的《上海市居住证》、《上海市临时居住证》或《居住登记凭证》;
3、申请人及其父母的户口簿(户口簿无法证明父母与子女关系的,需提供申请人“出生医学证明”);
4、申请人的居住情况(居住地址为奉贤区,且与各证件地址一致):自购房的,提供父母商品住房房地产权证或不动产权证书;租赁房的,提供房屋租赁合同备案登记通知书;
5、申请人的预防接种证。
(二)加分材料(提供原件及复印件)
1、父母一方的学历证书或专业技术职称证书;
2、独生子女父母光荣证;
3、父母一方获区级及以上表彰奖励证书;
4、父母一方在本区投资创办企业的,提供营业执照、最近连续三年在本区的纳税明细;
5、父母一方为本市户籍的,提供结婚证、父母双方户口簿、申请人出生医学证明及有效期内《上海市居住证》;再婚家庭的,需提供有关孩子抚养权的判决书或离婚协议书(抚养权是再婚夫妻一方)。
注:持《上海市居住证》积分达到标准分值且明确其子女享受积分待遇的,无需提供加分材料,但也须在居住证所在街镇规定时间内,到指定入园受理点,递交入园申请必备材料,和有效的积分通知书。
2018年奉贤区学前教育阶段公办幼儿园
来沪人员随迁子女招生入园积分管理指标体系
(基础指标100分 加分指标100分 减分指标100分)

政策解读
注意!奉贤会在官网公布每一所公办幼儿园给随迁子女的学额数,例如市级示范园解放路幼儿园、南中路幼儿园,以及实验幼儿园、金贝幼儿园等,2018年没有学额提供给随迁子女,其他幼儿园今年共计提供随迁子女学额1776位。
(十六)崇明
网上信息填报+现场确认
摘自《2018年崇明区学前教育阶段招生入园工作的实施意见》
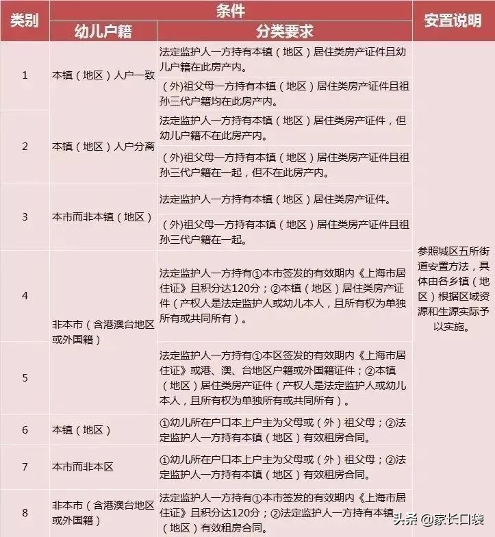
如果来沪随迁子女申请就读公办幼儿园的人数多于可接纳学额数的,依据父母一方持《上海市居住证》且积分达到标准分值,父母一方持《上海市居住证》且一年内社保满6个月以上,父母一方《上海市居住证》且办理《就业失业登记证》的年限等条件依次统筹安排随迁子女就读公办幼儿园。无法进入公办园就读的,可自行选择到民办园就读。
现场审核需要材料:
现场审核时家长需携幼儿前往。
符合条件的来沪随迁子女须提供:
①父母一方有效的《上海市居住证》、分值证明及一年内缴金证明的原件、复印件或父母一方有效的《上海市居住证》和《就业失业登记证》原件、复印件;
②适龄儿童本人有效的《上海市居住证》、或《居住登记凭证》原件、复印件;
③父母及适龄儿童本人的户籍证明;
④预防接种证。
入园排序规则:
1.本地户籍的适龄幼儿居住地与户籍所在地一致,且户主为父母一方。
2.本地户籍的适龄幼儿居住地与户籍所在地一致,幼儿户籍跟随(外)祖父母,且(外)祖父母为户主。(父母一方在同一户籍内)。
3.本市户籍的适龄幼儿居住地与户籍所在地不一致,居住地产权人为父母一方或幼儿本人,拥有全部产权,且办理人户分离登记回执。
4.非本市户籍的适龄幼儿,父母一方持有《上海市居住证》且满标准积分。同时在划区内购房,且拥有全部产权。家长与幼儿的居住证地址与房产地址一致。
5.本市户籍的适龄幼儿居住地与户籍所在地不一致,居住地与(外)祖父母一致,且(外)祖父母拥有全部产权,幼儿办理人户分离登记回执。
6.非本市户籍的适龄幼儿,父母一方持有《上海市居住证》且一年内缴纳社会保险累计满六个月。在划区内购房,且拥有全部产权。家长与幼儿的居住证地址与房产地址一致。
7.本市户籍的适龄幼儿居住地与户籍所在地不一致,父母在划区内租房,且办理人户分离登记回执。
8.非本市户籍的适龄幼儿,父母一方持有《上海市居住证》且满标准积分。在划区内租房,家长与幼儿的居住证地址与租房地址一致。
9.非本市户籍的适龄幼儿,父母一方持有《上海市居住证》且一年内缴纳社会保险累计满六个月。在划区内租房,家长与幼儿的居住证地址与租房地址一致。
10.非本市户籍的适龄幼儿,父母一方持有《上海市居住证》且持有一年以上的灵活就业登记,在划区内租房,家长与幼儿的居住证地址与租房地址一致。
政策解读
崇明非沪籍入园是实行网上报名+现场审核的形式,现场审核必须带上孩子。
另外,崇明的户籍入园今年开始实行三年一户!
总的来说,上海非户籍幼儿园报名的大体原则是:
《上海市居住证》是必须条件,在此基础上,家长一方持有上海市居住证积分满120分时,幼儿园会根据学额情况在统筹阶段优先安排入园,可有条件进入公办幼儿园就读。如果非上海户籍,持居住证积分未达到120分:但是居住证符合年限要求,可让其随迁子女进入民办幼儿园和极少数公办幼儿园就读。
以下介绍上海热门公办幼儿园与民办幼儿园,家长们可根据自己的情况选择:

上海10所热门公办幼儿园
1、中国福利会幼儿园
所在区域:杨浦区
招生范围:全市招生
收费标准:3000元/月
特色课程:游泳课
学校地址:上海市杨浦区国晓路300号
热门指数:★★★★★
学校评价:这所幼儿园非常火爆,神一样的存在,砸钱都不一定进得去,有家长打了7000多个电话都没预约上!

中国福利会幼儿园是宋庆龄女士1949年亲手创办的一所幼儿园,上海市首批示范性幼儿园、市级事业单位,隶属于中国福利会。2009年,迁址杨浦新江湾城,园所很大环境好。
这所幼儿园非常火爆,每年4月左右校门口贴出招生简章,需要提前电话进去预约,电话很难打,打通后会问户籍、房产地址是否是附近等信息,然后等面试短信,短信通知面试时间和准备事项。
面试家长问理念,面试孩子问问年龄等(听话、月份大、嘴甜就有机会),然后孩子在一个大教室选择自己喜欢的东西玩。面试结束以后会有短信通知是否录取,然后就是接到正式的录取通知书。
这个幼儿园就是神一样的存在,砸钱都不一定进得去。托班可以占坑,全市招生,已面试被录取,并没有像传说中那样都是内定。
“活动很多,硬件很好,老师也不错,经常搞民俗活动,有haba馆,木工间,水墨画室,结构室,小厨房,还有游泳馆,影音室,图书馆。有个很大的草坪,春天老师会让孩子们光着脚丫在草地上玩耍,打滚,围坐在一起剥春笋。作为以玩中学习为宗旨的幼儿园已经很好了,但是不教任何文化知识...”
要说素质教育,中福会上海最好,学校每周固定活动很出色,最主要,家长都不用参加。中福会除了教游泳,文化课啥都不教,纯靠机构和自鸡。
今年电话预约,有家长分享:请了一天假专门打电话,两个手机打了7000多个,有四次打进去,嘟嘟声没人接。长辈也是打了几千个电话,打进去3次,均无人接听……有几个打进去的家长分享说,都是座机打进去的,手机都是占线和忙音。
果然是最热门的中福会啊,这报名状况太惨烈了。
2、中福会浦江幼儿园
所在区域:闵行区
招生范围:全区招生
收费标准:700元/月
特色课程:游泳和混班运动
学校地址:上海市闵行区浦秀路1686号
热门指数:★★★★★
学校评价:预约火爆,先抢注册,然后摇号,完了面试!限号400录取100,难度堪比沪牌!

上海市闵行区中福会浦江幼儿园是一所闵行区公办幼儿园,中福会另一所公办幼儿园。幼儿园注重保育特色,强调保教共育;重视运动特色,独具一格的游泳活动和混班运动;拥有各类活动室,如小厨房、科探室、美工室、音乐室、结构室、木工间等,提供幼儿丰富多样的拓展性活动。
中福会浦江从网报开始,就如千军万马过独木桥!参加去年网报的家长吐槽:网站堪比12306,网页数次崩溃!再看一下今年的排队和摇号情况:


▲图源网络
注意!这所热门的中福会浦江园,是闵行区唯一一所全区招生的公办示范园,不设学区,面向全区招生,限户籍产证,以接纳浦江镇和闵行区范围内的适龄幼儿为主。预约火爆,限号400人!
招生录取采用网络报名+面试+摇号的形式,竞争非常激烈。每年400个网络预约名额,2017年400号半小时内抢完,最终390位拿着材料去面试,然后370位参加摇号,最终录取100位小朋友。
难进归难进,网申关键看网,有的家长报完名截图名额还没完,摇号才是关键。
3、园南幼儿园
所在区域:徐汇区
招生范围:对口地段招生
收费标准:225元/月
学校地址:上海市徐汇区龙川北路园南一村27号
热门指数:★★★★★
学校评价:学位紧张!每年人满为患,热门小学带动了幼儿园,幼儿园却比小学还难进!

学位紧张!小学带动了幼儿园,历年人满为患,因为中学带动了小学,园南幼儿园其实比园南小学难进。
园南幼儿园是上海市一级公办幼儿园,创建于1989年9月,座落于上海植物园3号门附近。幼儿园教学大楼宽敞明亮,为四周绿化所环绕。园内环境优美、整洁、舒适,并配备了受幼儿喜爱的安全、新颖的教具、玩具及相应的室内外活动室和活动场地。
幼儿园课程设置按《上海市学前教育课程指南》中“游戏活动”、“生活活动”、“运动”、“学习活动”实施。
园南幼儿园对口居委:园南一村、园南二村、园南三村、汇成五村、华东一。录取通知书在6月中旬起以邮寄通知的方式分批发放。
今年的话,家长分享入户两年以上的都进了。入园统筹的话,长桥三幼和二村幼儿园中选,还有可能统筹到华建幼儿园。不过,长三的口碑很好,有的家长被统筹到长三,觉得比园南还好,活动很丰富。
有家长问幼儿园被统筹了,是不是以后小学也会被统筹,这里是没有直接联系的,不过从幼儿园的一些统筹情况,可以大概了解到同届适龄儿童的人数情况。
4、徐汇科技幼儿园
所在区域:徐汇区
招生范围:全区招生
收费标准:700元/月
特色课程:幼儿科学启蒙教育、英语
预约登记:http://101.89.180.183
学校地址:上海市徐汇区嘉陵路28号;宜山路655弄1号/10号
热门指数:★★★★★
学校评价:全区招生,每年都很热门,和好的私立幼儿园录取比例一样低!17年两个园加一起起码2000人报名以,和中大奖的概率差不多~

上海市徐汇区科技幼儿园,是一所全国首家具有科技特色的上海市示范性公办幼儿园。是上海市文明单位,上海市“三八”红旗先进集体。现拥有2个园区(分布在田林、漕河泾地区),有近700名幼儿,110名教职员工。
幼儿园坚持以全面发展教育为基础,以幼儿科学启蒙教育和英语为特色,是全市最著名的科技特色幼儿园(接下来,我们还将盘点上海各区以科技为特色的幼儿园)。
有门禁系统,小朋友有属于自己的门卡,进门刷卡后信息会有显示。幼儿园的老师积极,家长也积极。
科技园是徐汇四所示范园(乌南、科技、机关、宛南)之一,徐汇的示范园全区招生,自然报名人数不少,每年都很热门,和好的私立幼儿园录取比例一样低,当然,很多酱油。
科技报名结束后录取阶段打电话,喜欢先给爸爸打。强调爸爸的重要性,因为爸爸在孩子成长以及性格塑造中至关重要的作用。
嘉陵园会被统筹到宜山园,没被嘉陵园录取会打电话问愿不愿意统筹到宜山,17年两个园加一起起码2000人报名以,确实和中大奖的概率差不多~
公民同招之前,2/3能去民办小学,今年公民同招,平均每个班七八个左右,多的十个上私立民办,科技的孩子都不差。基本当初怎么进科技的幼升小怎么进私立,路子差不多。
徐汇的几所示范园、一级园都比较热门。
5、打虎山路幼儿园
所在区域:杨浦区
招生范围:对口地段招生
收费标准:225元/月
特色课程:游戏、建构课程
学校地址:四平路1020弄48号;四平路1028弄13号
热门指数:★★★★☆
学校评价:打一太火了,导致幼儿园也跟着火,打幼也要报出生!第二档没有完全录完就满了!

打虎山路幼儿园是上海市全日制公办一级幼儿园,幼儿园现有规模一园两部。打一小学是沪上最出名的“最严地段招生”小学,年年门槛拦得紧,但要知道,打幼很打一除了地段有重合,没什么直接联系。
打幼的招生条件可以称得上是“最严地段招生”的幼儿园了,第一档就要报出生,家长都直呼“太恐怖”!
2018年打幼招生排序规则:
持有2018年4月13日前入户的本地段常住户籍适龄幼儿(户口簿为准,户主为祖父母、外祖父母、父母或儿童本人),且适龄儿童及父母中至少一人为上述地段户籍地房屋产权所有人(以房产证为准)或公有居住房屋凭证(承租人为祖父母、外祖父母、父母或儿童本人)。满足此条件的,按以下顺序依次排序,直至满额。
1、报出生户口的适龄儿童
2、与父母同户口的适龄儿童
3、与父或母一方同户口的适龄儿童
4、不与父母同户口的适龄儿童
注:同类情况均按入户年限长短(年限长的优先),依次排序。
今年三人三户口满2年进了打幼,拦到哪里不确定,第二档没有完全录完就满了,没进的统筹到博申幼儿园(民办一级园、双语特色)。
6、樱花园幼儿园
所在区域:徐汇区
招生范围:对口地段招生
收费标准:175元/月
学校地址:百花街398号;虹漕南路杨家桥88号
热门指数:★★★☆
学校评价:准一级园、神级二级园,报名紧张,报出生都容易被统筹。

众所周知,徐汇的4所示范园每年报名人数都很多,但在资源好却也紧张的徐汇区,就是二级园也备受关注,樱花园就是其中一所,争议性也比较大。
徐汇区樱花园幼儿园创办于1992年,隶属于上海市徐汇区教育局,是一所准一级公办幼儿园,具有安全、达标、功能齐全的设施,拥有美丽、舒适、温馨的环境。幼儿园现有两个园所,分南园和北园。
官方称“准一级园”,报名紧张,报出生都容易被统筹,也被称为神级二级园!紫薇园托管的,很多人想去,场地比紫薇园大。
地段对口居委:
月季百藤、樱花园、茶花桂花、丁香迎春、玉兰园、*党**校、紫荆园、海上华庭、紫鹃园、*瑰园玫**、牡丹园、金桂园
7、常德书法/常熟幼儿园
所在区域:静安区
招生范围:曹家渡街道、江宁街道
收费标准:225元/月
特色课程:常德书法、常熟科技
热门指数:★★★★
学校评价:报出生最稳妥!2019年起,优先满足与父母一方在同一户籍地址报出生!

静安的几所示范园是版块内电脑派位,因为示范园和一级园的水平相差不大,所以对示范园的推崇没有像徐汇那样狂热。
一级园中也不乏热门园,比如常德常熟幼儿园。
常德书法幼儿园是一所以幼儿书法、水墨画为特色项目的上海市一级幼儿园,是一所全国书法艺术教育实验学校。幼儿园设三部:总部(胶州路399号)、分部(武定路932号、新闸路1910弄6号)。
常熟幼儿园以科学教育为办园特色,是华东师范大学学前教育系、上海师范大学教科研所的实验基地。目前两部,分别位于胶州路727号、康定路946号。
常德、常熟幼儿园也是优先报出生,前两年的招生中不报出生统筹概率比较大,今年也有入户一年进了常熟幼儿园的。
当然,之前也是因为示范园南西小班部刚装修不久,吓退掉一些家长的,使得常熟常德尤其抢手,当时常熟就只有报出生的进了。
今年静安的入园政策也预告了,2019年起,优先满足与父母一方在同一户籍地址报出生的适龄儿童。
8、长宁实验幼儿园
所在区域:长宁区
招生范围:全区招生
收费标准:700元/月
特色课程:主题活动
学校地址:上海市长宁区云雾山路135号
热门指数:★★★☆
学校评价:托班开始摇号!小小班去年前年都是1000+,今年732录53人,没条子的碰运气!

长宁实验幼儿园是长宁区唯一一所全区招生的幼儿园,以“互动式主题活动”为特色,经常开展各类具有特色的主题活动。特殊体质孩子餐食是针对性供应,做得很细致。长实幼是电脑派位招生,也就是传说中的摇!号!招!生!
托班摇号,托班开始摇号!
小小班去年前年都是1000+,今年732摇号录取53人,没条子的碰运气,大家都说逃离长宁了~

长宁实验幼儿园今年是5月19日上午电脑摇号,下午出的结果,6月中旬发放录取通知。参加登记家长带小朋友户口本就行了,不用带宝宝过去,然后等待摇号。凡是有长宁户口都可以去报名,摇号还是公平的,听说有公证处和报名家长代表共同监督。
整体来说这所幼儿园很棒!值得首选的好公办幼儿园,示范园不是白当的!符合条件的,距离合适就报名试试。
9、浦南幼儿园(云莲部)
所在区域:浦东区
招生范围:全区招生(寄宿制)
收费标准:700元/月
特色课程:阅读
学校地址:上海市浦东新区东明路600弄25号
热门指数:★★★
学校评价:大浦东仅有两所全区招生的幼儿园,浦南云莲部其中之一,今年约650人报名!

浦南幼儿园开办于1981年,是一所上海市示范园,目前有4个校区,分别位于王家宅62号(潍坊校区)、灵山路609号(陆家嘴校区)、东绣路568号(东城校区)以及东明路600弄25号(云莲校区)。
浦南幼儿园课程设置还是很用心的,示范园还有外教上足球课,用英语上,还安排了中国老师做助教,示范园和普通园差别蛮大的。
浦南的其他几个校区都是对口招生(招生简章请在上哪学公众号回复“浦南幼儿园”获取),云莲部是全区招生。
浦东公办幼儿园目前只有冰厂田云山部和浦南云莲部两个园区全区招生,所以每年报名人数都不少,浦南云莲部今年约650号参加报名,有一定竞争!
10、市立幼儿园
所在区域:徐汇区
招生范围:全市招生
收费标准:700元/月
特色课程:传统文化教育
学校地址:上海市徐汇区建国西路629号
热门指数:★★★★★
学校评价:事业单位性质,全市招生的幼儿园!托班就开始有面试,预约不限人数!

徐汇区唯一一所全市招生的市级示范园!直属于上海市妇女联合会,属事业单位性质。花园洋房式的建筑群,以“传统文化教育”为特色,费用公办标准。师资很雄,环境设备都很好,地点也是相当不错!有托班!
学科类的学校是不教的,也没有兴趣班拓展课。活动很多,校长热衷于传统文化,别的都没学,但要求背弟子规。
学校主要以四立教育为主,小班培养生活习惯,也会开展一些主题活动比如感恩季等,中大班有些社会实践活动和体育俱乐部。舞蹈班的话有基本功训练,代表学校参加一些比赛。主要还是快乐教育,反正孩子玩得比较开心,老师会经常分享日常活动照片在班级和学校群。
托班需要面试,小月龄的时候是周末父母陪着上课,有闪卡、做游戏。大一点是安排在平日,会教画画、做操什么的,性价比挺高的。
市立报名预约不限制人数,如果在同一天面试,建议分开,市立通常需要2个小时。去年裸考进的不少。去年流程是一群小朋友聚一起玩玩具+跟老师跳舞+老师和小朋友家长聊两句,所以也没有什么可以注意或准备的,把流程走完就行了,然后就看运气吧!
很多徐汇家长报名就是一所市立、一所市级示范园、一所对口公办,同时3个选择,简直太幸福!

除了以上介绍到的中福会、打虎山路幼儿园、常德书法幼儿园、常熟幼儿园、科技幼儿园等热门幼儿园,其实上海还有很多热门的公办园,尤其是市中心的示范园,很多全区招生,所以报名通道拥挤人多。
比如虹口的东余杭幼儿园,今年报名人数600多人,也是很难进的;徐汇的四大公立示范园也很是热门;
浦东百灵鸟也很热门,基本是满负荷运转,今年拦到2016年9月二十几号。很多家长也是本着六师附小去的,统筹一般到金囡或小螺号幼儿园,统筹幼儿园两所都很不错,就是距离相对远一点。
一方面幼儿园全市或全区招生,带来家长关注;有些公办园则是由于地段生太多爆满,所以热门容易统筹,不过大多幼儿园的水平差不太多,对小朋友的影响也没那么大,家长理性择园,合理规划就行了。

上海10所热门民办幼儿园
1、上海嘉宝幼儿园
所在区域:徐汇区
招生范围:本区招生
开园时间:2006年
收费标准:150000元/年
学校地址:徐汇区吴兴路75号
热门指数:★★★★★
学校评价:嘉宝排队很厉害!进园难出路好,孩子一出生就开始排队!今年开了浦东前滩园,名额基本定了~

嘉宝排队很厉害!徐汇区吴兴路上的嘉宝幼儿园,排队极其恐怖,上哪学家长群里有宝妈分享,出生3天区排队,老师看看说基本排不到!
Julia Gabriel在新加坡是近乎国宝级的教育体系,是之前教育部门某领导新加坡考察,带回来的先进理念,用一个老学校的旧校区办起来的幼儿园。
嘉宝幼儿园一直是上海幼儿园中的一个传说,据说是,想报读这所幼儿园一出生就要去排队,而且学校录取靠排队不面试,学费贵、难排队!
当然,最主要的原因之一就是网传嘉宝幼儿园的毕业生,考包玉刚和上中国际,第一轮录取比例高达80%!这也是吸引家长的一个重要原因!
今年嘉宝还开了浦东前滩园,位于浦东新区张杨路1550号5号楼,也是一开办就很热门,今年招2个托班,3个小班,明天(8月15日)结束报名,不过名额基本已经定了。
2、青浦世界外国语幼儿园
所在区域:青浦区
招生范围:全市招生
开园时间:2017年
收费标准:小13000元/月;托15000元/月
学校地址:上海市青浦区蟠文路639号
热门指数:★★★★★
学校评价:开办仅一年,幼儿园占小学坑,托班占幼儿园坑,学费今年涨了!报名先交视频,就算如此,名额早就抢光了!

上海青浦世界外国语幼儿园是由均瑶(集团)办的一所民办学校,位于青浦区蟠文路639号,共设有16个教学班,于2017年9月正式开园。
青浦世幼全市招生,今年托班招生4个班,小班2个班,小班保育费13000元/月;托班15000元/月,相比去年第一年开园涨了不少。
青浦世幼刚开办两年,就如此热门,主要原因就是由直升青浦世外小学的名额,家长分享是有30个名额;所以幼儿园占小学的坑,托班占幼儿园的坑,就是这个坑有点贵。
今年青浦世幼报名面谈,有家长面试,家长也要去,还需要提交VCR视频材料,提交视频的,都可以收到面谈通知,就算如此,名额也是早就被抢光了!
3、宋庆龄幼儿园国际部
所在区域:长宁区
开园时间:1991年
收费标准:16000/月
学校地址:长宁区虹梅北路3908号
热门指数:★★★★
学校评价:贵族幼儿园!宋庆龄幼儿园跟宋庆龄小学一样,超难进!

先说,宋庆龄幼儿园跟宋庆龄小学一样,超难进!但宋庆龄幼儿园的小朋友有优先权进宋庆龄小学。
宋幼分国际部和国内部,国际部对孩子和家庭的英语水平有一定的要求,家校沟通全英文,所以只有护照没有英语环境的孩子也是不行的。
宋幼中小班课程以蒙氏和英国国家早期教育基础阶段课程E.C.E为主(惠灵顿幼儿园也用这套教材),大班课程以幼小衔接为主。
宋幼每年,不,每个月都有活动,尤其是每年5月的艺术节,年年都是去上海大剧院举办!场地费都是数十万,这恐怕是沪上唯一一家这么办艺术节的,确实高端大气上档次呀!
讲两个道听途说的八卦:文章马伊琍的女儿艾玛之前在其他某幼儿园就读,但不喜欢学校老师另眼相待,总是夸奖,担心影响孩子的成长,最后转学去了宋庆龄幼儿园。除了文章马伊琍的孩子,还有姚明、陆毅、马景涛、张庭的孩子,都是从宋幼毕业的。
最后,传说宋幼赞助费60万—100万。
4、胡姬港湾幼儿园
所在区域:徐汇、浦东
开园时间:2005年
收费标准:9800~11800元/月
热门指数:★★★★★
学校评价:偏爱大月龄娃,托班占坑会比较容易升小班,今年公民同招有不少家长弃坑的,建议先排队!

胡姬港湾幼儿园,是新加坡投资、区域领先的专业儿童教育机构。2005年起在上海胡姬港湾先后成立了四所幼儿园,分别是浦东张江园、浦东盛世年华,徐汇丰谷园、徐汇浦北路园,其中两所先后被命名为上海市一级幼儿园。
胡姬港湾是沪上比较出名的鸡血幼儿园,抓得很紧。一半考民办,除了徐汇四大,也有协和星河湾之类的;浦东园主要是协和、平和双语、包玉刚、中芯这类学校。
张江园是最新的,2017年11月开园,当然也是一开园就备受关注。
胡姬港湾偏爱大月龄娃,托班占坑会比较容易升小班,今年公民同招有不少家长弃坑的,家长如果有意的话可以先排队。
5、海富耀华幼儿园
所在区域:浦东新区
收费标准:11000元/月
学校地址:上海浦东新区耀华路550弄1号
热门指数:★★★★★
学校评价:早就长长的waiting list了!只给排队前100号左右参观机会,然后50%录取率,提前一年咨询。

海富耀华幼儿园是海富幼儿园的第三所分园,地处浦东耀华路西营路。海富幼儿园是协和教育集团旗下,以后小学上协和更有优势,不过今年升协和的并不多。
海富耀华英文浸润式教学,不过17年取消了双语班,变成了多元班。
海富耀华可以是是海富最有名的幼儿园之一,早就长长的waiting list了,优先老大在这里读的二宝,需要提前一年了解起来。
排队的话,估计前100号比较有希望,毕竟只招60人左右。按照报名排序的顺序给前100左右参观机会,也在这里面录取,满员后后面的就不面了,最后统一出结果。
6、安乔国际双语幼儿园
所在区域:青浦区
收费标准:14500元/月
学校地址:上海市青浦区徐泾镇华徐公路487号
热门指数:★★★★☆
学校评价:提前关注,他们需要面试筛选,托班占坑,从托班就开始竞争!

安乔国际双语幼儿园是一所采取中英双语教学的学校。由上海音乐学院老师教授的“音乐之生”钢琴课程、以及外籍老师授课的打击乐等课程最受孩子们的欢迎,而安乔更是国内首家拥有真冰场的幼儿园。
安乔的活动场地很大,活动多,双语教学,外语浸润式教育。安乔也是协和双语的生源校之一。要去安乔的话,提前关注,他们需要面试筛选,托班占坑,从托班就开始竞争。
在幼儿园的官网申请报名。
7、金宝国际幼儿园
所在区域:普陀区
开园时间:2016年
收费标准:10000元/月
学校地址:上海市普陀区枣阳路461号
热门指数:★★★★★
学校评价:托班占坑!托班几乎全部升小班,电话超难打!

金宝幼儿园位于普陀区,本来资源就紧缺。金宝是全上海屈指可数的以森林幼儿园为主题的学校,被前国家副总督学郭博昌老先生赞誉为“城市里的大自然绿色幼儿园”。
金宝的预约电话很难打!金宝托班6个班,升小班后变成5个班,每班从20人变25人,几乎没人退园,所以说小班就等于全部直升,不再招生了。
托班招生只招很少的班级,很早就满了,老师说教室都不够用了,所以电话很难打通。
8、LUC国际儿童中心
所在区域:浦东新区
开园时间:2012年
收费标准:13500元/月
学校地址:上海浦东芳甸路779弄233弄
热门指数:★★★★☆
学校评价:waiting list很长!入学会面试孩子和家长,录取率低,面试人多,一次面试要收500元面试费。

LUC国际儿童中心,全称The Little Urban Center,创立于2012年,英语特色。
比较壕的幼儿园,位于浦东新区御翠坊的三栋小别墅里,主打小而美。LUC国际儿童中心实行小班制,高师生配比,差不多1:6,校长是之前协和的一位校长,还有,学校有监控,家长可查看。
这所学校的也是需要排队的,据说waiting list很长,入学会面试孩子和家长,录取率低,面试人多,一次面试要收500元面试费。
最后,学校对家长孩子是有一定英文要求的,微信群全英文!从LUC毕业的孩子一半去国际学校一半去双语学校,比如上中国际、浦东协和双语和中芯国际,主要还是国际路线。
9、上海私立蒙特梭利幼儿园(青浦)
所在区域:青浦区
开园时间:2005年
收费标准:14000元/月
园所地址:上海市青浦区高泾路586号
热门指数:★★★★★
园所评价:蒙氏教具从美国空运!至少提前一年排队占坑!

上海私立蒙特梭利幼儿园(以下简称MSS)是美国蒙特梭利协会(AMS)正式国际会员,也是美国中小学委员会(MSA-CES)的成员,上海蒙氏教育的幼儿园很多,但会员幼儿园却并没有几所。
私立蒙特梭利幼儿园目前有徐汇校区、嘉定校区,2017年还有一个闵行园,不要于其他蒙氏教育的幼儿园搞混淆了。
在私立蒙特梭利幼儿园里,国内与国外的小孩各占50%有一定的比例控制的。四所园可以转学,现在是至少一年排队占坑!
私立蒙特梭利幼儿园的定位还是蛮精准的,小朋友毕业主要去包玉刚、诺德安达、英国学校、德威、惠灵顿、协和双语等国际、双语类学校。
10、惠灵顿(上海)双语幼儿园
所在区域:浦东新区
创建时间:2016年
收费标准:198000元/年
园所地址:上海市浦东新区桐晚路215号
热门程度:★★★★
园所评价:全上海最贵的幼儿园,一年近20万!不愁生源,基本满额状态,waiting list超长需要排队!对口民办惠立学校!


惠灵顿双语幼儿园,上海最贵的幼儿园,眼看着就要突破20万大关!
这所幼儿园中国籍也可以进,但这所学校在招生上是有一定要求的:要么浦东户籍,要么上海户籍住在浦东,非沪籍持居住证或者外籍也需要提供证明住在浦东,总之,只在浦东招生就对了。
据说幼儿园入学,家长教育理念和素质是首要考察目标,贵是贵,这所学校可不愁生源,基本满额状态,waiting list也是超长,有钱想读领着孩子排队去吧!
惠灵顿双语幼儿园对口惠灵顿管理的双语学校惠立, 而且后期不对外招生,只从幼儿园直升,惠立2018年开校。