
#本文仅代表作者观点,不代表IPRdaily立场,未经作者许可,禁止转载#
“本文将借鉴国外相关规定,结合我国目前通用名称注册的规定及现状,并参考我国其他法律的规定对通用名称的可注册性的改变进行探讨。”
来源:IPRdaily中文网(iprdaily.cn)
作者:尚杨杨 袁媛 北京市柳沈律师事务所
前 言
2023年1月13日,国家知识产权局发布了《商标法修订草案(征求意见稿)》,激起了业内人士的广泛讨论。这其中的最大亮点无疑于立足国情,回归商标本质,对商标使用的强化以及对恶意注册的规制。对于这些变化,业内人士已有较为充分的讨论。本文着眼于通用名称的可注册性的改变进行探讨。
一、我国通用名称的法律变迁历史
在本次发布的修订草案中,针对商标显著特征条款,排除了通用名称、图形、型号、技术术语经过使用取得显著特征的可能。
针对通用名称的可注册性,从我国历来商标法到今年新发布的草案,经历了由严到松再到严的态度。 在我国1982年及1993年商标法中,通用名称被列为禁止使用标志, 2001年随着我国加入WTO,为适应TRIPs协定, 在2001年商标法中,将显著特征条款从禁用标志范围中移出,单独列为禁止注册标志,同时对包括通用名称在内的缺乏显著特征的标志采取了开放性和包容的态度,即允许经过使用取得显著特征并获得注册。 在之后的2013年及2019年商标法中均沿用了这一态度。而在本次的修订草案中,排除了通用名称通过使用获得显著性的可能。笔者较为认同这一修改,下述将借鉴国外相关规定,结合我国目前通用名称注册的规定及现状,并参考我国其他法律的规定进行探讨。
二、国外主要国家关于通用名称可注册性的法律规定
目前国际上,针对通用名称是否可以通过使用获得“第二含义”,也分别持有不同的态度。
美国按照商标的显著性,将其分为强显著性商标和弱显著性商标。其中强显著性商标包含臆造性商标(fanciful marks)、任意性商标(arbitrary marks)和暗示性商标(suggestive marks)。只有强显著性商标才能获得联邦注册。弱显著性商标包含描述性商标(descriptive marks)以及其他商标(地名、姓氏)。弱显著性商标仅能在辅簿注册。在辅簿注册后,需通过连续长期的使用,获得显著性后才可转为主薄注册。 而通用名称(generic)既无法在主簿也无法在辅簿获得注册。
日本商标法第3条第1项规定了以通常方法表示的通用名称无法获得注册。同时该条第2项规定了除第1号及2号中规定的通用名称及惯用商标外,其他所列缺乏显著性的,如果经过使用消费者能识别商品或服务来源的,可以获得注册。即,在日本以通常方式表示的通用名称同样无法通过使用获得商标注册。
而欧盟商标条例中第7条第一款规定“以下任一情形不应注册:(b)不具显著性的商标;(c) 仅由交易时表示商品种类、质量、数量、用途、价值、原产地或商品生产时间或提供服务的时间,或其他商品或服务特性之标识或名称组成的商标;(d)仅由现行语言惯用的标识或名称,或该行业善意且既定惯例之标识或名称组成的商标;”,同时,第三款规定“如商标因透过使用于注册商品或服务已取得识别性时,则第1(b),(c)和(d)项规定不应适用。” 即,欧盟没有将通用名称排除在使用获得显著性之外。
德国原商标法第四条规定“(一)普通名称不能作为商标注册;(二)以下各种标记不能注册:(1)缺乏识别力的标记,或者完全由数目、字母组成的,或者只是由关于商品的种类、产期和产地、性质、用途、价目、数量或重量的词语组成的标记;)……(三)上述第(二)款第(1)项所列的商标,如果是在贸易中已经成为区别申请人产品的标志,可以予以注册。”即德国原商标法律同样将通用名称排除在使用获得显著性的范围之外。但2019年施行的商标法现代化法案中,针对商标显著性条款的规定,已与欧盟相关规定保持一致。即没有将通用名称排除在使用获得显著性之外。
三、我国目前通用名称注册的规定及现状
现行商标法中,涉及商标通用名称的法律规定如下:
第十一条 下列标志不得作为商标注册:
(一)仅有本商品的通用名称、图形、型号的;
(二)仅直接表示商品的质量、主要原料、功能、用途、重量、数量及其他特点的;
(三)其他缺乏显著特征的。
前款所列标志经过使用取得显著特征,并便于识别的,可以作为商标注册。
第四十九条 注册商标成为其核定使用的商品的通用名称或者没有正当理由连续三年不使用的,任何单位或者个人可以向商标局申请撤销该注册商标。
第五十九条 注册商标中含有的本商品的通用名称、图形、型号,或者直接表示商品的质量、主要原料、功能、用途、重量、数量及其他特点,或者含有的地名,注册商标专用权人无权禁止他人正当使用。
通用名称,是表示某一商品或服务的种类的通常名称或者约定俗成的称谓,是用来区分此物及彼物,用来告诉消费者购买的是什么东西,而非谁生产的东西。因此, 一般来讲,通用名称无法起到标示商品/服务来源的作用,无法作为商标注册。 同时,正因为通用名称是为行业内所通用的,是共有的社会公共资源,不能由某一企业或自然人独占。而注册商标享有专用权, 即通用名称的“通用”性与注册商标的“专用”性具有天生的对立性。对于通用名称的处理,本质上是如何权衡私权利与公共利益。
尽管我国现行商标法第十一条第二款赋予了通用名称获得注册的可能性,但实践适用中却带来了不少困难。主要体现在: 主要体现在:
1、实务中鲜有被认定为通用名称后通过使用获得商标注册的案例。这是因为在已经认定为通用名称的前提下,证明通过某一企业唯一的使用,突破公众的通常认知从而取得了第二含义的难度非常大。
2、在适用通用名称使用获得第二含义前,需先认定是否构成通用名称。而对于是否构成通用名称,尤其是约定俗称的通用名称的认定,实践中存在争议较大,不同法院存在认定不一致的问题。
3、即使通用名称获得注册,我国商标法也同时规定了通用名称的正当使用。对于何种情况为正当使用,在商标侵权案件中也存在不小的难度。
目前在众多的在先案例中,无论是国家知识产权局还是法院,其最终的认定多停留在了是否构成通用名称这一层面。即通过认定是否构成通用名称这一态度,来决定诉争注册商标是否被无效宣告,或被诉侵权人是否构成侵权行为。 从而使得通用名称获得第二含义在实践中往往无用武之地。
四、参考植物新品种、中医药领域的相关规定
在一些特殊领域,如允许通用名称商标化,将因商标独占而产生、甚至强化市场垄断的效果。这不仅会带来公益与私权保护的失衡,还会阻碍相关领域的科学进步及创新。
《最高人民法院关于审理商标授权确权行政案件若干问题的规定》第十条 “诉争商标属于法定的商品名称或者约定俗成的商品名称的,人民法院应当认定其属于商标法第十一条第一款第(一)项所指的通用名称。 依据法律规定或者国家标准、行业标准属于商品通用名称的,应当认定为通用名称。 相关公众普遍认为某一名称能够指代一类商品的,应当认定为约定俗成的通用名称。被专业工具书、辞典等列为商品名称的,可以作为认定约定俗成的通用名称的参考。 ……”
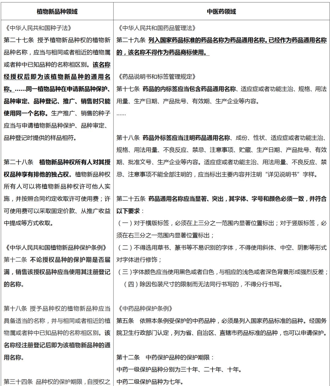
在植物新品种及中医药领域,涉及通用名称的主要规定如下:

根据《最高人民法院关于审理商标授权确权行政案件若干问题的规定》 “依据法律规定或者国家标准、行业标准属于商品通用名称的,应当认定为通用名称。” 在《中华人民共和国种子法》中第二十七条规定“授予植物新品种权的植物新品种名称,应当与相同或者相近的植物属或者种中已知品种的名称相区别。该名称经授权后即为该植物新品种的通用名称。”《中华人民共和国药品管理法》第二十九条规定“列入国家药品标准的药品名称为药品通用名称。已经作为药品通用名称的,该名称不得作为药品商标使用。”由此可知,植物新品种通用名称和药品通用名称均属于法定通用名称。其反映的是一类商品与另一类商品的根本区别,起到的是供消费者区分此品和彼品的作用。 从内涵和实质上来讲,两领域制度中的通用名称与商标制度中的通用名称相同,应做同一理解。故而,根据我国商标法第十一条第一款(一)项,上述两领域中的通用名称不应作为商标注册。
进一步,结合两领域法律法规的规定,相关通用名称也不宜经过使用转化为注册商标。 在药品管理法中规定已经作为药品通用名称的不得作为药品商标使用。即, 药品管理法中对药品通用名称作为商标为绝对禁止。 此与商标法中允许经过使用获显的通用名称可以获得注册的规定有一定的冲突。
另,与普通商品的通用名称不同,我国对植物新品种和中药品种都授予了一定期限的排他独占权,在独占期限内,基于垄断地位,经营者很有可能在事实上形成对该通用名称的唯一使用,从而通用名称起到了识别商品来源的作用。但我们需要意识到这种独家经营地位的形成,来源于植物新品种和中药品种保护等的制度安排,且这种制度安排是有期限的,非永久性的。如果此时允许这些特殊领域的通用名称注册为商标,基于注册商标“保护不限期”的特点,当其他法律制度赋予的垄断期限过后,“通用名称”商标将可能带来一系列问题。在《药品说明书和标签管理规定》中,明确规定药品通用名称应当显著、突出使用。这种显著突出使用是否会被认定为商标侵权,各地法院及执法机构在适用上是否能保持一致。更甚者如“通用名称”商标被“有心人”利用,进行恶意维权,将会使同业者陷入两难境地,大大限制该通用名称背后产品的技术创新及发展。
法律制度的设计,本质上是一种利益的选择。 各国商标法之所以原则上拒绝通用名称作为商标注册,其目的是为了防止特定主体以商标权的方式独占通用名称,进而带来不公平竞争。我国现行商标法之所以同时规定通用名称经使用取得显著特征并便于识别的可以作为商标注册,是在保护公共利益的基础上,尊重特定主体在通用名称标志使用中投入的商业付出以及该通用名称与特定主体已建立起对应关系的事实。但这种规定,目前在实务中适用非常局限,还容易发生适用不一致的问题。而且从经济的角度来看,如允许通用名称注册为商标,于商标权利人而言,相较于其他商标,一方面其需要不断投入大量的宣传来建立通用名称与其的联系,另一方面,在商标法规定了通用名称正当使用制度的情况下,其注册商标的排他权范围又非常受限。于其他同业经营者而言,为进行合理避让,可能增加其对产品描述的成本。
因此,综合考虑其他特殊商品领域的法律规定,笔者认为,本次修订草案中删除通用名称使用获显的规定能更好地平衡公权益和私权利之间的关系,不失为一种更适应现有环境的改良。当然,此次修订从通过到实行尚有较长的路程,对于修订是否能够顺利通过及之后的具体适用情况,我们拭目以待。
参考文献:
1、 刘玲:《商标与商品通用名称冲突问题研究》[D],黑龙江大学,20212、宋晓亭、沈俊:《论中药药品名称商标注册的法律规制》[J],法律适用,2022(5)
(原标题:通用名称的可注册性探讨)
来源:IPRdaily中文网(iprdaily.cn)
作者:尚杨杨 袁媛 北京市柳沈律师事务所
编辑:IPRdaily赵甄 校对:IPRdaily纵横君