2019年多省公务员考试备考工作正在火热进行中,要想做好申论答卷,掌握公文写作的格式也是必不可少的,为此,小编特为广大考生整理汇总了公文写作格式与范例大全,希望帮助大家在省考申论考试中取得高分。
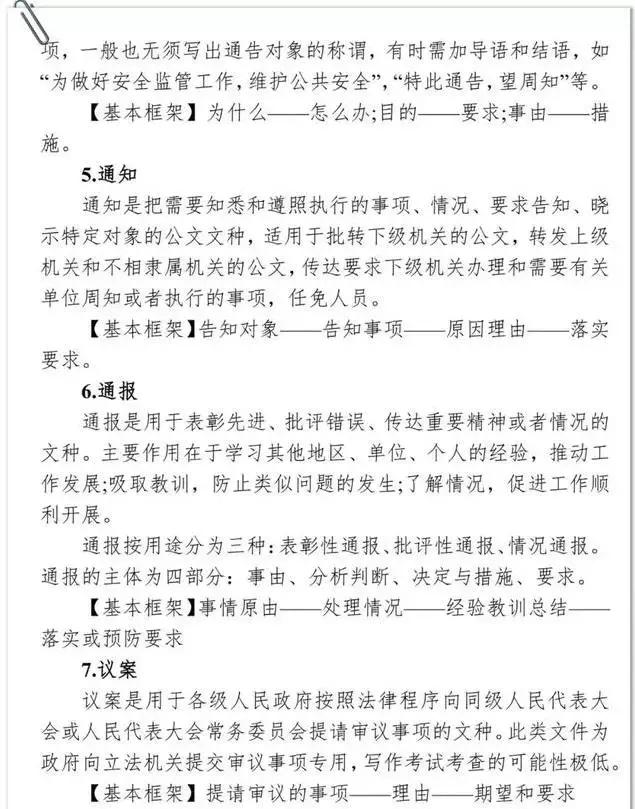
常见的公文格式有函、请示、报告、通知、规定的公文格式等,下面是十三种公文写作格式:
法定公文写法




常见事务文书写法






公文模板

















2019年多省公务员考试备考工作正在火热进行中,要想做好申论答卷,掌握公文写作的格式也是必不可少的,为此,小编特为广大考生整理汇总了公文写作格式与范例大全,希望帮助大家在省考申论考试中取得高分。
常见的公文格式有函、请示、报告、通知、规定的公文格式等,下面是十三种公文写作格式:


























