1月6日,财政部、国家税务总局出台了——关于资管产品增值税政策有关问题的补充通知(财税[2017]2号)。
就《财政部 国家税务总局关于明确金融 房地产开发 教育辅助服务等增值税政策的通知》(财税〔2016〕140号)第四条规定的“资管产品运营过程中发生的增值税应税行为,以资管产品管理人为增值税纳税人”问题补充通知如下:
2017年7月1日(含)以后,资管产品运营过程中发生的增值税应税行为,以资管产品管理人为增值税纳税人,按照现行规定缴纳增值税。
对资管产品在2017年7月1日前运营过程中发生的增值税应税行为,未缴纳增值税的,不再缴纳;已缴纳增值税的,已纳税额从资管产品管理人以后月份的增值税应纳税额中抵减。
资管产品运营过程中发生增值税应税行为的具体征收管理办法,由国家税务总局另行制定。
被业内称为“字字滴血”的140号文中有关资管产品缴纳增值税的条例迎来调整。1月11日,财政部发布《关于资管产品增值税政策有关问题的补充通知 》,明确资管产品运营过程中发生的增值税应税行为时间节点为2017年7月1日后,比140号文中规定的时间延后了14个月。补充通知下发后,不少业内人士感慨“虚惊一场”。
而在财政部2016年12月22日下发的《财政部国家税务总局关于明确金融、房地产开发、教育辅助服务等增值税政策的通知》(被业内称为“140号文”)中要求,增值税起征时点为2016年5月1日,也就是说过去8个月资管产品也必须缴纳该税。140号文发布后,不少资管、信托公司都感到焦虑。1月5日,民生信托发布公告称“将对信托产品收到的应税收入暂扣增值税,因信托项目税费增加,导致可分配收益减少,部分存续项目预期收益率将有所下降”。民生信托相关人士在接受媒体采访时表示,发出这份公告并不意味着相关产品的预期收益率一定会降低,只是为了给投资者一个心理预期,告知他们140号文的出台,有可能影响产品收益率。更有券商机构的资管部门人士直言,依照前文规定,资管产品都做不下去了。
在增值税应税行为时间节点改为2017年7月1日后,业内人士也稍微松了一口气。民生信托发布公告称,将立即对近期设计暂扣增值税的项目进行二次分配,并加计同期银行活期利息。有信托公司人士在朋友圈写道,“这玩笑开的,吓得一身汗”。
对于140号文出台的背景,有业内人士表示,资管市场规模已经达到60万亿元,但产品的缴税制度不是很完善。中央财经大学中国银行业研究中心主任郭田勇表示,140号文的背景是“营改增”制度,很多金融产品以前都是交营业税,是根据机构整个的营业额,乘以5%统一增税,现在改成增值税后,每一个业务都要收取,每个业务结构不一样,有进项、销项等,和以前的方法不一样,因此给金融业务带来的影响不一样。
不过,一位金融机构人士也对北京商报记者提出不同看法,他表示,当前经济增速放缓,支出项目又比较多,税收增长上不来,所以这次把之前没有明确缴纳的税种进行一下明确,增加税收收入。该人士表示,缴税都是强制性的,就像个人所得税一样,“你没法和税务局讨价还价的”,必须严格执行。
这也让一些人担心成本的增加会不会转嫁给投资者,导致投资者收益减少。上述机构人士表示,如果融资方愿意多出,那就不会由投资者来承担。郭田勇认为,政策实施后会带来什么变化,具体和产品流动有关,成本增高是有可能的,但关键看怎么算。他指出,当前市场竞争激励,比如以前发行资管产品给5%的收益,现在给4%的话投资者可能就不买了,所以想“转嫁”也没那么容易。
【专家解读】金融商品转让的增值税
作者:王东生
金融商品转让,也称买卖金融工具,是许多企业存在的业务,本文结合《财政部、国家税务总局关于全面推开营业税改征增值税试点的通知》(财税[2016]36号,以下简称36号文)及有关规定,分析金融商品转让的增值税问题,具体包括:
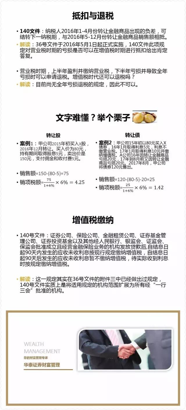
一、金融商品转让的范围 二、金融商品转让征收增值税的法理基础 三、金融商品转让增值税计算:一般规定 四、金融商品转让增值税计算:以股票为例 五、金融商品转让增值税计算:以债券为例 六、金融商品转让免征增值税 七、金融商品转让发票开具 八、原始股东转让股票的增值税纳税义务 一、金融商品转让的范围36号文件的税目注释,对金融商品转让的定义是:金融商品转让,是指转让外汇、有价证券、非货物期货和其他金融商品所有权的业务活动。其他金融商品转让,包括:基金、信托、理财产品等各类资产管理产品和各种金融衍生品的转让。从上述定义可以看出,金融商品的范围,非常宽泛,除股权投资之外的其他投资类产品,购买之后的转让,几乎都在征税范围。二、金融商品转让征收增值税的法理基础对金融商品转让征收增值税的基础在于以下两点:一是符合增值税的一般原理。增值税的征收对象是增值额,只要有增值额,就可以征收增值税。金融商品转让的投资收益,就是增值额,具备征收增值税的基础。二是与*款贷**等其他金融行为税负公平。金融商品,许多是融资工具,也是投资工具,如果不征税,引起税负不公平。以*款贷**为例,如果将资金贷与他人使用征收增值税,但是转让债券不征税,则会引起两种行为的税负不公平。三、金融商品转让增值税计算:一般规定增值税的计算,包括计税方式、税率、销售额的确定等。(一)金融商品转让的计税方式和税率 1、计税方式目前没有对金融商品转让,可以简易征收的规定。因此,金融商品转让应适用一般计税方式,也就是计算销项税额,与纳税人其他销项税额一起计算总的销项税额,抵扣可以抵扣的进项税额,一并计算当月或当季度的应纳税额。2、税率金融商品转让的税率是6%。(二)如何计算销售额和销项税额计算销项税额,首先是确定销售额。根据36号文件的规定,金融商品转让的销售额,按照卖出价扣除买入价后的余额为销售额。1、如何确定卖出价?确定卖出价,应按照36号文,关于销售额的一般规定,按照转让金融商品时,取得的全部价款和价外费用,作为销售额。当然,符合规定的代收的费用,可以不包括在内。那么,支付的佣金等,是否可以自销售额中扣减?不应该扣减。一是没有扣减的规定。二是因为支付的佣金等,可以取得增值税专用发票,可以抵扣进项税。2、如何确定买入价?金融商品的买入价,可以选择按照加权平均法或者移动加权平均法进行核算,选择后36个月内不得变更。每次购买金融商品时,如何确定当次的价格?目前的增值税法规,还没有具体的规定,但是购入方的买入价,就是转让方的卖出价,因此,投资者在购买金融商品时,支付的全部价款和价外费用,是转让方的卖出价,也应该作为买入价。如果有关支出,比如佣金或手续费等,如果取得了可以抵扣的增值税专用发票,应该抵扣有关的进项税,不得再从卖出价中扣减。关于股票和债券的买入价和卖出价,下面单独分析。3、如何计算销项税额销项税额=销售额/(1+6%)*6%(三)盈亏如何互抵转让金融商品出现的正负差,按盈亏相抵后的余额为销售额。若相抵后出现负差,可结转下一纳税期与下期转让金融商品销售额互抵,但年末时仍出现负差的,不得转入下一会计年度。(四)全年亏损是否可以退税在营业税时,如果上半年有盈利,缴纳了营业税,下半年有亏损,整年算账是亏损的,可以申请退还营业税。增值税还可以吗?增值税目前没有全年亏损退税的规定,不能申请退税。四、金融商品转让增值税计算:以股票为例 (一)如何确定股票的买入价确定股票买入价时,是否扣除股票持有期间的股息?增值税目前没有固定,但是可以参考营业税的规定。《关于营业税若干政策问题的通知》(财税[2003]16号,以下简称16号文)规定,股票的买入价,按照购入价减去持有期间的股息红利的余额计算确定。(二)如何计算转让股票的销售额假定A公司2015年4月购入一只股票,2016年5月转让。购入价是100元,持有期间取得股息5元,卖出价是120元,支付佣金和收付费2元。则计算增值税的销售额是:销售额=120-(100-5)=120-95=25(三)如何计算销项税额销项税额=25/(1+6%)*6%=1.415五、金融商品转让增值税计算:以债券为例 (一)如何确定债券的买入价 在确定债券买入价时,是否要扣除持有期间取得的利息?之所以提出这个问题,是因为《关于债券买卖业务营业税问题的公告》(国家税务总局公告2014年第50号,以下简称50号公告),明确规定,在确定购入价时,应扣除持有期间取得的利息。但是根据营改增后的规定,不应自买入价中扣除利息。因为,在营业税时,持有期间的利息,在转让前,是不征税的。但是,营改增关于*款贷**服务的税目注释规定,金融商品持有期间的利息收入,按照*款贷**服务缴纳增值税,也就是债券持有期间,只要取得利息,就应该缴纳增值税,因此,在转让债券时,不应再自购入价中,扣除持有期间的利息,不然就重复征税了。当然,没有征收过营业税的利息,应该自购入价中扣减。(二)如何计算转让债券的销售额A公司2017年8月转让债券收入100,该债券是2015年9月购入的,购入价是60元,2016年1月取得利息5元,利息收入没有缴纳营业税,2017年1月取得利息6元,缴纳了增值税。A 公司2016年金融商品转让亏损15元,2017年8月之前,当年转让金融商品亏损15元。则转让债券的销售额是:销售额=100-(60-5)-15=100-55-15=30(三)如何计算销项税额30/(1+6%)*6%=1.7六、金融商品转让免征增值税根据36号文的规定,下列金融商品转让免征增值税。(一)境内个人和单位免税1、个人从事金融商品转让业务;2、证券投资基金(封闭式证券投资基金、开放式证券投资基金)管理人运用基金买卖股票、债券。(二)境外单位和个人免税1、合格境外机构投资者(QFII)委托境内公司在我国从事证券买卖业务;2、香港市场投资者(包括单位和个人)通过沪港通买卖上海证券交易所A股;3、对香港市场投资者(包括单位和个人)通过基金互认买卖内地基金份额。(三)境内单位买卖境外金融商品是否免税现在也有境内单位买卖境外卖金融商品的行为,比如到香港市场买卖股票、债券等,是否可以免征增值税?没有免征增值税的规定,只能征收增值税。在营业税时,对境内单位买卖境外的金融商品,有关法规的表述,有点模糊,“按照规定征免营业税”,到底是征是免,似乎不清楚。但是,对纳税人而言,只要在征税范围,又没有免税的规定,主管税局是有权征税的。七、金融商品转让发票开具金融商品转让,不得开具专用发票。但是,可以开具普通发票。当然,在实际操作时,可能有很大困难。八、原始股东转让股票的增值税纳税义务原始股东转让股票,是否按照金融商品转让征收增值税?分析这个问题,我们先从转让股权是否应该征收增值税开始。假定A公司持有B公司股权,股权成本是100万,A公司按照150万元的价格转让给C公司。B公司不是上市公司。A公司是否有增值税纳税义务?(一)转让非上市股权收入和股息收入不征收增值税营业税曾经有明确规定,转让股权不征收营业税。增值税目前没有这样明确的规定,但是从增值税的征税范围看,转让股权,不在增值税征税范围。根据36号文《销售服务、无形资产、不动产注释》,销售服务包括:交通运输服务、邮政服务、电信服务、建筑服务、金融服务、现代服务、生活服务。转让股权最可能归入的服务是金融服务。但是金融服务的范围包括:*款贷**服务、直接收费金融服务、保险服务和金融商品转让。转让股权最可能归入的是金融商品转让。但是看金融商品转让的范围,不包括转让非上市公司股权。那么,转让股权是否可以按照销售无形资产征税呢?根据税目注释,无形资产包括技术、商标、著作权、商誉、自然资源使用权和其他权益性无形资产。权益性无形资产包括基础设施资产经营权、配额权等,也不包括股权。所以,转让股权不在增值税征税范围。另外,股息收入不是任何一项营改增服务收入,也不在增值税征收范围。(二)股权变成的股票,是否在金融商品转让征税范围金融商品转让的销售额,是卖出价扣除买入价后的余额。股权变成的股票,不存在购买股票的过程,也不存在股票的购买价格。尽管在上市过程中,原始股权的价值会评估,折成多少股票,但实际没有购买股票的过程。因此,尽管转让股权变成的股票,属于转让金融商品,但不属于转让金融商品征收增值税范围。总之,对原始股东持有股权变成股票,在转让时,按照转让金融商品征收增值税,目前缺乏税法依据。
【140号文件解读】金融商品持有期间和持有到期的增值税
作者:王东生
金融商品的税收问题,是让许多纳税人头疼的一个问题,如持有期间的收益,是否缴纳增值税?持有到期,是否缴纳增值税?资产管理人转让金融商品,谁是纳税人?等等。本文根据《关于明确金融 房地产开发 教育辅助服务等增值税政策的通知》(财税[2016]140号,以下简称140号文)和《关于全面推开营业税改征增值税试点的通知》(财税[2016]36号,以下简称36号文)的有关规定,分析金融商品持有期间和持有到期的增值税。包括以下问题:
一、金融商品的范围
二、金融商品持有期间的纳税义务
(一)持有期间的利息有纳税义务
(二)如何认定取得的是利息
(三)持有期间的纳税义务发生时间
三、金融商品持有到期不视同转让
四、资产管理人的纳税义务和教训
五、此前已征税款可抵减以后税额
关于金融商品转让的增值税,在一文《金融业营改增:金融商品转让的增值税》中,有过详细的分析。
一、金融商品的范围
36号文附件一的《销售服务、无形资产、不动产注释》列举了金融商品的范围,具体包括:
外汇、有价证券、非货物期货、基金、信托、理财产品等各类资产管理产品和各种金融衍生品。
所以,凡是投资者投资的对象,除了不动产等外,几乎都属于增值税所讲的金融商品。
二、金融商品持有期间的纳税义务
金融商品持有期间的纳税义务,包括以下几个问题:
持有期间是否有纳税义务?
如果有,按照取得什么收入缴税?
如果有,纳税义务发生时间如何确定?
(一)持有期间的利息有纳税义务
金融商品持有期间,如果取得利息性质的收入,则持有人,有增值税纳税义务。利息一般与*款贷**相连。
营改增金融服务中,最大的一项就是*款贷**服务,根据36号文的税目注释,*款贷**服务的定义是:
“将资金贷与他人使用而取得利息收入的业务活动。各种占用、拆借资金取得的收入,包括金融商品持有期间(含到期)利息(保本收益、报酬、资金占用费、补偿金等)收入、信用卡透支利息收入、买入返售金融商品利息收入、融资融券收取的利息收入,以及融资性售后回租、押汇、罚息、票据贴现、转贷等业务取得的利息及利息性质的收入,按照*款贷**服务缴纳增值税”。
(二)如何认定取得的是利息
根据上述规定,金融商品持有期间的利息,缴纳增值税。那么,如何判定持有金融商品期间,取得的收入,是利息呢?
140号文规定“保本收益、报酬、资金占用费、补偿金”,是指合同中明确承诺到期本金可全部收回的投资收益。金融商品持有期间(含到期)取得的非保本的上述收益,不属于利息或利息性质的收入,不征收增值税。
也就是说,如果金融商品的发行方,承诺给购买方返还全部本金,本金之外的收益,就是利息。不保本的,投资人承担本金损失风险的,投资人的收益,就不是利息,不征收增值税。
(三)持有期间的纳税义务发生时间
持有期间收入的纳税义务发生时间,是计提收益时,就产生纳税义务,还是实际取得时,才发生纳税义务?此事缺乏明确的规定,只能根据税法的基本原理分析,如何是好。
由于许多投资者持有的金融商品,很可能在到期前转让,如果转让,就得按照转让金融商品,计算价差,缴纳增值税。在持有期间,应取得但是没有取得的收益,转让时,一般是要加在价格上,计入征收增值税的价差中。因此,如果持有期间,计提的收益,就缴纳增值税,在转让时,计入价差,再缴纳增值税,就重复征税了。因此,为防止重复征税,持有期间,可以在实际取得收益时,再缴纳增值税。
三、金融商品持有到期不视同转让
转让金融商品时,要计算价差,缴纳增值税。但是,如果持有到期,金融商品的发行方,购回金融商品时,算不算投资者转让金融商品呢?
140号文规定的非常清楚:“纳税人购入基金、信托、理财产品等各类资产管理产品持有至到期,不属于《销售服务、无形资产、不动产注释》(财税〔2016〕36号)第一条第(五)项第4点所称的金融商品转让。”
也就是持有金融商品到期,不视同转让,不计算价差,不缴纳增值税。当然,到期时,取得的利息性质的收入,还是要缴纳增值税的。
四、资产管理人的纳税义务和教训
如果信托公司用信托资金投资股票或债券,在持有或买卖时,产生增值税纳税义务,纳税人是信托公司?信托?委托人?还是受益人?
140号文规定:“资管产品运营过程中发生的增值税应税行为,以资管产品管理人为增值税纳税人。”
也就是说,信托公司在运用信托资金时,产生的增值税纳税义务,信托公司是纳税人。这样规定是有道理的,因为在征收增值税时,不看纳税人的资金来源,只要取得有关收入,就产生相应的纳税义务。
当然,信托公司,应将缴纳的增值税,准确计入各信托,相应减少受益人的收益。
有的资产管理人,只就自己的管理费收入缴纳了增值税或营业税,没有缴纳运营过程中的增值税或营业税,被税局稽查补税,委托人和受益人也不愿意退回多得的收益,导致巨大损失,资产管理人人应引以为戒。
五、此前已征税款可抵减以后税额
上述规定自2016年5月1日起执行,根据140号的规定,此前已征的应予免征或不征的增值税,可抵减纳税人以后月份应缴纳的增值税。



实操笔记

十张图说清理财、券商资管、信托、
基金如何缴增值税
来源:孙海波 跨境金融监管
140号文尤其第四条把此前存在征税遗漏的资管产品征税主体落实在了管理人身上,让所有的资管产品无法遁形。同时为避免重复征税,规定非保本投资收益不交增值税,持有资管产品到期不属于金融商品转让。笔者其实对税务领域并不专业,但对资产管理行业的运行特征以及产品特征还算熟悉,所以尝试对财税140号做深入探讨。
我们看看整体资产管理的规模,截至2016年底,银行理财按照正常的增值速度大约是29万亿,信托规模19万亿,公募基金9.17万亿,私募基金实缴规模7.9万亿,基金专户17万亿,券商资管15万亿,保险资管2万亿。加总数字大约99 万亿。那么应交增值税去除公募基金9万亿、去除通道叠加部分(基金子公司一对一专户、券商定向资管、和大约估算的50%信托规模、一半的私募基金)36万亿,资管业务应交增值税范围大约54万亿,其中这54万亿投资范围以非标资产、债券资产、同业资产为主。如果这里再扣除部分利率债投资、国债、同业往来利息收入,笔者估算应税税基收入大约为45万亿乘以5%为2.25万亿,按照6%简单匡算可能增值税的影响规模在1300亿的量级。这里仅作为一个基本数量级的猜测。

一、总体增值税在资管行业的分布
我们这里的资产管理里的定义,笔者认为包括银行理财、公募基金、私募基金(包括私募股权投资基金、其他类型私募基金)、券商资产管理计划、基金专户(包括子公司)、信托、期货资管、保险资管。但私募基金中的有限合伙基金不属于讨论范畴。
一何为保本?
之所以判定是否保本非常重要,是因为整个金融行业增值税的征收主要集中在两大类别:*款贷**服务、金融商品转让。而判定很多金融产品是否属于*款贷**服务主要是看其是否属于合约保本;判定是否属于金融商品转让主要看是否持有到期,以及底层资产是否属于“金融商品”的定义范畴。

140号文简单描述“指合同中明确承诺到期本金可全部收回的投资收益”;这和我们金融从业人员理解的保本是有差异的。我们金融行业一般说保本主要是看风险级别,如果是银行或保险金融机构担保,或者通过非常好的结构安排确保部分投资人(比如优先级)保本,认为比较靠谱。如果只是一个高风险债券,虽然发行人明确承诺到期偿还本息,但我们可能认为这个是风险资产不是保本。
但税务局的思路完全不一样,不是按照风险级别来衡量产品是否保本,而是按照合同约定,只看合同是否约定了这样的到期本金和收益偿还,不看这种约定的承诺是否真的靠谱。所以税务局看来高收益债同样属于保本收益。
只要把握了这个区别,下面的几个分析就能很好理解。


(1)对于资管产品而言,目前只有主要只有银行理财存在6.1万亿的保本理财。以及存量中少量公募基金的保本产品。
从目前的监管体系看,只有银行理财仍然有6万亿左右的保本产品,而且是合同明确约定保本。这是银监会1104非现场监管体系以及2014年39号文明确的内容,保本理财募集资金银行按照负债来处理,如果是金融机构购买银行保本理财,类似大额存单CD,按照同业存放核算。如果个人和企业购买保本银行理财,银行多数按照一般存款核算。

目前市场大量引用银监发[2014]35号文说银行保本理财受到严格监管,纯属误读。
证监会监管的证券期货资管受新八条底线严格约束,绝不可能发行保本产品,结构化产品优先级也不属于保本。私募基金、信托计划、绝大部分公募基金也都不属于保本产品。尽管市场上尚有3000多亿存量保本公募基金产品,但目前新发产品也基本冻结,从数量上看可以暂时忽略。所以合法合规的保本资产管理产品主要就是保本银行理财,此类产品涉嫌重复征收增值税。本文第二部分案例详解。
(2)对于底层资产为股票质押式回购、应收账款等类*款贷**服务,从资产管理计划管理人角度属于保本收益类,需要缴纳增值税。
但从资管计划的投资人角度,如果持有到期不需要缴增值税,因为以此类资产作为底层资产的资产管理计划多数属于非保本资管计划。而且管理人作为纳税主体已经为这部分收益缴纳增值税。
(3)信贷资产收益权具体看合约,但笔者认为信贷资产收益权合同本身并没有保本条款,尽管底层资产属于保本合约,但从140号的征税思路不会穿透看底层资产来辨别是否保本。因此如果收益权转让的合约本身没有约定回购或保本,则不属于保本产品。出表行仍然持有底层信贷资产,*款贷**的利息收入其实已经纳入出表行的自营业务收入需要交增值税,投资人获取信贷资产收益权收益按照非保本不交增值税也合理。具体可以参考后面图解。
同理对其他各类收益权合同,需要具体分析收益权这一层合同文字表述。
(4)对于债券来说比较好理解,除非明确免税的利息收入(如国债和地方政府债),如果直接持有债券一般利息收入属于应税收入。但根据财税46号文如果是金融机构作为投资人,同业往来利息收入免征增值税,包括金融机构投资金融债。
(5)ABS优先级不属于保本产品, 不论ABS优先级或劣后级持有人实际持有的是信托计划,或券商/基金子公司专项计划的份额,因此只要这些计划没有明确保本保收益(劣后级对优先级的支持不算保本),原始权益人提供流动性便利也不属于保本,除非原始权益人直接对ABS持有人提供回购可以算作保本,其他情况下ABS投资人不需要缴税。但现实中即便原始权益人有回购也是从SPV回购部分或全部基础资产,对于ABS持有人来讲是一种增信;但ABS优先级的资产是基于SPV和认购人之间的合约,该合约本身不会因为原始权益人对对基础资产增信而变为保本,所以仍然属于非保本金融产品。
如果原始权益人是真实将基础资产会计出表,那么ABS的SPV管理人(区别于ABS投资人)多数情下需要缴税,因为底层资产从目前银行间交易所的实际基础资产类别看,其产生的现金流多数属于应税收入,具体可以参考财税[2016]36号文及46号文,70号文。
但如果原始权益人/发起人只是将其资产的收益权是非保本,则SPV管理人很可能不需要交增值税。下面为具体非挂牌ABS的案例:
此前的私募ABS信贷资产出表模式探讨
这个模式目前因为银监会82号文约束,可能需要做一些调整,但不影响我们拿来分析增值税问题。这里一共两个资产管理计划,分为4个步骤:
步骤一:银行B发放*款贷**形成信贷资产,这典型属于银行表内业务*款贷**利息收入属于应交增值税范围。如果银行B会计师认可收益权转让可以实现这笔*款贷**金融资产终止确认,笔者认为从财税140号文的逻辑看银行B仍然需要交增值税。虽然银行B将信贷资转到表外,但银行B仍然是这笔信贷资产的管理人,类似于资管计划管理人角色;银行只是将收益权转出,而收益权根据140号文又不属于缴税范围,如果银行B不交增值税,那么整个业务链就形成了增值税的漏洞。
步骤二:转出行将信贷资产收益权转让券商专项计划,信贷资产收益权本身从合约来看不属于保本产品,从而券商不需要为该券商专项产品交增值税。
步骤三:A银行理财投资券商专项计划发行的优先级ABS,对A银行理财而言,ABS优先级不属于合约保本产品,所以作为管理人的A银行不需要交增值税。
步骤四:A银行理财如果是保本理财则投资人需要为投资收益交增值税,如果A银行理财属于非保本理财则投资人不需要交增值税。
从本案例来看,收益流从信贷资产利息收入一直流向A银行理财投资人,如果是非保本理财,则整个利息收入流经四个环节只有一次增值税,但如果银行理财为保本产品,则有两个环节需要交增值税,从而重复征税。
需要注意,如果是一般的ABS产品,企业或银行实现了基础债权资产完全出表,不是通过收益权形式,那么增值税缴税义务人不是原始权益人了,而是券商资管或信托计划的管理人证券公司或信托公司。
(6)合伙企业LP份额
合伙企业的LP份额优先级,不论合同如何约定,这里的固定分红比例和本金保障都是通过结构化设计实现,类似ABS优先级,不属于保本利息收入;有限合伙企业分红收益应该属于所得税范畴,不是这里增值税范畴。因此投资人不需要为分红收益交增值税。
合伙企业LP份额转让是否属于金融商品转让?还是按照股权转让处理?从财税36号文定义的“金融商品转让”:基金、信托、理财产品等各类资产管理产品和各种金融衍生品的转让;一般认为在协会备案的有限合伙制基金份额转让属于金融商品转移。但从实际操作看,有限合伙很少直接份额转让(退伙再入伙),多数可能是有限合伙收益全转让,至于这种类型创新品种是否属于金融商品转让,笔者很难定论;从法律形态看,如果先投资一个基金(该金融资产基于基金创设合同),再基于这个份额创设一个收益权卖出(收益权金融资产基于一个全新的合同创立),应该不属于同一个金融商品,从而也不存在“金融商品转让”。
(7)回购业务:
这项比较特殊,如果是金融同业之间的回购则属于同业往来利息收入免征增值税。
如果不是金融机构同业之间交易,一般债券质押式回购按照保本收益需要缴增值税,债券买断式回购按照金融商品转让价差需要缴增值税。
股票质押式回购按照保本收益需要缴增值税,多数股票质押式回购的融资人不会是金融同业,所以股票质押式回购很少是同业往来利息收入,从而金融机构及其资产管理计划投资股票质押式回购没法纳入同业往来利息收入免征增值税。
二管理人为资产管理计划运作应税收入交增值税
首先需要强调,140号文之后,并不会有什么明显去杠杆和去通道,从目前表外业务大幅扩张来看,主要也不是为了逃避那点增值税,仍然以绕一行三会的各种监管指标为主。而目前除保本银行理财外也没有太多重复征税的情形。所以140号文和去杠杆、去通道没有联系。
1、重复征税只存在于保本资管产品,就目前而言主要集中在银行理财;
因此对于保本资管产品而言,投资人相当于发放了一笔*款贷**给资产管理计划,到期及持有期间获得利息收入。所以,按照36号文,所有的保本银行理财的投资人需要就投资利息收入缴纳增值税。而140号文第4条又明确“资管产品运营过程中发生的增值税应税行为,以资管产品管理人为增值税纳税人”,并不区分保本型和非保本型资管产品,那么从文件精神来看,所有的类型的资管产品都应该由资管产品管理人为增值税纳税人,如此以来就出现了双重征税的问题。
具体可以参考后面的案例1和案例2流程图分析更直接明了。
银行A自营资金(注意不是银行理财)投资他行发行的保本理财产品从银监会统计口径看可以视作为存放同业;但税务局是否认可金融机构投资保本银行理财视为同业往来利息收入仍然值得商榷,至少从财税36、46、和70号文明确文字表述看没有提及保本银行理财同业投资属于同业往来利息收入。
目前银行同业认购保本理财的情况比较普遍,对发行银行而言,往往是资产负债冲规模,突破各地利率定价自律机制关于存款利率上限约束。对购买行而言,其目的往往是借通道投非标,或者是有时候城商行或农商行间资产配置。
2、财税140号文和去通道没有任何关系,绝大部分通道并不导致重复征税
从目前看市场上流行的多数嵌套并不会导致重复征税,所以140号文不会产生去通道效果。大致介绍几种模式:
(1)银行新增资产出表的模式
从下图看,主要有两个资产管理人,一个是信托计划,一个银行理财;从收益流的顺序看,是融资支付利息给信托计划,信托计划扣除管理费后支付给A银行,A银行再支付给B银行理财计划,理财计划将收益支付给其投资人。共经过了4个步骤,假定都持有到期(目前此类资管计划持有到期概率较大),
步骤一:按照财税140号文的思路,信托计划收到的融资利息,这部分属于应交增值税,因为这里的信托*款贷**站在信托计划角度属于典型的保本收益,合同明确约定融资偿还本金和收益,所以根据财税140号文第四条资金信托管理人(信托公司)需要为利息收入交增值税。
步骤二:信托计划投资人A银行而言,资金信托合同一定是非保本合同,信托明确不允许保本保收益,所以A银行获取信托分红收益不需要交增值税。
步骤三:B银行理财让信托收益权同样不属于保本合同,所以信托收益权的利息收入不属于增值税应交范围,从而B银行作为管理人不需要为该理财计划交增值税。
步骤四:B银行理财投资人获得B银行理财投资收益是否需要交增值税要看该理财产品是否保本。如果B银行理财属于保本理财,意味着投资人需要按照财税36号第一条第(五)项第1点所称的保本收益交增值税。如果B银行理财属于非保本表外理财,那么理财投资人不需要交增值税。

(2)通过有限合伙股加债形式投资底层资产
这种形式很普遍,以下是简化图,现实中,银行理财会再通过另一个通道对GP也可能进行名义控股;有限合伙层面很可能做成优先劣后的形式,融资认购部分劣后。底层资产一般以地方政府平台、房地产、PPP项目为主。
1、现实中银行理财不会转让单一信托;有转让信托受益权比较普遍,笔者认为不属于增值税范畴。不属于*款贷**服务收入,是否属于金融商品转让有待明确
2、单一信托也不会转让有限合伙基金LP,LP其实只有退伙和入伙的问题,现实中也是转让收益权比较多,是否属于金融商品转让有待明确
3、有限合伙基金的委贷属于*款贷**服务,股权投资+回购不确定,我更倾向于不算

(3)银行理财参与三年期定向增发模式增值税分析
下图是最简单的三年期定增模式,只有两个资管计划,三个步骤:
步骤一:券商定向从融资人买入返售获得回购差价属于增值税应税收入,所以这里券商定向或基金子公司专户需要交增值税。
步骤二:商业银行理财认购券商定向,作为唯一投资人,获得到期收益或分红收益,但券商定向一定不属于保本产品,所以银行理财作为投资人不需要交增值税。
步骤三:此类产品,多数情况下属于非保本理财,则银行理财投资人不需要交增值税。

(4)银行理财购买基金专户变相投资底层信用债券、ABS、利率债
这个模式非常简单,分为三个步骤:
步骤一:基金专户从所投资的信用债、ABS获取收益(利息或买卖价差)属于应缴增值税;利率债和CD部分是否缴税核心看是利息收入还是价差,如果属于持有金融债/CD获取的收益按照财税46号文按照同业往来利息收入不用缴增值税,如果属于买卖价差笔者认为需以缴增值税。
步骤二:银行理财从基金专户获得分红收益不属于增值税范畴,因为基金专户属于非保本产品。
步骤三:银行理财投资人获取理财投资收益,如果是保本理财需要缴增值税,如果非保本则不需要缴增值税。当然开放式净值型申购赎回产品不一样。后面单独讨论。

3、金融机构发行的资产管理计划投资同业往来利息收入是否也可以纳入免税的范畴?
如果资产管理计划发放的涉农*款贷**,取得收益是否也参照金融机构表内业务按照3%交增值税?
这个问题比较特殊,首先需要搞清楚税务局为何允许金融机构同业往来利息收入免征增值税。主要考虑到同业往来不属于实际增值部分,只是金融同业之间的资金余缺调剂;如果对同业往来进行征税则意味着有重复征税的嫌疑,比如A银行和B银行做一笔10亿元的存放同业或买入返售,一年期利息收入4000万;B银行运用融入的这10亿元投资企业债或者发放*款贷**获取5000万收益,税务局已经对这5000收益征收了增值税,A银行的同业业务利息收入就是来自于这B银行的5000万*款贷**收益,如果再对4000万同业往来利息收入征收增值税会导致重复征税。
同业往来利息收入包括:同业存单(CD)、存放同业、金融债、转贴现、同业代付、同业借款、同业拆借、债券回购(买断式或质押式);是否包括股票质押式回购尚未明确。

那么金融机构发行的资产管理计划(包括银行理财、券商资管、基金专户、信托计划等)投资上述产品的利息收入是否也同样按照同业往来利息收入从而免征增值税?目前140号文并未明确,但笔者认为为避免重复征税的嫌疑也应该免征增值税。如果资管计划的投资人是个人或企业,穿透看则类似个人或企业借钱给金融机构,如果投资人为金融机构穿透资管计划就完全是同业业务;不论哪种情形都属于免征增值税范畴。
三、关于增值税几个疑难问题的探讨
下面几个点的探讨纯粹理论层面,有些可能即便即便财政部和税务局也尚未形成统一意见。但这并妨碍我们自己的学习和思考。
1、公募基金买卖债券和股票免增值税,是否包括持有债券的利息收入?
首先根据财税36号文(二十二)下列金融商品转让收入免征增值税:4、证券投资基金(封闭式证券投资基金,开放式证券投资基金)管理人运用基金买卖股票、债券。
所以公募基金买卖股票和债券收益不交增值税。但没有明确这里的“买卖”含义,从文字表述看和财税[2008]1号对公募基金所得税免税表述有差异,财税[2008]1号文明确公募基金买卖债券和股票价差和持有此类资产的利息收入都免所得税。
但从总体征收思路和实践来看,对“买卖”的理解是包括“买卖价差”和“持有期间利息收入”,因为这两者都属于金融商品转让收入。
2、公募基金的基金专户是否也可以享受类似公募基金产品的待遇,买卖股票和债券的金融商品转让收入免征增值税?
这个问题至关重要,如果公募基金的专户也参照公募基金金融商品转让免征增值税,那么会导致整个金融行业增值税征收形成一个非常大的漏洞。银行或其他资产管理产品完全可以通过购买专户来避税。而且专户产品实质上属于私募,和其他类型的资管产品并没有实质性差异。不论从期限特征、募集特征、信息披露、估值核算等要求看,公募基金和基金专户存在本质差异。
笔者认为公募基金专户不能参照财税36号文免征增值税。尽管部分地区执行口径尚有差异,但这个问题最终应该需要全国统一。
3、如果非保本资管计划到期前转让的价差则需要缴税,转让之前持有期间获得的利息收入是否征收增值税。
这需要结合140号文第一条和第二条一起来看。第一条首先明确“金融商品持有期间(含到期)取得的非保本的上述收益,不属于利息或利息性质的收入,不征收增值税”,再结合第二条纳税人购入基金、信托、理财产品各类资管持有到期不属于金融商品转让,意味着如果非保本资管计划持有到期不需要交增值税,如果到期前转让需要就转让价差按照“金融商品转让”交增值税,只要非保本转让前持有的这段时间获取利息收入参照第一条不需要增税。
4、公募基金申购赎回价差是否属于增值税缴纳范围?货币基金和部分开放式申购赎回的银行理财
(首先这里探讨的话题不包括个人,个人金融商品转让本来就免增值税);
非保本公募基金分红收益根据财税140号文第一条不属于缴纳增值税范围。但申购赎回价差属于金融商品转让应该缴纳增值税;对于部分货币基金每日计算收益,定期分红收益转增基金份额在赎回时候一并返还投资人。这里部分净值型开放式银行理财也比较类似(净值型银行理财总规模大约1.7万亿规模),客户可以提前赎回,赎回收益按照此前每日计算的净值一并返回投资人。这里的收益并不会提前给客户,但却是提前计提好的,是否属于金融商品转让价差有不确定性。笔者更倾向于按照是否披露每日净值收益来划分。公募基金中的货币基金显然符合要求,从而不属于金融商品转让收益。但非保本银行理财即便有净值其披露情况未必很好,所以大部分净值型银行理财可能仍然达不到这个要求,赎回收益可能按照价差需要缴税。
此外严格按照银监会要求,多数非保本开放式银行理财仍然需要按照固定期限发售,只要投资人持有该产品到期(从7天到1年不等)肯定不属于金融商品转让不需要缴纳增值税。
5、衍生品交易的增值税问题探讨

上述演示的是实物交割,如果是差额交割,更简单一些仅仅按照差额交割部分收增值税,此外期权费需要交增值税。
对于远期、掉期交易更简单一点。对于利率互换,其实更类似同业往来利息收入,但财税46和70号文没有把利率互换纳入到同业往来范围,所以笔者认为应该要按照固定端和浮动端差额交割的金额缴增值税
6、当然仍然存在诸多难题,140号文具体执行细节,比如:
(1)、到底是否追溯进行征税?
从财政部税政司和总局货劳司解释140号文第四条强调增值税其实和营业税一样,营改增后,资管产品的征税机制并未发生变化。所以其实本来就应该缴。但追缴税实践中困难重重,现实中很多应税收益已经兑付给投资人,或者即便没有兑付给投资人,如果合同中约定了特定情境下的收益率,不属于保本承诺,但只要不发生条款约定部分事项也是确定性需要支付给上一层投资人。
其实已经兑付的金融产品反而比较安全,因为管理人完全可以认为已经兑付的资管产品缴税义务人是投资人,因为140号文之前谁来缴并没有明确;现在看来最尴尬的是合同已经签订,尚处于存续的资管产品,管理人没有权力通过直接修改合同把税务成本转嫁,而且财政部和税务总局也明确了缴税主体。
(2)、产品层面已缴纳增值税向投资人和融资人*票开**么?
(3)、一个资管产品进行不同投资的进项分摊问题?按照资管产品计算进项销项还是按照管理人连同管理人自身其它业务一起计算?
部分信托公司已经开始将税赋向消费者转移,但这一做法因为并未在合同约定,按照财政部税政司和总局货劳司解释,本来就需要缴税,只是当初设计产品收管理费时候没有将税赋考虑在内。
实操图解


























来源:微信公众号【 不良资产行业联盟】