关注【本头条号】更多关于企业管理、员工激励、薪酬制度、绩效激励等内容免费与你分享!私信“资料”送您关于员工管理、绩效薪酬的干货视频。
精彩回顾:
IBM创始人:绩效管理就是把人管好,搞定人就可以搞定这个世界
如何有效管理?学学福格行为模型,搞定这3个要素,值得借鉴
考核表的设计
设计考核表,是作为一个绩效专业人员的最基础的技能之一,可以设计一个综合性的考核表,也可以按照业绩、能力、态度来分类设计。
员工综合考核表的设计
世界上没有一个放之四海而皆准的通用考核表,因为每个公司情况不同、岗位不同、个体情况不同,考核要素也会不同,我们应该结合具体情况进行有针对性的设计,但多数情况下,考核表的设计都是围绕着业绩、能力和态度的考核进行的。以下提供某公司的某部门人员年度考核表供参考,如表所示。

对于小规模的公司,如果主管和员工日常沟通较多,例行工作相对较多,为了降低管理成本,通过业绩、能力、态度这三方面的要素进行提示,即可以让主管对员工进行考核了。形式还是服务于内容,只要主管把考核要求沟通到位、考核结果沟通到位,表格只是一个考核方向提示的载体而已。当然,我们也可如表所示,把业绩、能力、态度的考核要素进行分解,设计出符合公司导向的业绩、能力和态度的考核表。
员工工作业绩考核表的设计
所谓业绩,也应该是相对的,你无法比较CEO和司机的业绩,具体的业绩目标应该依据各岗位的不同来设计,业绩主要对照岗位要求的业务目标的完成情况。如前所述,业绩的考核要素一般可以从数量、成本、质量、时间等方面的属性进行考虑,常称为TCQQ。
业绩考核表一般可以包括以下主要内容:对所承担工作内容的完成情况;自我评价;上级意见;分类考核。工作业绩考核表,如表所示。

1.关于工作内容完成部分
(1)工作内容。主要基于员工的岗位职责及当期工作重点,比如,对于销售经理而言,工作内容可以为销售产品、建立客户关系、支持市场活动等。
(2)工作目标。为针对该项工作内容在某时间段内应该达成的期望结果,目标要可衡量。
(3)自我评价。这是员工对于每项工作内容完成情况的评价,将实际完成情况和目标对照,分别选择超越目标、达到目标或者低于目标。
(4)主管评价。这是上级主管对于员工每项工作内容完成情况的评价,将实际完成情况和目标对照,分别选择超越目标、达到目标或者低于目标。为保证评价的客观性,主管评价和自我评价要分别进行。
(5)指导与改进。基于自我评价和主管评价的差异,双方经过沟通找到改进点。
2.关于业绩考核要素部分
(1)考核方向,按照TCQQ,分为工作数量、工作质量、投入成、本、及时性4个方向。
(2)考核要点,指的是每个考核者具体的考核重点,可以根据被考核者的工作特性进行设计,也可以从业绩考核要点表中进行选择。某岗位工作业绩考核要点表,见表.

员工工作能力考核表的设计
简单来说,工作能力就是一个人是否有适合的能力担任一个职位。与业绩一样,人的工作能力也是相对的。”岗位面前,人人平等”,这句话不是说把员工拉到条水平线上去比,一个中专生和一个博士生怎么比,而是说要把人的能力与岗位的任职要求相比,为适应岗位,人的能力应提高到怎样的程度。我们的目标是让员工胜任岗位要求,而不是对其进行“能力大排队”。因此,具体的能力考核要素也不应该设置统一的考核指标,而应该因人制宜。此外,能力考核不是考核能力的绝对值,而应该通过考核要求员工在本来岗位上,在原有的基础上,快速、大幅度地提高能力,这才能实现考核牵引的意义。
人的能力包括本能、潜能、才能、技能,它直接影响着一个人做事的质量和效率。能力既包括了显现出来的具体专业业务技能,销售人员的演讲能力、文档制作能力,也包括人员的各项素质,如判断力、关系建立能力、应变能力、抗压力、体能等。我们所考核的能力应该是基于岗位要求的,即通过可以改善和培养的,包括个人行为表现出来的显性能力或可以通过学习或训练表现出来的潜在能力。人的性格类型(如内向型、外向型、保守型、开拓型)会对工作结果产生间接的影响,但这些是较难通过外在的训练改变,因此,一般不作为绩效考评的要素。工作能力考核表,如表所示。

员工结合岗位要求,根据具体的考核要点进行自我评价,主管进行上级评价,对于偏差给予具体的指导改进意见。考核要点是每个考核者具体的能力和素质的考核重点,可以根据被考核者的工作特性进行设计,也可以从能力考核要点表中进行选择。某岗位工作能力考核要点表,如表所示。

员工工作态度考核表的设计
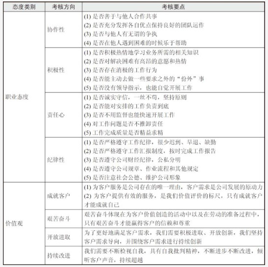
有能力是否就有好业绩?不一定,缺少把工作做好的意愿,仅有能力也只是摆设。有好业绩是否就是好员工?不一定,不走正道会把团队带向歧途。所以,几乎所有的公司都会关注员工的工作态度,并有不少公司会对员工的态度进行考核。工作态度怎么考,通常对员工工作态度的考核一般包括员工的协作性、积极性、责任心、纪律性等,当然在进行考核时要以不同岗位的特性作为考核要点。另外,也要考虑公司文化的特性,华为和阿里巴巴都把对公司价值观的遵从放入员工的绩效考核中,以便让员工清晰地理解组织的要求,实现上下对齐,明确哪些是相一致的,哪些是相违背的。工作态度考核表,如表所示。

职业态度和价值观的侧重也需要根据各个岗位的不同而不同,权重不同,也可以选择具体的考核要点。对于公司的价值观,则需要进行具体的解读。某岗位工作态度考核要点表,见表。

提示:不能牵引改进的绩效系统必然走向“死亡”,绩效考核表设计的重心是改进,无论是业绩、能力、态度还是行为,该表的设计要科学地处理好人与人比、人与自己比、人与目标(标准)比之间的关系,牵引每个个体不断地进行改进,那么,这个绩效系统才是有生命力的系统。