今天要分享的一篇是于2023年3月27号发表在 Journal of Medical Virology [IF=20.69] 的" Integrative bulk and single-cell transcriptome profiling analysis reveals IFI27 as a novel interferon-stimulated gene in dengue“ ,组织和单细胞转录组分析表明 IFI27 是登革热中一种新的干扰素刺激基因。

| 摘要
背景: 登革热病毒 (DENV) 是对人类的公共卫生威胁。血管通透性增加、凝血障碍和出血素质是重症登革热的病理生理学标志。然而,尽管已知干扰素 (IFN) 介导的先天免疫反应构成了细胞自主防御病原体的支柱,但参与 DENV 感染的确切 IFN 刺激基因 (ISG) 仍有待确定。
方法: 本研究从公共数据库中收集了 DENV 患者和健康志愿者外周血单核细胞的转录组学数据集。同时,使用了慢病毒和质粒分别用于实验中IFI27的过表达和敲低。首先,我们过滤出了差异表达基因,并进行基因集富集分析(GSEA)以评估相关通路的作用。lasso 和支持向量机递归特征消除算法进一步筛选关键基因。然后,采用接受者操作特征曲线分析来测试关键基因的诊断功效。接下来,CIBERSORT 用于分析 22 个免疫细胞亚群的免疫浸润。此外,为了直接从单个细胞和免疫细胞亚群之间的细胞相互作用中解析分子表型,我们进行了单细胞 RNA 测序 (scRNA-seq)分析。
结果: 我们发现 IFN 刺激基因 IFN-α 诱导蛋白 27 (IFI27) 在登革热患者中高表达,这一发现在两个独立发布的数据库中得到了进一步验证。同时,IFI27 过表达正向调节 DENV-2 感染,而 IFI27 敲低则具有相反的作用。scRNA-seq 分析支持了这一结论。进一步分析表明,IFI27 表达主要集中在单核细胞和浆细胞样树突状细胞中。我们还证明 IFI27 可抑制登革热感染。此外,IFI27 与单核细胞、M1 巨噬细胞、活化树突细胞、浆细胞和静息肥大细胞呈正相关,与 CD8 T 细胞、γδ T 细胞和幼稚 B 细胞呈负相关。GSEA 揭示 IFI27 主要富集于先天免疫反应、病毒生命周期的调节和 JAK-STAT 信号通路。值得注意的是,细胞间通讯分析结果显示,登革热患者中的 LGALS9 与其受体 CD47 之间的相互作用显着增加。
结论: 我们的研究结果首次表明 IFI27 是 DENV 感染中的关键 ISG。鉴于先天免疫系统在对抗 DENV 入侵中起着重要作用,而 ISG 是最终的抗病毒效应物,IFI27 可能作为登革热的潜在诊断标志物和治疗靶点,这需要进一步进行实验验证。
| 结果分析
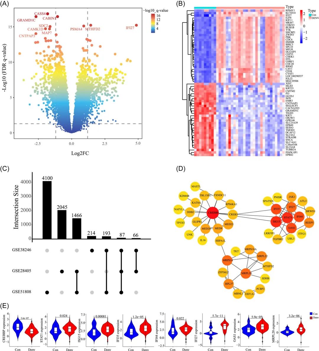
1. 健康对照者和登革热患者PBMC中DEGs的联合分析
从 GSE51808 数据集中*载下**了 28 个 DENV 和 9 个健康对照样本的外周血基因表达矩阵。去除批次效应后,使用 limma 包筛选 DEG(图 1A)。使用热图对所有样本中的前 60 个 DEG 进行聚类和可视化(图 1B)。随后,使用 UpSet 图,从三个数据集中识别出 87 个重叠的 DEG(图 1C)。为了确定重叠 DEG 之间的潜在相互作用,构建了一个 PPI 网络,该网络由 46 个节点和 69 个边组成(图 1D)。使用 cytoHubba 插件将 PPI 网络中的 8 个基因确定为关键基因。关键基因在测试集中得到了验证(图 1E)。其中,IFI27在分析中被发现具有较低的p值。

▲ 图1
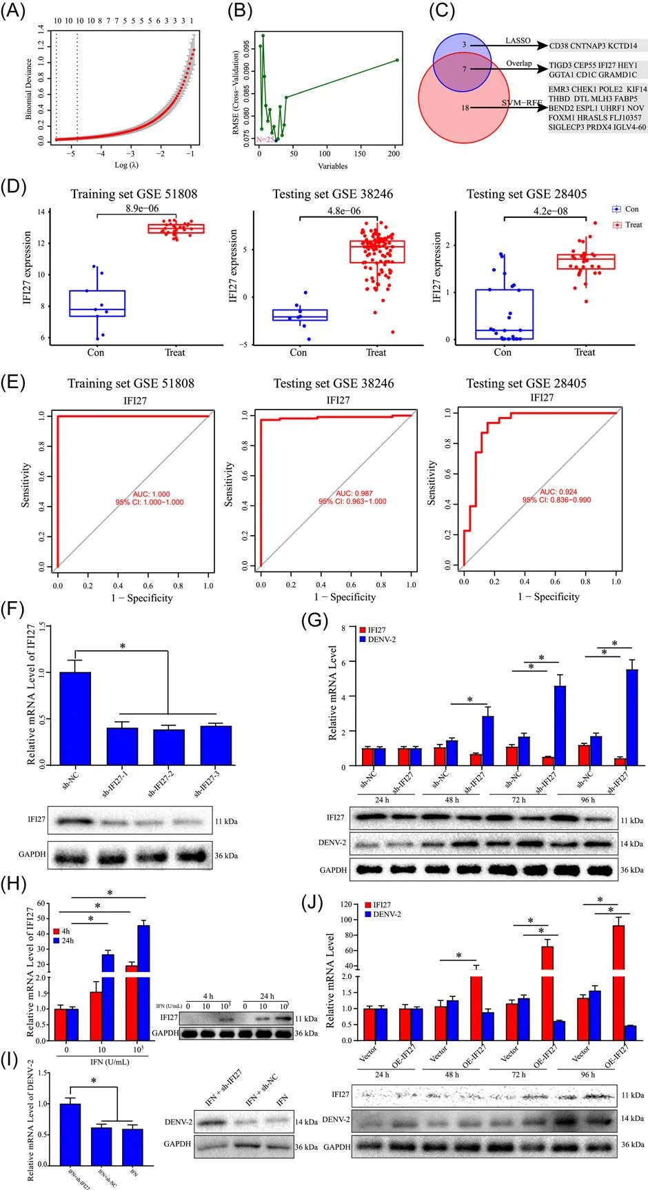
2. 鉴定和验证生物标志物
LASSO 回归算法区分了 DEG 中的十个诊断生物标志物(图 2A);SVM-RFE 算法区分了 25 个生物标志物(图 2B)。在这两种算法*共中**有七个重叠的诊断相关基因(图 2C)。随后,GSE51808 数据集被设计为训练集,而 GSE38246 和 GSE28405 数据集被视为测试集。我们发现 DENV 中的 IFI27 表达明显高于对照样本(图 2D),而其他基因的表达在两组中不一致(支持信息:图 1 和 2)。IFI27 的 AUC 分数在训练集中为 1.000,而在测试集中的分数分别为 0.987 和 0.924,这表明 IFI27 具有较高的诊断价值(图 2E)。然而,其他基因的 AUC 在两组之间并不一致(补充图 1 和补充图 2)。

▲ 图2
随后,我们通过qRT-PCR 检查了质粒转染效率,与载体组相比,过表达后的 IFI27 水平增加(图 2F,G)。不仅如此,IFI27 过表达能够正向调节 DENV-2 感染(图 2H)。我们还应用短发夹 (sh) RNA 慢病毒来抑制 HUVEC 上的 IFI27 表达,并通过 qRT-PCR 和蛋白质印迹评估抑制效率(图 2F)。在感染研究中,与 sh-NC(非靶向阴性对照)组相比,IFI27 敲低在 48h、72h 和 96h 时负调节 DENV-2 复制(图 2G)。接下来,我们发现 IFI27 在 IFN 处理的 HUVEC 中被诱导(图 2H)。我们进一步观察到经 IFN 处理的 HUVEC 能够抑制 DENV-2,同时被 IFI27 敲低逆转(图 2I)。最后,我们发现与载体组相比,IFI27 过表达在 48h、72h 和 96h 时正向调节 DENV-2 感染(图 2J),尤其是在 mRNA 水平。总之,这些数据表明 IFI27对 HUVEC 中 DENV-2 复制的具有强烈作用。
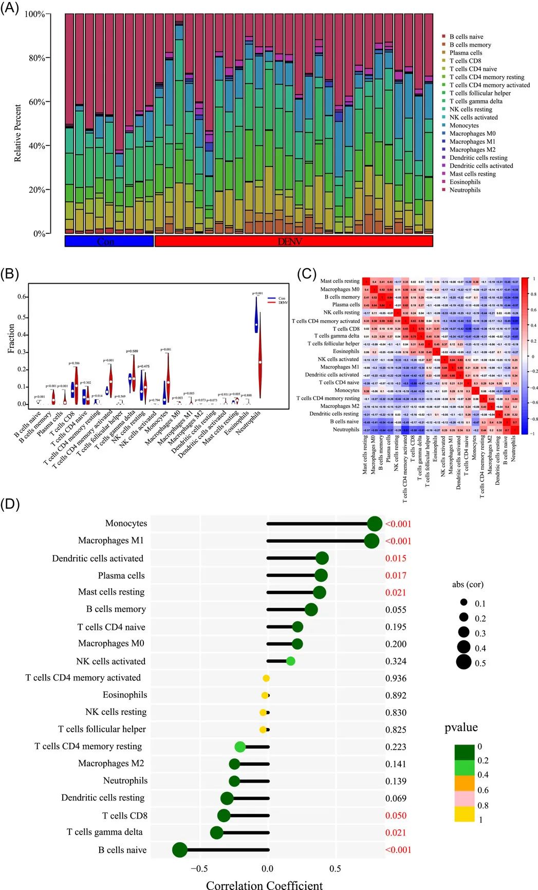
3.免疫细胞浸润景观
使用 CIBERSORT 算法,我们首先计算了 DENV 和对照 PBMC 中免疫细胞浸润的比例。如图 3A 所示,免疫细胞的比例在样本和组之间存在显着差异。与对照样本相比,DENV PBMC 通常含有更高比例的记忆 B 细胞、浆细胞、CD4 记忆激活 T 细胞、单核细胞、巨噬细胞、MI 和 M2 巨噬细胞、静息 DC 和静息肥大细胞 (图 3B)。相反,对照样品显示较高比例的嗜中性粒细胞 (图 3B)。我们对 PBMC 中浸润的免疫细胞进行了相关性分析,发现了几对正相关和负相关的免疫细胞。记忆 B 细胞和浆细胞表现出最大的协同作用。此外,IFI27 表达与单核细胞、M1 巨噬细胞激活的 DC、浆细胞和静息肥大细胞呈正相关,而与 CD8 T 细胞、γδ T 细胞和幼稚 B 细胞呈负相关 。

▲ 图3
4.GSEA分析筛选IFI27相关通路
为了探索 IFI27 在登革热中的潜在分子功能,我们进行了 GSEA 以对其信号通路产生有意义的见解。GO 生物过程结果表明,IFI27 主要富集于先天免疫反应(图 4A)、对病毒的反应(图 4B)、病毒生命周期的调节(图 4C)和对 1 型干扰素的反应(图 4D)。此外,作为 ISG,IFI27 还参与了 IFN 反应基因(图 4E)、IFN-α/β 信号(图 4F)、ISG 的抗病毒机制(图 4G)和 JAK-STAT 信号通路(图 4H)。DENV 组中 IFN 反应基因的强烈上调提供了进一步的证据,表明它们在转录水平上抑制了 ISG 的病毒复制。

▲ 图4
5.单细胞数据集的综合分析
我们分析了 scRNA-seq 数据集 (GSE154386)。过滤后,最终保留了 28 919 个细胞,其中包括来自对照样本的 16 418 个细胞和来自 DENV 患者的 12 501 个细胞。我们从单细胞数据中确定了 23 个簇( 图 5A、B),并注释出了具有各自细胞身份的簇(图 5c)。Toll 样受体 (TLR) 识别通常由病原体共有的分子,并在针对病毒感染的先天免疫中发挥关键作用。与对照样本相比,DENV组TLR1、TLR2和TLR4的表达更高,主要在单核细胞、髓系DCs(mDCs)、CD16+单核细胞和CD16+ CD14+单核细胞中表达,并伴有IFI27在这些细胞中的高表达( 图 6A)。TLR7 和 IFI27 主要在单核细胞、血小板、浆母细胞、浆细胞样 DC (pDC) 和 CD16+ D14+ 单核细胞*共中**表达(图 6A)。我们还进行了 DEG 分析(图 6B-E)。

▲ 图5

▲ 图6
最后,为了筛选健康对照和登革热患者主要细胞类型之间的配体-受体对和分子相互作用,我们使用 CellPhoneDB 2.0 进行了分析。我们观察到,与健康对照相比,四种主要的细胞类型(单核细胞、CD16+ 单核细胞、CD16+ CD14+ 单核细胞和 pDC)与其它细胞之间的通讯网络明显减少(图 7A、B)。这表明该病毒会干扰正常人 免疫细胞之间的交流。接下来,我们在健康对照和登革热患者中筛选了四种主要细胞亚群与其他细胞之间的配体-受体对。其中,LGALS9 信号的改变最为显著。与健康对照组相比,LGALS9 及其受体 CD47 之间的相互作用在登革热患者的四种主要细胞亚群和其他细胞中显着增加(图 7C,D)。

▲ 图7
| 总结
总之,我们的研究揭示了 IFI27 在 DENV 入侵中的意外作用。鉴于先天免疫系统的非凡力量,IFI27 可以作为细胞系统潜在治疗靶向的蓝图,以有效对抗 DENV 感染。
工作量实在是友好

公众号:生信碱移
END~
原文DOI:10.1002/jmv.28706
仅供粉丝老铁们参考,如有侵权或错误,请联系改正删除~