


昨天,喜茶上热搜了,因为和杜蕾斯的营销事件。
从进入大众视野开始,不管是产品、空间还是活动,喜茶在外界看来,都是个很擅长玩创意的品牌。
这次翻车出界,对新茶饮来说是个警示。 不止是 喜茶。

作者|政雨
-01-
喜茶这次出界了
风评一向很“稳”的喜茶,这次没有刹住车。
4月19日,杜蕾斯出了一波新的追热点文案,联合喜茶、饿了么、淘票票等品牌玩了一波微博联动。


喜茶与杜蕾斯的互动,现已删除处理。
选在4月19日,取的是英文419谐音,即for one night(four one nine),也就是“一夜情”的意思。
文案“今夜,一滴都不许剩”——赤裸裸的将奶盖茶比作“精液”。
网友评论“无法直视奶盖茶了”、“喝喜茶的时候会有心理阴影”。
事件发酵到昨天,一度上了微博热搜。很快,喜茶和杜蕾斯都删掉了相关的微博与互动。
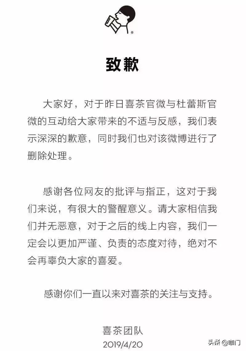
喜茶在微博发出致歉声明,称“有很大的警醒意义,对于之后上线的内容,会以更加严谨、负责的态度对待。”

喜茶的致歉声明
实际上,早在2017、2018年的七夕节,喜茶就分别和杜蕾斯、冈本做过营销活动。也许,这段“孽缘”早在那时就埋下了。

2018年与冈本的联名
-02-
过度营销,正在使新茶饮失掉灵魂
美好,是新茶饮的灵魂。
无论是奶盖茶、水果茶,还是软欧包等产品,以及新茶饮倡导的新生代生活美学,都代表了一种对美好生活方式的向往。
这是为什么新茶饮能够脱颖而出,能够与咖啡同台竞技的根源。
这也是能够产生具有巨大商业价值的“超级品牌”的基础。
2年前,喜茶从珠三角杀进长三角,上海落子。“排队三小时也要喝”、“黄牛代购”等现象,吸引到很多人的目光。一杯茶饮,为什么有这么大的吸引力?
从好奇、了解到各种猜测、质疑,媒体和消费者对新茶饮的关注越来越多,把行业推到一个空前的热度。

喜茶热,新茶饮行业也热
一开始,这是机会。营销和宣传可以唤起消费者对新茶饮、中国茶新的关注度,吸引从业者积极顺应趋势创新升级,甚至迎来资本的目光青睐,进一步助推行业的发展。
逐渐地,就会变成消耗。当品牌比赛般地以1月1次甚至更快的速度推新品,变着花样搞创意营销活动,试图延长这波热度,享受更多的红利期时,消费者可能已经审美疲劳了。
而一旦忘记为什么出发,就容易突破底线。
喜茶前两次与杜蕾斯、冈本的合作,是诠释“酷”的品牌文化、表达年轻人多样性做的很好的创意。
而这次“一滴都不剩”的过分联想,则近乎毁灭性的打破了消费者对于喜茶的预期与美好想象。
品牌传播其实就是在做人设、做预期管理。
人设传播很重要的一点就在于持续稳定的对外输出。你给人家什么预期,一定要能够满足,并且不能越界,这是传统品牌理论里面所讲到的“承诺一致”原则。
从绝味鸭脖到椰树牌椰汁,已经给餐饮品牌很大的警示,底线是不能碰的。
相信不少品牌都有过找KOL推广品牌、新品的经历,营销的媒介越来越多,方法却越来越不讲究。
铺天盖地的广告袭来,有时反而会给人带来不真诚感,击溃好不容易建立起来的品牌忠诚度。
这次的事件就是最好的证明。
新茶饮的快速崛起,离不开网络时代的营销作用。喜茶从产品到门店、小程序等都贡献了很多创意,显示了品牌的实力。而一旦在营销上过度,就容易丢掉灵魂,迷失本就存在的价值点。
-03-
是时候做日常的生意了
对新茶饮来说,注意力经济红利正在消失。
到了泡沫破灭、回归理性的时候了。
两三年过去,大部分受众已经对新茶饮有了七七八八的认知,关注度和热度的下降是迟早的事情。
但也不必过度焦虑,没必要过分贪恋红利。
茶饮向上,但通往品牌高地的路径,不仅仅是通过放大营销来抢夺注意力这一种。
饮品做的就是日常的生意,一杯一杯卖、一天一天和顾客打交道。
还是那句话:慢慢来,比较快。
统筹|政雨 编辑|若云 视觉|江飞
文章为咖门原创,未经授权严禁转载。
了解更多行业资讯,请关注微信公众号:咖门(KamenClub)
原文链接: 喜茶这次,出界了