近年来,移动互联网和智能手机的普及,为社交电商的进一步渗透和发展铺平道路。随着移动智能终端的普及,中国移动电子商务用户消费习惯逐渐形成,传统电商巨头纷纷布局移动电商,众多新型移动电商购物平台不断涌现,更有利于社交电商迅速开头市场。过去人们对社交电商的理解更多停留在微商层面,随着更多已有粉丝节点的人或者自媒体进行电商变现,越来越多的人参与到社交电商的交易中,人们对其认可度和接受度不断提高,市场逐渐成熟。在此背景下,一些新生的社交电商平台出现在大众视野,其中就包括贝贝集团旗下的希美。以“专注女性美丽的新国货高端品牌”自诩的希美究竟是一家怎样的电商平台?其与“拖欠货款”的贝贝集团又有什么关联?其平台又是通过什么方式招募会员的,相关奖金制度该如何解读?

平台背景 前世今生
据希美官方公众号显示,希美公众号的认证主体为杭州水梦露化妆品有限公司。据企查查显示,杭州水梦露化妆品有限公司成立于2020年2月28日,法定代表人为张良伦,注册资本为50万元,实缴资本为0元,股东为杭州贝星品牌管理有限公司,持股100%。而杭州贝星品牌管理有限公司的唯一的股东为杭州贝贝品牌管理有限公司,张良伦就是贝贝品牌的实际控制人。

(图片来源:企查查)
据企查查显示,杭州贝贝品牌管理有限公司的法定代表人为张良伦,而张良伦作为贝贝品牌创始人兼董事长旗下拥有十几家公司,其中杭州贝贝集团有限公司也是曾经的母婴巨头,旗下有贝贝网、贝店等业务平台,而希美则是贝贝集团推出的新的电商平台。

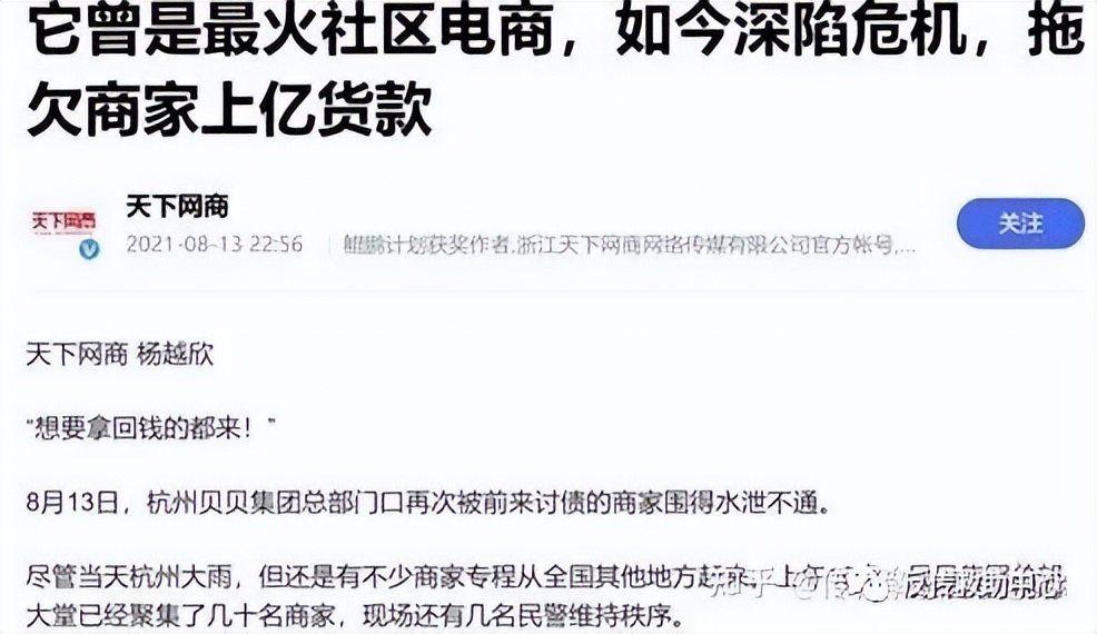
值得一提的是,此前贝贝集团旗下的贝店深陷拖欠商家上亿货款的风波,被*债讨**的商家在贝贝集团门口围的水泄不通,最后贝贝集团董事长张良伦也被迫现身,与几名商家代表及管委会代表进行谈判。

而且据了解贝贝集团推出希美平台并大力宣传,张良伦声称:“贝店将All in希美。”但是希美上线时正是贝贝集团拖欠贝店商户上亿欠款无力解决的时候。除此之外,贝贝集团旗下的贝店也曾被曝涉嫌传销被罚款3000万,而贝店受到传销质疑的主要原因有两点:一是门槛费,二是拉人头返利。

普通食品 虚假宣传 据希美商城显示,希美商城有众多品牌,包括美妆品牌水梦露、健康营养品牌澳尔丽以及其他品牌。

在希美商城中有一项内容为素材圈,素材圈是由公司官方发布,给代理商提供的专业卖货素材。我们在素材圈发布的关于宣传澳尔丽益生菌的功效时,宣传益生菌可以增强免疫力,辅助心脑血管,辅助四高治疗以及改善肠道问题。

但是,根据淘宝显示,澳尔丽益生菌只是一款普通食品,不是保健食品,生产许可证编号为SC10611160411487。

《食品安全国家标准预包装食品标签通则》(GB7718-2011)同时规定,非保健食品不得明示或者暗示具有保健作用。当非保健食品广告宣传保健功能时,可依据《广告法》第九条第(十一)项的规定以及《食品安全法实施条例》规定禁止的情形对其定性。食品广告宣传保健功能,是对其性能和功能的一种描述。《广告法》第二十八条第二款第(二)项规定,商品的性能、功能与实际情况不符,对购买行为有实质性影响的,可以认定为虚假广告。非保健食品广告宣传保健功能,是对食品本身性能和功能的虚假描述,容易引起消费者的误解,可以虚假广告对其定性。《广告法》第四条指出:“广告不得含有虚假或者引人误解的内容,不得欺骗、误导消费者”。除此之外,澳尔丽在素材圈还发布了许多消费者使用了澳尔丽酵素减肥成功的案例,以此来证明产品的功效。

显而易见,这些案例的出现,还将涉及使用他人名义保证或以暗示方法使人误解其效用的行为。有业内人士指出,任何产品的广告都应当真实、合法,不得使用他人名义保证或者暗示产品功效误导消费者。凡是有明示或者暗示具有医疗作用的,夸大功能、虚假宣传或者其他容易给消费者造成误解的,违反相关法律法规的内容,或涉嫌虚假宣传。 揭底制度 有何特色 文章最后,我们来看看希美商城的代理制度。根据经销商发来的资料显示,希美商城实行会员制。会员体系包含VIP、白金和钻石三个等级。而且希美将平台入驻品牌分为A类和B类品牌,A类品牌包含水梦露、澳尔丽、安树、如欢、安黛拉、天美姬;B类品牌:贝贝、女王、shemore。不同的等级对应的A类和B类品牌的产品折扣也不同,具体如下图所示:

加入希美平台后如何晋升呢?根据经销商发来的资料显示,成为希美VIP代理需要50的成长值或者消费满99元;白金会员需要1000成长值,或者购买特惠套餐升级(3980元左右),或者邀请粉丝购买VIP礼包直升vip代理(购买直升礼包升级),奖励40成长值,邀请24个VIP代理商,即可成为白金代理商;钻石会员需要6000成长值,或者白金代理商自购或销售5个特惠套餐升级,或者预充值升级30000元。上述提到的成长值可通过销售获得,10元/成长值,还有邀约VIP获得,40成长值/人。

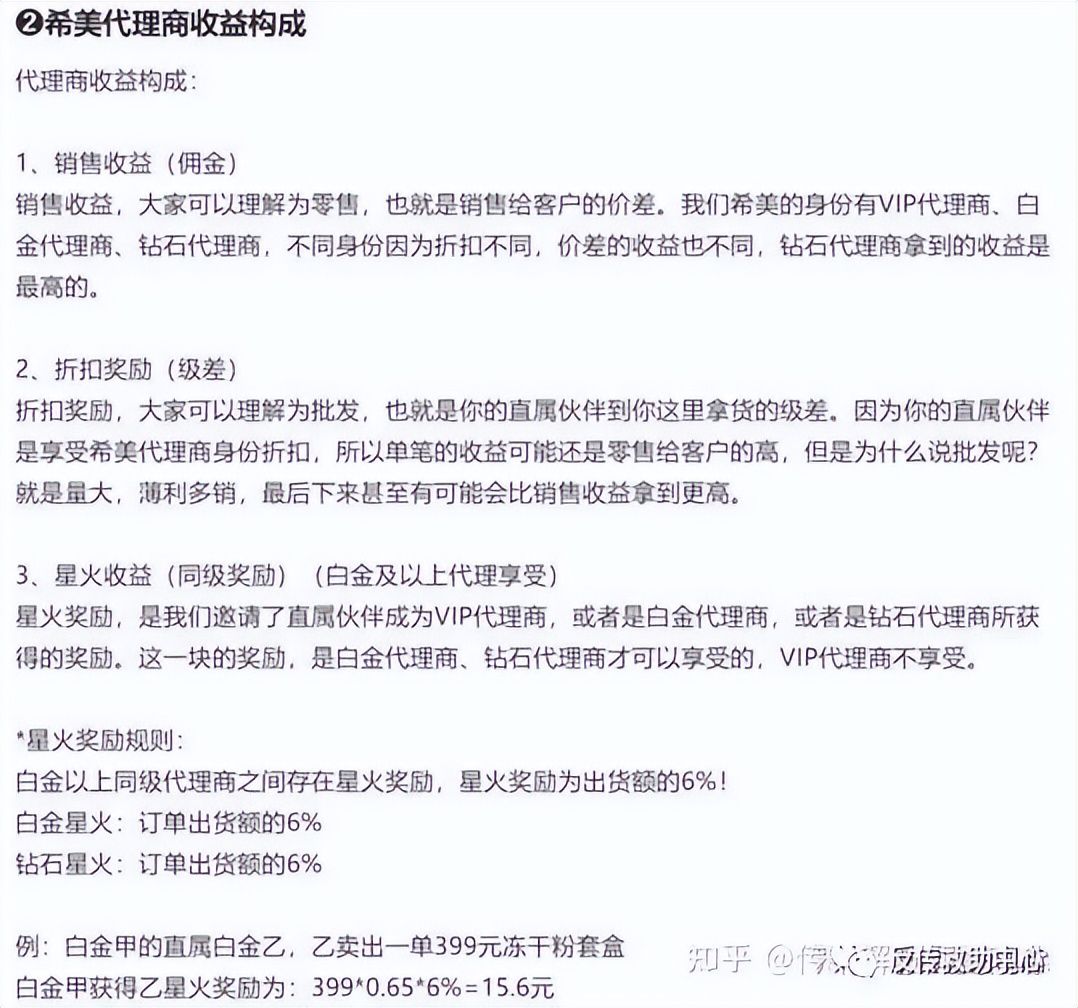
据了解,希美代理商的奖励由佣金奖励,级差奖励和同级奖励三种奖励构成。具体奖励如下图:

除此之外,希美代理制度还以1000个客户举例,为加入希美的会员预估加入希美能赚多少钱。

后记 据《财经E法》不完全统计,2017年至2019年,有50家社交电商平台被罚。2020年因涉嫌传销而被处罚的社交电商平台也超过20家。而且各大社交电商平台也早已露出颓势,并因多级分销、“拉人头”等违法问题涉嫌传销被多次屡屡处罚,“涉传”的“原罪”质疑从未中断。几年间,社交电商已经从高速发展到逐渐走出黄金时代,抖音、快手短视频、直播等模式取而代之成为了新的风口。
因此,希美在当下回归的社交电商模式本身已经是身处窘境,那么未来希美会如何发展,是否能扛起贝贝集团的大旗呢?希美代理模式被质疑换汤不换药,邀请码、成长值……这类模式,依然离不开“拉人头”“入门费”之嫌,是否会受到监管部门的处罚与整改呢?对此,国资内参将继续保持关注。
文章来源:中原财经观察