互联网广告合规审查教程
——直播带货、种草、测评、APP、网店等新式广告合规要求
近年来,通过网店、自建网站或APP、小程序、微信公众号、直播、视频等进行商品或服务的广告营销,已经遍布各个行业及企业。互联网广告合规审查已经成为常年法律顾问服务中越来越重要的一部分内容,对于销售公司而言,更是有必要进行互联网广告的专项合规体检。本文根据近期颁布的《互联网广告管理办理》,整理形成互联网广告合规审查教程,以供法律服务者共同学习交流。
壹 互联网广告的类型

问题一:直播、种草、测评、短视频这些是广告吗?
- 直播带货,可以是广告
【城东所市监处罚〔2022〕397号】2022.10.27
【违法事实】当事人在2022年8月17日直播时介绍这款产品“南京同仁堂绿金家园灰指甲护理盒”时称“咱们每天严格按照主播讲的使用方法坚持去使用,25天以后你会发现新的慢慢出来,旧的慢慢上去,它是一个自然生长的一个过程,整体时间呢控制在一个半月到两个月的时间,也就是说最多两个月,咱们就可以跟别人一样,伸出手来干净又漂亮,凉鞋拖鞋随便去穿,能够坚持的宝贝根据数量去下单”该商品系普通商品,当事人无法提供证据证明广告宣传的内容。上述广告内容系当事人自行设计,2022年8月17日通过“巨量千川”投放的推广费是104.23元,未请主播直播,故本案广告费为104.23元。
【行政处罚】责令当事人立即停止发布广告,在相应范围内消除影响,并建议对当事人处罚如下:罚款312.69元。
- APP短视频,可以是广告
【舟市监普处〔2022〕261号】2022.11.08
【违法事实】“舟山姐妹”账号下有一个短视频,内容是向渔船呼喊“爸爸,老公,平安归来,一路顺风”;“舟山姐妹梭子蟹”介绍是“舟山本地吉祥水产,拥有自家渔船,舟山东海野生梭子蟹,百余条捕捞船整装待发,感谢朋友们的信任!我们一定会为大家严格控制品质!只为将一口“鲜”带给大家”。实际当事人和吉祥水产没有渔船,也没有当渔民的爸爸或者丈夫。8月1日至8月3日当事人销售梭子蟹总额是6016.52元。
【行政处罚】责令当事人下架并停止发布违法广告,处罚款20000元。
- 跟帖评论,可以是广告
【甬市监处罚〔2022〕105号】2022.11.14
【违法事实】当事人于2022年4月签订《小红书内容营销服务合同》,受托对该公司在小红书平台发布的有关儿童安全座椅产品的推广网文进行跟帖评论。当事人自编“刚去环球娃娃店铺看了,安全性、价格啥的都挺好的,618买起来”等大量含有商品性能及用户体验的评论,然后委托第三方组织大量人员以各自名义将上述评论内容发布于指定的小红书平台链接下方。当事人约定评论数量2000条,实际已为此收取10000元。
【行政处罚】罚款20000元,没收违法所得20000元。
- 微信朋友圈,可以是广告
【津西市监综执处罚〔2023〕14344-21号】2023.02.27
【违法事实】当事人在没有取得医疗广告审查证明的情况下通过微信朋友圈功能对患者及咨询人群进行医疗业务的广告推广及介绍:“中药全鹿干,主治功效:多用于治疗肾虚劳损,腰膝酸痛,耳聋耳鸣,阳痿,遗精,*泄早**”等内容。上述行为满足在未取得医疗广告审查证明的情况下发布广告并发布涉及医疗技术、诊疗方法、疾病名称、药物的、利用患者、卫生技术人员的名义、形象作证明的构成要件。广告费用无法计算。
【行政处罚】警告;罚款10000元。
- 自媒体(公众号、知乎、头条等)文章视频,可以是广告
【京海市监处罚〔2022〕3270号】2022.04.26
【违法事实】当事人广告发布者,其于2022年1月13日通过“匹肤测评”微信公众号发布了《集结“地表最强抗氧化成分”,一款好用到炸裂的良心国货!》文章。该篇文章是为了推广一名为“言之有物VC精华”的产品,整篇文章从抗氧化的重要性入手,对产品的研发团队、成分、效果、安全性以及使用感官等方面进行介绍和论述,并在文章下方提供了“专属优惠券”以及淘宝网商品链接等内容,执法人员认为其符合广告特征,应该认定为广告内容。当事人在介绍该产品成分时,宣称其添加的油橄榄叶提取物为“抗炎天花板”,能够“帮助肌肤抗炎抑菌、抗糖化”,“抗炎”和“抑菌”属于明示或暗示医疗作用和效果的词语。广告费为1000元。
【行政处罚】罚款:1000元;没收违法所得:1000元。
- 网店(淘宝、京东、拼多多)图文视频,可以是广告
【沪市监虹处〔2022〕092022000673号】2022.11.08
【违法事实】当事人在“美团APP”开设网店。为了吸引消费者到店消费,当事人在上述网店内一款名为“[护理效果超赞]日本进口MILBON护理”头发护理服务的广告详情页内发布“多方位测评使用效果!效果看的见”等广告文字并配有“使用前后的对比照片”。经核实,当事人从未对服务项目做过测评,照片均系当事人自行从网上摘录的虚假照片。上述广告页面均由当事人委托XX平面设计工作室设计、制作,上述广告的广告费用为438元。
【行政处罚】责令停止发布,罚款1314元。
- 自建官网的图文视频,可以是广告
【沪市监浦处〔2019〕152019003325号】2019.12.12
【违法事实】当事人在其官网发布瘦脸针广告,文中配有瘦脸效果示意图。当事人在其官网发布A型肉毒毒素BOTOX瘦脸针药品广告,违反《中华人民共和国广告法》第十五条第一款“*醉药麻**品、精神药品、医疗用毒*药性**品、放射*药性**品等特殊药品,药品类*制毒易**化学品,以及戒毒治疗的药品、医疗器械和治疗方法,不得作广告。”的规定,构成发布违法广告之行为。
【行政处罚】罚款500000元。
贰 互联网广告特殊要求

问题二:网站、APP、小程序经营者发布广告有什么特别要求?
- 弹窗广告一键关闭
【〔2021〕第152021000834号】2021.08.10
【违法事实】当事人开发的手机软件“高校体育”,用于高校学生在线上进行校内体育锻炼打卡以获取体育学分。根据2021年4月2日执法记录仪视频中拍摄显示,打开软件内的“排行榜”和“口令签到”后,页面跳转出的广告无显著关闭标识,无法一键关闭,*放播**一段时间后出现的关闭按钮可关闭广告。
【行政处罚】罚款5000元。
【法律依据】《互联网广告管理办法》
第十条 以弹出等形式发布互联网广告,广告主、广告发布者应当显著标明关闭标志,确保一键关闭,不得有下列情形:
(一)没有关闭标志或者计时结束才能关闭广告;
(二)关闭标志虚假、不可清晰辨识或者难以定位等,为关闭广告设置障碍;
(三)关闭广告须经两次以上点击;
(四)在浏览同一页面、同一文档过程中,关闭后继续弹出广告,影响用户正常使用网络;
(五)其他影响一键关闭的行为。
启动互联网应用程序时展示、发布的开屏广告适用前款规定。
- 跳转链接核对内容
【庆市监处罚〔2022〕325号】2022.07.19
【违法事实】2022年1月6日,当事人为共兴公司发布一期侧面广告条广告,内容为“热销 实景现房 恭迎入境”,并为其添加上述微信公众号广告信息的链接地址,提供跳转服务,用户可以通过点击侧面广告条跳转至“【学伟和园】城市向东,再启生活新主场!”的广告信息页面,该广告信息中包含内容“为健康保驾护航的医疗配套:大庆人民医院、妇女儿童医院均5分钟车程即达”。经查,该跳转页面广告信息内容为大庆高新区坦图摄影设计工作室为共兴公司制作,当事人未参与该页面内容的制作、发布。在为共兴公司发布的侧面广告条过程中,当事人对侧面广告条的内容进行了审核,未对添加的跳转链接的落地页面内容进行审核,当事人广告经营中心主任陈述是由于工作人员沟通疏忽,导致没有对落地页面内容进行审核,并对未审核落地页面内容的行为予以确认。
【行政处罚】罚款5000元;没收违法所得990元。
【法律依据】《互联网广告管理办法》
第十八条 发布含有链接的互联网广告,广告主、广告经营者和广告发布者应当核对下一级链接中与前端广告相关的广告内容。
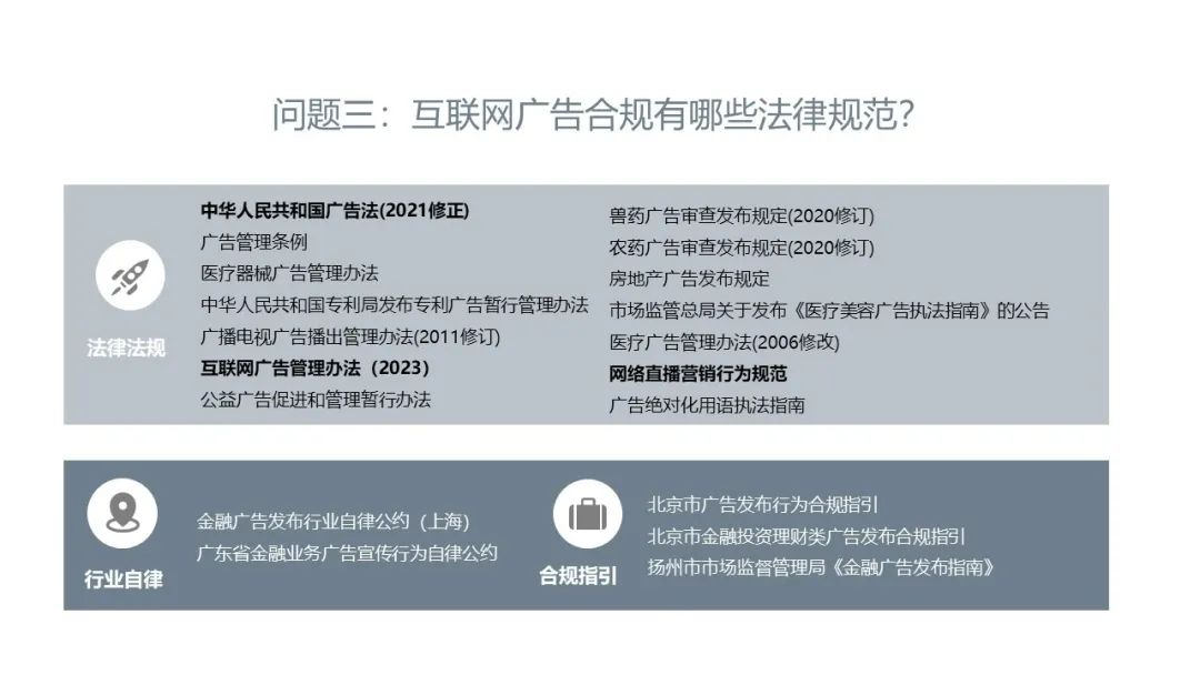
叁 互联网广告合规的法律依据

肆 互联网广告合规操作指引

问题四:如何确保广告合法合规?
- 步骤一:界定广告行为的责任主体
广告主 :为推销商品或者服务,自行或者委托他人设计、制作、发布广告的自然人、法人或者其他组织。
广告经营者 :接受委托提供广告设计、制作、代理服务的自然人、法人或者其他组织。
广告发布者 :为广告主或者广告主委托的广告经营者发布广告的自然人、法人或者其他组织。
广告代言人 :广告主以外的,在广告中以自己的名义或者形象对商品、服务作推荐、证明的自然人、法人或者其他组织。
互联网信息服务提供者 :利用互联网提供信息服务的自然人、法人或者其他组织。
- 步骤二:明确广告主体的义务和责任
广告主:
1、遵守广告法的基本原则。广告应当真实、合法,以健康的表现形式表达广告内容,符合社会主义精神文明建设和弘扬中华民族优秀传统文化的要求;广告不得含有虚假或者引人误解的内容,不得欺骗、误导消费者;不得在广告活动中进行任何形式的不正当竞争。
2、依法审查资格、缔结广告合同。广告活动中应当依法订立书面合同。广告主委托设计、制作、发布广告,应当委托具有合法经营资格的广告经营者、广告发布者。
3、保障广告内容的真实性。互联网广告主应当对广告内容的真实性负责。
4、保障广告内容的准确性。广告中对商品的性能、功能等或者对服务的内容、提供者等有表示的,应当准确、清楚、明白。使用数据、统计资料等引证内容的,应当真实、准确,并表明出处。引证内容有适用范围和有效期限的,应当明确表示。
5、不得发布禁止性广告,或以禁止性的行为、范围发布广告。禁止利用互联网发布*草烟**(含*子烟电**)广告。禁止以介绍健康、养生知识等形式,变相发布医疗、药品、医疗器械、保健食品、特殊医学用途配方食品广告。禁止在大众传播媒介或者公共场所发布声称全部或者部分替代母乳的婴儿乳制品、饮料和其他食品广告。
6、不得未经审查擅自发布特殊商品或服务广告。发布医疗、药品、医疗器械、农药、兽药、保健食品、特殊医学用途配方食品广告等法律、行政法规规定应当进行审查的广告,应当在发布前由广告审查机关对广告内容进行审查;未经审查,不得发布。
7、不得发布特殊商品或服务的禁止性广告内容。医疗、药品、医疗器械广告不得含有表示功效、安全性的断言或者保证等内容;保健食品广告不得含有涉及疾病预防、治疗功能等内容:酒类广告不得含有出现饮酒的动作等内容;教育、培训广告不得含有明示或者暗示有相关考试机构或者其工作人员、考试命题人员参与教育、培训等内容
8、在广告中使用他人名义或形象、作品、商标的,应事先取得同意。在广告中使用他人名义或者形象,以及使用他人享有知识产权的作品、商标等的,应当事先取得其书面同意;使用无民事行为能力人、限制民事行为能力人的名义或者形象的,应当事先取得其监护人的书面同意。
9、不得利用受法律禁止的人代言广告。不得利用不满10周岁的未成年人作为广告代言人。对在虚假广告中作推荐、证明受到行政处罚未满3年的自然人、法人或者其他组织,不得利用其作为广告代言人。
10、保障广告受众的安宁权。任何单位或者个人未经当事人同意或者请求,不得向其住宅、交通工具等发送广告,也不得以电子信息方式向其发送广告。利用互联网发布、发送广告,不得影响用户正常使用网络。在互联网页面以弹出等形式发布的广告,应当显著标明关闭标志,确保一键关闭。
11、保护未成年人、残疾人。不得损害未成年人和残疾人的身心健康。禁止向未成年人发送任何形式的*草烟**广告。不得在针对未成年人的大众传播媒介上发布医疗、药品、保健食品、医疗器械、化妆品、酒类、美容广告,以及不利于未成年人身心健康的网络游戏广告。
广告经营者:
1、建立、健全互联网广告业务承接登记、审核、档案制度。应当按照国家有关规定,建立、健全广告业务的承接登记、审核、档案管理制度。
2、审核查验广告主信息,建立登记档案并定期核实更新。应当审核查验并登记广告主的名称、地址和有效联系方式等主体身份信息,建立登记档案并定期核实更新。
3、查验有关证明文件和核对广告内容。依据法律、行政法规查验有关证明文件,核对广告内容;对内容不符或者证明文件不全的广告,广告经营者不得提供设计、制作、代理服务,广告发布者不得发布。
4、配备广告审查人员或设立专门广告审查机构。应当配备熟悉广告法规的广告审查人员;有条件的还应当设立专门机构,负责互联网广告的审查。
5、公布收费标准和收费办法。
6、广告主相同责任:不得设计、制作、代理违法广告;保障广告内容的真实性、准确性;不得发布禁止性广告,或以禁止性的行为、范围发布广告;不得发布特殊商品或服务的禁止性广告内容;在广告中使用他人名义或形象、作品、商标的,应事先取得同意;不得利用受法律禁止的人代言广告;保障广告受众的安宁权;保护未成年人、残疾人。
广告发布者:
1、保障广告的可识别性。通过大众传播媒介发布的广告应当显著标明“广告”,与其他非广告信息相区别,不得使消费者产生误解。对于竞价排名的商品或者服务,广告发布者应当显著标明“广告”,与自然搜索结果明显区分。通过知识介绍、体验分享、消费测评等形式推销商品或者服务,并附加购物链接等购买方式的,广告发布者应当显著标明“广告”。
2、广告经营者相同责任:建立、健全互联网广告业务承接登记、审核、档案制度;审核查验广告主信息,建立登记档案并定期核实更新;查验有关证明文件和核对广告内容;配备广告审查人员或设立专门广告审查机构;公布收费标准和收费办法。
3、广告主相同责任:不得设计、制作、代理违法广告;保障广告内容的真实性、准确性;不得发布禁止性广告,或以禁止性的行为、范围发布广告;不得发布特殊商品或服务的禁止性广告内容;在广告中使用他人名义或形象、作品、商标的,应事先取得同意;不得利用受法律禁止的人代言广告;保障广告受众的安宁权;保护未成年人、残疾人。
广告代言人:
1、不得代言法律禁止的广告。按照法律的规定,医疗广告、药品广告、医疗器械广告、保健食品不得利用广告代言人作推荐、证明。
2、科研单位、学术机构、行业协会、专业人士、用户或受益者等不得代言的广告有:农药、兽药、饲料和饲料添加剂广告;教育、培训广告;招商等有投资回报预期的商品或者服务广告;农作物种子、林木种子、草种子、种畜禽、水产苗种和种养殖广告。另外,医疗、药品、医疗器械广告等,不得利用广告代言人作推荐、证明。
3、广告代言人在广告中对商品、服务作推荐、证明时,应当依据事实,符合《广告法》和有关法律、行政法规规定,并不得为其未使用过的商品或者未接受过的服务作推荐、证明。
4、在虚假广告中作推荐、证明受到行政处罚未逾3年的自然人、法人或者其他组织,不得利用其作为广告代言人。不得利用不满十周岁的未成年人作为广告代言人。
5、广告代言人不得代言虚假广告。
- 步骤三:匹配广告活动主体角色
例1:自媒体博主
(1)若为广告主提供广告设计、制作等内容策划工作,则匹配广告经营者的角色。
(2)若通过拥有控制权的自媒体账号进行广告发布,则匹配广告发布者的角色。
(3)若以自己的名义或者形象对商品、服务作推荐、证明的,则匹配广告代言人的角色。
综上, 自媒体博主在广告活动中可能同时匹配广告经营者、广告发布者、广告代言人三重角色,需要同时承担该三重角色的义务和责任。
例2:直播带货主播
(1)若主播是直播带货商品或服务的提供者(卖自己家的货),则匹配广告主的角色。
(2)若主播自行设计、制作、策划直播内容的,则匹配广告经营者的角色。
(3)若主播通过自己的直播账号进行带货的,则匹配广告发布者的角色。
(4)若主播以自己名义或形象对商品、服务作推荐、证明的,则匹配广告代言人的角色。(广告主和广告代言人竞合,匹配广告主则无法再匹配为广告代言人)
综上, 直播带货主播在广告活动中可能同时匹配广告主(或广告代言人)、广告经营者、广告发布者三重角色,需要同时承担该三重角色的义务和责任 。
- 步骤四:根据匹配后的角色履行合规义务
合规要点1:审核、签订广告合同。
无论匹配何种角色,只要与其他广告主体存在权利义务关系的,均需要签订书面合同,并严格按照合同履行。签订合同前,需要重点审核报价结算条款、数据真实性条款、知识产权条款、内容和渠道条款、违约和争议解决条款。
合规要点2:查验核对主体、资质,设立机构并保存档案。
审核要点:
(1)查验并登记广告主的真实身份、地址和有效联系方式等信息。
日常中最常见的主体身份证明主要包括:《营业执照》《民办学校办学许可证》《医疗机构许可证》等,主要核对该组织身份的真实性、合法性、有效性。
日常中最常见的主体资质证明主要包括:食品药品类:《食品经营许可证》《食品流通许可证》《食品生产许可证》《医疗器械经营许可证》《医疗器械生产许可证》《药品经营许可证》等;网络文化类:《网络文化经营许可证》《广播电视节目制作经营许可证》《出版物经营许可证》《互联网出版许可证》《信息网络传播视听节目许可证》等;金融类:《小额*款贷**许可证》《金融许可证》《基金管理资格证书》《保险机构法人许可证》《支付业务许可证》等。
(2)配备熟悉广告法律法规的广告审核人员或者设立广告审核机构。
(3)建立广告档案并定期查验更新,记录、保存广告活动的有关电子数据;相关档案保存时间自广告发布行为终了之日起不少于三年。
合规要点3:审核具体广告内容。
审核要点:
(1)是否为不得发布广告的商品、服务。如:*醉药麻**品、精神药品、医疗用毒*药性**品、放射*药性**品等特殊药品,药品类*制毒易**化学品,以及戒毒治疗的药品、医疗器械和治疗方法,不得作广告。
(2)是否需审查后才能发布广告,证明文件和批准文件是否真实。如:发布医疗、药品、医疗器械、农药、兽药和保健食品广告,应当在发布前由广告审查机关对广告内容进行审查,取得审查批准文件后方能发布广告。同时核对证明文件、批准文件的真实性,发布广告和审查广告的一致性。
(3)是否存在极限用词、迷信、赌博、色情等内容,是否使用*歌国**、*旗国**、军歌、军旗、国家机关名义等;是否存在贬低、对比等不正当竞争等。
(4)是否为特殊商品、服务,是否符合内容要求。如医疗、药品、医疗器械、保健食品、农药、兽药、饲料、*草烟**制品、酒类、教育、培训、投资、房地产、种子等商品及服务的广告需要满足特定的限制要求。
(5)是否真实、准确、不侵权。不含有虚假或者引人误解的内容;不含有“最终解释权归XX所有”等内容;不侵犯未成年人和残疾人的权利;对商品、服务的描述准确清楚;对赠送商品或者服务的描述全面准确;引证内容真实、准确、有出处、有范围、有期限;专利真实有效,且标明专利号和专利种类;取得知识产权等财产权、肖像权等人身权的合法授权。
(6)广告代言人满足资格要求(年龄、职业、惩戒限制),且实际使用过商品或服务。
合规要点4:审核广告发布方式、渠道。
审核要点:
(1)审核跳转链接的落地页广告。包括落地页的经营主体及具体内容。
(2)审核广告的可识别性。竞价排名搜索、知识介绍、体验分享、消费测评等形式应当显著标明“广告”。
(3)审核广告的发布渠道,一般广告短信、电子邮件、交通工具、导航设备、智能家电等投放渠道的合规性;竞价排名广告渠道在搜索平台的合规性。
(4)审*弹核**窗广告一键关闭。
伍 互联网广告合规专项法律服务产品

-END-