上市四年后,拉夏贝尔真的要退市了。3月30日晚间,拉夏贝尔交了一份亏损8.21亿元的年度财报,与亏损财报同时来的还有上交所下发的拟终止上市通知。根据相关规定,拉夏贝尔2021年期末净资产为负值,触及终止上市条件,上交所对拉夏贝尔作出终止上市的决定。对于后期发展,拉夏贝尔有着自己的规划,比如推新品牌、探索网红直播等新零售路径等,但在这之前,拉夏贝尔需要解决巨额的债务。

亏损、退市
#快消八谈##拉夏贝尔退市##拉夏贝尔净利接连亏损#3月30日晚间,拉夏贝尔发布2021年财报称,报告期内,公司实现营收4.3亿元,同比下滑76.36%,亏损8.21亿元。归属于上市公司股东的净资产为-14.31亿元。
对于亏损,拉夏贝尔在公告中披露称,受疫情及公司现金流紧张等因素影响,公司继续关闭线下亏损门店,由于已关闭门店的经营亏损和一次性确认装修摊销及撤柜费用等影响,导致公司经营性亏损约0.6亿元。同时,由于债务利息、逾期罚息、诉讼费用等,导致的亏损约2.9亿元。此外,存货库龄增加,相应计提存货跌价损失约1.5亿元及计提应收款项的信用减值损失约1.9亿元。
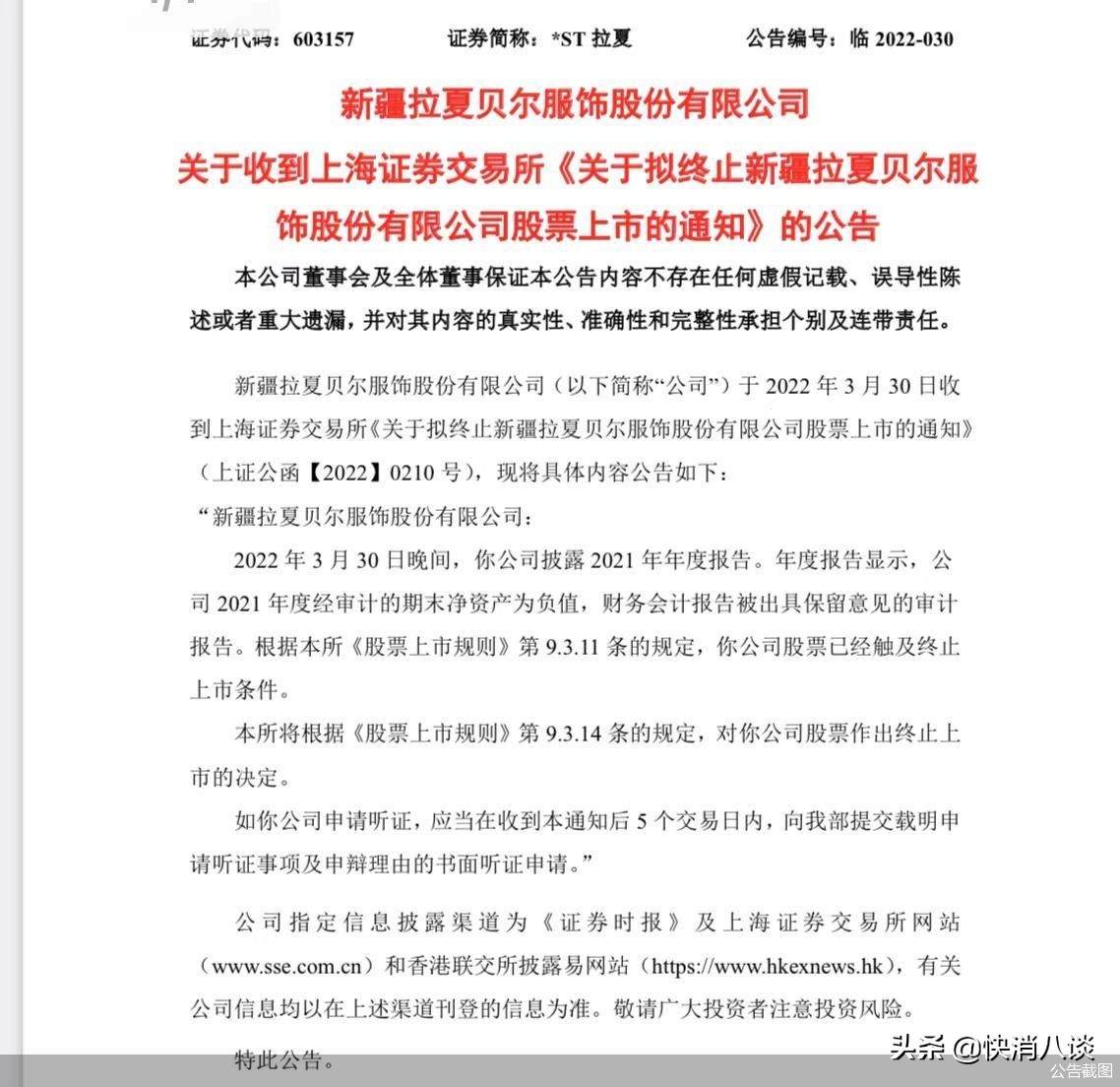
拉夏贝尔财报披露的同时,上交所也第一时间对拉夏贝尔下发了《关于拟终止*疆新**拉夏贝尔服饰股份有限公司股票上市的通知》的公告。公告显示,拉夏贝尔2021年度经审计的期末净资产为负值,财务会计报告被出具保留意见的审计报告。根据本所《股票上市规则》第9.3.11条的规定,拉夏贝尔公司股票已经触及终止上市条件。根据《股票上市规则》第9.3.14条的规定,上交所对拉夏贝尔公司股票作出终止上市的决定。

拉夏贝尔在财报中称,虽然公司A股股票面临终止上市,但不会对H股上市地位产生直接影响,现阶段公司仍保留有资本市场窗口。就退市情况、未来发展等问题,北京商报记者对拉夏贝尔进行采访,截至发稿未收到回复。
拉夏贝尔成立于1998年,2014年10月在香港联交所主板上市。2017年9月,顺利登陆上交所。旗下拥有LaChapelle、LaChapelleSPORT、Candies等女装品牌。鼎盛时期,拉夏贝尔的品牌阵营从最初的3个拓展到了20多个,涵盖女装、男装和童装,并一度被誉为“中国版ZARA”。
时尚透明度创新中心-FTIC-创始人杨大筠表示,作为上市公司摘牌退市,一定程度上意味着品牌发展的结束。拉夏贝尔因为经营不善,业务持续性恶化,再加上债务不断扩大,资不抵债,如果再失去上市公司身份,拉夏贝尔的募资能力也随之消失。

卖吊牌为生?
退市后,拉夏贝尔的下一站在哪?
2020年以来,拉夏贝尔将线上业务由“企划设计-自主采购-平台运营-线上销售”的传统模式调整为“品牌授权+运营服务”的新模式。在新模式下,拉夏贝尔采取轻资产的业务运营模式,根据不同品牌的定位、风格及调性,将各线上平台的不同品类、类目分别授权给不同的供应商、经销商及代理运营商,其在公司授权的品牌、品类及渠道范围内,自主开展授权商品的设计、开发、生产及销售等业务。

财报数据显示,2021年拉夏贝尔授权业务实现营业收入6045万元,占营收比例约为14%。
转型轻资产模式的同时,租赁也成为其收入来源。拉夏贝尔在财报中披露称,本报告期公司继续加大物业资产的使用效率,将非自用部分对外出租;2021年度,公司实现租赁收入5192万元,占本报告期收入比例约为12%。
鞋服行业独立分析师程伟雄表示,退市后的拉夏贝尔,不论是卖吊牌还是租赁都不可持续。再加上拉夏品牌无论在影响力还是消费者认知层面都已经大幅下降,此番退市之后若想东山再起有很大的难度。
“拉夏贝尔学南极电商卖吊牌,只是对外的说辞而已,解决不了拉夏贝尔的问题。”杨大筠说道。

负债累累
关于后期发展,拉夏贝尔披露称,2022年将继续提高存量店铺的精细化管理水平,通过调整货品及人员结构,以单店为口径推动遗留问题出清,提升线下经营网点的店效、坪效及盈利水平。加强品牌梯队化、年轻化、品质化建设,完成品牌的全新蜕变。
财报数据显示,截至2021年12月31日,拉夏贝尔共拥有300个线下经营网点,其中直营零售网点数量为149个,加盟/联营零售网点数量为151个。据了解,拉夏贝尔目前通过内部孵化及外部合作方式推出了USHGEE及EYEHI两个新品牌,储备未来新的业务增长点。
此外,拉夏贝尔表示将通过整合线下零售网点与线上销售渠道,积极探索拉夏会员云、微信营销、社交电商、淘宝直播、网红直播等新零售路径。

在业内人士看来,想要实现后续发展,如何解决巨额债务是拉夏贝尔需要面临的首要问题。
针对债务问题,拉夏贝尔方面表示,将继续筹划债务问题解决方案,减轻业务发展负担。有数据显示,拉夏贝尔四位债权人中有两家披露了债务金额,合计金额达到1219.65万元。此外,截至1月27日,拉夏贝尔累计涉及未决诉讼案件涉案金额约为4.63亿元,涉及已决诉讼案件尚未执行金额约为19.7亿元。因涉及较多诉讼案件,拉夏贝尔及下属子公司共计145个银行账户被冻结,冻结金额约为1.09亿元;公司下属17家子公司股权被冻结,被冻结股权的权益数额合计约为10.76亿元,因涉及多项诉讼案件影响,导致拉夏贝尔4处不动产(截至2021年12月31日的账面价值合计约为16.39亿元)被轮候查封。
程伟雄表示,拉夏贝尔资不抵债,负债累累,很难有资本介入帮其还清债务。还不清债务对品牌的蜕变以及未来的发展都有着不小的影响。北京商报记者 张君花
